家电设备里都会用到单片机,你们知道这是什么芯片吗?
我们周边有很多的单片机,可能你看不到。在生活中如电视机、冰箱、洗衣机、电饭煲、摄像头、手机、风扇、豆浆机、空调等家电设备都有单片机的影子;在工业生产中如数控切割机、打印机、电火花机等也都有单片机的使用。
电火花机
创客里面有很多大牛会经常使用单片机,他们用单片机来开发机器人、3D打印机、飞行控制器等,目前创客里面比较出名的板子有英国的树莓派、开源的Arduino开发板等。
Arduino开发板
那么什么是单片机呢?
单片机(Single-Chip Microcomputer)是一种集成电路芯片,是采用超大规模集成电路技术把具有数据处理能力的中央处理器CPU、随机存储器RAM、只读存储器ROM、多种I/O口和中断系统、定时器/计数器等功能(可能还包括显示驱动电路、脉宽调制电路、模拟多路转换器、A/D转换器等电路)集成到一块硅片上构成的一个小而完善的微型计算机系统,在工业控制领域广泛应用。从上世纪80年代,由当时的4位、8位单片机,发展到现在的300M的高速单片机。
电路板上的单片机
单片机
单片机拥有以下几种应用特点:
(1)拥有良好的集成度;
(2)单片机自身体积较小;
(3)单片机拥有强大的控制功能,同时运行电压比较低;
(4)单片机拥有简易携带等优势, 同时性价比较高。
单片机主要应用于下面几种领域当中,分别是:自动化办公、机电一体化、尖端武器和国防军事领域、 航空航天领域、汽车电子设备、医用设备领域、商业营销设备、计算机通讯、家电领域、日常生活和实时控制领域等。
用语音控制家电,手把手教大家学习使用LD3320语音识别模块
大家好,我是阿乐,今天给大家讲解一下LD3320语音识别模块。
先来看看模块实物,它是长这个样子的:
LD3320语音识别模块实物
我现在用来给大家做讲解的这个模块是已经集成了单片机在上面,这样子开发起来就更简单一些,不用移植程序,直接在例程里改关键词,然后编译上传就可以了。
在模块背后黑色大大那块就是单片机啦,它是STC11的单片机:
模块背面的STC单片机
在模块正面,有个小小的很多脚的那个就是LD3320芯片了,就是图中红色圈圈中的那个:
看看单芯片的样子:
LD3320是一颗基于非特定人语音识别(SI-ASR:Speaker-Independent Automatic Speech Recognition)技术的语音识别芯片,或者说是语音声控芯片。
在这里给大家讲讲什么是非特定人语音识别。通俗点讲就是不用针对指定发音人的识别技术,这种语音识别技术不分年龄、性别,只要发音人说的是相同的语言就可以识别。再说得简单点,就是说只要是拼音可以拼出的发音,都是可以输入芯片进行识别的。
这个语音识别模块它不是智能的,不是说我们问它什么它就可以回答什么,它不像我们手机上的语音助手比如小爱或者Siri那样,能跟我们对答如流。这个模块能识别的内容,是需要我们提前设定好的,我们把要识别的关键词语列好,然后把这些关键词语以字符的形式传送到 LD3320 内部,这样才可以对用户说出的关键词语进行识别,而且在同一时刻,它最多是在50条关键词语中进行识别。
这个模块虽然不是智能的,但是它开发起来简单呀,价格也不算贵,而且它可以在识别到关键词后直接从IO口输出高低电平,或者从串口打印出数据。这就很好玩啦,我们可以用它来控制各种家电,控制小车,用来传输命令等,还是非常有意思的。
这个模块有三个工作模式:1、普通模式;2、口令模式;3、按键触发模式。不同的工作模式可以通过程序编程来实现。
普通模式就是模块工作时,我们直接说话,模块直接识别。
口令模式就是模块工作时,我们先要说出一个一级口令,比如“芝麻开门”,模块在识别到正确的一级口令后才进行下一级的识别。
按键触发模式就是模块工作时,我们在进行语音识别之前,需要先按一下按键,接下来才能进行下一步的识别。
这三个模式我觉得口令模式比较实用,接下来讲讲用口令模式去控制IO口高低电平的变化,进而去控制一个继电器的闭合与断开。
看到下图中这个语音识别模块的图片,红色框框中的引脚就是我们可以用的IO,竖着那一排由下而上标着P10~P17有八个,横着那一排从左往右是P34、P33,P23~P27,P41,也有8个,这样我们可以用的IO口就有16个啦,这16个IO口可以用来控制继电器,LED,或者接单片机的IO口。
上图中,最左边由下而上标着5V,GND,TX,RX的四个引脚就是用来给模块下载程序的地方,串口就在这里了。我们通过串口给其它模块或者单片机发数据也是从这里接。
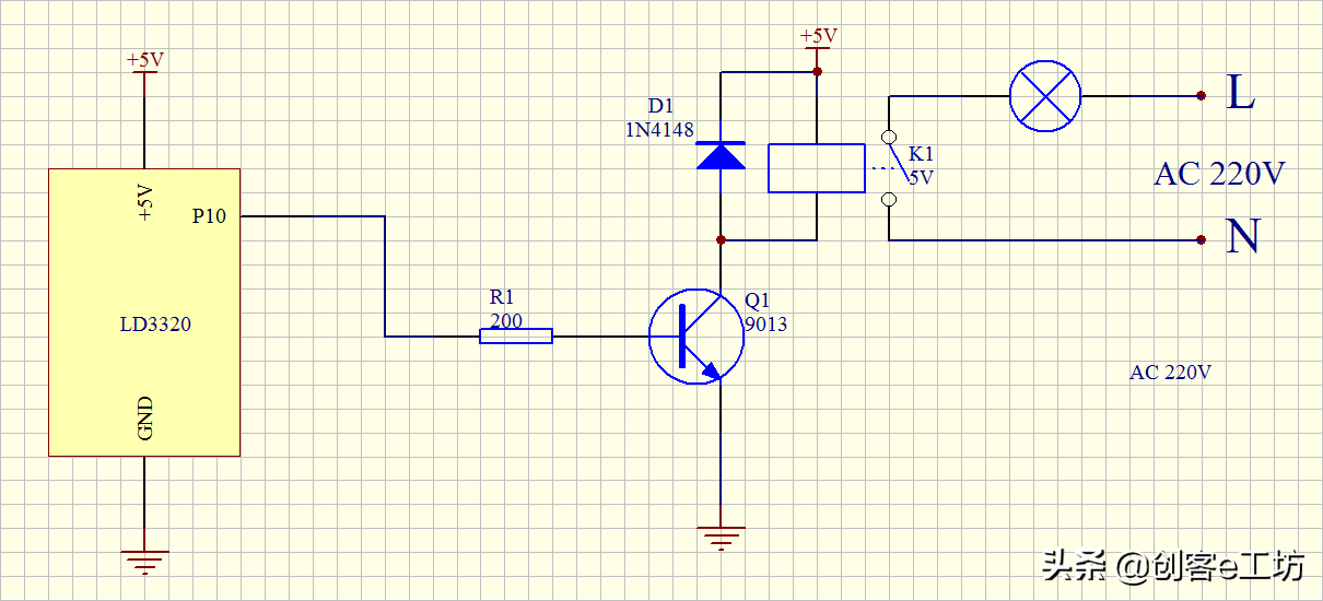
好,接下来我们就直接用这个P10引脚来控制继电器吧,这个模块输出的是3.3V的TTL电平,就算是用5V的继电器也不能直接控制,我们就给它加个三极管,然后再通过三极管来控制继电器。
画出这个电路图如下图:
电路中,语音识别模块的P10引脚出来直接接一个200Ω的电阻,电阻的另一头接到9013NPN三极管的基极,9013三极管发射极接地,接电源负极,集电极接1N4148二极管的正极和继电器的一个控制引脚,继电器的另一个控制引脚接到+5V电源。这样子当P10端口输出高电平时,三极管导通,继电器吸合;当P10端口输出低电平时,三极管截止,继电器断开。我们就可以通过继电器去控制各种家电了。在电路图中,我是让继电器控制一盏220V的灯。电路图中1N4148二极管和继电器并接,而且是将二极管的负极接到电源正极,二极管在这里起到续流的作用,可以保护三极管。
如下图是我根据这个电路图焊好的继电器模块,顺便给这个语音识别模块做了个底座,只要把语音识别模块安到底座上,就可以通过底座给语音模块供电,也把P10口和继电器电路的控制端口接在一起了。
好,接下来就是程序编程了,示例程序很多看起来很复杂,如果只是做简单的开发,我们没必要把每个细节全部弄懂,我们只要知道修改识别关键词的地方在哪就得了。
如下图,在左边工程栏里找到“LDChip.C”这个文件,双击打开:
在 LDChip.C (下图中红色圈圈1)文件中下滑找到274行“uint8 LD_AsrAddFixed() ”这个函数,函数中,278,279这两行有两个数组,DATE_A 和DATE_B,后面跟着数字,这个DATE_A后面的数字表示的是关键词的个数,而DATE_B后面的数字表示的是这些关键词中最长一句的长度。我们将要添加三个关键词命令:“芝麻开门”,“打开继电器”,“关闭继电器”,所以DATE_A 后面跟着个3;而这三个命令的拼音中,包含空格,长度最长的是“guan bi ji dian qi”,有18个,所以DATE_B后面跟着18,如图中的红色圈圈2。
再看到280~284行,这里边就是添加关键词拼音的地方啦,我们要在这里输入要识别的命令的拼音,比如一级口令是:“芝麻开门”,二级口令是:“打开继电器”,“关闭继电器” ,如图中的红色圈圈3。
285~289的这个数组是识别码数组(上图中的红色圈圈4),所添加的识别码为预先定义好的宏定义常量值,同时必须和关键词一一对应。图中取每个关键词命令的拼音首字母大写,格式是“CODE_拼音首字母大写”。如“芝麻开门”就是“CODE_ZMKM”。
好,接下来去定义识别码,这些东西我们要先定义才能使用,如下图,在左边工程栏(图中红色圈圈1)找到并双击打开LDChip.h 这个文件,下滑找到第40行,看到#define这一堆这里(图中红色圈圈2),这里就是添加和修改识别码的地方,我们可以根据自己的需要和喜好任意定义识别码和宏名,但必须和刚才前面所使用的识别码配对,否则会提示未定义错误。识别码后面的数字字母不用理它,如果增加识别的关键词的个数,按顺序往下增大就可以,如“0x03,0x04”等。
好,最后们要修改处理函数,就是说当模块识别到我们的命令了,需要做什么,是从哪个IO口输出高电平还是低电平,这就是在处理函数这里实现了。如下图,在左边工程栏(图中红色圈圈1)找到并双击打开main.c函数,然后下滑找到 202行“void User_handle(uint8 dat)”这个函数(图中红色圈圈2),在这个函数中可以根据自己的使用情况在相对应的识别码后添加识别成功后的操作。
上图中,红色方框3中框起来的就是当模块识别到“打开继电器”这个命令后执行的程序,令“PA1=1”,也就是让PA1输出一个高电平,而PA1在主程序前边已经定义好,PA1=P10,所以就是让P10引脚输出一个高电平,这时候三极管导通,继电器就会吸合。
同理,红色方框4中框起来的就是当模块识别到“关闭继电器”这个命令后执行的程序,令“PA1=0”,也就是让PA1输出一个低电平,而PA1在主程序前边已经定义好,PA1=P10,所以就是让P10引脚输出一个低电平,这时候三极管截止,继电器就会断开。
下图就是在主程序前边定义的PA1,“sbit PA1=P1^0”就是令P1^0=PA1,这样子PA1代表的就是P1^0端口。红色框框中的都是定义好的端口,我们后面用到这些时可以直接用,无需再去定义。
好,到这一步为止,就完成了整个程序的修改,接下来重建工程完成编译,生成HEX文件,再通过USB下载器把HEX文件下载到模块上就可以了。
最后的效果演示大家看下面的视频吧,看视频比较直观。在视频中有整个制作过程的详细教程,大家可以根据视频教程来学习、制作。开发制作这个作品要求大家有一定的单片机编程基础,起码懂得安装编程软件,懂得软件的基本操作,懂得修改代码,懂得给51单片机下程序,就这几样,如果会这几样,做起来也不难。
点击这里观看详细视频教程
哈哈,最后祝大家制作成功,玩得愉快,更多精彩内容欢迎关注头条号:创客e工坊,下期见,拜拜~
相关问答
什么是 单片机 ?单片机不是执行特定逻辑功能的芯片,而是将计算机系统集成到芯片上的芯片。它等效于微型计算机。与计算机相比,单芯片计算机仅缺少I/O设备。简而言之:芯片变成...
l562 单片机 作用?51单片机的作用很多很大,可以说上至航天飞机,下至家用电器都有51单片机的身影。在8位机这个价廉物美的单片机家族中,只有51单片机是有数据总线和地址总线这个...
什么叫 单片机 ?单片机不是执行特定逻辑功能的芯片,而是将计算机系统集成到芯片上的芯片。它等效于微型计算机。与计算机相比,单芯片计算机仅缺少I/O设备。简而言之:芯片变成...
在家用电器中使用 单片机 应属于微计算机的什么应用?家用电器中使用的单片机主要是控制!大部分还未涉及处理器的层次!家用电器中使用的单片机主要是控制!大部分还未涉及处理器的层次!
什么是 单片机 ?单片机是一种集成电路芯片,它集成了中央处理器、存储器、输入输出接口等功能模块,能够完成特定的任务。单片机通常被用于控制和管理各种电子设备,如家电、汽车...
单片机 主要应用于哪些领域? - 134****2754 的回答 - 懂得单片机广泛应用于仪表、家用电器、医用理及过程控制等领域。1、智能仪器单片机具有体积小、功耗低、控制功能强、扩展灵活、微型化和使用方便等优点...
充电宝 单片机 有什么作用?单片机的用途多了去了,小到衣食住行,大到航空航母,都有单片机的身影。单片机就是缩小版的计算机,麻雀虽小,五脏俱全,单片机内部集成了CPU,随机内存和只读...利...
谁知道 单片机 有什么应用啊?[回答]单片机已普遍实现了家用电器领域的控制,如电饭煲、电冰箱、空调、彩电、音响等等。深圳市凌芯微电子有限公司产品适用范围广,产品规格齐全,欢迎前来...
单片机 和PLC的区别和联系?PLC(可编程逻辑控制器)和单片机是工业控制领域常用的两种控制设备,它们有以下区别:1.功能:PLC主要用于工业自动化控制系统,能够处理大规模的控制任...PLC(...
单片机 是做什么的?[回答]单片机又称单片微控制器,它不是已完成某一个逻辑功能的芯片,而是把一个计算机系统构建到一个芯片上。相等于一个微型的计算机,和计算机比起,单片机...

