ADC0832介绍
上一篇数字电压表由于转换速率相比ADC0832更慢,因此我们将电路稍加修改,换用ADC0832作为模数转换芯片,现将proteus原理图公布如下:
proteus原理图
一、ADC0832介绍
ADC0832 是美国国家半导体公司生产的一种8 位分辨率、双通道A/D转换芯片,其最高分辨可达256级。体积更小,兼容性,性价比更高。工作频率为250kHz,转换时间为32μS;内部电源输入与参考电压的复用,使得芯片的模拟电压输入在0~5V之间。具有双数据输出可作为数据校验,以减少数据误差,转换速度快且稳定性能强。独立的芯片使能输入,使多器件挂接和处理器控制变的更加方便。通过DI 数据输入端,可以轻易的实现通道功能的选择。
其芯片引脚图如下:
ADC0832芯片引脚图
芯片引脚功能如下:
CS_片选使能,低电平芯片使能
CH0 模拟输入通道0,或作为IN+/-使用。
CH1 模拟输入通道1,或作为IN+/-使用。
GND 芯片参考0 电位(地)
DI 数据信号输入,选择通道控制。
DO 数据信号输出,转换数据输出。
CLK 芯片时钟输入。
Vcc/REF 电源输入及参考电压输入(复用)。
单片机对ADC0832的控制原理
由于DO端与DI端在通信时并未同时有效并与单片机的接口是双向的,所以电路设计时可以将DO和DI 并联在一根数据线上使用。
ADC0832未工作时,CS输入端 高电平,CLK 、DO/DI 的电平任意,此时芯片禁用
进行A/D转换时,CS输入端 低电平 开始转换 CLK 输入时钟脉冲 DO/DI端则使用DI端输入通道功能选择的数据信号,在第1 个时钟脉冲的下沉之前DI端必须是高电平,表示起始信号。在第2、3个脉冲下沉之前DI端应输入2 位数据用于选择通道功能。
2 位数据为"1"、"0"时,只对CH0 进行单通道转换。
当2位数据为"1"、"1"时,只对CH1进行单通道转换。
当2 位数据为"0"、"0"时,将CH0作为正输入端IN+,CH1作为负输入端IN-进行输入。
当2 位数据为"0"、"1"时,将CH0作为负输入端IN-,CH1 作为正输入端IN+进行输入。
到第3 个脉冲的下沉之后DI端的输入电平就失去输入作用,此后DO/DI端则开始利用数据输出DO进行转换数据的读取。从第4个脉冲下沉开始由DO端输出转换数据最高位DATA7,随后每一个脉冲下沉DO端输出下一位数据。直到第11个脉冲时发出转换数据最低位DATA0,一个字节的数据输出完成。也正是从此位开始输出下一个相反字节的数据,即从第11个字节的下沉输出DATA0。随后输出8位数据,到第19 个脉冲时数据输出完成,也标志着一次A/D转换的结束。最后将CS置高电平禁用芯片,直接将转换后的数据进行处理就可以了。
作为单通道模拟信号输入时ADC0832的输入电压是0~5V,且8位分辨率时的电压精度为19.53mV。如果作为由IN+与IN-输入的输入时,可将电压值设定在某一个较大范围之内,从而提高转换的宽度。但值得注意的是,在进行IN+与IN-的输入时,如果IN-的电压大于IN+的电压则转换后的数据结果始终为00H。
proteus其完整代码如下:
#include<reg51.h>
#include<intrins.h>
#define uchar unsigned char
#define uint unsigned int
uchar Get_AD_Result(); //模数转换结果
void ET0_init(); //定时器0中断
void RT1_init(); //定时器1中断
//ADC0832引脚定义
sbit CS = P1^0;
sbit CLK = P1^1;
sbit DIDO = P1^2;
//数码管位选
sbit W1 = P2^4;
sbit W2 = P2^5;
sbit W3 = P2^6;
sbit W4 = P2^7;
//数码管位选
unsigned char date[4];
//共阴极七段数码
unsigned char code tab[18]={0x3f,0x06,0x5b,0x4f,0x66,0x6d,0x7d,0x07,
0x7f,0x6f,0x77,0x7c,0x39,0x5e,
0x79,0x71,0x00,0X80};
void main()
{
ET0_init(); //定时器0初始化
RT1_init(); //定时器1初始化
ET0 = 1;//允许T0中断
TR0 = 1;//启动定时器T0
ET1 = 1;//允许T1中断
TR1 = 1;//启动定时器T1
EA = 1; //打开总中断
CLK = 0; //ADC0832初始化
CS = 1; //禁用ADC0832
while(1);
}
void ET0_INT() interrupt 1
{
static uchar i;//static 全局变量
TH0 = (65536-2000)/256; // 重装初值
TL0 = (65536-2000)%256;
P2 |= 0xf0; //消影
switch(i) //位选,选择点亮的数码管,
{
case(0):
P0 = date[0];W1 = 0;break;//第一位
case(1):
P0 = date[1];W2 = 0;break;//第二位
case(2):
P0 = date[2];W3 = 0;break;//第三位
case(3):
P0 = date[3];W4 = 0;break; //第四位
}
i++;
if(i==4)
{
i=0;
}
}
void ET1_INT() interrupt 3
{
uint vt;
uchar AD;
TH1 = (65536-2000)/256; // 重装初值
TL1 = (65536-2000)%256;
AD = Get_AD_Result();//获得转换结果 0~255
vt = 1.953*AD; //测量电压值
date[0] =tab[vt/1000];//取第一位
date[1] =tab[vt/100%10]|0x80; //点亮小数点
date[2] =tab[vt/10%10];
date[3] =tab[vt%10];
}
//------------------------------
// 获取AD转换结果(0通道)
//------------------------------
uchar Get_AD_Result() //包含11个CLK下降沿
{
uchar i, dat;
CS = 1; //ADC0832未工作时,CS端为高电平,此时芯片禁用
_nop_; //对于延时很短的,要求在us级的,采用“_nop_”函数
CLK =1;
CS = 0;
DIDO = 1; CLK = 0; _nop_; CLK = 1; _nop_; //SCLK第一个下降沿来到时,DI = 1启动ADC0832
DIDO = 1; CLK = 0; _nop_; CLK = 1; _nop_; //SCLK第二个下降沿
DIDO = 0; CLK = 0; _nop_; CLK = 1; _nop_; //SCLK第三个下降沿,发送1,0选择通道cho
DIDO = 1; //释放总线
for(i = 0; i < 8; i++) //第4个下降沿到第11个下降沿
{
CLK = 0; //clk处于下降沿,每一个下降沿DO端输入下一个
_nop_; //对于延时很短的,要求在us级的,采用_nop_函数
if(DIDO) dat |= 0x01; // dat = dat | 0x01,dat和0x01做“或”的运算,意思是最低位置1,其它位保持不变。
CLK = 1; _nop_; //clk处于上升沿
dat <<= 1; //数据左移
}
return (dat);
CS = 1; //ADC0832停止工作
}
void ET0_init()
{
TMOD &= 0xf0; //TMOD与11110000相与,相与结果,前四位不变,后四位控制定时器T0的被设置为0000,因此选择了内部启动方式,定时器模式 方式0(13位定时器,TH8位,TL低五位)
TMOD |= 0x01;//TMOD与00000001相或,相或结果,前四位为0,后四位控制定时器T0的被设置为0001,因此选择了内部启动方式,定时器模式 方式1(16位定时器)
TH0 = (65536-2000)/256; //2ms溢出 计数器初值:T=(65536-X)*Tcy fosc=12MHz,则Tcy=1us,/256取高八位
TL0 = (65536-2000)%256; //%256取低八位
}
void RT1_init()
{
TMOD &= 0x0f; //TMOD与00001111相与,相与结果,前四位为0,后四位不变,因此选择了T1内部启动方式,定时器模式 方式0(13位定时器,TH8位,TL低五位)
TMOD |= 0x10;//TMOD与00010000相或,相或结果,前四位控制定时器T0的被设置为0001,后四位为0,因此选择了T1内部启动方式,定时器模式 方式1(16位定时器)
TH1 = (65536-2000)/256; //2ms溢出
TL1 = (65536-2000)%256;
}
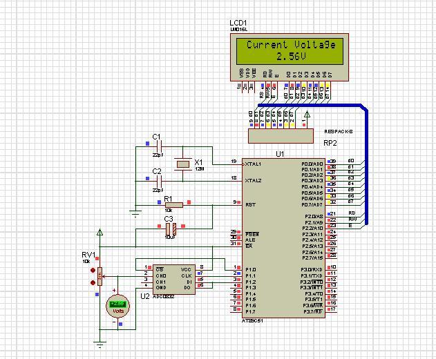
ADC应用实例---电压表
大家好,前面和大家分享了好多关于ADC的知识,今天来看一个实例,尽管这次用的芯片已经基本上没人用了,但是这不影响我们学习!话不多说了 ,直接上代码。
主函数
#include <reg52.h>
#include "ADC0832.h"
#include "LCD1602.h"
unsigned char code tab1[] = "CurrentVoltage:";
unsigned char code tab2[] = " 0.00 V";
void main()
{
unsigned char i;
int v = 0;
init1602();
write1602_com(0x80);
for(i = 0; tab1[i]; ++i)
write1602_dat(tab1[i]);
write1602_com(0x80 + 0x40);
for(i = 0; tab2[i]; ++i)
write1602_dat(tab2[i]);
while(1) {
v = 5.0 * read0832() / 256 * 100;
write1602_com(0x80 + 0x40 + 3);
write1602_dat('0' + v/100 );
write1602_dat('.');
write1602_dat('0' + v/10%10 );
write1602_dat('0' + v%10 );
}
}
ADC0832驱动函数
sbit CS_0832 = P1^0;
sbit CLK_0832 = P1^1;
sbit DO_0832 = P1^2;// DI、DO不同时有效,可共用一个接口
sbit DI_0832 = P1^2;
extern void _nop_ ( void );
#define pulse0832() _nop_();_nop_();CLK_0832=1;_nop_();_nop_();CLK_0832=0
//把模拟电压值转换成8位二进制数并返回
unsigned char read0832()
{
unsigned char i, ch = 0, ch1 = 0;
CS_0832=0;// 片选,DO为高阻态
DI_0832=1;
// 此处暂停T-SetUp: 250ns (由pulse0832完成)
pulse0832();// 第一个脉冲,起始位,DI置高
DI_0832=1;
pulse0832();// 第二个脉冲,DI=1表示双通道单极性输入
DI_0832=1;
pulse0832();// 第三个脉冲,DI=1表示选择通道1(CH2)
// 51单片机为准双向IO口:应先写入1再读取
DI_0832=1;
// MSB FIRST DATA
for(i = 0; i < 8; ++i) {
pulse0832();
ch <<= 1;
if(DO_0832==1)
ch |= 0x01;
}
// MSB FIRST输出的最后一位与LSB FIRST输出的第一位是在
// 同一个时钟下降沿之后,故此处先执行读取,后执行pulse
// LSB FIRST DATA
for(i = 0; i < 8; ++i) {
ch1 >>= 1;
if(DO_0832==1)
ch1 |= 0x80;
pulse0832();
}
CS_0832=1;// 取消片选,一个转换周期结束
return (ch==ch1) ? ch : 0;// 返回转换结果
}
LCD1602液晶驱动函数
#define LCD1602 P0
sbit LCD_RS = P3^5;
sbit LCD_RW = P3^6;
sbit LCD_EN = P3^4;
#define LCD_RS_0 LCD_RS=0
#define LCD_RS_1 LCD_RS=1
#define LCD_RW_0 LCD_RW=0
#define LCD_RW_1 LCD_RW=1
#define LCD_EN_0 LCD_EN=0
#define LCD_EN_1 LCD_EN=1
#include "delay.h"
#define DELAY_1602 delayms(5)
void write1602_com(unsigned char com)
{
LCD_RS_0;
LCD1602 = com;
DELAY_1602;
LCD_EN_1;
DELAY_1602;
LCD_EN_0;
}
void write1602_dat(unsigned char dat)
{
LCD_RS_1;
LCD1602 = dat;
DELAY_1602;
LCD_EN_1;
DELAY_1602;
LCD_EN_0;
}
void init1602( void )
{
LCD_RW_0;
write1602_com(0x38);
write1602_com(0x0C);
write1602_com(0x06);
write1602_com(0x01);
最后再来一张图
有问题欢迎大家一起讨论、一起学习
相关问答
mq2 单片机 程序怎么写?MQ2是烟雾浓度传感器,将其模拟输出AO接入到一个AD转换器(比如ADC0832)上,再读取转换结果就可以了。程序的编写就是读取ADC的值。单片机(Single-ChipMicroco...
低频的输出波形是什么波?低频信号发生器采用单片机波形合成发生器产生高精度,低失真的正弦波电压,可用于校验频率继电器,同步继电器等,也可作为低频变频电源使用。以单片机为核心设...
