单片机实现直流电机控制的应用实例
直流电机的单向控制
直流电机的单向控制较为简单,可以通过开关的通断来接通和断开直流电源,实现电机的启动与停止控制,开关控制直流电机如图9-2所示。也可以通过三极管、场效应管、继电器等对直流电机的通断进行控制,采用三极管控制直流电机的电路如图9-3所示,图中的二极管为续流二极管,起到保护三极管的作用。
图9-2 开关控制直流电机电路图
图9-3 三极管控制直流电机电路图
提示
单片机控制直流电机的实际应用电路中,为了降低电机运行对单片机电源的影响,往往会采用光电耦合器件进行光电隔离。
【例9-1】 通过按键实现直流电机的停启控制
按键控制直流电机停启的电路如图9-4所示,通过P3.6口按键触发启动直流电机,P3.7口的按键触发停止直流电机的运行。由图9-4可知,当P1.0输出高电平“1”时,NPN型三极管导通,直流电机得电转动;当P1.0输出低电平“0”时,NPN型三极管截止,直流电机停止转动。
图9-4 按键控制直流电机停启电路图
C51程序如下:
直流电机的双向控制
直流电机的双向控制原理就是使加在直流电机两端的电源电压的极性可以实现切换。通常采用H桥电路进行控制。H桥控制的示意如图9-5所示,有1~4四个开关的不同状态实现电机的停止、正转、反转控制。
当四个开关均断开时,直流电机不得电,处于停止状态。
当开关1与4接通,开关2与3断开时,电流由左向右流过直流电机,电机处于正转状态。
当开关2与3接通,开关1与4断开时,电流由右向左流过直流电机,电机处于反转状态。
图9-5 H桥实现直流电机双向控制的示意图
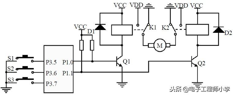
【例9-2】 通过按键实现直流电机的正反转及停止控制
通过按键控制直流电机正反转及停止控制的电路如图9-6所示。由S1键的触发实现电机的正转运行,S2键的触发实现电机的反转运行,S3键的触发实现电机的停止控制。
通过对图9-6进行分析,可知通过对单片机的P1.0、P1.1口的控制即可实现电机的停止、正转和反转控制,P1.0、P1.1在不同状态下电路各部分的工作状态及电机状态如表9-1所示。
图9-6 按键控制直流电机正反转及停止控制的电路图
表9-1 P1.0、P1.1口控制过程及电路状态表
C51程序如下:
正反转可控的直流电机(单片机)
单片机应用技术课程报告
实验名称
正反转可控的直流电机
实验时间
2021年12月2 日
学生姓名
实验地点
钉钉群线上
同组人员
专业班级
1、实验目的
1、能够在PROTEUS软件中掌握直流电机的驱动电路绘制方法;
2、掌握直流电动机的程序控制方法;
2、任务设计要求
设计采用单片机控制直流电机的正反转,按下K1按键正转,按下K2按键反转,
按下K3按键停止,执行相应的操作时,对应的LED被点亮。
3、总体设计方案
根据实验任务要求,通过功能分析,设计的系统总体方案如图所示。
并行接口
AT89C51单片机
电源
时钟电路
复位电路
实现转向灯的控制
4、硬件电路设计
5、软件程序设计
(1)、程序设计思路(流程图绘制)
其设计思路如图所示
结束
结束
结束
(2)程序清单
#include<reg51.h>#include<intrins.h>#define uchar unsigned char#define uint unsigne dintsbit K1=P3^0;sbit K2=P3^1;sbit K3=P3^2;sbit LED1=P0^0;sbit LED2=P0^1;sbit LED3=P0^2;sbit MA=P1^0;sbit MB=P1^1;void main (void){ LED1=1;LED2=1;LED3=0;while(1){if(K1==0){ while( K1==0); LED1=0;LED2=1;LED3=1; MA=0;MB=1;}if(K2==0){ while(K2==0); LED1=1;LED2=0;LED3=1; MA=1;MB=0; } if(K3==0){ while(K3==0); LED1=1;LED2=1;LED3=0; MA=0;MB=0; } }}
性能指标测试及结果分析在此实验设计过程中我们遇到了很多问题也发现了很多的缺陷,但通过我们的不断探索与钻研、向导师询问不懂知识、努力找寻解决方法,问题被一个个解决。我们也从这次设计过程中学到了很多的知识,领悟到了一些道理
8、项目设计报告成绩
指导教师签字:
年 月 日
相关问答
单片机 拓扑结构是什么[最佳回答]问题一:什么叫总线型单片机和非总线型单片机总线型,是局域网所有的pc都在一条线上,但是不能同时收发数据,非总线型的有星型等等!问题二:什么是集成...
单片机 驱动 交流 接触器的方法[回答]电磁继电器是在在输入电路内电流的作用下,由机械部件的相对运动产生预定响应的一种继电器。它包括直流电磁继电器、交流电磁继电器、磁保持继电器...
单片机 是怎么通过pwm波来控制 电机 运转的,工作原理是什么?在微观世界里,由于斩波的存在,电机并不是连续工作,而是一会有能量(工作),一会没有能量(停止工作)。工作的时候是按额定工作电压送电的,所以不会输出无...三、单...
Proteus 单片机 控制直流 电机 测速部分74LS386编码 电机 motor-encoder?90度的脉冲,每旋转一圈输出多少个脉冲可...可以参考之前我的回答:proteusmotor-encoder有五根线,左右两侧两根线接电源。下面三根线,左右两侧两根线输出相位...
怎么用 单片机 控制马达?通过设置PWM波的占空比来控制直流电机的转速,占空比越大,转速越快,越小转速越低。2、当然单片机的I/O口是不能直接驱动电机的,所以你还需要用一个马达驱动...
51 单片机 中的直流 电机 的参数?直流电机是由电磁场和永磁体相互作用而产生的一种理想的转换装置,它是电力传动领域中重要的组成部分。在51单片机中,直流电机的参数通常包括:额定电压、额定电...
各位朋友 请教一下,如何用51 单片机 控制伺服 电机 ?伺服控制装...[回答]看你伺服电机的设置情况如何了,位置模式,信号可以是PULSE+PULSE或PULSE+DIR两种模式,及双脉冲或脉冲+方向。你只需要两个控制IO口就可以了,PUL-及DI...
单片机 如何测 电机 相序?单片机可以通过读取电机的三个相的电压值,然后分析它们的相位差来确定电机的相序。具体的方法是使用单片机内置的模拟转换器将电机三个相的电压转换成数字信号...
atmega16 单片机 输出pwm驱动 电机 ?比如快速PWM方式,定点使用ICP寄存器,这时改变ICP的值,就改变了PWM频率,当然占空比也跟着变化了,需要你重新调整。Atmega16的OC1A和OC1B输出两路PWM的程序,...
单片机 控制步进 电机 和直流 电机 不同之处-盖德问答-化工人互助...单片机控制步进电机和直流电机不同之处对于直流电机,能否直接通过PWM口,再加功率放大,来驱动直流电机,并调速呢?当然可以!现在常见的电动自行车使用“串激电...
