直流电机驱动方案,除了正反转控制,还可以PWM调速【原创首发】
直流电机(马达)在电子产品中的应用是非常广泛的,特别打印机、电器、遥控玩具上。前进、后退、加速、减速都是常见的应用。
下面给大家分享几个直流电机驱动方案,请大家点赞、关注支持一下。
方案一:TI的DRV8871直流电机驱动方案
DRV8871的内部功能框图
DRV8871的简化电路原理图如下:
DRV8871简化电路原理图
设计要求:
ILIM接一个电阻做限流,阻值的大小可以按规格书的要求进行计算设计。如果接的电阻为32k,限流为2A。停转控制:IN1和IN2设为低电平。正转控制:IN1为高电平,IN2为低电平,要进行调速时,IN1就要输入PWM信号了,占空比越大,转速越高。反转控制:IN1为低电平,IN2为高电平,IN2就要输入PWM信号了,占空比越大,转速越高。刹车控制:IN1和IN2设为高电平。PWM调速注意事项:
逻辑输入也可以使用PWM 控制来达到调速功能。当用PWM 波控制一个桥臂时,并且在驱动电流为关断时,由于电机的电感特性要求电流连续流通。这个电流叫做续流。为了操作这种电流,H 桥可以操作在两种不同的状态,快衰减或者慢衰减。在快衰减模式,H 桥是被禁止的,续流电流流经体二极管;在慢衰减模式,电机的下臂是短路的。PWM 控制用于快衰模式,PWM 信号控制一个xIN 管脚,而另一个管脚维持低电平;当运用于慢衰减,另一管脚维持高电平。
此方案是不是很简单呢?此方案适合比较高端的应用,如打印机,工业控制等
方案二: 台湾IC HT7K1201 驱动方案,成本更低
此方案特点如下:
内置1通道H桥驱动电路1.8V~6V驱动电压高达200kHz PWM 输入控制操过流保护,关机保护,输出短路保护6-pin SOT23-6小封装典型应用电路如下:
典型应用电路
电机控制方法如下表:
电机控制方法
此方案成本更低,适合比较低端的应用,如遥控玩具。
方案三:分立元件搭建H桥驱动电路
下面是H桥驱动电路原理图
元件搭建H桥驱动电路原理图
正转控制:
PWM2设为低电平,H2设为高电平,H1设为低电平PWM1为控制转速控制信号,占空比越大,转速越高。反转控制:
PWM1设为低电平,H1设为高电平,H2设为低电平PWM2为控制转速控制信号,占空比越大,转速越高。停转:
PWM1,PWM2设为低电平,H1,H2设为高电平。过流保护:
AN1接单片机的ADC输入,用于过流检测。此方案比较灵活,可以根据应用的需求选用合适规格的三级管或者MOS管。
大家可以关注我的头条号@电子产品设计方案 ,我会定时分享经验和方案哦,谢谢大家的点赞和关注。
基于单片机控制的直流电机调速系统设计
基于单片机控制直流电机调速系统设计的研究意义在于可以通过按键对直流电机进行有效的控制。通过单片机定时器实现PWM。通过按键来调节PWM占空比实现对直流电机调速。在工业的使用环境中,在许多复杂噪音多的环境中可以对直流电机无干扰的进行控制。所以对单片机控制直流电机调速系统研究意义深远。
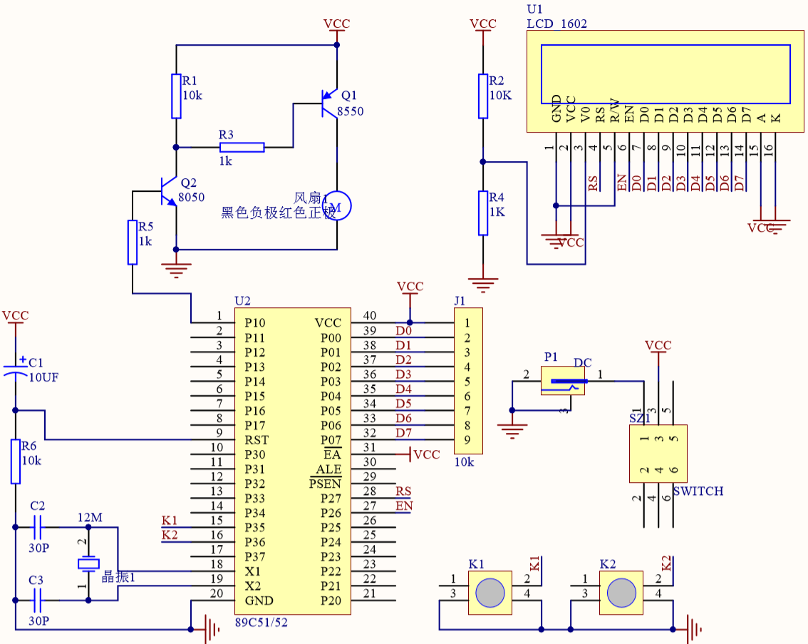
基于单片机的直流电机调速系统,主要由直流电机及驱动模块;按键模块;LCD1602显示模块;单片机最小系统这几部分组成。通过按键来控制直流电机的转速。在本次设计中,一共分为10个挡位。通过按键来控制PWM占空比以实现对直流电机的调速。LCD1602则显示当前速度挡位信息。本论文从一开始构思系统实现的功能,然后设计硬件电路对元器件选型,设计电路、对单片机编写程序,程序需要不停的调试,在调试过程中寻找最佳的控制点,最后利用PROTEUS软件仿真实现直流电机调速的功能,通过软件自带的模拟示波器显示占空比波形。
相关问答
利用 单片机 进行 电机调速 控制的原理?进行电压的调整和励磁的调整来达到电机调速的目的进行电压的调整和励磁的调整来达到电机调速的目的
在座的资深人士跪求解答!!湖南雨水收集系统pp模块设计,雨...[回答]我这个人不喜欢墨迹,以前当过兵喜欢做事效率,然后合作了,结果发现他们做事比我还有效率后来一查发现他们老板也当过兵1.问题定义?问题定义阶段必须...
32 单片机 如何控制 直流 有刷 电机 正反转和速度?要控制直流有刷电机的正反转和速度,你可以使用32单片机(MCU)与电机驱动器进行配合。以下是一种基本的控制方法:1.连接硬件:-将32单片机的GPIO引脚...要控...
单片机 控制 直流电机 研究背景和意义?自动化控制系统已经在各行各业得到了广泛的应用和发展,而直流驱动控制作为电气传动的主流在现代化生产中起着主要作用。长期以来,直流电动机因其转速调节比较...
直流电机 转速快如何调?1.对直流电机的调速主要是依靠提高线圈的电流,也可以提高电压来提速.但很容易烧毁电动机。2.使用直流调速器控制调整转速。3.基于模糊PID的直流力矩电机转...
在座的好基友有谁能回答一下吗!! 直流 伺服 电机 控制方式? 直流 ...维修成本不同:交流伺服电机维护方便。直流伺服电机容易实现调速,控制精度高,但维护成本高操作麻烦。、控制方式不同:交流伺服电机控制方式有种,幅值...
单片机 可以直接接变频器然后变频器接电机,从而实现 电机调速 吗?单片机不能直接接变频器控制电机调速。1、一般变频器接受模拟量调速信号,所以单片机需要经过DA转换将数字信号转换为模拟信号输入到变频器。2、变频器干扰较...
单片机 控制步进电机和 直流电机 不同之处-盖德问答-化工人互助...单片机控制步进电机和直流电机不同之处对于直流电机,能否直接通过PWM口,再加功率放大,来驱动直流电机,并调速呢?当然可以!现在常见的电动自行车使用“串激电...
怎么使用 单片机 驱动 直流 有刷 电机 ?-ZOL问答我买的就是这个单片机,我想控制电机应该用什么线接在哪?我只要电机正反转就好了~讨论回答(4)我觉得你应该上传的是开发板的原理图,而不是这个。直流有刷电机...
怎样用 单片机 的C语言编写 直流电机 两轴联动驱动程序?编写直流电机两轴联动驱动程序的具体步骤如下:1.首先,确定使用的单片机型号和开发环境,并准备好相应的开发板和电机驱动模块。2.在C语言中,需要使用相应...
