单片机实现直流电机控制的应用实例
直流电机的单向控制
直流电机的单向控制较为简单,可以通过开关的通断来接通和断开直流电源,实现电机的启动与停止控制,开关控制直流电机如图9-2所示。也可以通过三极管、场效应管、继电器等对直流电机的通断进行控制,采用三极管控制直流电机的电路如图9-3所示,图中的二极管为续流二极管,起到保护三极管的作用。
图9-2 开关控制直流电机电路图
图9-3 三极管控制直流电机电路图
提示
单片机控制直流电机的实际应用电路中,为了降低电机运行对单片机电源的影响,往往会采用光电耦合器件进行光电隔离。
【例9-1】 通过按键实现直流电机的停启控制
按键控制直流电机停启的电路如图9-4所示,通过P3.6口按键触发启动直流电机,P3.7口的按键触发停止直流电机的运行。由图9-4可知,当P1.0输出高电平“1”时,NPN型三极管导通,直流电机得电转动;当P1.0输出低电平“0”时,NPN型三极管截止,直流电机停止转动。
图9-4 按键控制直流电机停启电路图
C51程序如下:
直流电机的双向控制
直流电机的双向控制原理就是使加在直流电机两端的电源电压的极性可以实现切换。通常采用H桥电路进行控制。H桥控制的示意如图9-5所示,有1~4四个开关的不同状态实现电机的停止、正转、反转控制。
当四个开关均断开时,直流电机不得电,处于停止状态。
当开关1与4接通,开关2与3断开时,电流由左向右流过直流电机,电机处于正转状态。
当开关2与3接通,开关1与4断开时,电流由右向左流过直流电机,电机处于反转状态。
图9-5 H桥实现直流电机双向控制的示意图
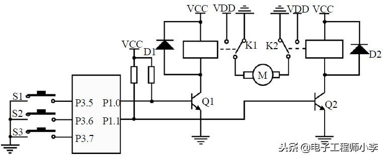
【例9-2】 通过按键实现直流电机的正反转及停止控制
通过按键控制直流电机正反转及停止控制的电路如图9-6所示。由S1键的触发实现电机的正转运行,S2键的触发实现电机的反转运行,S3键的触发实现电机的停止控制。
通过对图9-6进行分析,可知通过对单片机的P1.0、P1.1口的控制即可实现电机的停止、正转和反转控制,P1.0、P1.1在不同状态下电路各部分的工作状态及电机状态如表9-1所示。
图9-6 按键控制直流电机正反转及停止控制的电路图
表9-1 P1.0、P1.1口控制过程及电路状态表
C51程序如下:
基于单片机控制的直流电机调速系统设计
基于单片机控制直流电机调速系统设计的研究意义在于可以通过按键对直流电机进行有效的控制。通过单片机定时器实现PWM。通过按键来调节PWM占空比实现对直流电机调速。在工业的使用环境中,在许多复杂噪音多的环境中可以对直流电机无干扰的进行控制。所以对单片机控制直流电机调速系统研究意义深远。
基于单片机的直流电机调速系统,主要由直流电机及驱动模块;按键模块;LCD1602显示模块;单片机最小系统这几部分组成。通过按键来控制直流电机的转速。在本次设计中,一共分为10个挡位。通过按键来控制PWM占空比以实现对直流电机的调速。LCD1602则显示当前速度挡位信息。本论文从一开始构思系统实现的功能,然后设计硬件电路对元器件选型,设计电路、对单片机编写程序,程序需要不停的调试,在调试过程中寻找最佳的控制点,最后利用PROTEUS软件仿真实现直流电机调速的功能,通过软件自带的模拟示波器显示占空比波形。
相关问答
单片机 控制 直流 电机研究背景和意义?自动化控制系统已经在各行各业得到了广泛的应用和发展,而直流驱动控制作为电气传动的主流在现代化生产中起着主要作用。长期以来,直流电动机因其转速调节比较...
如何用 单片机 精确控制 直流 电机的旋转角度?加编码器可以实现吗?可控制角度的电机是步进电机,每个脉冲的角度是固定的.单片机只要控制输出几个脉冲就可以了.伺服电机和直流电机的优势不在控制角度上,无论加什么实现起来都...
在座的盆友 给推荐推荐! 单片机 如何控制 直流 无刷电机?必要用个2个三极管就可以掌控了啊。用H型的电路就可以掌控它的正翻转,至于速度就看你给的电压了,你网际网路搜下H型电路,一大把的。。。。。。。。...
用 单片机 产生PWM波实现对 直流 无刷电机的 调速 问题?不告诉你怎么掌控电机扭矩的,是靠直流电压还是PWM来掌控,前者很非常简单,跟上条问一样处置就可以,后者的话你原作三个占宽比的PWM就可以了。不告诉...
基于单片机的 电梯控制 系统 难不难做?基于单片机的电梯控制系统,其原理实现并不难,通过采集按键选择停留的楼层,单片机系统结合楼层信息,控制电动机转动,控制电梯停留在相应的楼层。电梯控制系统...
单片机 是如何控制步进电机扎旋转的?voidKeyDriver(){unsignedchari,j;staticunsignedcharbackup[4][4]={//按键值备份,保存前一次的值{1,1,1...
直流 电机PWM 调速 器该如何设计?首先设计一个PWM调速器需要电子电路的设计,还有单片机程序的设计。下面我来分享一下直流电机PWM调速器的各种设计方案。觉得不错的话,请帮忙点赞和关注哦。如...
单片机 功率控制原理?单片机测量功率就是要测量电流和电压。首先测量电压,如果是直流低电压,直接用电阻分压检测模拟电压就可以测出来电压,也可以采用高精度的电压检测芯片检测电...
请问这个步进电机驱动器可以直接接5V 单片机 io口控制吗?一般这样的步进电机使用12-24V直流控制的,其DIR,PULSE及EN信号可以使用单片机IO口直接驱动,但是为了单片机及电路的稳定性、抗干扰考虑,一般由单片机控制光耦...
怎样用 单片机的 C语言编写 直流 电机两轴联动驱动程序?编写直流电机两轴联动驱动程序的具体步骤如下:1.首先,确定使用的单片机型号和开发环境,并准备好相应的开发板和电机驱动模块。2.在C语言中,需要使用相应...
