非常好的单片机复位电路
影响单片机系统运行稳定性的因素可大体分为外因和内因两部分:
1、外因
射频干扰,它是以空间电磁场的形式传递 在机器内部的导体(引线或零件引脚)感生出相应的干扰,可通过电磁屏蔽和合理的布线/器件布局衰减该类干扰;
电源线或电源内部产生的干扰,它是通过电源线或电源内的部件耦合或直接传导,可通过电源滤波、隔离等措施来衰减该类干扰。
2、内因
振荡源的稳定性,主要由起振时间 频率稳定度和占空比稳定度决定 起振时间可由电路参数整定 稳定度受振荡器类型 温度和电压等参数影响复位电路的可靠性。
1、基本复位电路
复位电路的基本功能是:系统上电时提供复位信号,直至系统电源稳定后,撤销复位信号。为可靠起见,电源稳定后还要经一定的延时才撤销复位信号,以防电源开
关 或电源插头分-合过程中引起的抖动而影响复位。图1所示的RC复位电路可以实现上述基本功能,图3为其输入-输出特性。但解决不了电源毛刺(A点)和电源 缓慢下降(电池电压不足)等问题 而且调整 RC 常数改变延时会令驱动能力变差。左边的电路为高电平复位有效右边为低电平Sm为手动复位开关Ch可避免高频谐波对电路的干扰
图1 RC复位电路
图2所示的复位电路增加了二极管,在电源电压瞬间下降时使电容迅速放电,一定宽度的电源毛刺也可令系统可靠复位。 图3所示复位电路输入输出特性图的下半部分是其特性,可与上半部比较增加放电回路的效果
图2 增加放电回路的RC复位电路
使 用比较电路,不但可以解决电源毛刺造成系统不稳定,而且电源缓慢下降也能可靠复位。图4 是一个实例 当 VCC x (R1/(R1+R2) ) =0.7V时,Q1截止使系统复位。Q1的放大作用也能改善电路的负载特性,但跳变门槛电压 Vt 受 VCC影响是该电路的突出缺点,使用稳压二极管可使 Vt 基本不受VCC影响。见图5,当VCC低于Vt(Vz+0.7V)时电路令系统复位。
图3 RC复位电路输入-输出特性
图4带电压监控功能的复位电路
图5 稳定门槛电压
图6实用的复位监控电路
在此基础上,增加延时电容和放电二极管构成性能优良的复位电路,如图6所示。调节C1可调整延时时间,调节R1可调整负载特性,如图7所示上半部分是图5电路的特性,下半部分对应图6。
图7 带电压监控功能的复位电路的输入-输出特性
2、电源监控电路
上述的带电压监控的复位电路又叫电源监控电路 监控电路必须具备如下功能:
上 电复位,保障上电时能正确地启动系统;掉电复位,当电源失效或电压降到某一电压值以下时,复位系统;市面上有类似的集成产品,如PHILIPS半导体公司 生产的MAX809、MAX810。此类产品体积小、功耗低,而且可选门槛电压。可保障系统在不同的异常条件下可靠地复位,防止系统失控。图8中的Rm和 Sm实现手动复位 无需该功能时可把Reset端(或/Reset)端直接与单片机的RST端(或/RST端)相连 最大限度地简化外围电路 也可选择PHILIPS半导体公司带手动复位功能的产品MAX708。
图8集成复位监控电路
此外,MAX708还可以监视第二个电源信号,为处理器提供电压跌落的预警功能,利用此功能,系统可在电源跌落时到复位前执行某些安全操作,保存参数,发送 警报信号或切换后备电池等。图9电表的应用实例 利用MAX708 电表可在电源毛刺或停电前把当前电度数保存到E2PROM中再配合保存多个电度数备份算法,可有效解决令工程师头疼E2PROM中的电度数掉失问题使用该 电路必须选择适当的预警电压点,以保证靠电源的储能供电情况下,VCC电压从预警电压跌到复位电压的维持时间(tB)必须足够长 E2PROM的写周期约为10-20ms一般取tB>200ms就可确保数据稳定写入。预警电压调整方法 当VDC等于预警电压时调整R1和R2使PFI的电压为1.25V此时可检测/PFO来确认内部的电压比较器是否动作,调整时必须注意此比较器是窗口比较 器。 图10是该应用的程序流程图
图9 MAX708的典型应用
图10. 电表应用中E2PROM数据保护程序流程图
3.多功能电源监控电路
除上电复位和掉电复位外,很多监控电路集成了系统所需的功能,如:
电源测控,供电电压出现异常时提供预警指示或中断请求信号,方便系统实现异常处理;数据保护,当电源或系统工作异常时,对数据进行必要的保护,如写保护、数 据备份或切换后备电池;看门狗定时器,当系统程序“跑飞”或“死锁”时,复位系统;其它的功能,如温度测控、短路测试等等。
我们把其称作多功能电源监控电路。下面介绍两款特别适合在工控、安防、金融行业中广泛应用多功能的监控电路:
Catalyst 公司的 CAT1161 是一个集成了开门狗、电压监控和复位电路的 16K 位 E2PROM(I2C接口)不但集成度高、功耗低(E2PROM部分静态时真正实现零功耗)而且清看门狗是通过改变SDA的电平实现的,节省系统I/O资 源,其门槛电压可通过编程器修改,该修改范围覆盖绝大多数应用。当电源下降到门槛电压以下时 硬件禁止访问 E2PROM 确保数据安全。
使用时注意的是 RST,/RST 引脚是 I/O 脚,CAT1161 检测到两引脚中任何一个电压异常都会产生复位信号,与 RST /RST引脚相连的下拉电阻 R2 和上拉电阻 R1 必须同时连接,否则CAT1161将不断产生复位!同样不需要手动复位功能时可节省Rm和Sm两个元件。
图11.内置WDT RESET /RESET E PROM监控器件接口电路
PHILIPS 公司的 SA56600-42 被设计用在电源电压降低或断电时作保护微电脑系统中SRAM 的数据。当电源电压下降到通常值4.2V 时,输出 CS 变为逻辑低电平,把 CE 也拉低,从而禁止对 SRAM的操作。同时,产生一个低电平有效的复位信号,供系统使用,如果电源电压继续下降,到达通常值3.3V或更低时,SA56600-42切换系统操 作,从主电源供电切换到后备锂电池供电,当主电源恢复正常(电压上升至3.3V或更高时)将SRAM的供电电源将由后备锂电池切换回主电源,当主电源上升 至大于典型值4.2V 时 输出 CS 变为逻辑高电平,使 CE 变为高电平,使能 SRAM的操作,复位信号一直持续到系统恢复正常操作为止。在系统电源电压不足或突然断电的时候,这个器件能可靠地保护系统在SRAM内的数据。
图12.内置SRAM数据保护电路的监控器件SA56600-42的典型应用
4. ARM 单片机的复位电路设计
无论在移动电话 高端手持仪器还是嵌入式系统,32位 单片机 ARM 占据越来越多的份额,ARM 已成为事实的高端产品工业标准。由于 ARM 高速、低功耗、低工作电压导致其噪声容限低这是对数字电路极限的挑战,对电源的纹波、瞬态响应性能、时钟源的稳定度、电源监控可靠性等诸多方面也提出了更 高的要求。ARM监控技术是复杂并且非常重要的。
分 立元件实现的监控电路,受温度、湿度、压力等外界的影响大而且对不同元件影响不一致较大板面积,过多过长的引脚容易引入射频干扰,功耗大也是很多应用难以 接受,而集成电路能很好的解决此类问题。目前也有不少微处理器中集成监控电路,处于制造成本和工艺技术原因,此类监控电路大多数是用低电压CMOS工艺实 现的,比起用高电压、高线性度的双极工艺制造的专用监控电路 性能还有一段差距。
结论是:使用 ARM而不用专用监控电路,可能导致得不偿失,经验也告诉我们使用专用监控电路可以避免很多离奇古怪的问题。ARM的应用工程师,切记少走弯路!
图13.用PHILIPS MAX708实现的ARM复位电路
图13 是实用可靠的 ARM 复位电路。ARM 内核的工作电压较低。R1 可保证电压低于 MAX708 的工作电源还能可靠复位。其中 TRST信号是给 JTAG 接口用的。使用 HC125 可实现多种复位源对 ARM 复位,如通过PC机串口或JTAG接口复位ARM。
GPIO应用汇总(建议收藏)
GPIO是什么?
字面意思看,GPIO=General Purpose Input Output,通用输入输出。有时候简称为“IO口”。通用,就是说它是万金油,干什么都行。输入输出,就是说既能当输入口使用,又能当输出口使用。端口,就是元器件上的一个引脚。怎么用?写软件控制。
总结:GPIO就是芯片上的一根干啥都行的引脚。
讲了这么多,相信不懂的人还是一头雾水,咱们对着案例看看GPIO怎么用至于上拉、下拉、悬空、高阻、开漏、推挽之类的概念,可以以后再慢慢琢磨。
01GPIO的简单用法
输出控制信号
GPIO控制LED灯的开关
GPIO用来做开关控制,是最常见的应用场景。
如上图,P21这个GPIO口,输出1的时候,LED403点亮,输出0或者没有输出的时候,LED403熄灭。
GPIO口是怎么被控制的呢?通过软件代码。需要亮灯的时候调用GPIO口拉高的函数,需要熄灯的时候调用GPIO拉低的函数,即可实现控制。函数的操作,最终变成了向这个GPIO的硬件寄存器写入数据,硬件的状态会跟随寄存器的数据改变而改变。
硬件寄存器在这里可以理解为一个电子开关,好比你告诉家里的保姆说“去吧客厅的灯关上”,他就走过去按动灯的开关,然后灯就灭了。你下的这个指令的动作相当于调用了GPIO操作的函数,保姆去按开关这个动作相当于函数配置寄存器。
当然你也可以直接去按这个开关(直接操作寄存器),这个做法虽然能工作,但是在代码设计中是不符合规范的。后续修改中很容易导致误操作。实际操作中需要预先初始化,配置GPIO的参数,把寄存器建立接口给其他进程调用等软件类的操作,这里就不详述了。
输入中断信号
重力传感器输出中断信号给MCU的GPIO口
G-sensor,也叫做重力传感器/加速度传感器/运动传感器,检测设备是否在运动的。咱们平时用的蓝牙手环的计步器主要就是根据G-sensor采样回来的运动数据计算而来的。
设备不动的时候,G-sensor和MCU都是休眠状态以节省电量。
设备动一动,G-sensor感受到了就被唤醒了,就往中断口上(GSENSOR_INT)发一个高电平信号,MCU感受到这个中断口的电平从低变成高了,就退出休眠开始正常运行。
然后MCU就通过I2C数据接口读取G-sensor里的数据。
如何理解中断呢?你正在睡觉,突然有人来找你,他就要先把你摇醒才行。这就是把你的睡眠中断了,让你从睡眠中被唤醒(如同上述例子)。
同样,如果你正在看电影,突然手机铃声响了,一看是女朋友来电话了,就要把电影暂停,保留电影当前的播放位置,然后去接女朋友的电话。接完了电话,再继续从之前的播放位置开始播放。
这个电话就是中断信号,保存电影位置就是中断响应前的状态入栈,接电话的过程就是中断服务程序,挂了电话继续播放就是中断的状态出栈。
可能有人会说,为什么多此一举,G-sensor不能直接把数据发送给MCU么?这是因为I2C只能由主设备主动发起数据传输的请求,从设备是不能主动发送数据的(只能任由主设备过来读取数据)。关于I2C协议的内容,请见相关文章。
但凡I2C接口且持续工作的设备,都需要有一个中断输出,用来告诉主机“我已经准备好数据了,你快点过来取走吧”。
用GPIO做中断,还需要特别特别注意一条:如果选择这个中断口来唤醒系统,那一定要对照芯片规格书看清楚,选择的中断口能不能唤醒系统?
对于大部分单片机,几乎每一个中断口都可以唤醒系统,但对于高主频的处理器,如手机和平板电脑的,并不是所有的GPIO都可以配置成中断,也不是所有的中断都能唤醒系统。
如果选择了一个不能唤醒系统的中断口做上述示例,一旦MCU进入休眠,外设就失效了。
用作按键输入
GPIO做按键检测
按键严格来讲也是个中断。GPIO口默认状态是低电平,按键按下后被拉到高电平,此时系统能够检测到中断,判定为按键按下。
等到按键释放了,GPIO口检测到电压回归低电平,就判定为按键松开了。这种做法是单片机上比较常见的做法。在智能一些的硬件平台上,往往会有独立的硬件按键接口(非GPIO口),在芯片内部加入按键控制器,通过硬件实现按键的去抖、双击和长按判断。
对于单片机,一旦被按键触发之后,内部就开始跑程序,每隔几个毫秒读取一次按键状态,判断按键是否被释放。通过软件实现去抖、双击和长按的功能。
图上的电容,用处是滤除外部干扰,避免被误触发,同时起到一定的按键去抖作用。图上的TVS管,是为了防止静电进入CPU。
可能会有人问,按键按下就是按下了,为什么会抖动?
因为按键都是机械式的,两个金属片在接触的瞬间,从微秒级的时间段来看,会存在接触-断开-再接触这样的轻微的抖动。直到两个金属片牢牢的接触到一起之后,抖动才会消失。所谓按键去抖动,就是通过延时来消除掉接触再断开这种异常状态的。
如果GPIO口不够,但是需要做多个按键的检测,也可以把按键配置成为ADC,通过不同按键产生不同的电压,来利用一个ADC口检测到不同的键值。这个做法通常用于手机3.5mm有线耳机上的3个按键的检测。
02GPIO的高阶应用
GPIO除了简单的输入输出之外,还可以做一些相对复杂的操作,例如模拟I2C或SPI数据线、ADC电压检测、输出PWM波形等。
这些功能有些可以直接配置成硬件接口,也可以通过软件来模拟波形。
用作I2C接口
GPIO用作I2C数据总线
I2C时序图
I2C是智能硬件电路上最常用的数据传输总线,只需要2根线,就能够挂载多个从设备,能够双向传输,最大速度可达400Kbps,非常适合传输控制指令和小量数据。
平时大家用的G-sensor传感器、光距离传感器、电容触摸屏、LED灯控制器、摄像头的控制命令等,几乎都是I2C接口的。
GPIO口用作I2C,算是GPIO传数据的最常用的方式。如果芯片内部自带I2C控制器,可以直接配置GPIO切换到硬件I2C上。例如单片机几乎都可以这么做。
如果芯片内部的I2C接口不够用,还可以通过软件控制GPIO口拉高拉低来模拟I2C的波形和时序,照样可以当作I2C使用。
同样的模拟数据线的做法,还可以用GPIO来模拟SPI。只要是带时钟的低速同步数据线,都可以用GPIO口来模拟。
但是GPIO口不能用来模拟UART串口。因为UART没有时钟线,需要非常精准的按照约定的时间间隔输出波形,软件定时器不准,硬件定时器占用系统资源多,所以很难实现。
PWM输出
GPIO输出PWM波控制蜂鸣片
不同占空比的PWM波形
GPIO口输出PWM波,跟当作I2C使用的性质上是一样的。控制GPIO口 定时拉高拉低,就可以输出PWM波形。
如上图,就是通过PWM来控制外部升压电路,驱动蜂鸣片发出声音的。PWM还可以用于控制LED灯的调光,改变PWM输出的占空比,调节灯光亮度
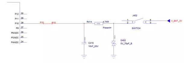
ADC采样
GPIO用作ADC采样,采集电池电压
电池分压后给ADC采样
ADC,Analog-to-Digital Converter,把模拟信号转换成数字信号。ADC的应用范围很广,麦克风音频数据的采样、电压电流信号的采样、模拟传感器输出的数据的量化等。
受限于精度、量程、采样速度等,GPIO的ADC一般不做太复杂的应用,大部分时候只做电压采集。
如上图,把GPIO口配置成为ADC模式,采集电池电压,用于做电池电量显示。这个做法只适合做简单的电池电压显示,如果要做类似智能手机的百分之一精度的电池电量管理,还需要外加更高精度的ADC和电池补偿算法。
GPIO做ADC,最常遇到的问题是:
一,不是所有的GPIO口可以做ADC使用,一定要看清楚规格书!
二,ADC有电压域限制的,3V供电的ADC测量不到超过3V的电压。例如上面第一张图,MCU用3V电池供电,此时GPIO/ADC的供电电压是3V,最大量程也是3V,可以测量到电池电压。而第二张图锂离子电池电压是4.2V,MCU供电是3V,GPIO/ADC工作电压也是3V,就量不到这么高的电压了。超出量程测量出来的都是一样的。因此利用电阻分压,把4.2V的电池电压折半降低到2.1V,给3V量程的ADC使用。
相关问答
单片机 能焊坏吗?单片机在正常使用情况下是不会焊坏的。单片机是通过焊接连接到电路板上的,焊接是一种可靠的连接方式。然而,如果焊接质量不好或者在焊接过程中出现问题,例如温...
51 单片机 开发板怎么连接电源?51单片机开发板的电源连接有两种方式:USB供电和外部电源供电。如果使用USB供电,只需要将开发板的USB口连接到电脑或充电器上即可。如果使用外部电源供电,则需...
单片机 的工艺要求 - 业百科单片机的工艺要求,1、制程工艺:包括制作工艺、处理工艺等,需要满足设备要求、生产成本要求、产品性能要求等。2、温度环境:单片机的温度环境需合适,需要根据芯片...
STC-ISP版本6.85显示“正在检测目标 单片机 ...” 这-ZOL问答你好,这个单片机烧写程序需要冷启动的。也就是说,在电脑上点下载,然后给单片机断电,再给单片机上电,这样才能下进入程序。这就是冷启动。或者你的串口颠倒一...
电子元件芯片的集成度越来越高,电子产品生产企业如何做好 静电 防护工作?电子元器件、电子产品对静电非常敏感,而且静电的电压等级非常高,甚至高达8000V,很容易将电子元器件打坏,尤其是CMOS器件、电路。每年因静电造成的损失都是非...
智能无功功率自动补偿控制器怎样使用安装? - Bi8啵_Qu 的回答...无功功率自动补偿控制器是依据JB/T9663-1999国家最新专业标准设计,可与各种型号低压静电电容屏配套使用,能实时监测电网的功率因数和无功电流进行自...
在座的朋友谁帮忙回答一下 服务周到的智能数控往复升降机有...[回答]1.单片机应用在一个系统中只使用一块单片机,这是目前应用最多的一种方式。主要有:(1)智能产品单片机与传统的机械产品相结合,使传统的机械产品结构...
SMBJ33A_ASEMI电性参数怎么看?[回答]L5-回复瞬态电压抑制二极管(TransientVoltageSuppressor)简称TVS,特点:将TVS二极管加在信号及电源线上,能防止微处理器或单片机因瞬间的脉冲,如静电...
智能无功功率自动补偿控制器怎样使用安装? - 郭小瘦 * 的回答...无功功率自动补偿控制器是依据JB/T9663-1999国家最新专业标准设计,可与各种型号低压静电电容屏配套使用,能实时监测电网的功率因数和无功电流进行自...
上拉电阻和下拉电阻的工作原理?上拉电阻:将一个不确定的信号(高或低电平),通过一个电阻与电源VCC相连,固定在高电平。下拉电阻:将一个不确定的信号(高或低电平),通过一个电阻与地GND...2、...
