STC51单片机自动ISP下载电路设计
51单片机可以通过ISP下载方式烧写程序,常用的工具为USB/TTL,常用的芯片有MAX232、CH340G等。下面介绍以CH340G芯片设计的ISP下载电路。
51单片机程序烧写接口为RXD和TXD,即UART口,这两个接口是通信口,配合不同的芯片可以实现不同的通讯方式。如果连接MAX232即可实现232通信,如果连接MAX3082即可实现RS485通讯。下载程序正是通过这两个接口来实现的。下载方式如下图所示。单片机的RXD和TXD要与USB/TTL设备的TXD和RXD交叉连接才能实现下载。
2. CH340G芯片介绍
CH340是一个USB总线的转接芯片,实现USB转串口、USB转IrDA红外或者USB转打印口。是一款比较成熟的国产芯片,价格在1.5元左右。
具有如下特点:
全速USB设备接口,兼容USB V2.0,外围元器件只需要晶体和电容。
仿真标准串口,用于升级原串口外围设备,或者通过USB增加额外串口。
计算机端Windows操作系统下的串口应用程序完全兼容,无需修改。
硬件全双工串口,内置收发缓冲区,支持通讯波特率50bps~2Mbps。
支持常用的MODEM联络信号RTS、DTR、DCD、RI、DSR、CTS。
通过外加电平转换器件,提供RS232、RS485、RS422等接口。
支持IrDA规范SIR红外线通讯,支持波特率2400bps到115200bps。
软件兼容CH341,可以直接使用CH341的驱动程序。
支持5V电源电压和3.3V电源电压。
提供SSOP-20和SOP-16无铅封装,兼容RoHS
3. 电路设计
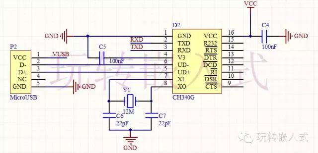
CH340G的下载电路如下图所示。
P2为USB接口,CH340G的TXD与单片机的RXD连接,CH340G的RXD和单片机的TXD连接。图中的CH340G用的是5V供电,如果用3.3V供电的话第4脚要连接到3.3V。由于STC51单片机在下载程序的时候要断电再重新上电,所以单片机部分的电源设计如下图所示:
为了实现单片机电源的断电再上电(注意:这里是指单片机的电源而不是整个电路的电源),在单片机的电源脚上加了一个X1跳线。
4. 使用效果
使用STC的软件STC-ISP来下载。
下载步骤如下:
执行到第4步,点击下载之后要将电路板上的X1断开再接上即可实现单片机程的下载。
本订阅号致力于单片机、ARM等嵌入式软硬件的设计经验分享,秉承“人人都是电子设计经验的分享者”的理念,成功路上不孤单,我们一起努力。公众号:micropoint8
自学单片机第五篇:TSC-ISP烧写软件
这是将我们的可执行文件下载到单片机用的,如果你使用的是51系列单片机,可以采用这款,如果使用的是更加专业的单片机,一般去单片机的生产厂家官网都会提供相应的下载工具,专业的工具更 家便捷,同时功能也更全面。对于初学者,我们用这个就足够使用了。
首先是进入官网
这个官网看起来就像是个盗版网站一样,其实我也不知道,但是他确实是这个风格。在网页右侧,我们下拉,找到单片机下载软件STC-ISP-V4.83,下载该版本,如果下载其他版本,会发现,某些单片机无法识别或下载,用旧版本即可。
下载完成,出现下图标识,不同计算机,图形符号不一样。双击打开
选择自己需要的安装地址,建议安装到非C盘,可以专门分一个盘,用来存储我们的学习软件和编程文件,这样,即使以后电脑出现问题,也可以通过其他方式快速恢复文件。减少损失
安装完成后,在安装的文件夹中,找到STC-ISP文件,打开
会出现下载对话框,东西比较多,但是我们都不需要改,使用时会选择和单击几个按键即可。
首先是选择我们的单片机型号,我的是89c52,所以选择了该型号。其他的就需要单片机连接后才可以调整,现在就算下载工具已经完成了
到此,编程、仿真、下载三大软件都已齐备,已经基本满足学习的起步条件。
私信回复:"单片机"或者"软件"即可领取资料,手慢无 ,可以获取学习工具,还等什么。
更多多内容,欢迎关注百家号:小亮谈电气。微信公众号:电气学苑。
相关问答
stm32 单片机 可以用 stc - isp 烧录吗?不可以,STC-ISP是STC单片机的专用烧录工具,工作模式是ISP工具软件驱动USB→UART,再通过单片机串口1下载程序。STM32的烧录端口是SWD或JTAG,使用的硬件工具是...
stc - isp 烧录软件如何给51 单片机 烧录?需要利用下载器和下载软件才能将keil程序输出的hex文件烧录到单片机中。具体操作请参照以下步骤,演示单片机为51单片机。1、首先准备好51单片机最小系统板和...
现在 单片机 有了 ISP 功能,还买烧写器是不是落伍了呢?-ZOL问答买转串口的啊、用STC89C52RC,可以直接用KEIL编译。支持C,现在主流的51系列我用ISP写过单片机,效果远不如烧写器ISP是烧录器的简化的开发方式。在工程开发中...
stc - isp 烧录软件如何给51 单片机 烧录?1、首先准备好51单片机最小系统和烧录器。2、打开stc-isp烧录软件选择好单片机型号,这里的所选的单片机型号为STC89C/LE52RC。在此可以观察到“串口号”显示没...
stcisp 检测不到目标 单片机 ?STCISP是一种用于STC单片机的编程接口,其主要作用是通过连接单片机与PC电脑,实现对单片机的编程、调试和下载等操作。然而,在使用STCISP时,有时会遇到检测不...
STC 89C52烧程序时一直检测正在检测目标 单片机 ,刚买的板子-ZO...5.点下载后再给单片机上电6.更换下载软件7.实在不行,换一个芯片试一下,可判断是芯片问题,还是下载线和软件问题前提是确保下载线或模块的驱动安装正常将下载...
stc - isp 一直显示正在检测目标 单片机 ?STC-ISP一直显示正在检测目标单片机可能是由于以下原因导致的:接线问题:检查连接线是否按照“VCC-5V;TXD-RXD;RXD-TXD;GND-GND”连接。有时候可能...
怎样利用 stc - isp 烧录程序?要使用STC-ISP来烧录程序,需要先准备好以下几个步骤:确定目标板型号和芯片型号。找到芯片的数据手册或者规格书,了解芯片的引脚布局、寄存器地址等信息。下...
keil中如何添加 stc单片机 ?在Keil中添加STC单片机,需要按照以下步骤进行操作:1.打开Keil软件,并创建一个新的工程。2.在弹出的对话框中选择"STC"作为目标设备的厂商。3.在厂商列表....
stc 8h1k08是51 单片机 吗?是。因为stc8h1k08是STC公司生产的51单片机系列产品,具有51单片机的基本架构,也支持大量的51单片机指令集和工具链等。除了stc8h1k08,市面上还有许多其它厂商...
