如何使用4G模块通过MQTT协议传输温湿度数据到onenet
本次实验是采用SIM7600CE 4G cat4 模块进行操作的,本模块支持GNSS定位功能。也可以采用别的4G模块,只要支持TCP传输就行。本模块支持的AT命令相当强大,拥有TCP&UDP命令集,HTTP命令集,MQTT命令集。本模块虽然已经支持了MQTT功能,但是我们在实际研发项目中,为了保持项目的可移植性和兼容性,通常不会使用模块自带的MQTT命令集,而是用代码实现MQTT上层功能,底层再调用模块的TCP AT命令集。
一、MQTT简介
MQTT是一个基于客户端-服务器的消息发布/订阅传输协议。它是IBM 1999年发布的一个用于物联网的协议.MQTT协议是轻量、简单、开放和易于实现的,这些特点使它适用范围非常广泛。
在很多情况下,包括受限的环境中,如:机器与机器(M2M)通信和物联网(IoT)。其在,通过卫星链路通信传感器、偶尔拨号的医疗设备、智能家居、及一些小型化设备中已广泛使用。
MQTT设计思想是开放、简单、轻量、易于实现。这些特点使它适用于受限环境。
例如,但不仅限于此: 网络代价昂贵,带宽低、不可靠。 在嵌入设备中运行,处理器和内存资源有限。
该协议的特点有:
使用发布/订阅消息模式,提供一对多的消息发布,解除应用程序耦合;对负载内容屏蔽的消息传输;使用 TCP/IP 提供网络连接;有三种消息发布服务质量:小型传输,开销很小(固定长度的头部是 2 字节),协议交换最小化,以降低网络流量;使用 Last Will 和 Testament 特性通知有关各方客户端异常中断的机制。二、ONENET平台
OneNET是由中国移动打造的物联网开放平台。平台能够帮助开发者轻松实现设备接入与设备连接,快速完成产品开发部署,为智能硬件、智能家居产品提供完善的物联网解决方案。
OneNET具备如下功能:
专网专号:中国移动基于物联网特点打造的专业化网络通道,提供“云-管-端”一体化的智能管道和支撑系统,支持工业级、车规级的专网卡和通信模组;海量连接:基于多类型标准协议和API开发满足海量设备的高并发快速接入;在线监控:实现终端设备的监控管理、在线调试、实时控制功能;数据存储:基于分布式云存储、消息对象结构、丰富的数据调用接口实现数据高并发读、写库操作,有效保障数据的安全;消息分发:将采集的各类数据通过消息转发、短彩信推送、APP信息推送方式快速告知业务平台、用户手机、APP客户端,建立双向通信的有效通道;能力输出:汇聚中国移动短彩信、位置服务、视频服务、公有云等核心能力,提供标准API接口,缩短终端与应用的开发周期;事件告警:打造事件触发引擎,用户可以基于引擎快速实现应用逻辑编排;数据分析:基于Hadoop等提供统一的数据管理与分析能力。三、如何接入OneNet
用户要接入 OneNet,
首先要在 OneNet 平台上进行注册用户、创建设备等一系列准备工作,然后要通过网络和 OneNet 服务器建立TCP 连接,最后将用户数据按照一定的协议(比如:EDP、RestFul API,MQTT)打包上传至 OneNet 平台,从而实现设备终端接入。 用户注册:在接入 OneNet 之前,需在平台网站注册用户账户,登陆网址:http://open.iot.10086.cn/,显示如下界面:如上图:点击右上角进行注册.
注册完成后,进行登录,如下:
如上图所示,点击MQTT物联网套件:
如上图所示,选择多协议接入:
如上图,点击添加产品,onenet平台MQTT协议框架下分为产品ID和设备ID,可以建立多个不同的产品,每个产品拥有不同的设备,设备以ID号进行区分。
如上图所示进行选择,接下来还有操作系统选择linux,网络运营商选择移动,因为模块使用的移动的usim卡,可以根据自己模块卡类型进行选择。
如上图所示,再点击添加设备:
点击右上角添加设备,
点击添加,
如上图所示,产品添加成功后的截图,显示为离线状态,当4G模块有数据上传的时候,就会显示为在线。
四、单片机&4G模块与ONENET服务器通信
下面讲解一下如何用单片机通过串口AT命令驱动4G模块与ONENET服务器进行连接,单片机采用STM32F103RBT6 ,开发环境采用MDK5.
如上图所示,606923821表示设备ID ,PZqqtD0O=5lNOex4NshJn0RLflY= 表示API KEY
如上图,点击查看,输入手机号发送验证码即可获得,357092 表示产品ID,上图的产品ID是424250 ,可根据自己的情况进行填写。
CAT11表示鉴权信息,鉴权信息可以在设备列表-设备详情进行获取。183.230.40.3, 6002 表示onenet平台的服务器和端口号 ,有了这些信息就可以用4G模块和自己创建的产品进行通信了。
如下图所示:既可观察设备的上下线情况,以及设备的数据
五、资料获取及硬件
1) 后台回复 mqtt 即可获得对应的源代码功能。
2) 文中单片机 STM32F103RBT6 可以自行到某宝搜索, 推荐如下:
3) 用的SIM卡可以用手机卡也可以用物联网卡,
4) 4g模块通用的模块即可。
电子硬件小制作--关于SPI接口W5500 TCPIP 嵌入式以太网控制器应用
摘自官方文档-------W5500 是一款全硬件 TCP/IP 嵌入式以太网控制器,为嵌入式系统提供了更加简易的互联网连接方案。W5500 集成了 TCP/IP 协议栈,10/100M 以太网数据链路层(MAC) 及物理层(PHY),使得用户使用单芯片就能够在他们的应用中拓展网络连接。
W5500 内嵌 32K 字节片上缓存以供以太网包处理。如果你使用 W5500, 你只需要一些简单
的 Socket 编程就能实现以太网应用。这将会比其他嵌入式以太网方案 更加快捷、简便。用户可以同时使用 8 个硬件 Socket 独立通讯。
W5500 提供了 SPI(外设串行接口)从而能够更加容易与外设 MCU 整合。而且, W5500 的使用了新的高效 SPI 协议支持 80MHz 速率,从而能够更好的实现高速网络通讯。 为了减少系统能耗。
一直想利用这颗芯片实现MODBUS-TCP通信功能,最近准备尝试利用W5500+STM8实现MODBUS-TCP通信。
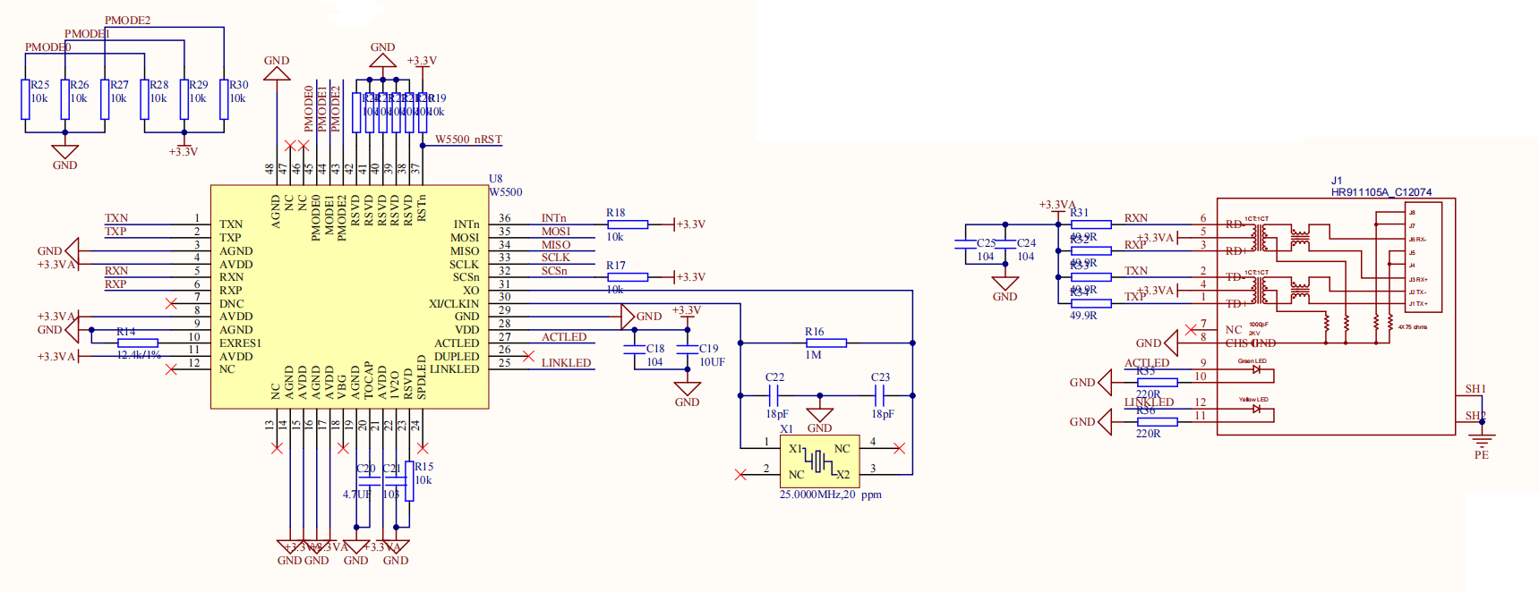
开始了原理图设计工作,首先设计W550外围电路:
这里选择集成式的网络变压器
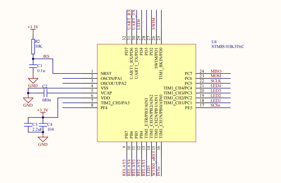
继续设计STM8单片机电路:
这里准备利用这个方案,实现多路继电器的输出控制。后续进行PCB设计。
相关问答
单片机 与手机如何实现远距离通信?单片机与手机实现远距离通信,有很多种可实施的方案。例举其中两个方案进行讲解:一:2G/4G移动通信方案器件选型1,单片机选用Cortex-M3内核,国产兆易创新...单...
单片机 和组态王怎么通信?组态王通信是分TCP/IP方式,串口方式(RS232,RS485),单片机也采样同样的方式。如串口方式,要设置波特率,数据位数长度,校验位等,两者要一致。更主要的是...组...
湖南软件职业学院开发过什么有名的软件? - 红网问答现在我们手机或者电脑上使用的办公软件、杀毒软件大部分都是专业的公司开发的。比如:腾讯公司就是做qq的,包括QQ电脑管家、QQ游戏等等。新浪Sina,...
p ic 单片机 的振荡回路有哪四种基本类型?楼上有部分没说正确,也没说全:HS是使用超过4M的石英晶体振荡器。XT是使用1M到4M的石英晶体振荡器。LP是使用低于1M的陶瓷振荡器,不是什么感抗震荡上述都...
用上位机控制 单片机 然后实现数据传输,学习哪种上位机好呢?结合未来的软件发展趋势,这些数据最终需要上传到云服务器,进行大数据的云计算,并通过前端的UI展示出来。python是同时满足这几大功能需求的上位机软件开发语...
Rs485是通信协议还是物理接口啊?若只是一个接口,就是说通过这...rs485是物理接口,三线制485+,485-,GND;至于协议很多,如MODBUS,TCP/IP,等485是通信协议还是物理接口啊?若只是一个接口,就是说通过这个RS485接口可...
freertos操作系统原理?相对于常见的μC/OS—II操作系统,FreeRTOS操作系统既有优点也存在不足。其不足之处,一方面体现在系统的服务功能上;另一方面,FreeRTOS只是一个操作系统内核...
EC是什么电脑芯片的缩写? - 147****3538 的回答 - 懂得微电子技术芯片(包括微处理器芯片、定时器、序列发生器或控制器等一系列微电子器件)来控制的电子设备或装置,能够完成监视、控制等各种自...嵌入式...
arm技术需要学什么专业?刚开始:1)学习Linux系统安装、常用命令、应用程序安装。2)学习Linux下的C编程、这本书必学《UNIX环境高级编程》、《UNIX网络编程》...刚开始:...
为什么要有吧ucos的移植到51 单片机 上?应该可以,lpc2138上面ucos+lwip可以实现tcp协议,uip是lwip的简化版,我们正在做uip的pic单片机移植,51和pic的资源都比arm少,所以是类似的应该可以,lpc2138上...
