AI+STEAM教育助力学生发展
2019年底,由人大附中信息技术教研组长、北京市学科带头人、中国人工智能学会中小学工作委员会秘书长袁中果博士,为大家带来的大咖讲座《AI+STEAM教育助力学生发展 》,该直播已经上传各大视频网站,在直播中袁博士详解STEAM教育与课程在当今中小学校的发展现状及实际案例,全方位解读了家长们最为关心的少儿编程教育问题...
以下是直播内容笔记:
1、何为STEAM课程
STEAM教育就是科学,技术,工程,数学和艺术的教育。
STEAM教育的概念还在不停地扩展,一个是和当下火热的创客教育融合进来,另一个是和人工智能教育结合起来,作为综合性的项目。
2、为何学习STEAM课程
3、AI+STEAM课程内容
目前,市面上比较普遍的STEAM课程主要包括Arduino课程、DP811单片机课程、信息学奥赛课程、Scratch编程课程、APP Inventor手机编程课程、VEX机器人课程、乐高机器人课程、树莓派课程等;其余衍生课程还有国际空间站的设计、无人机科学与工程等。
袁博士还详细介绍了人大附中的AI+STEAM课程的内容。
为了降低学习的难度,课程都是使用基于项目的学习。
4、学生发展案例
学生潘言、郑瑞晨、张嘉希等人曾发表研学成果《基于LSTMs神经网络的共享单车城市数据挖掘》录用至IIKI2018国际学术会议。
儿童陪伴机器人项目。
国际空间站设计大赛项目。
2018年5月18日,学生丑瑞华凭借项目《恶劣天气下路况环境增强感知系统》,荣获第69届英特尔国际科学与工程大奖赛“系统软件”一等奖及“系统软件学科”最佳奖。此外,丑瑞华还获得了国际计算机学会ACM颁发的专项奖、美国航空航天局NASA颁发的专项奖提名。
朱晨宇同学的人工智能之路。
。。。
在人才培养这个领域,袁博士总结到,人大附中主要关注六大能力:自主学习能力,沟通、展示、分享的能力,跨学科实践能力,创新的意识与能力,关注与追踪前沿的能力,反思与批判的能力 。
答疑
最后,袁博士还回答了网友们的很多问题,建议家长们拖到视频的53分处,把这一段完整地听一听,实操指导性很强哦:)
《AI+STEAM教育助力学生发展直播》完整视频:http://v.qq.com/vplus/e81d73f54ec961db28019ebd7c7bd47c
育儿没有一劳永逸,不会一蹴而就,家长要不断学习,积累各种资源、经验,不断向上,孩子看到你的努力,才会愿意跟你一起努力,这才是一个育儿育己的正向循环。
2019年中国STEAM教育行业报告 内容详细
目录
1.导语
1.1什么是STEAM教育
1.2普及STEAM教育的意义
2.背景情况
2.1科技发展倒逼教育改革
2.2教育观念更迭,家长重视素质教育
2.3渗透率提升是市场扩张的核心逻辑
2.4素质教育行业细分领域赛道投融资火热
3.STEAM教育产业链和商业模式简析
3.1产业链和商业模式简析
3.2STEAM教育三大赛道
3.3机器人教育赛道主要企业分析
4.基于STEAM概念下的机器人教育行业
4.1基于STEAM的机器人教学策略
4.2机器人教具种类
4.3机器人教育行业标准
5.风险提示
1.导语
1.1什么是STEAM教育
STEM教育理念首次出现于2006年,美国前总统布什在国情咨文中提出的《美国竞争力计划》鼓励学生主修科学、技术、工程和数学,培养其科技理工素养。STEAM教育是在STEM的基础上与人文、艺术等学科的整合,该理念提出不光要考虑科学技术工程和数学,还应该用美学、社会学这些角度看待这些学科。
通过STEAM教育,增强融合多学科知识的能力,并在创客教育中将创造力表达出来,形成一个素质教育与创新实践融合的闭环。随着理念的完善,创客教育已经渐渐融入STEAM教育理念中,成为其中一种分支和实践方法。
1.2 普及STEAM教育的意义
STEAM教育对于知识密集型经济的重要影响不断凸显,科学、技术、工程和数学等领域的技能人才缺口日益扩大。STEAM专业人才对各国抢占第四次工业革命先机,促进制造业的智能升级具有关键作用。发展STEAM教育有助于各发达国家应对老龄化带来的劳动力人口减少、填补技能劳动力缺口,促进经济良性发展;更能够助力新兴经济
体抓住信息技术和互联网革命带来的发展契机,在新兴产业领域抢占先机,实现经济上的飞跃和赶超。对于所有国家而言,STEAM教育的发展涉及基本的公民科学素养的培养,也关乎劳动者就业能力的提升,对于促进就业、维护社会稳定、提升公民素质均具有重要意义。
2.背景情况
2.1科技发展倒逼教育改革
科技发展使得社会对具备 STEAM 素质的人才需求旺盛:据《中国STEM教育白皮书》预测,到2025年,中国的新一代信息技术产业人才缺口950万,高档数控机床和机器人产业人才缺口450万,电力装备产业人才缺口905万,新材料产业人才缺口400万,新能源汽车产业人才缺口103万......
新时代人才需求背景下,应试教育转轨素质教育进程加速,政策改革决心已显:从2015年教育部《关于“十三五”期间全面深入推进教育信息化工作的指导意见(征求意见稿)》首次提及 STEAM 教育、创客教育等新教育模式开始,近年来,我国素质教育改革相关文件频频出台,改革行动速度明显加快。
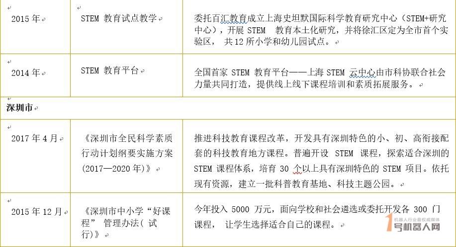
图表1: STEAM 教育国家层面相关利好政策列举
资料来源:国务院、教育部
图表2:STEAM 教育地方相关政策列举
资料来源:国务院、教育部、各省市教育局
2.2 教育观念更迭,家长重视素质教育
新一代家长年龄结构逐渐向 80、90 后转移,这些家长的教育观念更加开放,对于孩子培养的关注点,也从应试教育的“刚需”开始转向更全面的素质培养。此外,随着中产阶级的规模扩大,家长对教育投入的承受能力更高,对教育的投入意愿也更强。
目前市场上出现了更多元化的教育产品, 为家长的选择提供了可能。据睿艺联合家长帮发布的《2017中国家庭素质教育消费报告》显示,接受调研的 6301个家庭每年在孩子素质教育上投入费用超过1万元以上的家庭比例已占60%;80%的家长愿意为孩子选报素质教育课程;其中科创类(包括STEAM教育、创客教育等)受到62%的家长欢迎。
图表3:80、90 后家长对学习成绩关注度下降,对其他素质关注度上升
数据来源:2017 中国家庭素质教育消费报告
图表4:80%家长会为孩子选报素质教育培训机构,超六成的家长愿意报名科创类的素质教育
数据来源:2017 中国家庭素质教育消费报告
2.3 渗透率提升是市场扩张的核心逻辑
2018年STEAM教育市场约270亿元,增长速度与未来空间可观。STEAM教育的主要受众为 4-16岁青少年,据广证恒生估算,2018年我国该年龄段人口约为1.98亿;客单价方面,据调研数据,目前市场上主流的 STEAM培训机构客单价在每人每年 8000-10000元左右;市场渗透率方面,从行业调研数据反馈来看,当前阶段我国 STEAM 教育培训的渗透率在 1.5%左右。依照“市场规模 = 受众(1.98亿)× 渗透率(1.5%)× 客单价(平均值约为 9000元)” 测算得2018年市场空间约为270亿元,未来市场增长的空间主要在于渗透率的提升,渗透率每提升1%,对应行业市场空间提升接近150亿元。
STEAM 教育潜在市场空间大,未来渗透率有望持续提升。G端的政策力度空前,推动应试教育向素质教育转轨,消费需求向刚性转变;C端的年轻一代家长对孩子培养的关注点也从应试教育的刚需开始转向更全面的素质培养,其中消费者对新兴的STEAM教育接受程度越来越高,潜在消费群体正逐步转化。
图表5:STEAM 教育培训市场未来增长的核心逻辑在于渗透率提升
数据来源:广证恒生
2.4素质教育行业细分领域赛道投融资火热
素质教育企业目前大部分聚集在一级市场,因此一级市场的投融资可以直接反映该行业的资本热度。近年来,素质教育行业投融资数量与总额双双快速攀升。据IT桔子投融资数据库显示,行业投融资案例数量从2013年的10笔上升至2017年的89笔,投融资总额从2013年的0.21亿元上升至2017年的 27.45亿元人民币。
素质教育企业目前大部分聚集在一级市场,因此一级市场的投融资可以直接反映该行业的资本热度。近年来,素质教育行业投融资数量与总额双双快速攀升。据IT桔子投融资数据库显示,行业投融资案例数量从2013年的10笔上升至 2017年的89笔,投融资总额从2013年的0.21亿元上升至2017年的27.45亿元人民币。
在素质教育各个细分赛道中,STEAM教育成为资本宠儿,优质企业受青睐。2017年STEAM教育获投融资10.91亿元人民币,占整个素质教育投融资量的61.04%。同时,从平均单笔投资看,STEAM教育每年平均单笔投资额由2015年的1402.32万元/笔跃升至2017年的4392.87万元/笔。部分优质企业如编程猫、优必选、Makeblock等获得5次及以上融资,从侧面反映了资本在行业内企业的布局开始偏好集中。
图表6:STEAM 领域获三次以上融资的部分企业
数据来源:IT 桔子、企查查、36Kr
3.STEAM教育产业链和商业模式简析
3.1 产业链和商业模式简析
(1)从产业链来看:STEAM 教育产业链分为上游硬件提供商与内容开发商,中游教育培训机构,下游消费者。产业链发展伊始,上游企业掌握较大的产业链价值, 但随着行业继续成熟,供需变化推动产业链价值核心向中游转移,从硬件产品起家的机器人教育头部企业的发展路径也依稀可见其对教培业务的重视在逐步加深。
(2)从商业模式来看,2B2C为目前多数头部企业的选择。2B2C是双重保障的解决方式,既能回避纯2B企业的低天花板,又能解决纯2C企业的高获客成本:一方面从B端切入的企业既可以让学校做背书,帮助企业建立影响力,又可以间接积累大量潜在用户;另一方面进军C端解决了2B模式客单价较低和较难规模扩张的难题,通过引流B端生源,有望大幅降低获客成本,C端较高的客单价拉动营收增长。
3.2 STEAM教育三大赛道
STEAM 教育形成了三种较成熟的落地模式:机器人教育、编程教育和创客教育,各细分领域的发展因细分特性略有不同。
(1)机器人教育:头部企业延伸产业链,向中游教培业务布局。
机器人教育是最早落地的 STEAM 教育形式,目前国内市场形成了乐高系、韩国系、中国系三大流派。机器人教育领域头部企业如西觅亚、乐博乐博(被盛通股份收购)、能力风暴、韩端科技(英文品牌MY ROBOT TIMT即MRT)等均以硬件起家,而后向产业链中游教培业务延伸,形成集“硬件+培训“”为一体的模式。未来看好该2B2C商业模式,建议关注少数业内领先的STEAM教育解决方案提供商,如Makeblock、韩端科技(英文品牌MY ROBOT TIMT即MRT)等。
图表7:机器人教育产业链
数据来源:公开资料
(2)少儿编程教育:产业伊始便以教研为核心,线上模式有望解决行业痛点。
编程教育相对于机器人教育而言,行业业务结构较为简单,价值链聚焦于产业链中游教培业务,一般是集上游课程开发、中游课程输出为一体。其商业模式主要分为线上和线下两类。线下模式以童程童美(达内科技)为代表,本质还是直营开店扩张模式;线上模式以编程猫为代表,大多基于图形化编程工具提供编程课程,编程是整个素质教育里最适合线上教学的课程,解决了部分线下模式存在的问题,具有强大教研能力的在线编程教育企业值得跟踪关注。
(3)创客教育:进校模式为主,C端突破是关键。
在政策大力引导下,B端创客实验室建设需求强劲,带动了一批创客教育2B企业的发展,但B端盈利空间有限。C端创客教育培训需求非刚性,主要系创客教育概念在国内仍处于认识初期,校内创客教育课程已经能基本满足学生的学习需求,随着创客教育在课内外的普及,顺利突破C端实现 2B2C联动的创客教育企业值得持续跟踪,未来C端业务有望迎来大发展。代表企业:寓乐湾、鲨鱼公园、孩教圈等。
图表8: 创客教育解决方案
数据来源:青荔青创院公司官网
3.3 机器人教育赛道主要企业分析
机器人教育是 STEAM 教育中发展较早的赛道之一,各路资本正加速布局该赛道。机器人教育包括数学计算、机械原理、电子传感器、计算机软硬件及人工智能等多个学科的交叉运用,在机器人的组装、搭建、运行过程中进一步锻炼了学生实践动手能力、团队合作能力和领导力。据《2017 中国家庭素质教育消费报告》,31%的家长倾向于选择机器人教育作为孩子的STEAM教育形式。
国内机器人教育已经形成三大流派格局。按照教学中使用的机器人品牌划分,目前我国机器人教育品牌有三大派系:1)乐高系,包括使用乐高系列教具和仿乐高教具的企业;2)韩国品牌系,以乐博乐博机器人为代表,此外还有乐博趣等;3)中国品牌系,为中国企业自主研发的机器人,如能力风暴、优必选、韩端科技(英文品牌MY ROBOT TIMT即MRT)、中鸣数码等。乐高系的产品目前在国内校内和校外教育中使用最为广泛,韩国系产品以其亲民的价格和较为先进的课程体系在校外培训中获得不少消费者青睐;国产品牌一般具备一定的 B 端渠道优势,随着这几年机器人教育的兴起,它们在 C 端的业务增长也逐渐驶入快车道。
国内机器人教育玩家按服务内容分,主要有三大类:纯机器人硬件提供商、纯机器人教育培训商和兼营硬件提供和培训的企业。
1)纯机器人硬件提供商主要经营2B2C端机器人教具销售。该类企业以硬件起家,达到一定体量后普遍向产业链中游教培业务延伸,转变成“硬件+培训”为一体的模式;如乐博乐博、韩端科技。 2)纯机器人教育培训商在硬件商处购买教具,自主研发或采用硬件提供商的培训课程体系,自主运营,以加盟或直营方式进行扩张。大部分的机器人培训机构都属于这种类型。3)兼营硬件和培训的企业既是硬件提供商,又开设了自己的培训机构,如西觅亚(乐高)等。
(1)西觅亚
西觅亚多年来唯一代理丹麦乐高教育全系列教育产品在中国大陆和香港地区的销售。西觅亚代理乐高机器人教育初期主要销售渠道为学校采购,向学校提供较为完整的乐高教育教学解决方案,帮助学校建立机器人实验室、培训师资并开展机器人教育活动,培养学生参加国内外机器人竞赛的习惯。2010 年,西觅亚作为乐高教育在中国的代表,促成中国教育部与丹麦乐高教育的合作。该计划向全国400所中小学引入了乐高的教育器材、师资培训项目和创新教育理念。乐高机器人品牌成功在国内建立起影响力。
从业务的本质来看,西觅亚的业务可以拆分为:1)代理业务,代理乐高教育在中国销售教具、提供乐高教育培训服务等;2)内生业务,利用代理优势开展西觅亚品牌的教育培训,向下一级加盟代理商发放授权。
西觅亚借助其特殊代理地位,企业发展至今从教育产品、竞赛活动引入开始,到经验性课程的研发与教学,再到整体教育解决方案的提供,以及国际教育交流的开展,已经成为了一个覆盖产业链上游和中游, 集发、推广、运营于一体的完整的企业,具备较强的抗风险能力。据官网数据,截至 2015 年底,校内方面,西觅亚在中国已经覆盖了 2000+所幼儿园,6000+所中小学,70+所大学;在校外,西觅亚已经发展了118家直营店和400+加盟店。
图表9:西觅亚商业模式解析
资料来源:西觅亚官网、公开资料
(2)乐博乐博
乐博教育是韩国Roborobo机器人的中国区域独家代理,代理合同自 2016年至2026年,公司有权在中国境内独家销售韩国乐博的机器人产品及培训课程。
C端业务方面,公司主要产品为向青少年提供机器人的设计、组装、编程与运行等培训服务。公司经营模式为直营和加盟,其中,直营模式主要通过在国内一、二线城市核心城区和 其他主要城市设立分/子公司进行当地化经营,加盟模式公司为一、二线城市郊区以及三、四线城市的加盟商提供特许经营, 经营公司教育品牌业务。 B端业务方面,公司专注于为学校、教委等提供STEAM相关的软硬件、课程、系统整合解决方案定制服务。
截止到2018年上半年,乐博教育在25个省及直辖市,拥有98家直营店和218家加盟店,较17年底增加5家直营店、28家加盟店,覆盖全国所有一二线城市,涉及所有三四线发达城市。
2016年5月,盛通股份以发行股份和支付现金相结合的方式购买北京乐博乐博教育科技有限公司 100.00%的股权,交易作价 4.3 亿元。乐博教育承诺2016 年经审计后的净利润不低于 2458 万元、2016-2017 年度累计不低于 5688 万元、2016-2018 年度累计不低于 9755 万元、2016-2019 年累计不低于 1 亿 4880 万元。对应 2016/17/18/19 年单年承诺净利润分别为 2458/3230/4067/5125万元。
图表10:截止至2018年上半年,乐博教育业绩承诺完成情况
数据来源:巨潮资讯网
(3)能力风暴
能力风暴是上海未来伙伴机器人有限公司旗下的机器人品牌,是全球最早的教育机器人品牌之一,自我定位“教育机器人全球发明者”。能力风暴拥有完整的教育产品线和教学体系,产品相对于国外派系而言性价比更高。公司自主研发了多样化的产品以更好的适应教学场景,现拥有积木系列、移动系列、模块系列、飞行积木系列、类人系列和飞行系列 6 大系列的机器人。
从业务来看:2B 业务为能力风暴教育机器人实验室系列,2C 业务分为能力风暴机器人活动中心和面向家庭用户的教育机器人产品零售。2B 是能力风暴的早期业务,为学校提供机器人实验室系列的完整配置方案,包括空间设计、课程体系设计、软硬件配置、师资合作与培训、比赛指导等。这一业务主要以代理商的合作模式展开,能力风暴教育机器人实验室已经在全国 1200 多所中小学中普及。2016 年公司从单纯的 2B 模式发展到 2B2C 模式,开设第一家机器人活动中心开设,同时发布更适合家庭端的 4 款教育机器人系列:氪、奥科流思、虹湾和珠穆朗玛。公司 2C 端有两种主要业务方式:1)家庭零售线主要是线上、线下的渠道商合作。公司在国内外线上电商平台开设旗舰店,线下则以专柜的形式,和渠道商合作开专柜。2)校外培训业务是公司近两年增长最快的业务,包括能力风暴活动中心AblixHome、能力风暴体验店AbilxStore、能力风暴打包课程AbilxClass等不同形式。能力风暴活动中心以直营店和加盟店的形式展开,加盟店的本质是将公司培训业务机制整体复制(统一装修、课程培训、管理人员进驻观察、课程老师统一培训等)。据其官网,截止至 2017年,全球已有 31 个国家和地区的 40,000 多所学校与培训机构、1,200 多个学校教育机器人实验室、200 多家教育机器人活动中心以能力风暴教育机器人为平台进行教学、竞赛以及科技活动。能力风暴面向家庭用户的产品经销与服务网络、线上商城、线下体验店等已在全球范围内建立。
能力风暴历史融资仅一次,于2016 年10 月8日完成投资金额6亿元的A轮融资。
图表11:能力风暴的教育机器人产品线
资料来源:能力风暴官网
(4)韩端科技(英文品牌MY ROBOT TIMT即MRT)
韩端科技是一家中韩合资、中资控股的教育机器人公司成立于2008年,是国内最早开展教育机器人事业的企业之一,公司目前实控人曾在上市公司长期担任高管,有着11年从创业到上市全过程经验。公司产品线覆盖4岁至18岁年龄段学生,共有十余个系列的教育机器人和配套的幼儿园到大学各年龄段课程体系。产品已经销往全球五大洲几十个国家,包括以色列、俄罗斯、马来西亚、越南、菲律宾、西班牙、澳大利亚、意大利等发达和发展中国家,公司客户包括国内外STEAM教育、机器人教育培训机构、幼儿园至大学、青少年活动中心、科研机构等。韩端科技是中国教育技术协会人工智能专业委员会发起单位之一、中国教育技术协会游戏化学习专业委员会(北京大学游戏化学习国家课题组)常务理事单位、深圳市人工智能教育国际交流协会创始单位。
与乐高系、韩国系的教育机器人代理商、培训商公司不同,韩端科技的产品和技术虽然兼具有韩系风格,但其运营团队、产品研发和专利技术均在中国,展现出更好的产品本土自主创新能力和业务的国际性、主动性、灵活性。 2018年韩端科技与科大讯飞共同率先开发了国内一款专门用于K12学龄段的AI教育机器人,并将借助科大讯飞的渠道优势向校内市场推广。2019年初,韩端科技自主研发的“少年派”人形机器人被华为技术公司选中作为展示华为5G技术的一款硬件载体。
另外,韩端科技是目前国内教育机器人品牌中少数几个拥有国际化机器人竞赛平台的厂商,其已在2013年成功创建并自主运营了国际青少年机器人竞赛平台IYRC,截至2018年已经覆盖50多个国家和地区,其中属于“一带一路”沿线国家有将近一半,是全球最受青少年和从业人员热爱并最具国际影响力的教育机器人赛事活动之一。
据观察,韩端科技商业模式逐渐与乐高趋同,2B端业务为培训机构、学校等提供包括教具、课程体系、师资培训、活动开展等在内的一系列机器人教育解决方案,收取打包费用。2C端分为直销(线上商城+线下体验馆)和培训店分销的方式,兼顾国际青少年机器人竞赛(IYRC)赛事发展作为C端品牌宣传和推广渠道。
2018年韩端科技在培训机构市场占有率应该排名前五,稳健的经营风格和较好的自我造血能力使其对融资的需求并不十分迫切,更倾向于寻求战略投资和业务协同机构。据悉已有多家投资机构跟踪接洽,但目前韩端科技还没有公开宣布融资经历。
图12:IYRC已举办多届,参赛成员来自中、韩、马、俄、泰、越、澳、美、以、意等50多个国家和地区
资料来源:韩端科技官网
(5)优必选
优必选以人形智能机器人起家,作为机器人领域的高科技企业,其在教育型机器人的研发上具有非常强的技术优势。截至 2017 年优必选公司人员规模 800~900人,其中研发人员接近40%。其用5年时间自主研发专业伺服舵机,内置MCU,包含伺服控制系统、传感反馈系统及直流驱动系统,时间差仅 0.01s,同时支持轮模式及角度模式,支持 360°旋转运动,动作精度达 1°,实现更多拟人动作与功能场景。
优必选商业模式采用 2B2C,线上线下相结合的模式。C 端方面,优必选的线下网点从零售店到专卖店再到超级旗舰店,遍布海内外,全球总共大约 7000 家,其中 Jimu 机器人还入驻了全球近 500 家的苹果门店。此外,优必选入住了大部分优质线上渠道如京东、天猫、亚马逊等。B 端方面,优必选与多个海外中小学达成了合作,如加利福尼亚州的Hermosa Valley、Saint Frances Cabrini 和 Palisades 小学。2016 年11 月优必选又与国内深圳市华侨城中学合作共建机器人实验室,优必选将从教学的硬件、技术、教学产品、课程、师资、教材教具等方面提供专业的全面支持,为华侨城中学的 STEAM 教育打开新的局面。2017 年 4 月与昆明市政府签订战略合作,在昆明市全市范围内上百所中小学建立机器人电教室。
截至目前,优必选完成了 7轮融资,2018 年 5 月 3 日完成 C轮融资,融资规模 8.2 亿美元,由腾讯领投。此轮融资后优必选估值约 50 亿美元。
图表13:优必选历史融资
数据来源:企查查
(6)Makeblcock
Makeblcock是一家以生产开源的金属制机器人教育套件为主的科技公司,对标为“金属乐高”。用户通过购买标准化配件,可以像搭积木一样组建机器人,并使用配套开发好的编程软件,达到智能化操作,进而实现 STEAM 教育学习。
Makeblock 业务体系分为 2B 采购和 2C 零售。公司在 2B 端仅做产品生产商,跟分销商和渠道商合作,由渠道跟学校打交道。而 Makeblock 的B 端用户多在海外,这些学校已经形成完整的 STEAM 教育教学体系,学校只需要将 Makeblock 产品用来开设机器人和编程相关的课程,以及建设创客空间或者机器人实验室即可。公司重点放在 2C 市场“开箱即玩”产品的优化,一方面做出搭载编程、功能更多的机器人,配备图片化的编程环境,让小孩子更容易上手,另一方面与老师合作开发教材,供开发机器人使用。Makeblock 的 STEAM 玩具价格从 500 元到 4000 元不等。
2012 年创始人王建军进入一所海外的创业孵化器,带着项目出国,并在海外组建初创团队,当年公司自主研发的机器人模型在美国机器人DIY 网站成功试水销售。随后公司获美国一家大型零售商的青睐,产品走俏,此后 Makeblock 的销售额在海外一路攀升,在各地也拥有了自己的销售渠道。截止到 2017 年,公司已进入全球2多万所学校,140多个国家。同时教育市场来自B 端学校的购买量逐步占到了 Makeblock 销售额的 70%。
2017 年底 Makeblock 共获得 4 轮融资,总融资金额超过 2.5 亿元,2017 年 3 月 16 日完成了 2 亿元的B 轮融资,投资方为 EMC 媒体基金与深创投。
图表14:Makeblock历史融资
数据来源:企查查
4.基于STEAM概念下的机器人教育行业
4.1基于STEAM的机器人教学策略
机器人教学过程是以学生为中心的,以具体情境为激发点,以问题为导向,以项目为载体,同时以培养学生创新能力和问题解决能力等高阶能力为目标。多数机器人课程都是以团队作为活动单位,强调学生自主发挥,教师只做最简单的指导和协助。
图表15:与STEAM教育愿景相结合的机器人教育模式
数据来源:专家访谈、公开资料、艾瑞咨询
国外中小学机器人教学多借鉴 STEAM 课堂教学策略主要有 5E 教学模 式( 探 究 式 教 学 )、基 于 问 题 的 学 习 (Problem-based Learning)、基于项目的学习(Project-based Learning)、基于设计的学习(Design-based Learning)。
我国众多研究者正积极开展机器人教学研究,以下列举了其中一些具有代表性的机器人教学模式。
图表16:我国众多研究者在探索本土化的机器人教学模式。
资料来源:知网、2018中小学机器人教育调研报
4.2 机器人教具种类
(1)简易机器人制作器材
简易机器人教学器材通常由主体材料、动力、工具和防护四部分组成。
主体材料具体为:pvc 塑料板、管、环、abs管、铁丝、胶圈等;
动力包括:TT电机、8520空心杯电机,7号电池、3.7V 锂电池、充电器、电源线等;
工具包括:剪刀、刻刀、钩刀、镊子、黑色记号笔、直角三角尺、直尺、电烙铁、热熔胶枪、台钳、大锉刀、手锯、斜口钳、垫板等;
防护包括:护目镜、安全手套、3M 口罩等。
(2)单片机或开源硬件
单片机实验器。例如“DP-811单片机实验
器”是由北京市单片机协会专为青少年学习单片机而开发,它将编程与执行功能集成在一起,不需要单独配备计算机,因而不需昂贵的开发装置就能编程、运行和调试。并且它的成本低,性能稳定可靠,硬件开源性强,能够在电子市场上买到的各类数字传感器、输出模块都可以直接使用,极大丰富了插接配件,扫除了器材制造难题,又创造了深入了解器件连接的环境。
开源硬件包括以Arduino、mCookie为代表的机器人教学器材,通常有USB线,LED灯模块,按键模块,电位器模块,温度传感器模块,蜂鸣器模块,LED交通灯模块,语音模块(内置常用语音),马达控制模块,光敏电阻模块,循迹传感模块,避障传感模块,超声波传感模块,红外遥控器和接收模块,舵机,小马达,车轮和减速马达等。
(3)机器人教学套件
机器人教学套件具有生产标准化和组合方式多样化的特性,是发展较快的一类机器人教育器具。
机器人教学套件通常有两类。一类是,国外机器人教学套件,如Fischertechnik慧鱼、乐高、VEX、NAO机器人 、希望艾拉套件(ErraTM Kit)、萝卜太辣的起源TM套件等。
另一类是, 国产机器人教学套件, 如Kenblock套件、e-bot套装、能力风暴、Makeblock、韩端MRT教育机器人套件、寓乐湾机器人基础套装及竞赛套装等。
图20:Fischertechnik慧鱼,NAO 机器人,萝卜太辣机器人智能硬件套件
资料来源:公开资料、2018中小学机器人教育调研报告
图21:Kenblock套件,e-bot搬运机器人,能力风暴机器人,韩端科技人形机器人
资料来源:公开资料、2018中小学机器人教育调研报告
4.3 机器人教育行业标准
(1)全国青少年机器人技术等级考试
在国家科创教育体制改革阶段,为了避免高考过程中存在的高校与考生双方对现代电子信息专业认知的信息不对称,需要公正权威的第三方科技评价体系来辅助双方合理评估考生的专业水平、兴趣爱好、技术特长等。
2015年,中国电子学会启用“全国青少年机器人技术等级考试”,以评价年龄为 8-18 周岁,学级为小学 1 年级至高中 3 年级的青少年的机器人技术能力水平。“考试”等级设置为 1-8 级,其中一二级对应工业革命之后的机械时代,三四级对应电子时代,五六级对应信息时代,七八级对应智能时代。八级及以上与中国电子学会全国电子信息专业技术人员水平评价(QCEIT)体系衔接, 进入电子信息专业人才序列。
(2)STEM教师能力等级标准
2018年5月8日,基于国际STEM教育发展经验,结合我国STEM教育发展现状做了拓展和延伸,中国教科院STEM教育研究中心发布了《STEM教师能力等级标准(试行)》,建立了STEM教师的权威标准与评估机制,有利于师资队伍整体水平的提高。《标准》的指标体系包含了5个纬度、14个类别、35条内容。
图表24:STEM教师能力指标体系
资料来源:中国教科院STEM教育研究中心、搜狐新闻
5.风险提示
(1)市场发展不及预期发现
STEAM 教育在我国发展时间不长,当前我国 STEAM 教育培训的渗透率仅为 1.5%左右。未来市场增长的空间主要在于渗透率的提升,未来渗透率有望持续提升的核心逻辑在于 G端政策推广力度空前和 C端家庭教育理念不断优化。国家教育政策鼓励校外发展素质教育作为校内教育的有力补充,而非强化应试教育。如果渗透率提升不达预期,可能导致 STAME 教育市场发展不及预期。
(2)持续经营能力不确定的风险
STEAM教育属于快速发展阶段的新兴领域,目前近 90%的项目依旧分布在A轮及之前,即便是目前暂时领跑的头部企业,大部分其规模和体量也都不大,还处于尝试各种商业模式的阶段,营收规模化和利润规模化拐点还没有到来,持续经营能力具有不确定性。市场竞争格局的演变充满不确定性,加之资本短期大量涌入,行业竞争加剧。若企业无法根据市场发展的变化、客户需求及时调整商业模式、提升自身核心竞争力,将面临市场份额下降甚至失败的风险。
相关问答
在座的大仙,哪里有:专业微机消谐厂家,微机消谐使用率高吗??[回答]913自动控制原理参考书目:《自动控制原理》2007版,李道根编,哈尔滨工业大学出版社。811电路:《电路》2006第五版,邱关源编,高教出版社。812微机原理...

