单片机实例分享,自制数字示波器
示波器是最常用的电子测量仪器之一,它能把肉眼看不见的电信号变换成看得见的图像。为了携带方便,我曾经做过一台简易数字示波器(见图22.2),材料成本只有150元左右,这台数字示波器的设计思想是:简单实用,价格低廉,容易制作。
主要性能指标:
最高采样率:20MSa/s
模拟带宽:4MHz
输入阻抗:1MΩ
垂直灵敏度:0.01V/div~5V/div(按1-2-5方式递进,共9挡)
水平扫描速度:1.5µs/div~6ms/div(按1-2-5方式递进,共12挡)
垂直分辨率:8位
显示屏:2.4 英寸 TFT320×240(驱动控制芯片:ILI9325)
测量时能同时显示信号的频率、电压峰峰值,具有信号保持(HOLD)功能。
图22.2 自制的简易数字示波器
电路工作原理
图22.3 数字示波器结构框图
我们知道,模拟示波器是用阴极射线示波管(CRT)显示被测信号波形的,而数字示波器是采用LCM(LCD显示模块,含LCD及显示驱动控制芯片)显示被测信号波形。因为LCM的每一个显示像素都对应一个地址,地址要用数据表示,每一个像素的颜色也是用数据表示的。因此电路向LCM发送的是数据编码信号,这就决定了它和模拟示波器的电路结构不一样。
本文介绍的数字示波器的结构框图如图22.3所示。它由垂直输入电路、A/D转换电路、数字信号处理与控制电路、液晶屏显示电路、电源电路等部分组成。
图22.4 数字示波器电路原理图
输入的电压信号经垂直输入电路放大,以提高示波器的灵敏度和动态范围。对输出的信号取样后由 A/D 转换器实现数字化,模拟信号变成了数字形式存入存储器,微处理器对存储器中的数据根据需要进行处理,最终在显示屏上显示测量波形和相关的参数,这就是数字存储示波器的工作过程。
数字示波器的电路原理图如图22.4所示,下面分别对各单元电路进行介绍。
表22.1 垂直灵敏度和K1~K5的对应关系
垂直输入电路由双运算放大器LM6172和衰减电路等部分组成。对其有两个基本的要求:一是对放大倍数的控制,二是要有满足设计要求的足够的带宽。
示波器输入信号电压的动态范围很大,为了将输入信号电压调节到A/D转换电路的最佳采样范围,以便得到最合理的显示波形,在信号电压较小时要进行放大,在信号过大时要进行衰减。
示波器输入信号的频率范围也很宽,为了使垂直输入电路有较平坦的频率特性曲线,即对不同频率的信号放大电路的增益基本保持一致。为此选用了高速双运放LM6172,其带宽为100MHz,并在衰减电路中加了频率补偿电容。
电阻R1、R2、R3和继电器K1、K2、K3等组成衰减电路,衰减系数分3挡:1:1、1:10、1:100,由K1、K2、K3控制。第一级运算放大器接成电压跟随器的模式,主要起到缓冲的作用,提高输入阻抗,降低输出阻抗。第二级运算放大器接成电压串联负反馈电路的模式,其中电阻R6、R7、R8和继电器K4、K5等组成3挡增益调节电路,放大器的增益由K4、K5控制。当触点K4闭合时增益为(R6+R9)/R6;当触点K4开启、K5闭合时增益为(R6+R7+R9)/(R6+R7);当触点K4、K5均开启时增益为(R6+R7+R8+R9)/(R6+R7+R8)。按电路图中各电阻的取值,对应本级3挡的增益分别为25、12.5、5。
继电器K1~K5工作状态受单片机控制,所以垂直输入电路是一个程控放大器。垂直灵敏度和K1~K5工作状态的对应关系见表22.1(1表示闭合,0表示断开)。
2. A/D 转换电路
我们知道,A/D转换电路的作用就是将模拟信号数字化。一般把实现连续信号到离散信号的过程叫采样。连续信号经过采样和量化后才能被单片机处理。通过测量等时间间隔波形的电压幅值,并把该电压值转化为用二进制代码表示的数字信息,这就是数字示波器的采样,采样的工作过程见图22.5。采样的时间间隔越小,重建出来的波形就越接近原始信号。采样率就是每秒采样的次数,例如,示波器的采样率是10MSa/s,即每秒采样10M次,则表示每 0.1μs进行一次采样。采样率是数字示波器最重要的一项指标。
根据Nyquist采样定理,当对一个最高频率为f的模拟信号进行采样时,采样率必须大于f的两倍以上才能确保从采样值完全重构原来的信号。对于正弦波,每个周期至少需要两次以上的采样才能保证根据采样数据恢复原始波形。在数字示波器中,为了减小显示波形的失真,采样率至少要取被测信号频率的5~8倍。本文介绍的数字示波器采样率取被测信号频率的5倍,因为最高采样率为20MSa/s,所以当被测信号的带宽在4MHz以内时有比较好的测量结果。
采样率的提高受制于A/D转换芯片的工作速度,本文电路中使用的单片机ATmega16内部虽然也有A/D转换器,但其工作频率太低,不能满足数字示波器的采样要求。因此我们用了一片高速A/D转换芯片ADS830E,其最高采样率可达60MSa/s。ADS830E的转换精度为8位二进制数,即垂直分辨率为256,因为选用的LCM的分辨率为320×240,对应垂直分辨率为240,所以ADS830E完全能满足分辨率的使用要求。
ADS830E的IN(17脚)是供采样的模拟信号的输入端,CLK(10脚)是采样时钟信号输入端。每输入一个时钟脉冲就进行一次A/D转换,转换后的8位二进制数据由D0~D7输出。ADS830E的输入电压幅度可以通过11脚进行控制,当11脚接高电平时,ADS830E的输入电压范围是1.5~3.5V;当11脚接低电平时,输入电压范围是2~3V。这里选用1.5~3.5V的输入电压范围,中点电压为2.5V,中点电压由电位器RP进行调节。当IN输入电压为1.5V时,D0~D7输出的转换数据是0x00,当IN输入电压为3.5V时,D0~D7输出的转换数据是0xff,即255。
图22.5 采样的工作过程
3. 数字信号处理与控制电路
数字信号处理与控制电路由单片机ATmega16、FIFO(先进先出)存储器IDT7205、4个2输入与非门74HC00等组成。
单片机ATmega16在电路中的主要作用是:(1)对A/D转换后的数字信号进行处理,转换成LCM能接受的数据格式,输出给它显示;(2)产生ADS830E、IDT7205工作所需要的时钟脉冲信号;(3)通过按键对示波器参数进行控制调节,输出继电器的控制信号。
图22.6 倍频电路及各点的脉冲
FIFO存储器IDT7205是一个双端口的存储缓冲芯片,具有控制端、标志端、扩展端和8192×9的内部RAM阵列,12ns的高速存取时间。内部读、写指针在先进先出的基础上可进行数据的自动写入和读出。当有数据输入到数据输入端口D0~D8时,可由控制端Wclk来控制数据的写入。为了防止数据的写溢出,可用标志端满FF、半满HF来标明数据的写入情况,写入时由内部写指针安排其写入的位置。由于内部RAM阵列的特殊设计,先存入的数据将被先读出。如果需要数据外读,则可由控制端Rclk来控制数据的读出。RST为复位端。Wclk、Rclk、RST均由单片机ATmega16提供控制脉冲。数据输出端口Q0~Q8是三态的,在无读信号时呈高阻态。输入数据位D0~D8和输出数据位Q0~Q8均为9位,这里输入和输出均只使用了8位,即只使用了D0~D7和Q0~Q7。
读到这里,有的读者可能会问:把ADS830E输出端口D0~D7输出的数据直接输入ATmega16的PA端口不就行了吗,为什么还要在中间加上一个IDT7205?这是因为ADS830E工作速度比ATmega16快得多,即ATmega16读取数据的速度比ADS830E输出数据的速度慢,如果直接相连ATmega16就拖了ADS830E的后腿。加上IDT7205后就起到了缓冲的作用,ADS830E转换的结果先存在IDT7205内,等到ATmega16需要时,再从IDT7205中读出来。
ADS830E的采样时钟与IDT7205的写信号时钟是同一个时钟源,以确保两者同步。时钟脉冲信号由ATmega16使用内部定时器产生,由于ATmega16外接晶体的频率为20MHz,所以产生的时钟信号最高频率只能达到10MHz,为了使采样率达到20MSa/s,使用了74HC00等构成的倍频电路。若ATmega16 PD7端输出的脉冲信号频率为f,则74HC00的F4输出的脉冲信号频率为2f,倍频电路的工作过程和各点脉冲信号时序关系如图22.6所示。
K1~K5是干簧继电器,干簧继电器特点是吸合和释放时噪声很小,功耗低。因其吸合电流较小,所以可直接用ATmega16的输出端口驱动。
SB1~SB5是示波器调节按钮。SB1、SB2是水平扫描速度调节按钮,按SB1时μs/div的值增加(水平扫描速度减小),按SB2时μs/div的值减小(水平扫描速度增加);SB3、SB4是垂直灵敏度调节按钮,按SB3时V/div的值增加(垂直灵敏度减小),按SB4时V/div的值减小(垂直灵敏度增加);SB5是波形保持(HOLD)按钮,按一下测量波形被冻结保持,同时在显示屏上显示字符“HOLD”,再按一下又恢复到正常测试状态。所有调节参数均显示在液晶屏上,调节好的参数将自动保存到ATmega16的EEPROM中,下次开机时有关参数将预设在上次关机前的设定值上。
4. 显示电路
LCM采用2.4英寸TFT彩色液晶屏,分辨率为320像素×240像素,驱动控制芯片为ILI9325,该芯片传递数据8/16接口位兼容,使用8位接口时能够节省单片机的输出端口,在8位接口工作状态时16位数据分两次传递,速度稍慢。数据端口D0~D15中的高8位D8~D15为8位接口使用的端口。8/16接口位的选择由端口IM0控制,IM0接高电平时为8位接口工作状态,IM0接低电平时为16位接口工作状态。
电路中ILI9325的工作电压是3V,ATmega16的工作电压是5V,两者高电平不一致,通信端口相连时要进行电平转换,因为这里只需要ATmega16向ILI9325单向传递数据,所以只需要将5V向3V电平转换,不需要将3V电平向5V电平转换,就不必使用专用的电平转换芯片,只要用电阻分压电路将5V高电平转换成3V高电平就行了。电路中R14~R35组成电阻分压电路,连接端口有8个数据端口和3个控制端口。
5. 电源电路
这个数字示波器使用了交流电源,提供+5V、−5V、+3V三种直流电压。
程序设计
设计好电路只是为数字示波器奠定基础,更重要的是单片机程序的设计。实际上在设计硬件时既要考虑到功能,也要考虑到程序设计的需要。比如对单片机的选型,主要考虑功能、工作速度、端口的数量、程序存储器Flash的容量、RAM的容量、有没有EEPROM等。综合考虑后选用AVR单片机ATmega16,它的程序存储器Flash为16KB,RAM为1KB,使用时将16MHz的时钟频率超频到20MHz,经过对其资源合理分配,完全可以满足设计要求。
程序的开发环境为ICC-AVR V6.31A,使用 C语言编写。程序采用了分时控制、顺序调度的工作方式,没有使用任何中断程序,程序流程图如图22.7所示。
图22.7 程序流程图
下面对主要部分进行分别介绍。
1. 垂直灵敏度控制
按钮SB3、SB4用来调节垂直灵敏度,按动后通过键盘扫描程序可以增加或减小程序中变量Key_ver的值,Key_ver取值范围为1~9,分别对应9挡垂直灵敏度,通过Key_ver的取值控制继电器K1~K5的工作状态,从而得到相应的灵敏度。
以K1为例,K1接ATmega16的PB0端口,有关宏定义为:
#define K1_ON PORTB &=~(1<
#define K1_OFF PORTB |= (1<
因此,K1_ON表示PB0输出低电平,K1闭合,触点接通;K1_OFF表示PB0输出高电平,K1释放,触点断开。
2. 水平扫描速度控制
水平扫描速度控制是通过改变A/D转换电路的采样率来实现的,按动SB1、SB2可以改变程序中变量Key_hor的值,Key_hor取值范围为1~12,分别对应12挡水平扫描速度。
A/D转换电路所需的采样时钟脉冲用ATmega16的8位定时器/计数器2-T/C2产生,选择CTC工作模式。其工作参数主要由控制寄存器TCCR2、计数寄存器TCNT2、输出比较寄存器OCR2决定。TCCR2中的位CS22、CS21、CS20的取值确定T/C2的时钟源的分频系数,OCR2中的数据用于同TCNT2中的计数值进行连续的匹配比较,一旦TCNT2计数值与OCR2的数据相等,单片机端口OC2的输出电平即取反,这样即可输出脉冲信号。脉冲信号的频率f由时钟源的分频系数和OCR2的预置值决定,计算公式为f=时钟源频率/(2×(1+OCR2)),OC2输出的脉冲信号经倍频后作为采样时钟信号,相关参数之间的关系见表22.2。
只要对寄存器TCCR2、OCR2的值进行设置,就可以获得我们所需频率的采样时钟信号。
3. 数据的存储和读取
ADS830E的采样数据存入IDT7205后达到一定数量就停止采样,再将IDT7205存储的数据读入ATmega16,程序中用一个数组RAM[650]来存储读取的数据,存储容量为650,即一次读取650个采样数据。
仔细看了电路图的读者可能会发现,IDT7205的满FF端口并没有使用,为什么不用呢?这是因为ATmega16的RAM容量只有1KB,只能分配约650个存储单元用来存储从IDT7205读取的数据,IDT7205存多了数据也没有用,ATmega16不能全部存储,多余的数据就丢弃了,还不如少读点数据节省时间,提高显示波形的刷新频率。这在采样时钟频率较低时效果尤为明显,因为采样时钟频率越低,采集一个数据所花的时间越长。以采样时钟频率5kHz为例,如果要将IDT7205存满8192个数据,所需要的时间为8192/5000≈1.6s, 显示波形1.6s以上才能刷新一次,这显然是不行的。如果存满700个就结束,则所需要的时间为700/5000=0.14s,刷新速度提高了很多。
从上面的分析可以看出,FIFO存储器其实使用IDT7202就够了,IDT7202有1024个存储单元。不过笔者只买到了DIP封装的IDT7205,虽然有点大材小用,但为以后数字示波器升级提供了空间。FIFO存储器存储数据的容量称为数字示波器的存储深度,也称记录长度,存储深度也是数字示波器的一个重要技术指标,适当存储深度便于对显示波形进行分析和处理。
不使用FF端口是如何控制IDT7205存储数量的呢?我在IDT7205存储数据时根据不同的采样时钟频率设置了不同的延时时间,在此时间内能存入多于700个数据即可。延时结束后即将IDT7205的存储数据读入ATmega16。
表22.2 相关参数之间的关系
由于ADS830E每次重新进入工作状态要有一个稳定的过程,开始采样的几个数据精度不高,因此在读取IDT7205数据时先空读50个数据,将这些数据丢弃,然后再将后面的数据读入ATmega16。
图22.8 显示区域
4. 数据计算处理
数据计算处理工作主要包括同步触发信号检测、信号电压峰峰值测量、信号频率测量。这部分程序设计的思路是:
先在650个数据的前350个数据中以显示屏的垂直中点对应数据120为基准,找到同步触发信号。之所以在前350个数据中找同步触发信号,是为保留后面至少有300个数据供显示波形用。找到同步触发信号后,则把对应该点数据为起点的连续300个数据作为显示数据。
然后找到650个数据中的最大值和最小值,求最大值和最小值的算术平均数,即可得到中点电压值,检测信号相邻两次向上穿过中点的时间差即可计算出信号的周期。
5. LCM的控制与显示
TFT-LCD显示屏的分辨率为320像素×240像素。显示屏的每一个像素都对应着驱动控制芯片ILI9325内部存储器唯一的一个地址(x,y),x为横坐标,寻址范围为0~319;y为纵坐标,寻址范围为0~239。在像素对应地址写入16位颜色数据就可以显示相应的颜色,如果某一点要清除,只要对该像素对应的地址写入背景色就可以了。由于这里ILI9325采用8位接口工作模式,因此传递16位数要分两次进行。
因为数字示波器既要显示被测信号的波形,也要显示有关的测量数据,如电压峰峰值、频率、水平扫描速度、垂直灵敏度等,所以必须对显示区域进行合理的划分,并对颜色进行规划设置,分配好的显示区域如图22.8所示。图中用来显示波形的区域为中间的300×200。在这个区域画了刻度线,将水平方向分成10格,垂直方向分成8格。其余区域用来显示各种数据。
对ILI9325最基本的操作有两种:发送命令和发送数据。无论是显示屏的初始化,还是设置显示地址和显示颜色,都要用到这两种基本操作。
显示被测信号波形的过程是:先清除上一帧显示波形,然后画刻度线(刻度线每次都要重画,因为有些和显示波形交叉的点也被清除了),最后画新的一帧信号波形,同时备份数据作下一次清除用。显示信号波形时,存储器地址(x,y)中的x代表水平扫描信号所处的位置,y代表信号电压的大小。每次刷新信号波形时,信号电压峰峰值和信号频率显示数据也同时刷新一次。水平扫描速度和垂直灵敏度的数据只有在重新调整后才刷新。
表22.3 主要元器件清单
元器件选择
主要元器件的清单见表22.3。
经过试验,我发现在工作电压为5V时,单片机ATmega16和ATmega16L在时钟频率为20MHz下均能正常工作。因此,如果你手头只有ATmega16L也可以使用。
IDT7205如果使用PLCC封装的芯片,请注意引脚编号不同。
干簧继电器也可以选用其他型号的,只要工作电压是5V,闭合电流小于20mA即可。
机箱我选用的是成品塑料机箱,你也可以用其他样式的,或者自己用有机玻璃DIY。
显示屏和ADS830E的两块转接板是必须要用的,不然无法在万能板上安装,可以设法和元器件一起采购。
图22.9 缓冲区对比图
图22.10 开关单独安装在小的万能板上
显示屏的品牌很多,你很难买到和我一样的品牌。但有一点要注意,驱动控制芯片一定要是ILI9325的,如果不是,你就要修改程序了,不同的芯片即使是同一系列,驱动程序也往往不兼容。即使驱动芯片一样,不同品牌的显示屏引脚编号也可能不一致,接线时要仔细对照。另外有一点提醒一下:我买的显示屏的4个背光二极管是并联的,我是把它们公共的阳极串接一个电阻(不知道模块内部有没有限流电阻,还是外接一个电阻保险)接到+5V电源,如果你买的显示屏的背光二极管是串联的,要求的工作电压就高了,接到+5V是不能发光的,可串连一个100Ω(电阻的取值使发光二极管工作电流不超过20mA为宜)接到LM7805的输入端,此处的电压约有10V,可以满足驱动要求。
安装
安装前先将目标文件dso.hex写入单片机ATmega16,特别提醒一下:用编程器将目标文件调入时要选择“缓冲区预先填充00”选项,否则在显示屏显示字符时会出现色块。如果你用下载线写入文件,则往往不提供该选项给你选,会直接把缓冲区都填入了FF,见图22.9上半部分,这时你可以手工编辑一下,把方框中的FF全部改为00,结果见图22.9下半部分。
5个按钮开关单独安装在小的万能板上,见图22.10。其余的元件除显示屏直接固定在机箱面板上外,都安装在大的万能板上。接线时注意同一单元要一点接地,数字地和模拟地要分开。三端稳压器LM7805要加一个小的散热片。
机箱的面板根据显示屏的大小、按钮开关和BNC插座的安装位置开孔,面板上的标记可打印在一张纸上,再用1~2mm的透明有机玻璃做一块尺寸一样的面板(对应显示屏的位置不开窗口,正好做防护屏),再把打印好的纸夹在两层中间,用螺丝固定好后,面板就做好了。
按钮开关电路板是直接用4个螺丝固定在面板上的,显示屏可用热熔玻璃胶固定,把显示屏在窗口摆正位置后,在4个角用热熔玻璃胶固定一下就可以了。
安装好的示波器内部结构见图22.11。
图22.11 安装完成的内部结构
调试
如果安装时没有接线错误,元器件没有质量问题,调试还是比较容易的。
调试分4步进行。
(1)各单元先不接电源,测量电源部分输出电压是否正常,正常后再接通各部分的电源。
图22.12 水平扫描线与中线未重合
图22.13 补偿电容与方波波形的关系
图22.14 调试好的示波器的使用效果
(2)检查显示屏工作是否正常,接通电源,显示屏初始化后先是全屏显示白色闪亮一下,然后显示刻度线和相关数据。如果开机后显示屏没有反应,先检查单片机有没有正常工作,如按动K3、K4继电器的工作状态应该有所改变。如正常再查显示屏的连线和供电是否正常,直至显示正常才能进入下一步。
(3)将示波器输入端信号线短接,调节电位器RP,使其中点电压为2.44V(注意不是1.5~3.5V的中点电压2.5V,因为显示屏垂直方向中点的值是120,120是2.44V电压经A/D转换后对应的值,对应2.5V电压的A/D转换值是255/2),这时候可以看到一条水平扫描线出现在水平中线附近,见图22.12,仔细调节RP,使得其和水平中线重合。
(4)对衰减器的频率补偿电容进行调整,将垂直灵敏度调到0.5V/div,输入 200kHz、幅度1V的方波,改变电容C2的容量,使示波器显示的方波波形最好;再将垂直灵敏度调到1V/div,输入200kHz、幅度2V的方波,改变电容C3的容量,使示波器显示的方波波形最好。频率补偿电容与方波波形的关系见图22.13。
装配调试好的数字示波器的使用效果见图22.14。
单片机实现直流电机控制的应用实例
直流电机的单向控制
直流电机的单向控制较为简单,可以通过开关的通断来接通和断开直流电源,实现电机的启动与停止控制,开关控制直流电机如图9-2所示。也可以通过三极管、场效应管、继电器等对直流电机的通断进行控制,采用三极管控制直流电机的电路如图9-3所示,图中的二极管为续流二极管,起到保护三极管的作用。
图9-2 开关控制直流电机电路图
图9-3 三极管控制直流电机电路图
提示
单片机控制直流电机的实际应用电路中,为了降低电机运行对单片机电源的影响,往往会采用光电耦合器件进行光电隔离。
【例9-1】 通过按键实现直流电机的停启控制
按键控制直流电机停启的电路如图9-4所示,通过P3.6口按键触发启动直流电机,P3.7口的按键触发停止直流电机的运行。由图9-4可知,当P1.0输出高电平“1”时,NPN型三极管导通,直流电机得电转动;当P1.0输出低电平“0”时,NPN型三极管截止,直流电机停止转动。
图9-4 按键控制直流电机停启电路图
C51程序如下:
直流电机的双向控制
直流电机的双向控制原理就是使加在直流电机两端的电源电压的极性可以实现切换。通常采用H桥电路进行控制。H桥控制的示意如图9-5所示,有1~4四个开关的不同状态实现电机的停止、正转、反转控制。
当四个开关均断开时,直流电机不得电,处于停止状态。
当开关1与4接通,开关2与3断开时,电流由左向右流过直流电机,电机处于正转状态。
当开关2与3接通,开关1与4断开时,电流由右向左流过直流电机,电机处于反转状态。
图9-5 H桥实现直流电机双向控制的示意图
【例9-2】 通过按键实现直流电机的正反转及停止控制
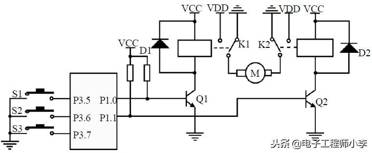
通过按键控制直流电机正反转及停止控制的电路如图9-6所示。由S1键的触发实现电机的正转运行,S2键的触发实现电机的反转运行,S3键的触发实现电机的停止控制。
通过对图9-6进行分析,可知通过对单片机的P1.0、P1.1口的控制即可实现电机的停止、正转和反转控制,P1.0、P1.1在不同状态下电路各部分的工作状态及电机状态如表9-1所示。
图9-6 按键控制直流电机正反转及停止控制的电路图
表9-1 P1.0、P1.1口控制过程及电路状态表
C51程序如下:
相关问答
直流电 5v怎样降到1.5v?-ZOL问答可在5V端串接一个电阻,利用电阻实现分压3.5V,分压后输出1.5V电压。不知道你的做什么用,电路板的话直接上个1.5v稳压icAMS1117设备的话可以加一个降压模块主要...
【 单片机 电源方案】将220V交流电转换成5V(3.3V) 直流 电,给几十个 单片机 供电?这有什么难的,几十个单片机耗不了多少电,220V转5V直流电源,到处都有卖。关键是你设计的PCB,解决好单片机之间的信号传输,电磁兼容这些问题是需要花些功夫的...
51 单片机 中的 直流 电机的参数?直流电机是由电磁场和永磁体相互作用而产生的一种理想的转换装置,它是电力传动领域中重要的组成部分。在51单片机中,直流电机的参数通常包括:额定电压、额定电...
IGBT如何驱动 直流 电动机? 单片机 控制?1,简单的开关控制,用单片机引脚输出高低电平,控制MOS管驱动电路。2,正反转控制,需要两个单片机引脚,一个控制正反转,一个控制启动与否。3,需要控制速度...1...
用 单片机 产生PWM波实现对 直流 无刷电机的调速问题?不告诉你怎么掌控电机扭矩的,是靠直流电压还是PWM来掌控,前者很非常简单,跟上条问一样处置就可以,后者的话你原作三个占宽比的PWM就可以了。不告诉...
哪位老铁,十万火急! 直流 无刷电机用哪种 单片机 最好?价格和功能与性能成正比,功能:比如说芯片存储的容量;性能:比如说内部时钟的精准度。一般来说,如果实验用的话可以用AVR的ATTINY2313价格100元左右,...
关于 单片机 驱动3-6v 直流 电机的問題-ZOL问答在驱动直流电机时,三极管S8050和S8550的功率稍显不足。这种情况下,可能会导致...个人感觉应该是把电源烧坏了,电机到了额定电压,电流就是额定电流5a,电源保证受...
利用51 单片机 实现 直流 调速系统的pi调节器?利用51单片机实现直流调速系统的PI调节器是一种控制算法,用于调节直流电机的转速。PI调节器是一种常用的控制器,它可以根据系统的误差和误差的变化率来调节输...
Proteus 单片机 控制 直流 电机测速部分74LS386编码电机motor-encoder?90度的脉冲,每旋转一圈输出多少个脉冲可...可以参考之前我的回答:proteusmotor-encoder有五根线,左右两侧两根线接电源。下面三根线,左右两侧两根线输出相位...
32 单片机 如何控制 直流 有刷电机正反转和速度?要控制直流有刷电机的正反转和速度,你可以使用32单片机(MCU)与电机驱动器进行配合。以下是一种基本的控制方法:1.连接硬件:-将32单片机的GPIO引脚...要控...
