莫名其妙的单片机故障?请从这四个地方找原因
Q: 单片机故障,如何处理?
开发单片机期间可能会遇到一些故障问题,尝试检查以下地方,可能会帮助您找出问题所在。
1. 测量时钟
观察单片机系统时钟或其他模块(如定时器或ADC)是否存在并正常工作以确保其逻辑操作。最简单的方法是将时钟切换到相关的GPIO引脚,并使用数字示波器进行测量。
2. 电源电压
检查电源电压或单片机内部稳压电压是否正常,而电压没有任何意外的下降或尖峰。最好的方法是使用具有足够带宽的数字示波器,来检测任何意外的电压瞬变。
3. 检查软件
在软件应用中,检查是否有任何软件循环要求单片机轮询某些标志或等待任何输入信号。例如,当ADC回路仅等待来自外部传感器输入的指定信号时,单片机可能会发生故障,这是由于外部传感器无法按预期输出信号。
4. 电流消耗
如果单片机的电流消耗相比其低功耗模式的电流消耗低很多,单片机可能处于睡眠模式而没有工作。在这种情况下,可能是由于时钟或输入相关的故障,导致某些中断无法触发。
如果单片机电流消耗高得惊人,这一物理损坏可能会导致单片机异常运行或闩锁情况。在这种情况下,电源循环可以帮助区分单片机是永久性损坏或是闩锁问题。
晶振不起振,晶振损坏,单片机不工作,怎么解决,这里讲几种情况
晶振,不起振或者容易坏怎么办?
在嵌入式系统当中,晶振是非常常用的一个器件,可以说,是CPU/MCU的心脏起搏器不为过,因为它是系统的时序时钟。
由此可见,重要程度不言而喻,但在维修或者调试硬件电路中,经常会遇到单片机系统不正常工作的情况
那系统晶振有哪些原因可以造成这样的问题呢?
我们以前维修或者调试时,经常遇到以下几种情况
1 晶振焊接不良,
解决方法,重新焊接,并且考虑为什么出现这个问题,一般这个器件是外协加工厂贴片完成,可以考虑是贴片锡膏或助焊剂不够,再或者或者是焊盘过小造成
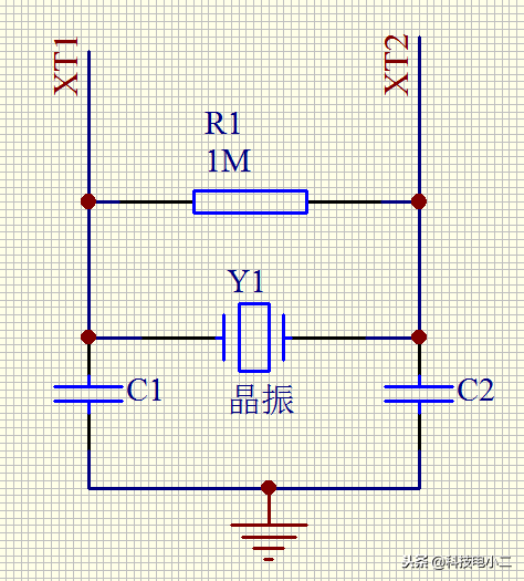
2 晶振没有起振,考虑是晶振本身是否损坏,重新更换,
在硬件系统当中,如果有大电流的情况,需要考虑对晶振进行保护,如下图所示,并联一个1M的电阻,可起到保护晶振的作用
系统晶振保护电路
3 晶振输出波形不稳定
1)考虑晶振旁路电容不匹配,一般旁路电容的范围10PF---20PF,
2)或者两个不一致,因为有时候物料混淆,造成焊接的两个旁路电容不一样
4 就是晶振的设计之初,引脚设计错误造成的,这点就需要确认引脚,重新划线布板处理了
以上是笔者毕业第一份工作,做维修工程师时的一点经验,您Get到了吗?
想了解更多电子元器件,电子开发设计,嵌入式编程,研发相关管理知识或者观点,请记得加【关注】
欢迎您私信与我交流,谢谢您
相关问答
单片机 烧掉?先检查下单片机是否烧坏。方法如下:1、单片机是否还能继续写入程序。2、写入程序后,单片机是否能运行。一般来说,单片机接入过高电压,会发热,发热时间太长...
arm 单片机 烧了可以修么?先检查下单片机是否烧坏。方法如下:1、单片机是否还能继续写入程序。2、写入程序后,单片机是否能运行。一般来说,单片机接入过高电压,会发热,发热时间太...
单片机 烧了两次程序会有什么影响-ZOL问答6条回答:【推荐答案】如果程序较大,而单片机的内部EEPROM不足以装下,那么就需要分两次烧录,先将内部EEPROM填满,多余程序,可以烧录到外部扩展ROM中。
单片机 好坏判断?1、视觉判断机械损坏;2、外用表测量电源及各个端口的对地电阻,具体阻值与好的芯片对比;3、烧录一个使用相关IO口的程序,在线测试,最好是做一块每个IO口都...
ccs检查 单片机 好坏?1、视觉判断机械损坏;2、外用表测量电源及各个端口的对地电阻,具体阻值与好的芯片对比;3、烧录一个使用相关IO口的程序,在线测试,最好是做一块每个IO口都...
我想测试 单片机 好坏,用什么测试呢?1、视觉判断机械损坏;2、外用表测量电源及各个端口的对地电阻,具体阻值与好的芯片对比;3、烧录一个使用相关IO口的程序,在线测试,最好是做一块每个IO口都...
一台功放机中的mpc8052 单片机 芯片烧了,可以买一块直接更换吗?单片机烧坏了,不能同型号直接替换,而是需要烧写对应的程序后才能实现功能。题目中的MPC8052单片机是非常老的型号了,这个产品应该也是非常老了,在市面上能不...
单片机 上的lcd不亮怎么测试?要测试单片机上的LCD是否亮,可以按照以下步骤进行测试。首先,检查LCD的电源是否正常连接,确保电源线没有松动或损坏。然后,检查LCD的背光是否正常工作,可...
单片机 烧录程序com口被占用?当单片机烧录程序时,如果COM口被占用,可能是因为其他程序正在使用该COM口,或者COM口驱动程序出现异常。可以尝试以下解决方法:1.关闭已经占用COM口的程序,...
在电路板上如何辨别 单片机 -ZOL问答二者看标注,一般单片机都标注为MCU三是一般芯片周围有晶振或陶瓷滤波器你应该...器件是不会因为这几秒的高温而损坏的。如果你一定要挑选烙铁的功率,那么我建...
