单片机基础入门:单片机电源电路设计,搞定电源不求人
本文由头条号玩转嵌入式原创,谢绝转载。
前边的文章《单片机技巧:快速入门有诀窍,先从最小系统开始入手,事半功倍》里讲解了单片机最小系统的组成,其最小系统包括,电源电路、晶振电路、下载电路、复位电路等,其中文章《单片机基础入门:什么是上电复位,复位电路怎么设计》已经讲解了复位电路的工作原理,今天来详细讲解一下电源电路。
电子产品要想工作都离不开电源,电源是必须的电路。现在的单片机工作电压一般为DC5V或者DC3.3V,对于压差不太大的情况,一般使用降压芯片来实现电压的转化。下面介绍3.3V和5V常用的转换芯片。
3.3V电源系统
对于3.3V的单片机而言,需要一颗转3.3V的电源芯片。比较常用的是LM1117芯片。该芯片有多种固定输出的规格和可调输出,以固定3.3V输出为例,其电压输入范围为(2.6-15)V,最大输出电流800mA,常用的封装形式有:SOT-223,TO-220,TO-252,TO-263等。外围电路简单,如下图所示。
3.3V电源电路图
从上图可以看出只需要几个电容滤波即可,无需其他器件,方便实用。
5V电源系统
5V也是单片机常用的供电电源,尤其以51单片机居多。对于5V电源而言,大家比较熟悉的芯片是7805,但是7805转换效率比较低,对于电压差比较大的情况需要加装散热片,增大了板子的体积,所以这里不推荐7805,推荐LM2596。
LM2596是一款DC/DC芯片,输入电压最大可达45V,输出电流最大3A,LM2596的电路图如下所示。
5V电源电路图
从图上可以看出需要一颗功率电感和一个肖特基二极管。LM2596具有使能端,第5引脚接低电平芯片工作,接高电平芯片停止工作。LM2596的输出计算公式为:
Vout = 1.23×(1+R65/R64),所以通过调节R65/R64的比例即可实现调节电压输出的目的,假设R65=3K,R64=1K,则输出Vout=4.92V。
AD采样参考电源
单片机除了要供电外,可能还需要一个参考电源,用作AD采样的基准电压。引脚较少的单片机没有单独的AD电压基准引脚,但是引脚较多的单片机基本都有。单片机基准电压不需要消耗较多的电流,所以对芯片的带载能力要求较低。
这种基准芯片有很多,从成本及体积考虑,本文推荐TL431。TL431的典型电路如下图所示。
参考电源电路图
只需要几个电阻即可实现功能,输出电压Vout=1.25×(1+R67/R66),通过调节R67和R66的比值即可实现输出电压的调节。值得注意的是电阻R68,该电阻有要求,TL431要想正常工作需要的阴极电流要大于1mA。
假设给阴极提供2mA的电流,输入为5V,输出为3.3V,则R68=(5-3.3)V/2mA=850欧姆。
以上就是对单片机电源的简单方案介绍,如果觉得本文对你有所帮助,请点赞,并关注本头条号。感谢支持。
本文由头条号玩转嵌入式原创,谢绝转载。
工作中常用的经典单片机电源电路
#头条创作挑战赛#
大家都是做电子的,对于电源电路的重要性肯定是应该是排在第一位的,没有电源,其他一切都是免谈,尤其是嵌入式硬件领域。
下面 旺哥给大家分享解读一个工作中常用的经典单片机电源电路。
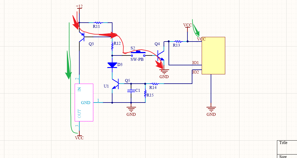
如图,在开关S2按下之前,三极管Q3基极被R11上拉截止,因此12V电源被Q3隔离,单片机没有电源。
按下开关按键S2后,Q3的基极通过R12-S2-Q4的b-e接到地,此时三极管导通,12V电压经过Q3到达LDO变压器,然后LDO输出VCC,进入单片机。
自锁供电
在系统上电之后,手一直按着S2肯定是不行的,这时单片机的IO口就会工作起来,如图IO2会输出一个高电平,经过R14,电流驱动Q5导通,进而将Q3的基极拉地,这个时候,就算S2断开,Q3依然是导通的,电源继续给单片机供电。
系统关机
这个图中其他器件小伙伴都知道是干嘛的,但是实在想不通Q4是用来做什么,要说为了使Q3导通拉地,那直接将S2一端接地不就好了嘛,为何多此一举。其实在这里Q4是用来辅助单片机IO口检测电平用的。
上面介绍了开机上电环节,那么怎么关掉它呢,已经自锁供电的情况下。首先我们在单片机程序里面要定好,比如长按按键10S关机。那么当按键S2被按下时 ,Q4的集电极就会被拉低,IO1口就会检测到低电平,并开始计时,10S后,单片机IO2口会输出低电平,Q5就会截止。手松开S2后,Q3截止,此时系统掉电关机。
当然为了省电,单片还有一种自动掉电办法,软件直接处理的,就是上电后自动开始计时,在规定时间后自动让IO2输出低电平,掉电关机。
旺哥会逐步给大家介绍一下元器件的基本用法及应用场景,会和大家一起分析一些基础电路,以及基础电路里面的每一个元器件的作用,旺哥深深理解小白刚开始学电路的那种无奈,看啥啥不懂,想学却无从下手,只有基本入门了,基础知识积累足够了,才会厚积薄发,喜欢的点个关注,收藏哦
相关问答
怎么给 单片机 加 电源 ?支出两个正负引脚然后用4电池的电池盒加一个专业管降到5V就可以支出两个正负引脚然后用4电池的电池盒加一个专业管降到5V就可以
单片机 ,的 电源 是直流还是交流?不只单片机的工作电源一定要是直流而绝大多数电子产品的工作电源都要求是直流才可工作的了,单片机现可有用多种不直流电压值的,最常用的是5V直流,还有较多的较...
51 单片机电源 用什么?51单片机电源一般采用直流电源供电。在选择电源时,需要考虑到单片机的工作电压和电流需求。常见的选择包括直接使用电池供电、使用稳压器将电源电压稳定在单片...
我想用5号电池给 单片机供电 ,请问应该怎么做比较方便呢?如果想用一节1.5V电池给单片机供电,那么只能用开关电源电路把1。5V升压至5V然后再给单片机供电才有可能,但是我认为,这样做从体积、经济效益方面考虑没有实际...
数字 电源 为什么一般用DSP控制,而不能用普通的 单片机 ?DSP智能感应加热电源采用国际最新的数字信号处理技术,诸多优点都是传统模拟电源所不具备的。传统模拟电源,参数由电位器等模拟器件确定,这些器件受环境影响比...
51 单片机 开发板怎么连接 电源 ?51单片机开发板的电源连接有两种方式:USB供电和外部电源供电。如果使用USB供电,只需要将开发板的USB口连接到电脑或充电器上即可。如果使用外部电源供电,则需...
单片机 用的线?单片机通常使用的是单向导线(Single-Wire)。单向导线是一种特殊的导线,它只能传导电流,而不能传导反向电流。单向导线通常由一根细长的金属线或塑料线制成,...
51 单片机电源 一般多少?电源电压常压是+5Ⅴ,低压3.3V。电源电压常压是+5Ⅴ,低压3.3V。
C51 单片机 哪一个为 电源 管脚?1.VCC为C51单片机的电源管脚。2.C51单片机需要电源供电以正常运行,VCC管脚是为了连接正电源,提供电压给芯片内部的电路使用。3.此外,C51单片机还有其他的管...
51 单片机 运行需要多少伏 电源 -ZOL问答电源讨论回答(10)有3种,5V,3.3V,1.8V其中5V和3.3V单片机较常用,不能通用,如果你部明确你手上的单片机是几伏的,可以下载芯片资料,写的很清楚因单片机芯片而...
