【干货】电路设计:LM324构建函数发生器,原理+设计步骤,秒懂
今天给大家分享的是 使用 LM324构建函数发生器。
我是小七,给大家分享电子元器件选型 、电路项目 等知识,干货满满 。大家不要错过,建议收藏 ,错过就不一定找得到了,内容仅供参考,图片记得放大观看。
如果有什么错误或者不对,欢迎各位大佬指点 。
图片来源于网络
一、什么是LM324?
LM324 是一款低成本的四路运算放大器 。由 4 个高增益放大器组成,4 个运算放大器可由单一电压源供电。
LM324 实物图
LM324 有 14 个引脚,包括CDIP、PDIP、SOIC 和 TSSOP。
LM324 引脚图及其详细信息如下所示:
LM324 引脚图
以 LM324设计的低频信号发生器具有电路简单、波形稳定、经济实用、使用方便等优点。经常用来生成正弦波、方波、三角波信号,并且可以调节信号的频率和幅度。
二、什么是波形发生器
波形发生器是指产生具有所需参数的电测试信号的仪器。电路形式可以由运放和分立元件组成,也可以是单片机集成函数发生器。
波形发生器
三、使用LM324构建波形发生器
主要是以 LM324为核心器件,通过 RC 桥振荡电路产生正弦波,然后通过过零比较器产生方波,产生三角波通过函数集成电路。
1、如何生成和转换波形
波形生成和转换的方案有很多种,这里采用的是下图所示的:正弦波-方波-三角波 。
正弦波由 RC 桥式振荡电路产生 ,具有幅值和频率稳定、调节方波的特点,可以产生频率很低的正弦信号,然后用过零比较器产生方波 ,再用 RC 积分电路产生三角波 。
波形生成和转换
该电路结构简单,可以产生良好的正弦波和方波信号,但是很难通过集成电路产生同步的三角波信号,原因是如果积分电路的时间常数不变,则输出三角波输出幅度不变和良好的线性度,必须同时改变积分时间常数。
信号的频率由正弦振荡电路的 RC 选频网络决定。 由于频率范围很大,选频网路采用三组不同容量的电阻组成三个频段,由波段开关选择,再由同轴电位器调节振荡频率。
通过档位开关可选择三种波形,然后通过幅度调节电位器独立输出,达到信号选择和幅度调节的目的。
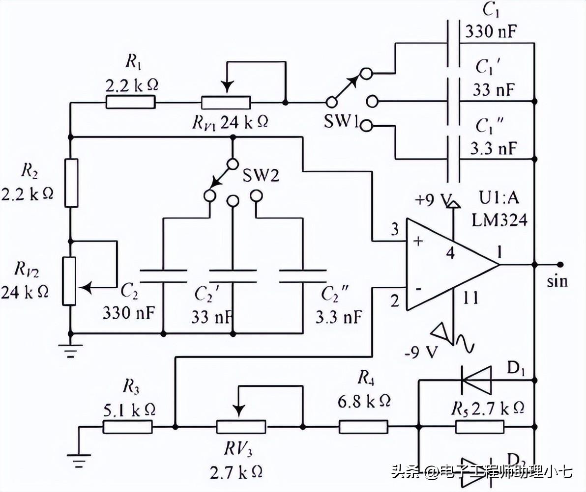
2、正弦波产生电路
正弦波产生电路不仅要产生所需的正弦信号,还要产生后续电路的输入信号。这部分电路采用典型的 RC 桥式正弦波振荡电路 。
如下电阻 R1 与电容 C1 串联,电阻 R2 与电容 C2 并联组成的网络为 RC 串并联选频网络。选频网络也是一个正反馈电路,提供零相移,构成同相放大器。
如图所示:该电路图由放大和选频网络组成。
R3 和 R4 是深度负反馈以获得良好的输出波形。
若 R1 = R 2 = R,C 1 = C 2 = C
则选频网络的中心频率为 f0 = 1/( 2πRC )
电路工作在该频率时,反馈系数最大,为 | F | max= 1/3。
根据振荡条件,放大电路的电压增益至少应为3A | (R 4 + R 3 ) / R 4 |。
因此,为保证电路的振荡, 要求 R3 > 2R4 。
正弦波产生电路
在实际应用中,为了调节放大器的频率和输出,可以采用下图的电路,其中 R 3 ~R 5 与二极管D 1、D 2 组成负反馈网络和稳幅环节。 调节 RV3 可以改变负反馈的反馈系数,从而调节放大电路的电压增益以满足振荡的复制条件。
RC 振荡模拟电路
鉴于信号频率从 20Hz 到2 0kHz 的跨度大,采用两组容量相差10倍的三个电容和两个同轴电位器进行调节。
选择不同的电容作为振荡频率 f0 的粗调,利用同轴电位器实现 f0 的微调。不同电容和振荡频率f 0对应的电阻值如下所示:
振荡频率 f0 与电阻电容的对应关系
从上图可以看出,电容和电阻的每一种组合都可以调节一定范围的频率,并且这三个范围有交集,因此可以连续调节频率。如果要产生 200Hz 到 2kHz 的信号,可以将电容设置为33nF,然后调节 RV1和 RV2 ,使与 R1和 R2 串联的电阻在 24 kΩ 和 2.4 kΩ 之间变化。
3、方波发生器
方波发生器比较简单,运算放大器 LM324 的反相输入端接地,同相输入连接到正弦波产生电路的输出,形成一个过零比较器 ,如下图 所示。
方波发生器
当输入的正弦信号 sin 在正负半周之间变化时,输出为幅度固定、与正弦波同相的方波信号squ。
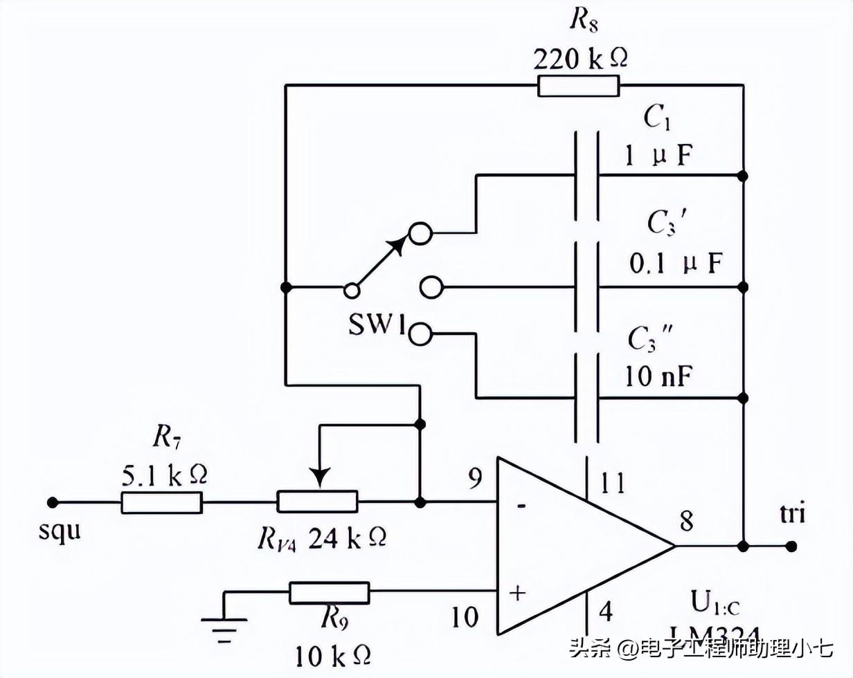
4、三角波发生电路
三角波发生电路采用如下所示的RC积分电路 ,由运算放大器U1:C、C 3 /C 3 '/C 3 ''、R7 和 RV4 组成。
三角波发生电路
方波信号 squ 通过 R7 和 RV4 连接到放大器的反相输入端,输出信号为 R7、RV4 和 C 3 组成的 RC 电路积分变换后产生的三角波trii / C 3 ' / C 3 "。C 3、C 3 '、C 3 "由波段开关选择(该开关应与所选频率网络的波段开关同步),以改变电路在不同频段的积分时间常数。
电位器 RV4 可以调整输出信号的幅度。为了得到线性度好的三角波,采用电阻 R8 进行负反馈限幅,选择元件参数时,积分电路的时间常数τ=RC应大于方波信号周期的一半(方波的宽度)。
如果信号频率为 100 Hz,则方波的宽度为 0.005 s。如果 C = 1 μF,则 R > 5 kΩ。
四、电路仿真与测试
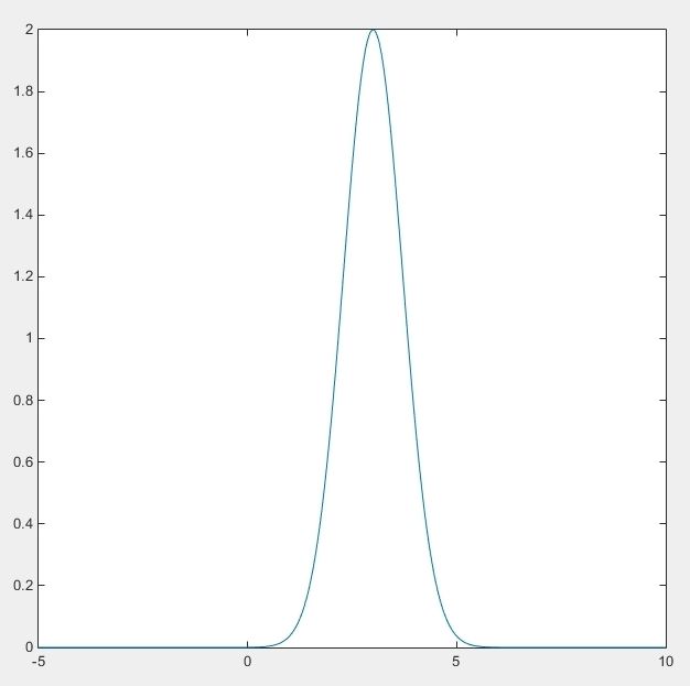
将三部分电路按波形方案图所示的关系连接起来,再将各部分电路的输出连接到虚拟示波器上,然后开始仿真。
可以观察到下图的仿真波形。在仿真过程中,有几个问题需要注意:根据理论计算,当放大器增益大于3时,正弦波产生电路会开始振荡,但有时实际仿真过程中没有出现振动现象。
改变频段,必须同时改变三组电容C1 / C1 ′ / C1 ″,C2 / 2 ′ / C2 ″,C3 / C3 ′ / C3 ″ ,否则不会出现振动或波形失真。
电位器 RV1 和 RV2 应调整到相同的阻值,调整 RV3 使输出正弦波幅度达到最大不失真状态,RV4 可以调整输出三角波的幅度。
通过对该电路的实验测试,在示波器上可以观察到三种理想波形。需要注意的是:开关SW 1、SW 2、SW3 应使用 3 组以上的三位开关。RV 1、RV2 采用同轴电位器调节。
输出信号可以同时并联输出,也可以通过选择开关通过电位器单独输出(使信号幅度可调)。另外,实际测试时无需扰动电源。
仿真波形图
以上就是今天的内容,大家记得关注 ,给我点赞 哦,欢迎大家在评论区留言 ,请各位大佬多多指教 。
工程师实战:基于STM32 MCU的数字函数发生器
(本文摘自21ic论坛,作者:21ic网友 enderman1)
写在前面的话:
第一次参加论坛里的比赛,相对自己的能力进行一个检验,请大家多多关照~听说比赛截止时间是下月月底?本人决定慢慢来(虽然现在程序都写的差不多了),所以准备一天更新一次吧~(或许。。。)
本次设计采用硬件有
主控: STM32F410 主要原因是本人手头正好有个STM32F410 nucleo的官方板卡(自带ST_link)美滋滋~
示波器: 蹭实验室的~
三极管若干:可能考虑到放大产生的信号
其它:....
思路:
使用stm32 DAC功能产生各种信号 (0~3v)
先来一个板卡的靓图~~
关于这次设计我准备分为三大部分来实现:
第一部分:理论分析与方案构想
第二部分:基本功能实现与论证
第三部分:代码优化与功能扩展
额外部分:作品展示与总结+视频演示
【第一部分】
一、实现方案分析
1、大概分析:首先拿到这个题目,要求要用MCU产生各种波形(线性波形)。要了解一个道理:MCU现在采用的是stm32,它是一个离散(数字)的系统(类比计算机),若要让他产生一个模拟信号,由于单片机拥有自身的工作频率,因此每次产生的信号理想状态都是冲击函数δ(t-τ)(序列)与想要产生的波形f(t-τ)的乘积,如图所示:(忽略垃圾字...)
在实际情况下相当于对t时刻进行平顶抽样之后产生的那个值(也可以看作一个很窄门函数平移的结果),如图:
而目的是产生一个线性的模拟信号,因此当取样周期τ趋近于无穷小的时候,才可以达到理想状态,当然对于单片机来说(对于一个离散的数字系统而言)是不可能的,因此要尽量减少产生信号的周期;当然就算再减少,在示波器也可以看到阶梯状的信号~如图:
放大--
2、难点分析:这个题目的难点个人认为是产生高斯噪声,主要原因是噪声是随机的,一个离散的系统(计算机,单片机等)无法产生一个真正的随机数,因为srand()里放的种子一般是时间或是与时间相关的值,都是有规律可循的,因此很难产生一个真正的随机数。当然解决办法也是有的,我会在后面提到。但是我又审了一遍题突然又发现原来是周期高斯函数。。。。。。。波形是这样的:
当然,还有就是自定义信号,可能会比较难设计。。。
3、题目分析:产生正弦信号,三角波,锯齿波等等,都可以用公式来实现;信号叠加功能可以直接叠加两个产生信号的函数相加即可;总而言之,主要是实现它们的算法。
4、实现思路分析:配置一个固定频率的dac产生信号,也就是说门函数是固定的,这也带来一个弊端:产生的信号频率越高,越失真(说白了就是越容易变成阶梯状的函数),好处就是容易写~ 请看下图:
显而易见,频率大的信号在一个周期之内所遍历的梳状函数更少。。
二、硬件设计分析
设计框图:
1、说实话,这个题目涉及的硬件设计部分并不多,最多也就是用洞洞板或是画PCB电路图制作一个板卡的转接板,转接板上可以搞一些按键,和OLED显示转接口;按键来控制输出信号的参数,OLED来显示当前输出信号的参数。
2、我选择打板(听说现在打板很便宜??)我居然有个骚气的想法:这个转接板甚至连原理图都不用画,直接。。。
三、软件设计分析
说实话,快半年没有正儿八经的写32的程序了,于是我决定省点事儿,主要是跑思路。。。
软件设计用的keil 5 STM32CubeMX(自动生成初始化代码美滋滋)
总之今天就到这里了,其实今天已经吧功能写的差不多了;明天准备把今天写的代码完善一下。。。主要是晚上刚刚从实验室回来懒得拎示波器,所以也没法往下进行咯,今天先整理下思路,明天见~
更多内容,请点击 查看更多 阅读。
相关问答
求51 单片机 控制dac0832产生正弦波、方波、三角波输出程序?设计制作一个函数信号发生器。要求1、基本要求(1)正弦波、三角波、方波输出频率范围:1kHz~10MHz;(2)具有频率设置功能,频率步进:100Hz;(3)输出信...设计...
单片机 设计中频治疗仪原理及电路图ïsQl�¶ëz)Iwww.hbeda.cn��Qd�ÜÏvò为了使移动机器人能自动避障行走,就必须装备测距系统,以使其及时获取距障碍物的距离信息(距离和方向)...
次氯酸钠 发生器的 主要作用是什么?低频信号发生器采用单片机波形合成发生器产生高精度,低失真的正弦波电压,可用于校验频率继电器,同步继电器等,也可作为低频变频电源使用。以单片机...
低频信号 发生器的 主振器通常?低频信号发生器中的主振荡器通常采用文氏桥式振荡器,文氏桥式振荡器是典型的RC正弦振荡器。低频信号发生器采用单片机波形合成发生器产生高精度,低失真的正弦...
求助:用 单片机 如何产生一个频率、相位、幅度可调的正弦波?有一种器件叫信号发生器就是实现此类功能的,例如MAX038、ICL8038,你看看它们的数据手册就会了(附件是MAX038的数据手册),里边有典型应用电路,正弦波、矩形...
有没有 用51 单片机 做电子钟,自动校时方面最简单的能用什么方法?电子钟是一个将“时”,“分”,“秒”显示于人的视觉器官的计时装置。它的计时周期为24小时,显示满刻度为23时59分59秒,具有校时功能和报时功能。1...
前辈们!麻烦回答一下!!亳州定做生物质颗粒蒸汽 发生器 服务商...[回答]低频信号发生器采用单片机波形合成发生器产生高精度,低失真的正弦波电压,可用于校验频率继电器,同步继电器等,也可作为低频变频电源使用。以单片机...
阶梯 发生器 电路原理?阶梯发生器电路是一种能够产生阶梯波形的电子电路,这种阶梯波形在多种应用中非常有用,例如在模拟数字转换器(ADC)中作为参考电压,或者在无线电遥测、调频信...
多路数据采集的方法有哪些? - fSrI2FUk9zH 的回答 - 懂得1引言数据采集是从一个或多个信号获取对象信息的过程。随着微型计算机技术的飞速发展和普及,数据采集监测已成为日益重要的检测技术,广泛应用于工农...
单片机 中AUXR是什么?AUXR:辅助寄存器(不可位寻址)SFRnameAddressbitB7B6B5B4B3B2B1B0...AUXR:辅助寄存器 (不可位寻址)...

