手把手教你设计一款锂电池充电管理控制板,最大充电电流可达1A
现在智能设备、智能穿戴设备、便携式设备种类繁多,给人们的生活带来了极大的便利。所有的电子设备、智能设备都需要电力的供应,而聚合物锂离子电池具有体积小、容量大、价格便宜、可循环充电等诸多优点,成为了众多电子产品的青睐。
3.7V的电池
电池电量耗尽后需要充电,本着安全、延长电池使用寿命的目的,每台可充电的电子设备都会配备一台充电器,以便给设备充电。今天就从产品研发的角度带大家来了解一下电池充电管理控制板是如何工作的,也教大家如何设计一款3.7V的锂电池充电管理控制板。
今天所推荐的方案是TP4056,一款国产芯片,具有强大的功能,而所需外设器件较少,恒压/横流模式可选,充电电流可设置,最大充电电流可达1A,而且还具有电池温度检测功能,最大工作电压8V,输出限制电压4.2V,不需要编程,降低了设计难度。对3.7V的锂电池而言,是最佳的选择方案。
为了完成本设计,提出以下设计需求。
电池温度检测功能的设计
芯片第1引脚是电池温度检测输入端,将一个热敏电阻NTC和一个固定阻值的分压电阻接入该引脚即可实现电池温度的检测功能,在芯片内部将电池电量的45%和80%作为低温和高温的报警门限,温度超限后充电被自动停止。将该引脚接入GND,则电池温度检测功能被取消。
NTC热敏电阻
充电电流的可编程设计
该芯片最大可输出1A的充电电流,只需要通过一个外接电阻即可实现充电电流的调节功能。第2引脚在预充电阶段,其电压被调制在0.1V,而在充电阶段其电压被限定在1V,充电电流的设置公式如下图所示。
充电电流的设置公式
在本设计中,外接电阻的阻值为1.2K,即最大可充电电流为1A。
不同的电阻所对应的充电电流
充电指示功能的设计
电瓶车的充电器在充电时指示灯显示红色,充电完成后指示灯显示绿色。所以在本设计中也具有充电指示灯的设计。
芯片的第6引脚是充电完成指示端STDBY,在充电完成时该引脚输出低电平,而在非充电阶段将处于高阻态,所以在第6管脚以灌电流的方式接入了一个绿色LED指示灯,充电完成即亮绿色。
发光二极管
芯片的第7引脚是充电状态指示端CHRG,在充电进行时该引脚输出低电平,否则将处于高阻态,所以在第7管脚以灌电流的方式接入了一个红色LED指示灯,正在充电时即亮红色。
充电管理控制板设计原理图
根据以上功能需求,所设计好的电路原理图如上图所示。下面来讲解一下设计原理。
充电电流输出端第5引脚接被充锂电池的正极。第1引脚接地,即不需要对电池进行温度检测。第2引脚接入的电阻为1.2K,最大充电电流为1A,充电时显示红色,充电完成显示绿色,电阻R2,R3是LED灯的限流电阻,防止流过LED的电流过大,将其击穿。
图中的电阻R4用于热调节,可以降低芯片内部MOSFET两端的压降,这样还可以显著减少芯片的功耗。
TP4056实物图
TP4056是SOP-8的封装,体积小,占用PCB空间小,其底部由散热焊盘,通过设置铜皮即可散热,节省散热片,降低了成本。
锂电池充电详解及设计参考
本文介绍内容如下:
锂电池充电要求单节线性锂电池充电芯片TP4057单节开关型锂电池充电芯片ME4059锂电池充电要求
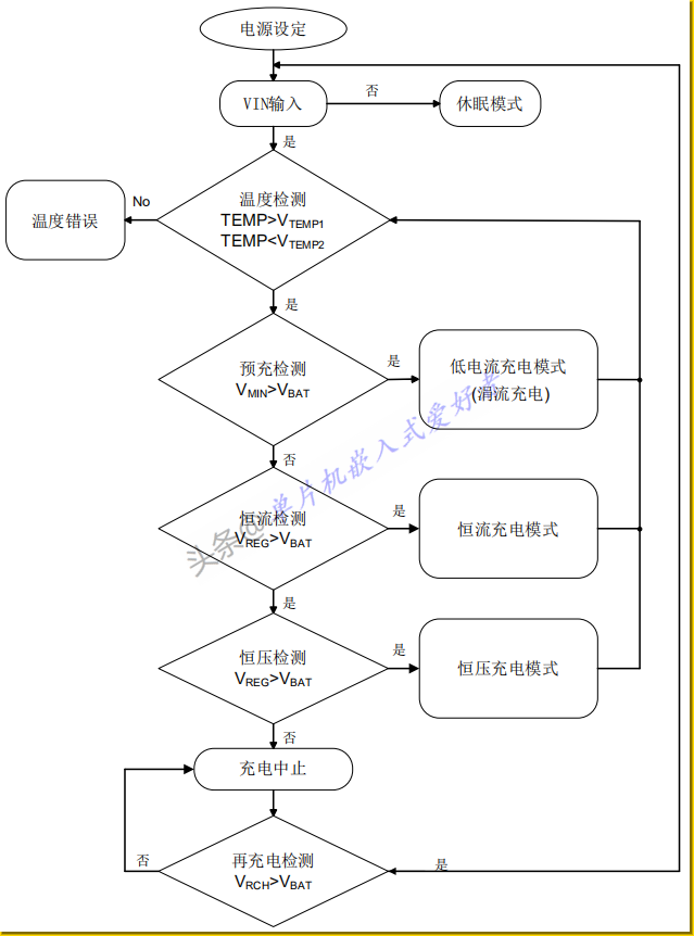
锂电池在使用中随着电量的释放,电压下降,电池的化学活性也会降低。为了更好的保护锂电池的性能,锂电池一般会要求充电过程按涓流充电(低压预充)、恒流充电、恒压充电以及充电终止四个阶段,进行管控。
一般锂电池标称电压是3.7V,放电终止电压的2.75V,充电终止电压是4.20V。
给锂电池充电时需要的基本要求就是各个阶段特定的充电电压和充电电流,有的增加些其他的辅助功能都是为了改善电池的寿命。
市面上有很多专业的管理锂电池充电的芯片,他们大多都是采用限压恒流的方式控制电源给电池充电。典型的充电过程是:
检测待充电电池的电压,如果电压低于3V预充电电压,先要进行预充电,充电电流要求不大于0.1C,一般为0.05C左右,待电压升到3V后,进入标准充电过程,标准充电过程如下:以设定的电流进行恒流充电,一般电流设置为0.2C~1C(比如一个1000mAh的电池就设置在100mA~1000mA)之间,充到电池电压升到4.20V时,改为恒压充电,保持充电电压为4.20V此时,充电电流逐渐下降至预充电电流时,充电结束。锂电池充电曲线如下图:
图中蓝线表示充电电流,红色虚线表示锂电池电压,从图中可以看出四个充电过程。
通过上面的了解,锂电池正确的充电过程是一个有点复杂的过程,我们实际中都是采用市场上专业的锂电池充电管理芯片来对锂电池进行充电。
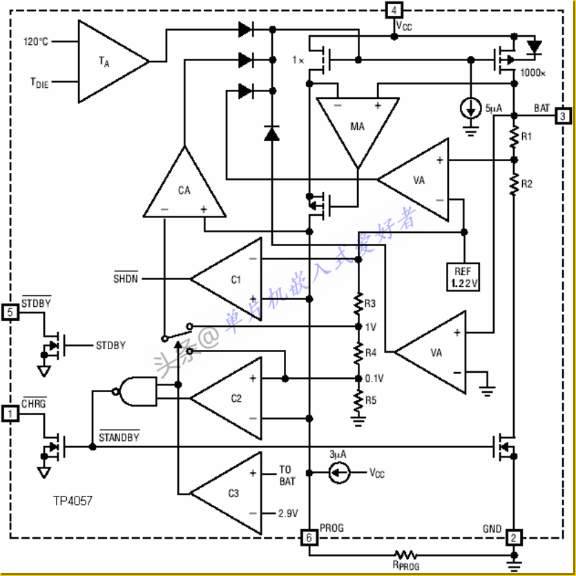
单节线性锂电池充电芯片TP4057
下面就介绍一款常用锂电池充电芯片TP4057,实际应用中可以根据自己需求选择其他型号的充电IC,原理都是大同小异。我们先看一下TP4057对锂电池的充电曲线图吧。
可以看出这个充电曲线和前面介绍的几乎完全一样。
我们再来看下TP4057内部框图
TP4057引脚图及引脚描述如下:
典型应用电路图如下:
恒流充电阶段时的充电电流计算:
Rprog=1000/IBAT(IBAT<=0.3A)
实际应用中根据需求选择合适的Rprog。Rprog与充电电流的关系确定可参考下表:
我们可以根据这个TP4057典型应用电路自己搭建一个锂电池充电电路,这样锂电池的充电安全放心,寿命也不会减少太快。
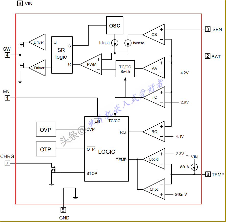
单节开关型锂电池充电芯片ME4059
上面介绍的TP4057是500mA单节线性锂电池充电IC,当然你也可以根据你实际需求选择其他类型的充电芯片,下面再介绍一款开关型充电芯片ME4059。
设计中遇到一些对于需要一些大电流充电的时候,上面介绍的线性锂电池充电方案就不是很十分满足大电流充电需求,因为过大的电流流过有压降的线性锂电池充电芯片时,会导致线性锂电池过热,导致电路不稳定,而且很多线性充电IC内部有过温保护功能,这些都会影响锂电池正常充电,使用开关型锂电池充电芯片就不会存在这个问题,而且会提供充电效率。
ME4059引脚信息如下:
ME4059芯片内部框图如下:
ME4059应用原理图如下:
ME4059锂电池充电芯片工作流程如下,大部分锂电池充电芯片工作流程都和下图差不多。
有关ME4059芯片的其他相关信息请参阅其数据手册,这里不再做过多描述,只是把这种开关型锂电池充电的方案介绍给大家。
这篇文章只介绍了单节锂电池充电的方法,对于多节锂电池充电,充电过程原理大都差不多,多节锂电池充电芯片网上也可以查到很多,就不再做介绍。
欢迎大家评论、点赞、转发!有什么不对、不详细的地方也请大家指出补充。
更多有关电子电路、单片机、嵌入式、C语言编程、RTOS的知识,
请关注我头条号:单片机嵌入式爱好者
会有更多干货文章分享,帮您加速解决实际工程中遇到的问题。
相关问答
单片机控制 的电池 充电 是恒流还是脉冲 充电 ?从电路上看,你的这个设计是有问题的:1、电池电压为9V,外接电源电压才10V,这样的充电效果会很差,充电电压应该在12V以上。2、由单片机的P0.1直接驱动NPN三...
51 单片机 如何 充电 ?51单片机是一种微控制器,它本身不需要充电。它需要通过外部电源供电,通常使用直流电源适配器或电池来为其提供电力。在设计电路时,需要将电源引脚连接到适当的...
单片机 监控电流和 充电 时间-ZOL问答检测到有充电电流就开始计时,用一个毫欧级的对地电阻作电流取样,这样取样分掉的电压很小可以忽略,用放大器把电阻上的电压放大后给单片机的ADC作为电流计算的参...
充电 宝 usb转ttl 给 单片机 供电?答:充电宝usb转ttl给单片机供电只是给单片机供电,只需USB的电源线就行。另外,USB没有TX,RX脚,是D+,D-脚。你说的是USB转TTL模块吧,才有TX,RX脚,但是...答:...
单片机 如何正确检测 充电 电池的电压?如果电池在 充电 过程中,其...如果电池在充电过程中,其两侧电压一般大于自身电压并且有波动。。。相机电池讨论回答(5)是用它的AD口来检测的,不过如果你是做锂电充电器的话,都是有专门的...
充电 模块怎么接线 单片机 供电?要将充电模块连接到单片机以供电,您需要了解以下几个方面:1.电源:首先需要确保单片机和充电模块的电源类型和电压相同。一般情况下,单片机和充电模块都需要...
充电 宝 单片机 有什么作用?单片机的用途多了去了,小到衣食住行,大到航空航母,都有单片机的身影。单片机就是缩小版的计算机,麻雀虽小,五脏俱全,单片机内部集成了CPU,随机内存和只读...单...
电池供电的 单片机 系统一般都用什么电池?电池供电的单片机系统一般会选择使用锂电池或者镍氢电池。这两种电池都具有高能量密度、长寿命和较小的体积,非常适合单片机系统的供电需求。锂电池因其轻量...
交流 充电 桩烧录步骤?交流充电桩的烧录(或称为固件升级)是将新的软件或固件安装到充电桩中的过程。具体的烧录步骤可能因不同的充电桩品牌和型号而有所不同。通常情况下,以下是一般...
单片机 复位电压是多少?上电复位的典型门限电压是1.4V和1.3V,即在单片机上电时,其电源电压要低于此值,才能使单片机上电复位。上电复位时,电阻给电容充电,电容的电压缓慢上升直到vcc...
