负电压是怎么产生的?(电路原理)
负电压的产生电路图原理
在电子电路中我们常常需要使用负电压,比如说我们在使用运放的时候常常需要建立一个负电压。下面就简单的以正5V电压到负电压5V为例说一下它的电路。
通常需要使用负电压时一般会选择使用专用的负压产生芯片,但这些芯片都比较贵,比如ICL7600,LT1054等。差点忘了MC34063了,这个芯片使用的最多了,关于34063的负压产生电路这里不说了,在datasheet中有的。下面请看我们在单片机电子电路中常用的两种负电压产生电路。
现在的单片机有很多都带有了PWM输出,在使用单片机的时候PWM很多时候是没有用到的,用它辅助产生负压是不错的选择。
上面的电路是一个最简单的负压产生电路了。使用的原件是最少的了,只需要给它提供1kHz左右的方波就可以了,相当简单。这里需要注意这个电路的带负载能力是很弱的,同时在加上负载后电压的降落也比较大。
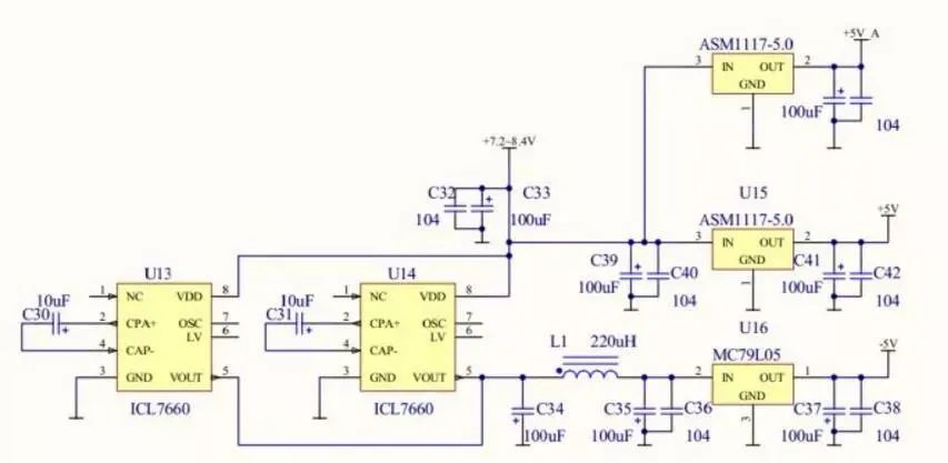
由于上面的原因产生了下面的这个电路:
负电压产生电路分析
电压的定义:电压(voltage),也称作电势差或电位差,是衡量单位电荷在静电场中由于电势不同所产生的能量差的物理量。其大小等于单位正电荷因受电场力作用从A点移动到B点所做的功,电压的方向规定为从高电位指向低电位的方向。
说白了就是:某个点的电压就是相对于一个参考点的电势之间的差值。V某=E某-E参。一般把供电电源负极当作参考点。电源电压就是Vcc=E电源正-E电源负。
想产生负电压,就让它相对于电源负极的电势更低即可。要想更低,必须有另一个电源的介入,根本原理都是利用两个电源的串联。电源2正极串联在参考电源1的负极后,电源2负极就是负电压了。
一个负电压产生电路:利用电容充电等效出一个新电源,电容串联在GND后,等效为电源2,则产生负电压。
1、电容充电:当PWM为低电平时,Q2打开,Q1关闭,VCC通过Q2给C1充电,充电回路是VCC-Q2-C1-D2-GND,C1上左正右负。
2、电容C1充满电。
3、电容C1作为电源,C1高电势极串联在参考点。C1放电,从C2续流,产生负电压。
当PWM为低电平时,Q2关闭,Q1打开,C1开始放电,放电回路是C1-C2-D1,这实际上也是对C2进行充电的过程。C2充好电后,下正上负,如果VCC的电势为5点几伏,就可以输出-5V的电压了。
产生负电压(-5V)的方案
7660和MAX232输出能力有限,做示波器带高速运放很吃力,所以也得用4片并联的方式扩流。
第一版是7660两片并联的。
用普通的DC/DC芯片都可以产生负电压,且电压精确度同正电压一样,驱动能力也很强,可以达到300mA以上。
一般的开关电源芯片都能产生负电压,实在不行用开关电源输出的PWM去推电荷泵,也可以产生较大的电流,成本也很低,不知纹波要求多少,电荷泵用LC滤波之后纹波相当小的。7660是电荷泵,所以电流很小。
整个示波器的设计,数字电源的+5V和模拟电源的+5V是分开供电的,但是数字地和模拟地应该怎么处理呢?
数字地和模拟地是一定要连在一起的,不然电路没法工作。
数字部分的地返回电流不能流过模拟部分地,两个地应该在稳定的地参考点连在一起。
负电压的意义
1、人为规定。例如电话系统里是用-48V来供电的,这样可以避免电话线被电化学腐蚀。当然了,反着接电话也是可以工作的,无非是电压参考点变动而已。
2、通讯接口需要。例如RS232接口,就必须用到负电压。-3V~-15V表示1,+3~+15V表示0。这个是当初设计通讯接口时的协议,只能遵守咯。PS:MAX232之类的接口芯片自带电荷泵,可以自己产生负电压。
3、为(非轨到轨)运放提供电源轨。老式的运放是没有轨到轨输入/输出能力的,例如OP07,输入电压范围总是比电源电压范围分别小1V,输出分别小2V。这样如果VEE用0V,那么输入端电压必须超过1V,输出电压不会低于2V。这样的话可能会不满足某些电路的设计要求。为了能在接近0V的输入/输出条件下工作,就需要给运放提供负电压,例如-5V,这样才能使运放在0V附近正常工作。不过随着轨到轨运放的普及,这种情况也越来越少见了。
4、这个比较有中国特色,自毁电路。一般来说芯片内部的保护电路对于负电压是不设防的,所以只要有电流稍大,电压不用很高的负电压加到芯片上,就能成功摧毁芯片。
负电压电路(原理分析)
负电压的产生电路图原理
在电子电路中我们常常需要使用负电压,比如说我们在使用运放的时候常常需要建立一个负电压。下面就简单的以正5V电压到负电压5V为例说一下它的电路。
通常需要使用负电压时一般会选择使用专用的负压产生芯片,但这些芯片都比较贵,比如ICL7600,LT1054等。差点忘了MC34063了,这个芯片使用的最多了,关于34063的负压产生电路这里不说了,在datasheet中有的。下面请看我们在单片机电子电路中常用的两种负电压产生电路。
现在的单片机有很多都带有了PWM输出,在使用单片机的时候PWM很多时候是没有用到的,用它辅助产生负压是不错的选择。
上面的电路是一个最简单的负压产生电路了。使用的原件是最少的了,只需要给它提供1kHz左右的方波就可以了,相当简单。这里需要注意这个电路的带负载能力是很弱的,同时在加上负载后电压的降落也比较大。
由于上面的原因产生了下面的这个电路:
负电压产生电路分析
电压的定义:电压(voltage),也称作电势差或电位差,是衡量单位电荷在静电场中由于电势不同所产生的能量差的物理量。其大小等于单位正电荷因受电场力作用从A点移动到B点所做的功,电压的方向规定为从高电位指向低电位的方向。
说白了就是:某个点的电压就是相对于一个参考点的电势之间的差值。V某=E某-E参。一般把供电电源负极当作参考点。电源电压就是Vcc=E电源正-E电源负。
想产生负电压,就让它相对于电源负极的电势更低即可。要想更低,必须有另一个电源的介入,根本原理都是利用两个电源的串联。电源2正极串联在参考电源1的负极后,电源2负极就是负电压了。
一个负电压产生电路:利用电容充电等效出一个新电源,电容串联在GND后,等效为电源2,则产生负电压。
1、电容充电:当PWM为低电平时,Q2打开,Q1关闭,VCC通过Q2给C1充电,充电回路是VCC-Q2-C1-D2-GND,C1上左正右负。
2、电容C1充满电。
3、电容C1作为电源,C1高电势极串联在参考点。C1放电,从C2续流,产生负电压。
当PWM为低电平时,Q2关闭,Q1打开,C1开始放电,放电回路是C1-C2-D1,这实际上也是对C2进行充电的过程。C2充好电后,下正上负,如果VCC的电势为5点几伏,就可以输出-5V的电压了。
产生负电压(-5V)的方案
7660和MAX232输出能力有限,做示波器带高速运放很吃力,所以也得用4片并联的方式扩流。
第一版是7660两片并联的。
用普通的DC/DC芯片都可以产生负电压,且电压精确度同正电压一样,驱动能力也很强,可以达到300mA以上。
一般的开关电源芯片都能产生负电压,实在不行用开关电源输出的PWM去推电荷泵,也可以产生较大的电流,成本也很低,不知纹波要求多少,电荷泵用LC滤波之后纹波相当小的。7660是电荷泵,所以电流很小。
整个示波器的设计,数字电源的+5V和模拟电源的+5V是分开供电的,但是数字地和模拟地应该怎么处理呢?
数字地和模拟地是一定要连在一起的,不然电路没法工作。
数字部分的地返回电流不能流过模拟部分地,两个地应该在稳定的地参考点连在一起。
负电压的意义
1、人为规定。例如电话系统里是用-48V来供电的,这样可以避免电话线被电化学腐蚀。当然了,反着接电话也是可以工作的,无非是电压参考点变动而已。
2、通讯接口需要。例如RS232接口,就必须用到负电压。-3V~-15V表示1,+3~+15V表示0。这个是当初设计通讯接口时的协议,只能遵守咯。PS:MAX232之类的接口芯片自带电荷泵,可以自己产生负电压。
3、为(非轨到轨)运放提供电源轨。老式的运放是没有轨到轨输入/输出能力的,例如OP07,输入电压范围总是比电源电压范围分别小1V,输出分别小2V。这样如果VEE用0V,那么输入端电压必须超过1V,输出电压不会低于2V。这样的话可能会不满足某些电路的设计要求。为了能在接近0V的输入/输出条件下工作,就需要给运放提供负电压,例如-5V,这样才能使运放在0V附近正常工作。不过随着轨到轨运放的普及,这种情况也越来越少见了。
4、这个比较有中国特色,自毁电路。一般来说芯片内部的保护电路对于负电压是不设防的,所以只要有电流稍大,电压不用很高的负电压加到芯片上,就能成功摧毁芯片。
硬件笔记本,一起学习电路设计、PCB设计、仿真、调试以及EMC知识
更多干货文章请点击关注:
搞懂元器件,就搞懂了电路的一半
一起学习吧:
硬件笔记本|加群
声明:本号对所有原创、转载文章的陈述与观点均保持中立,推送文章仅供读者学习和交流。文章、图片等版权归原作者享有,如有侵权,联系删除。
相关问答
单片机 复位 电压 是多少?上电复位的典型门限电压是1.4V和1.3V,即在单片机上电时,其电源电压要低于此值,才能使单片机上电复位。上电复位时,电阻给电容充电,电容的电压缓慢上升直到vcc...
stc系列 单片机 没有供电,只在一引脚接入5v 电压 ,其他引脚也出现了 电压 ,怎么回事?不单是STC单片机会出现这种情况,很多单片机都有这种情况,甚至其它集成电路也不例外的会出现这种情况。集成电路内部的结构是相当复杂的,只能举一个简单例子说...
单片机 P口输出 电压 是几V的,怎么带不起一个5V的电路?输出电平是5V没有错,但是IO的驱动能力是有限的,如果负载电流需求太大需要外加驱动电路,如果是最新的增强型的话可以开启强推模式(推挽输出)可以驱动不超过20mA...
单片机 低电平范围?现在的单片机有1.8Ⅴ、3.3Ⅴ和5V之分,也就是它们使用的电源是上面三种电压。每种单片机的低电平范围都不一样。一般来说,单片机的低电平范围是0V~0.3Vcc,高电...
单片机 控制舵机 电压 不够怎么办?单片机控制舵机电压不够,有可以是使用L298N对stm32供电导致电压不稳,可以取消L298N对stm32供电,用其他稳定电源对stm32供电,即可解决单片机控制舵机电压不够,...
单片机 如何控制12v 电压 ?单片机控制12v的方法:1、可以用一个mos管来控制12V直流电源,单片机控制mos管的通断。2、可以采用光耦控3、可以采用继电器控制总之目的是将12V电压和单片...
单片机 基准 电压 不稳定的解决办法?你是指AD的基准电压么,如果要很精确,建议直接在电源与地之间串一个电阻和一个稳压二极管,然后从稳压二极管的两端取电压做基准,这样比较精确,需要多大的基准...
51 单片机负极 在哪儿?电源有三个管脚,正极,负极,接地!负极接...51单片机不需要负电源,你说的电源如果是指三端稳压器,那只有输入、地、和输出脚,不会有正负两个输出脚,否则输入脚在哪里?如果你说的电源是指双电压...
单片机 烧掉?先检查下单片机是否烧坏。方法如下:1、单片机是否还能继续写入程序。2、写入程序后,单片机是否能运行。一般来说,单片机接入过高电压,会发热,发热时间太长...
单片机 中电动机 电压 为多少?电动机电压不是单片机给的,是额外加电源,不同电动机电压不一样的,还请看下电动机规格书。电动机电压不是单片机给的,是额外加电源,不同电动机电压不一样的,还...
