不同类型单片机之间如何“搭讪”(通信方式)?从这几个实例来看
几种常用单片机之间的通信方式
①采用硬件UART进行异步串行通信。这是一种占用口线少,有效、可靠的通信方式;但遗憾的是许多小型单片机没有硬件UART,有些也只有1个UART,如果系统还要与上位机通信的话,硬件资源是不够的。这种方法一般用于单片机有硬件UART且不需与外界进行串行通信或采用双UART单片机的场合。
②采用片内SPI接口或I2C总线模块串行通信形式。SPI/I2C接口具有硬件简单、软件编程容易等特点,但目前大多数单片机不具备硬件SPI/I2C模块。
③利用软件模拟SPI/I2C模式通信,这种方式很难模拟从机模式,通信双方对每一位要做出响应,通信速率与软件资源的开销会形成一个很大的矛盾,处理不好会导致系统整体性能急剧下降。这种方法只能用于通信量极少的场合。
④口对口并行通信,利用单片机的口线直接相连,加上1~2条握手信号线。这种方式的特点是通信速度快,1次可以传输4位或8位,甚至更多,但需要占用大量的口线,而且数据传递是准同步的。在一个单片机向另一个单片机传送1个字节以后,必须等到另一个单片机的接收响应信号后才能传送下一个数据。一般用于一些硬件口线比较富裕的场合。
⑤利用双口RAM作为缓冲器通信。这种方式的最大特点就是通信速度快,两边都可以直接用读写存储器的指令直接操作;但这种方式需要大量的口线,而且双口RAM的价格很高,一般只用于一些对速度有特殊要求的场合。
从上面几种方案来看,各种方法对硬件都有很大的要求与限制,特别是难以在功能简单的单片机上实现,因此寻求一种简单、有效的,能在各种单片机之间通信的方法具有重要的意义。③、④方案中,双方单片机要传递的每一位或每一个字节做出响应,通信数据量较大时会耗费大量的软件资源,这在一些实时性要求高的地方是不允许的。
针对这一问题,假设在单片机之间增加1个数据缓冲器,大批数据先写入缓冲区,然后再让对方去取,各个单片机对数据缓冲器都是主控模式,这样必然会大大提高通信效率。谈到数据缓冲,我们马上会想到并行RAM,但是并行RAM需要占用大量的口线(数据线+地址线+读写线+片选线+握手线),一般在16条以上。这是一个让人望而生畏的数字,而且会大大增加PCB面积并给布线带来一定的困难,极少有人采用这种方式。串行接口的RAM在市场上很少见,不但难以买到而且价格很高。移位寄存器也可以做数据缓冲器,但目前容量最大的也只128位,因为是“先进先出”结构,所以不管传递数据多少,接收方必须移完整个寄存器,灵活性差而且大容量的移位寄存器也是少见难买的。一种被称为“铁电存储器”芯片的出现,给我们带来了解决方法。
利用铁电存储器作为数据缓冲器的通信方式
铁电存储器是美国Ramtran公司推出的一种非易失性存储器件,简称FRAM。与普通EEPROM、Flash-ROM相比,它具有不需写入时间、读写次数无限,没有分布结构可以连续写放的优点,因此具有RAM与EEPROM的双得特性,而且价格相对较低。
现在大多数的单片机系统配备串行EEPROM(如24CXX、93CXX等)用来存储参数。如果用1片FRAM代替原有EEPROM,使它既能存储参数,又能作串行数据通信的缓冲器。2个(或多个)单片机与1片FRAM接成多主-从的I2C总线方式,增加几条握手线,即可得到简单高效的通信硬件电路。在软件方面,只要解决好I2C多主-从的控制冲突与通信协议问题,即可实现简单、高效、可靠的通信了。
实例(双单片机结构,多功能低功耗系统)
(1)硬件
W78LE52与EMC78P458组成一个电池供电、可远程通信的工业流量计。78P458采用32.768kHz晶振,工作电流低,不间断工作,实时采集传感器的脉冲及温度、压力等一些模拟量;W78LE52采11.0592MHz晶振,由于它的工作电流较大,采用间断工作,负责流量的非线性校正、参数输入、液晶显示、与上位机通信等功能,它的UART用于远程通信。2个单片机共用1片I2C接口的FRAM(FM24CL16)组成二主一从的I2C总线控制方式,W78LE52的P3.5、P3.2分别与78P458的P51、P50连接作握手信号线A与B。我们把握手线A(简称A线)定义为总线控制、指示线,主要用于获取总线控制权与判别总线是否“忙”;握手线B(简称B线)定义为通知线,主要用于通知对方取走数据。
(2)I2C总线仲裁
由于我们采用的是二主一从的I2C总线方式,因此防止2个主机同时去操作从机(防冲突)是一个非常重要的问题。带有硬件I2C模块的器件一般是这样的,器件内部有1个总线仲裁器与总线超时定时器:当总线超时定时器超时后指示总线空闲,这时单片机可以发出获取总线命令,总线仲裁器通过一系列操作后确认获取总线成功或失败;超时定时器清零,以后的每一个SCL状态变化对总线所有主机的超时定时器进行清零,以防止它溢出,指示总线正处于“忙”状态,直到一个主机对总线控制结束不再产生SCL脉冲;超时定时器溢出,总线重新回到“空闲”状态。但是目前大多数单片机没有配备硬件I2C模块,而且当2个主机的工作频率相差较大时,超时定时器定时值只能设为较大的值,这样也会影响总线的使用效率。
下面介绍一种用软件模拟I2C总线仲裁的方式(I2C读写操作程序的软件模拟十分多见,这里不再多述):用1条握手线A,当A线高电平时,指示总线空闲;当其中一个主机要获取总线控制权时,先查询总线是否空闲,“忙”则退出,空闲则向A线发送一个测试序列(如:1000101011001011),在每次发送位“1”后读取的A线状态。如果读取状态为“0”,马上退出,说明有其它器件已经抢先获取总线;如果一个序列读取的A线状态都正确,则说明已成功获得总线控制权,这时要拉低A线以指示总线“忙”,直到读写高A线,使总线回到“空闲”状态。不同的主机采用不同的测试序列,或产生随机测试序列,测试序列长度可以选得长一些,这样可以增加仲裁的可靠性。
(3)通信协议
一个可靠通信体系,除了好的硬件电路外,通信协议也至关重要。在单片机系统RAM资源与执行速度都非常有限的情况下,一个简捷有效的协议是非常重要的。下面具体介绍一种比较适用于单片机通信的协议,数据以包的形式传送。数据包结构:
①包头——指示数据包的开始,有利于包完整性检测,有时可省略;
②地址——数据包要传送的目标地址,若只有双机通信或硬件区分地址可以省略;
③包长度——指示整个数据包的长度;
④命令——指示本数据包的作用;
⑤参数——需要传送的数据与参数;
⑥校验——验证数据包的正确性,可以是和校验、异或校验、CRC校验等或者是它们的组合;
⑦包尾——指示数据包的结尾,有利于包完整性检测,有时可省略。
(4)通信流程
首先,要在FRAM里划分好各个区域,各个单片机的参数区、数据接收区等。然后,单片机可以向另一个单片机发送数据包,发送完毕之后通过向握手线B发送1个脉冲通知对方取走数据;接收方读取数据并进行处理后,向FRAM内发送方的数据接收区写入回传数据或通信失败标志,再向握手线B发送1个脉冲回应发送方。
如果需要单片机2发送的话,只需交换一下操作过程即可。
4 总结
通过实践可知,以上方法是可行的。与其它方法相比具有发下优点:
①简单。占用单片机口线少(SCL、SDA、握手线A、握手线B)。
②通用。软件模拟I2C主机方式,可以在任何种类的单片机之间通信。
③高效。由于采用数据缓冲,可以在不同时钟频率、不同速度的单片机之间通信;读写数据时,可以I2C总线的最高速度进行,可以实现1次传送大量数据;在一个单片机向FRAM传送数据时,另一个单片机无须一一作出响应或等待,可以进行其它程序操作,提高软件工作效率。
④灵活。通信硬件接口对于各个单片机是对等的,通过软件配置,每个单片机既可以根据需要主动发送通信,也可以只响应其它单片机的呼叫。
⑤容易扩展。通过增加地址识别线,修改通信协议,即可做到多机通信。
以下是需要注意的地方:
①为了提高通信效率,握手线B最好使用中断端口,负脉冲宽度一定要满足速度较低单片机中断信号要求。如果没有中断的话应增加1条口线,用改变端口状态的方法通知对方,等待对方查询,而不是负脉冲。
②向对方发送负脉冲时,应屏蔽自己的中断。
③由于参数与通信缓冲区同时设在同一片FRAM内,要避免对参数部分的误操作。一个较好的解决办法是把参数存放在地址的后半部分(A2=1),在进行通信操作时,把FRAM的WP引脚拉高(地址在后半部分的单元写保护),这样可以有效地防止测验时对参数区误操作。
④由于I2C总线在一个时间段内只有1个主机和1个从机,所以当1个单片机正在写通信数据时,另一个单片机是不能对FRAM进行操作的。如果需要实时、频繁地读取FRAM中参数的话,请预先将参数读入RAM单元使用或另外增加专门存放参数的芯片。
STM32的SPI通信(2)——模拟SPI
昨天小秋写了一篇文章,《STM32的SPI通信(1)——硬件SPI》,今天继续SPI的话题,谈谈模拟SPI的实现。在实际应用中,我们大部分用到的都是模拟SPI。在小秋这几年的工作中,接触的SPI程序几乎都是用模拟方法来写的。当然,也有可能是因为小秋工作的局限,才会产生这样的误解,但毫无疑问,模拟SPI通讯,在现有的SPI程序中,还是占有很大比例的。
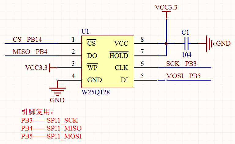
1)以STM32F407为开发平台,通过模拟SPI对W25Q128进行读写操作:
硬件原理图,与《STM32的SPI通信(1)——硬件SPI》中的一样,在这里重复一下:
这次,不再使用引脚复用功能了,将PB3、PB4、PB5当做普通IO口使用,所以刚开始需要初始化SPI的4个IO口:
注意,DO——PB14,对于芯片W25Q128来说是输出,但对于单片机是输入的,所以这个引脚需要配置为输入上拉模式。最后一条语句W25Q128_CS=1,意思是将片选信号PB14置为高电平,不选中芯片(W25Q128是低电平有效的)。
接下来就是这篇文章的关键点,读写函数。我们先来看一下SPI的时序。由W25Q128的datasheet可知,W25Q128支持SPI标准通信:模式0(CPOL=0,CPHA=0)与模式3(CPOL=1,CPHA=1)。这个在小秋的前一篇文章《STM32的SPI通信(1)——硬件SPI》中有过介绍,这里不再描述。我们以模式3为例:
标准SPI通信模式3的时序图
这里需要说明一点,时钟SCK先置为0,再置为1,delay_us(1),延时1us,这个是根据芯片datasheet来设置延迟时间的,datasheet中介绍的需要延迟时间都是纳秒级别的,所以延迟1us足够了。还有就是4个引脚的定义(这里采用位带操作进行定义):
W25Q128的datasheet中,有关于读取芯片ID的介绍:
在主函数中运行以下程序,我们就可以验证读写函数是否正确。毫无疑问,LED1灯亮,说明程序已经正确读取了W25Q128的ID(datasheet中有介绍W25Q128的ID为0xEF17)。
2)以上都是在STMF407平台上实现的,现在在STM32F103平台上运行一下,看两者程序有什么不同。因为在STM32F103上硬件有所不同,使用的是W25X16,原理图如下:
首先我们使用引脚复用,硬件SPI实现对芯片ID的读取(W25X16与W25Q128类似,读写时序一样,具体见两者的datasheet,这里不作详细分析):
主函数运行:
下载程序之后,我们可以发现LED1灯亮。以上程序不作详细分析了,芯片ID、读取ID时序,在W25X16的datasheet中都有详细介绍。
下面看一下模拟SPI:
在主函数中运行:
毫无疑问,LED1灯亮。
比较STM32F407与STM32F103的程序,我们可以发现,除了IO口的配置有所不同外(STM32F407与STM32F103的IO口配置本来就不太一样),其余的都完全相同。所以说,掌握了硬件SPI和模拟SPI之后,不管在哪个平台上运行,移植过去就行。
OK,SPI通信就写到这里了。在这里小秋想问一下,看懂了以上程序,自认为学会了硬件SPI和模拟SPI,如果在实际工作中给你一块SPI通信的芯片,你真的会使用吗?如果在这块芯片的datasheet中,没有介绍这块芯片适用标准SPI通信的4种模式,而是画出了类似SPI通信的时序图,这样你能够上手吗?还有,如果这块芯片datasheet中没有写出芯片的ID呢?有机会的话小秋再写一篇文章,介绍自己在实际工作中应用到的SPI芯片。
相关问答
单片机 为什么要用 模拟SPI ?一个方面是自身的不好用,设置麻烦,另一个是通信方式和被控的器件时序不兼容,还一个原因就是自带的可能专用IO被其他功能占用了,或是已经使用在别的SPI器件上...
单片机SPI 编程?1.定义三个gpio:p0-sclk,p1-sdi,p2-sdo;p0用于模拟spi的clock,p1用于接收数据,p2用于f发送数据;硬件上单片机A的p0接单片机B的p0,A的p1接B的p2,...
51 单片机 有 spi 协议吗?有很多型号的51单片机具备SPI接口,内部通过特殊功能寄存器方式实现SPI通讯协议,例如STC系列51单片机几乎都有SPI接口。对于没有SPI接口的51单片机,也可以通过...
单片机spi 下载Reset信号怎么运行的?单片机SPI下载Reset信号的运行过程如下:1.首先,将单片机的Reset引脚拉低,使单片机进入复位状态。2.在复位状态下,将SPI下载器的Reset引脚拉低,...
单片机 如何与昆仑通态的触摸屏连接?单片机可以通过SPI或I2C通信协议与昆仑通态的触摸屏连接。因为昆仑通态触摸屏内部集成有控制器,可以通过SPI或I2C与外部单片机进行通信。在建立连接前,需要确...
pic 单片机spi 通信最多接几个从单片机,50个可以吗?按照你的命题,SPI通讯,拿一个PIC做主机,50个为从机,每个从机必须要花销一个IO口作为使能控制。如果你选的单片机有53个IO口以上型号的,是可以挂50个SPI接口...
会51 单片机 ,如何快速学习使用STM32 单片机 ?单片机其实都是相通的,会了一种单片机,对着数据手册查看一下寄存器的设置可以快速的入手其他型号的单片机。会51单片机,说明有单片机的基础,再去学习STM32单...
对 单片机 编程要用什么软件? 单片机 编程如何快速入门?你好,我就是做单片机嵌入式软件开发的,对于第一个问题,单片机开发一般都是用C语言,单片机的开发平台即编译器通用的有keil、IAR、eclipse等,现在eclipse也支...
单片机 的sci模块和 spi 模块分别指的什么啊?SCI模块是指异步串行通信模块,它是单片机上的一种常见的串口通信模块,通常用于和计算机、其他微控制器或外设的串口进行通信。SPI模块是指串行外设接口模块,...
如何在 单片机 装Linux系统?按道理来说有这几年经验,应该已经熟悉了几款单片机,像stm系列或者ti的,这样应该对soc的体系结构比较了解,一般单片机是在Windows下开发,熟悉一些总线,熟悉...
