基于单片机的智能温度计的系统设计
在设计系统之前,首先对温度传感器的发展和使用情况分析,了解当前的需求,然后对基于单片机的智能温度计的系统方案确定。选择合适的温度计来作为本次系统的温度传感器,确定系统方案。确定系统所使用的元器件,选择使用STC89C52单片机作为系统的主控制器,通过液晶显示器来显示实时的温度和报警温度阀值,温度传感器选择使用单总线传输数据的,系统通过光学和声学两种方式报警,通过按键来调节系统报警的阀值。然后对系统电路搭建,通过模块化的方式来实现电路的设计,在设计中考虑到稳定性和抗干扰能力,然后对单片机运行程序编写,绘制程序编写流程图,首先绘制系统总流程图,然后绘制各个子流程图,根据流程图来编写系统程序,最后完成本次系统的设计通过Proteus软件对系统仿真。
用51单片机做一个物联网温度计+远程开关
一、故事背景
物联网温度计
1,对物联网技术感兴趣的朋友想玩一些物联网应用练练手,这个正好合适。
2,刚毕业的萌新或者还没有毕业的青年年男女,想学习物联网知识,这个适合你练手。
3,已经入坑单片机开发很久的工程师,想了解最新的物联网架构,接触一下互联网的思维,这个很合适。
4,拿这个项项目练手很"划算"。视频在阿里云大学在线免费看,源码相关软件可以零妖博客免费下载作为参
考,原理图和PCB个⼈可以免费下载使用。单纯讨论经济成本,自己打样+购买元器件估计RMB100。想想
啊兄弟们,100块钱的投⼊,买不来吃亏买不来上当,换来的是⼀丢沉甸甸的物联⽹知识。
5,整个项目得到了阿里云IOT事业部的大力支持感谢阿里的同学给予帮助。
⼆ 物联联网框架
物联网的应用
假设你是一个设计“农用电子温度计”的工程师。一个养鸡场希望探索鸡舍温度与产蛋量的关系。
你会怎么做?
用互联网的思维来思考的话,可以这样做。。。。。
在鸡舍的不同区域安装温度传感器,并将温度数据上传至服务器; 统计每天的产蛋量,并定时上传到服务器; 在服务器上面可以跑一些机器学习或者深度学习或者其他适合这个场合的的算法,算法的输入参数就是海量的温度数据,产蛋量,对应的时间点等;经过数个月的信号采集和分析,服务器可以输出一个适合这个鸡舍的数学模型;进一步验证此模型是否足够优秀,并根据科学数据的指导合理安排鸡舍的采暖,做到节能高产!真实的环境中,还会有很多参数影响产量,比如进食时间,外部噪音水平,母鸡的饲养密度,光照的控制等等,你都可以做成传感器将数据量化,上传至服务器进行科学计算。整个环节中每一种传感器都发挥了不可替代的作用。
单独拿出温度传感器讨论一下“物联网”的架构:
传统的设备先上报数据到服务器,可以用WIFI联网。市场上买一个WIFI模块,型号EMW3080.设备通过WIFI模块连接路由器后就可以上网了。你不用花费资金购买自己的云服务器,可以通过TCP的方式链接到阿里云的IOT专用服务器(每个月会有免费的额度,100万条消息)。和服务器建立好TCP通道后,就好比两个人打电话,已经接通了。大家说的话都是普通话才可以被双方理解。设备和服务器说话,用的是叫 MQTT 的通信协议。温度信息通过MQTT协议上报至IOT服务器。IOT服务器可以将其转发至数据库进行长久保存。物联网平台顺便将数据转发到“机器学习”中。机器学习是阿里云专门的一个大数据分析的平台,专业处理各种疑难杂症。零妖老哥这个教程,解决的是整个环节中很小的一个问题,将温度信息上传到IOT平台。
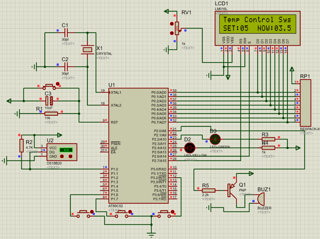
三 用51单片机+温度传感器+WIFI模组绘制原理图
原理图和pcb已经开源,个人可以免费使用,打样测试。
1,零妖老哥在器件选型的时候,特别注意了器件的封装(外观尺寸)。所有的元器件都是为了方便生手焊接的,最小的0603电容电阻,最大的是直插的继电器。
2,买WIFI模组的时候,一定要向卖家确认模组本身的固件是AT指令的,而且版本是AT2.0
3,简单的原理图讲解零妖老哥已经拍成了视频,在阿里云大学可以免费学习。
四 100元人民币左右动手打样+焊接调试
PCB打样,购买元器件,焊接元器件是你应该掌握的一条龙技能。
零妖这里说一下购买元器件时,可以参考BOM中的编号,这个编号在立创商城是唯一的,你可以根据这个编号作为参考来购买器件。
如果你不想自己焊接,可以联系零妖,不过你需要付出99元人民币的代价(自己打样其实和这个价格差不多)。收这个价格主要是考虑鼓励大家自己动手去做,而不是直接去买现成的板子。
五 51单片机软件试玩(具体代码你可以看源码)
视频在阿里云大学在线免费看
点上述链接去看视频的第一集,快速体验一把。
简单的顺序是这样的:
给单片机下载零妖写好的程序(仓促的作品,你可以写的比它还棒,鼓励你自己写)打开零妖的上位机(最好是64位的WIN系统),填写WIFI的SSID和密码。去阿里云的物联网平台注册一个账号,并实名认证。也可以用淘宝账号登陆。根据视频的提示去IOT的控制台简单操作一下。好了,在平台查看温度吧。六 开发Web应用或者手机APP(靠聪明的你了!)
纵览整个物联网开发的架构,可以发现这个是团队协作的事情。
做事情一定要抱团,物联网项目开发也不例外。底层硬件和单片机程序的维护需要一位工程师,服务器端的逻辑代码需要至少一位工程师,数据可视化和数据加工以及UI界面的设计需要至少一名工程师。
当你发现某公司希望你一个人搞定物联网的时候,恭喜你,你得到了一个发展团队的机会!
想要学习的小伙伴,在wx搜物联网零妖,查看更多内容,同时欢迎大家和我一起畅聊物联网,我在物联网零妖。
相关问答
基于 单片机 的太阳能热水器水位温度显示仪的 课程设计这个设计应该不困难,焦点是液位显示,你准备怎么实现。热敏电阻用ad测个电压...太阳能热水器配件水位水温传感器热水器温控感应器温度计25元;M-2太阳能微电...
用热敏电阻怎么 设计温度计 啊?帮帮忙,谢谢若提供热敏电阻,微...[最佳回答]热敏电阻的阻值和温度的关系是有一个参数表的(买热敏电阻的时候,是有说明书的,或者可以到网上查),只要通过你手中的仪器,利用初中或者高中学过的知...
英语翻译本 设计 是基于 单片机 AT89S51的数字 温度计 的 设计 ,采用...[最佳回答]Thepresentdesignisbasedonthenumberofsingle-chipAT89S51thermometerinthedesign,usedasa...
【基于AT89S52 单片机 的电子万年历的 设计 与制作,的目的和意义...基于AT89S52单片机的电子万年历的设计与制作,的目的和意义,急求!技术指标:1、用液晶显示年月、日、星期、时、分、秒,阴历、运行时间、温度.2、具有年、月...
【怎么 设计 数字体温计电路?】作业帮[最佳回答]现在都是用集成电路,一个单片机,外加少量元器件,就可以组成了.具体原理:设定两条回路(温敏线和参考电阻),一条充电,另外一条放电(一般都设定充电和...
在加热设备上的温度通过数字显示,是什么原理?温度传感器与显示屏是怎样实现的?温度显示表一般为单片控制,单片机再把数字信号相应的转换为温度显示值。PLC在其中只起到开关作用。也就是当温度值低于设定温度温度表打开信号给PLC,PLC控制辅...
地暖温控器使用说明地暖温控器功能简介择手动模式。4、作完成保持连续工作48小时。5、以后每隔24小时,温控器调升2-3度,直至室温符合要求,(一般设定在18度-20度)。6、地暖系统...4、作完...
在加热设备上的温度通过数字显示,是什么原理?温度传感器与显...温度显示表一般为单片控制,单片机再把数字信号相应的转换为温度显示值。PLC在其中只起到开关作用。也就是当温度值低于设定温度温度表打开信号给PL...
24v温控开关需要多少钱?- 一起装修网[回答]4高精度温控模块制冷制热控制器温控开关参考价23XH-W1711温度控制开关可调指令式高精度温控器参考价14W1711微电脑温...24v温...
不要机器翻译的,要人工的.谢谢!摘要本 设计 由数据显示模块...[最佳回答]Thisdesignbydatadisplaymodule,temperatureacquisitionmodule,timeprocessingmodule,speechb...
