单片机小制作,红外遥控版LED球泡灯
记得1年前我家孩子刚出生那会儿,我给老婆买了个小夜灯插在墙壁上。每当小孩哭的时候就打开那个小灯给孩子喂奶、换尿布。之后的一段时间,每次半夜都还要起床开灯,感觉有点麻烦。于是,下面的这个小制作便产生了——红外摇控球泡灯,它只需要用自己家里的摇控器,对着灯的方向,按任意按钮,即可实现开、关LED灯泡。这样,老婆自己就可以拿着遥控器开、关灯泡了。不过当我做完这个制作时,孩子已经长大些了,这个制作就留给来家里的客人上洗手间用吧!这次的制作需要对一个220V供电的LED灯进行改造,因此要格外小心。改装完成的LED灯结构和原来一样,只是灯泡里增加了红外控制电路。我用的LED灯为E27接口,即普通家用的220V大螺旋接口。它是我在网上用11元包邮买回来的。它的额定功率为3W,根据官方宣传:它比节能灯节能70%,在相同功率下,比节能灯亮2倍,而且寿命是节能灯的10倍、白炽灯的25倍。
选择LED球泡灯的理由
LED球泡灯是替代传统白炽灯泡的新型绿色光源,LED球泡灯大多采用大功率LED芯片制作。为了防止眩光问题,外壳通常会使用磨砂玻璃或亚克力来制作,可以直接由市电驱动。大部分产品可以适用于AC 85~269V的电压输入。
我选择使用它是看重它的如下特点。
(1)节能,白光LED的能耗仅为白炽灯的1/10、节能灯的1/4。
(2)寿命长,用于普通家庭照明,基本可以实现“一劳永逸”。
(3)可以工作在高速开、关状态。
(4)纯直流工作,无频闪,消除了传统光源频闪引起的视觉疲劳。
(5)采用PWM恒流技术,效率高、热量低、恒流精度高。
(6)通用标准灯头,可直接替换现有多种光源。
制作所需材料
这次制作的主要元器件有:ATtiny13单片机、红外一体接收头和NMOS管,见图4.1。还有一些制作时使用到的辅料,如稳压芯片、万用板、插座、绝缘导线等。具体零件清单如表4.1所示。
图4.1 制作所用元器件
表4.1 元器件清单
电路设计
最初,我想在220V电源上增加变压器进行变压,同时使用稳压芯片和滤波电容进行稳压。可是要在灯泡里增加变压器那可太有难度了。于是我打开灯泡一边看,一边想。LED灯不是有很好的稳压特性吗?经过带电测量,3节LED灯上能有稳定的9.9V压降。那LED灯断开(开路)时的电压又是怎样的呢?于是我把灯泡上的电源导线焊下来,通过万用表再次测量,为13V左右。真是高兴,这样我就可以直接用稳压芯片了。有了输入13V左右的电压,经过芯片1117-5.0稳定到5.0V电压就可以给单片机和一体化接收头供电了。由于手头的最后一片1117-5.0坏了,我不得不用1117-3.3代替。还好单片机和一体化接收头都能在3.3V的电压下正常工作。
那么如何控制LED灯电流的通、断呢?刚开始我第一个想到的是超薄、超轻的继电器。买来它好久了,却一直没用上。不过经计算发现,流过LED灯的电流在300mA左右。这么点电流用MOS管控制也是没问题的,而且MOS管还没有继电器开、关时的“滴答”声呢!
单片机的PB1引脚和红外一体化接收头相连接,当遥控器对着接收头按下按钮时,PB1就会有一个低电平。一般遥控器发出的红外调制信号,会让一体化接收头产生9ms的低电平(大多数),作为遥控编码的引导条件。通过计算低电平的持续时间,来判断是否接收到了正确的红外信号。
电路原理图如图4.2所示。
图4.2 电路原理图
制作过程
方案确定下来了,就开始我们的制作之旅吧!
1 切割洞洞板到合适的尺寸,至少能装到灯泡内的大小。
2 打磨洞洞板的边缘。
3 焊接单片机和红外一体接收头插座。
4 焊接稳压芯片和对应的2个电解电容。
5 焊接红外接收头用的滤波电容。
6 焊接场效应管和对应的2个电阻。
7 根据原理图焊接相应的导线
8 把烧录好程序的单片机插到8pin插座上,把一体化接收头也插到3pin插座上。
9 旋开LED灯泡的白色外壳。
10 用剪下来的元件引脚,焊接控制板到灯泡的电路板上。
11 最终制作好的效果。
12 通过3s(11.1V)电池驱动8个LED(合计8W功率)的效果。
编程思路
单片机程序通过判断低电平的持续时间是否为6~10ms,进而判断遥控按钮是否被按下。当低电平时间满足条件后,连接在NMOS的PB0引脚就会产生高电平,用于驱动MOS管,使其导通。当程序再次收到红外引导编码时间为6~10ms时,PB0就会产生低电平。用于关闭MOS管的电流。如果你的遥控器没有这种编码特点,那就要修改源代码的时间触发长度了。
在这次编写的程序中,我使用了2个中断:外部引脚中断和定时器中断。外部中断设置成下降沿。当有外部下降沿时,开启定时器进行计数。对定时器的时钟进行64分频,就能产生150kHz的计数频率。最终设置times这个全局变量来记录定时器的溢出次数,从而判断时间的长短。
ATTINY13使用的是内部9.6MHz的RC晶体振荡器。在初次烧录文件时,记得对熔丝位进行相应的设置。
单片机小制作,DIY多头灯具分段控制器
为了方便和节能,现在很多家庭都会安装分段控制的吊灯,而且很多都是可遥控的。但是有孩子的家庭会发现,小孩经常顽皮地拿着遥控器切换灯玩,遥控器有时也不翼而飞。这个烦恼其实可以用一个简单的单片机搞定,您在家就可以自行制作。
从灯具中取下原有控制器
把灯具拆下取出控制器(见图3.1)。可以看到,简单的功能用了好多元件,要是用单片机不是简单好多吗?电路只包括整流电路、无线接收模块和继电器驱动电路。无线接收模块输出的信号经过2片74HC40系列的芯片处理后驱动9013控制继电器闭合。
图3.1 从灯具中取下的原有控制器
设计单片机控制器
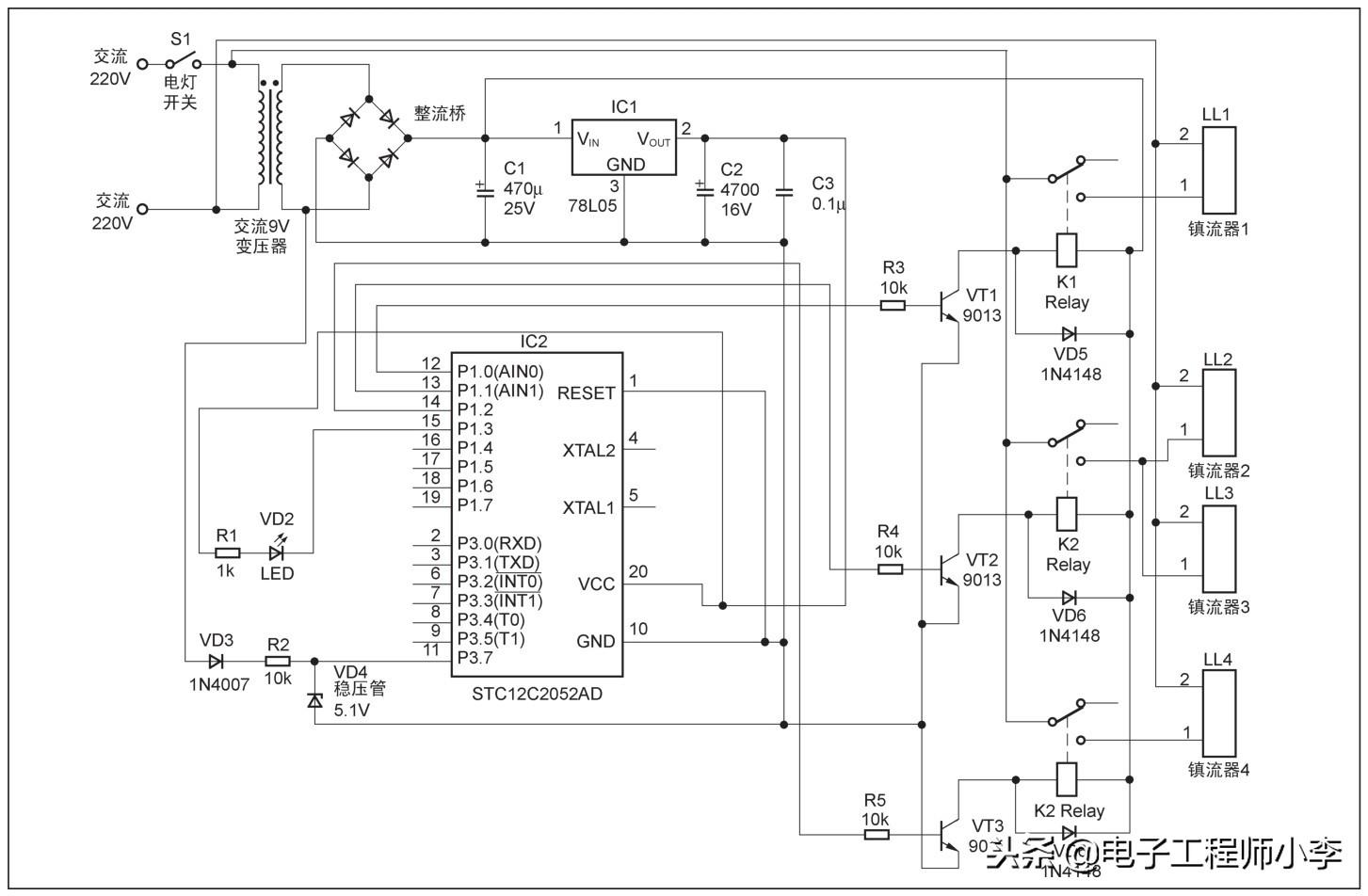
我想实现的功能是开灯后默认点亮2支灯管,要切换灯管数目时只需要关掉开关又马上打开开关,可以按2、3、4、1支方式切换点亮灯管。这样一来就有两个问题需要解决了:一是开关断开后,电源也切断了,电容上的电荷很快被继电器线圈放完电,单片机无法继续工作;二是单片机如何得知开关被关了。图3.2所示是我设计的电路图,带着上面两个问题,我们分析一下电路。
图3.2 单片机设计电路原理图
单片机选用市场上常见的STC出品的12C2052AD,这款芯片在I/O上完全兼容AT89C2051,芯片功能上更扩展了丰富的功能,如I/O的强上拉、高阻,片内RC振荡及复位电路、片内EEPROM等。为了方便制作,我使用了片内的RC振荡及复位电路,这样一来少使用了复位电路及晶体振荡器。9V交流电压器整流后得到约12V的直流,一部分供给继电器驱动,一部分供给78L05稳压后得到5V供单片机使用。在78L05输出端使用一个4700µF(C2)电解电容。使用如此大容量的目的是,在主电源切断后,C1会被继电器线圈很快地放完电,而C2仍有电荷供单片机使用。VD3、R2、VD4构成一个断电检测电路。电源没有切断时,VD3半波整流后经过R2限流,再由VD4稳压在5.1V左右,电源切断时这里则为0V。使用这个电路的要点是C2的容量要远大于C1,这样才能保证在电源切断后P3.7引脚得到的是一个低电平,同时单片机在断电后一段时间后仍能保持工作。另外,P3.7引脚需要设置为高阻态,如果使用准双向模式就算VD3失电,P3.7仍然是处于高电平状态。单片机输出的控制信号通过内部强上拉后,经过10kΩ的电阻使得三极管B极电流在0.5mA,再经过100倍左右的放大,C级电流可以达到50mA,足以驱动继电器。因为电路安装在灯内,LED可以不要,只用于程序的调试作用。完成的电路实物图见图3.3。
软件编程
软件的编写也极为简单。上电后先设置I/O的上拉和高阻态。因为上电后I/O输出为高,所以在完成设置后把I/O拉低,这样就不会有上电瞬间4支灯管片刻间点亮的问题。程序会不停用P3.7引脚检测电源状态,一但电源失电,P3.7检测到为低电平时,这时会延时防抖,确认为失电后应马上切换到下一个灯管开关状态,灯会在1s后点亮。如果开关关闭时间过长,单片机也会因C2放电完成而终止工作,所有电路停止。所以在使用时,开关关闭再打开的时间间隔大约为1s,也就是开关关闭后马上又要打开,只有这样这电路才能正常进行切换。
图3.3 完成的电路实物图
组装
我们从图3.3所示的电路可以看到,它是直接在灯具原配的电路板上修改的,拆除无线接收及其他部分的电路,只保留继电器、继电器驱动电路、电源部分及接口,这样根本不修改原灯具便可以方便地按原路安装新的功能。此项制作要求制作者十分熟悉市电,安装时也一定要先切断电源。图3.4所示是点亮2支灯管的情形。使用学习到的电子知识来方便自己的生活,确实十分有意义。
图3.4 安装后的点亮效果
相关问答
目前在学 单片机 ,已经学会做流水灯了,怎么做红外 遥控灯 ?用单片机制作遥控灯的方法还是比较多的,可以用无线电遥控灯、可以用蓝牙技术控制灯、还可以用无线发射模块nRF24L01实现无线射频遥控遥控灯。当然我们根据题目的...
单片机 stc25f104怎样编4路 遥控灯 程序?要编写4路遥控灯程序,首先需要了解单片机stc25f104的GPIO口。然后可以通过按键进行控制,按下不同的按键对应不同的灯亮或灭。也可以通过无线遥控方式,使用红外...
单片机遥控 器怎么编程?单片机遥控器可以通过以下几种方式编程:1.红外遥控:使用外部中断+延时的方式进行编程。在红外遥控器的引导信号结束时,引脚输出一个低电平,然后在延时一定时...
无线 遥控灯 工作原理_住范儿家装官网无线遥控灯,由遥控部分和灯具部分组成。遥控和灯具上各由一块HT46单片机作为控制器,以NRF905无线收发芯片作为收发器,实现点对点的固定通信。遥控部...
电灯遥控器 价格一般多少?-设计本有问必答电灯开关遥控器售价在20元左右,遥控开关分发射(遥控器)和接受(开关)两部分,发射器把控制电信号编码,然后调制(红外调制或者无线调制),转换成无线信...
单片机 红外传感器的工作原理?形防范,现在已经从最...主动红外探测器技术主要采用一发一收,属于线形防范,现在已经从最初的单光束发展到多光束,而且还可以双发双受,最大限度的降低误报率,...
单片机 如何能解码红外 遥控 器上的按键码?单片机红外遥控器编码一般由引导码+地址码(16位)+命令码(16位)组成,在普通的遥控器上所有的按键只是命令码不同,地址码是不变的单片机红外遥控器编码一般由引...
单片机 用的无线 遥控 器按一下相当桉几下怎么像按键一样消抖?按键前,后都会有抖动,所以前后都要加延时效果会好一些,还有一种可能是芯片速度快,导致多次识别按键,你可以在识别一次后加一个标志位按键前,后都会有抖动,所...
dsp可以代替 单片机 吗?不能。虽然DSP功能确实很强大,但是一个产品的设计要考虑,在满足需求的情况下它的性价比。如果你作一个遥控器,选用DSP就没优势了。因为很多其他的用于遥控的...
太阳能 灯遥控器 上的auto是什么开关_车坛太阳能灯遥控器上的Auto(自动)是指示自动模式。1、随机设置同时照明、分时照明、分时计时等多种工作模式,具有负载过流、短路保护。2、基于单片机的...
