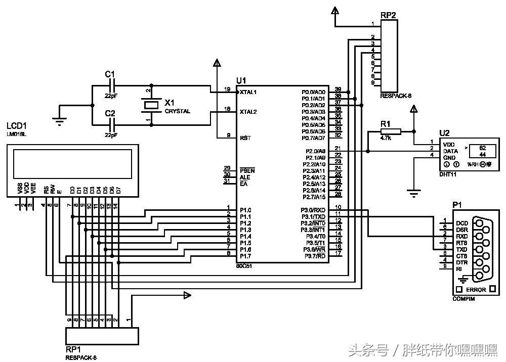
单片机控制步进电机的应用实例
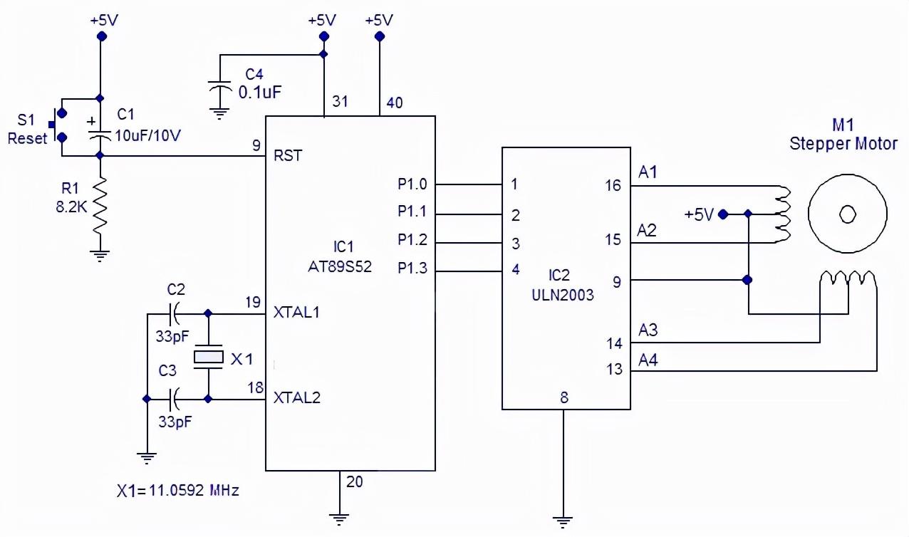
单片机的I/O口驱动电流较小,一般无法直接驱动步进电机,图9-10采用ULN2003作为步进电机的驱动芯片,ULN2003工作电压高,工作电流大,灌电流可达500mA,并且能够在关状态时承受50V的电压,输出还可以在高负载电流并行运行。只需按表9-2(c)的8个步序向P1口发送数据,通过ULN2003的驱动,即可实现步进电机按1-2相励磁法正转运行。
图9-10 步进电机驱动控制电路图
C51程序如下:
提示
上面的delay( )程序可参考之前例子中的延时程序编写,这里不再重复。
利用相同的程序编写方式可以实现1相励磁和2相励磁的电机控制。
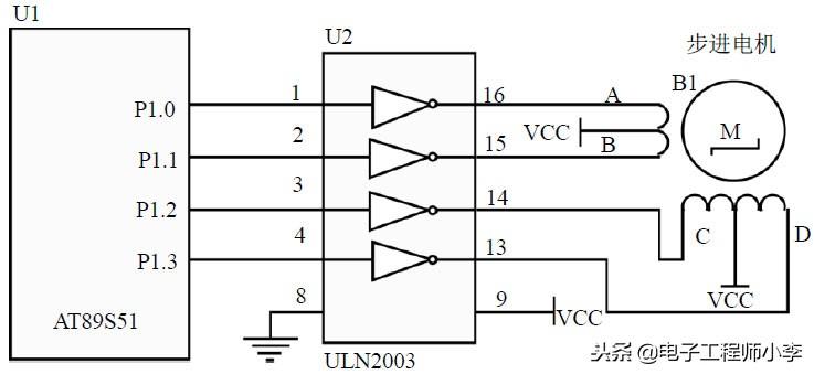
【例9-4】 步进电机的正反转控制
利用接在单片机P3.7口的开关对步进电机的正反转进行控制,当开关闭合时,步进电机正转运行,当开关断开时,步进电机反转运行。此处采用1相励磁法。步进电机正反转控制电路如图9-11所示。
图9-11 步进电机正反转控制电路图
C51程序如下:
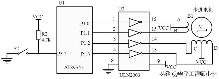
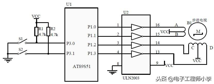
【例9-5】 利用查表方式通过两组开关实现三种励磁状态的切换。
两组开关实现三种励磁状态切换的电路如图9-12所示。利用接在P3.0、P3.1口的两个开关的四种状态实现步进电机的1相励磁、2相励磁、1-2相励磁及停止状态的切换。开关实现步进电机运行状态切换如表9-3所示。
图9-12 两组开关实现三种励磁状态切换的电路图
表9-3 开关实现步进电机运行状态切换表
由于三种励磁状态每拍的状态均为已知,在软件设计中,可以将这些状态预先存储到3个数组当中,根据2组开关的状态去查询对应的数组即可实现步进电机励磁方式的切换。
C51程序如下:
华维实战小项目:教你如何用51单片机驱动步进电机
前言
步进电机是一种无刷电机,可将电脉冲转换为机械旋转。顾名思义,它根据输入脉冲逐步旋转,是现代数字程序控制系统中的主要执行元件。
步进电机相比其他电机来说,一般具有5个比较明显的特征:
第一,可实现精细,正确的定位
第二,可通过脉冲信号简单控制
第三,体积小型,高转矩
第四,可自行保持停止位置
第五,可进行大惯性负载
广泛应用于工业、医疗、消费电子应用。简而言之,用于任何需要精确旋转或定位对象的地方。
在单片机领域应用比较广泛,在此和大家分享一个小项目。
-操作
步进电机内部线圈原理图:
步进电机通常具有多个励磁线圈(相)和一个带齿转子。电机的步长由相数和转子上的齿数决定。步长是转子一步的角位移。比如一个步进电机有 4 相 50 个齿,则转一圈需要 50×4=200 步。因此步距角为 360/200=1.8°。
本次使用的步进电机有 4 极和一个 1/64 减速齿轮机构,用于增加扭矩。电机的步距角为 5.64°。但在考虑减速齿轮,输出轴的步距角为5.64/64°。
电路原理图:
将步进电机按照电路图连接到 8051 的P1.0、P1.1、P1.2 和 P1.3 引脚分别用于控制步进电机的 A1、A2、A3 和 A4 相。ULN2003 用于驱动步进电机的各个相位。
ULN2003 是一种达林顿晶体管阵列,用于驱动继电器和电机等大电流负载。ULN2003 有 8 个单独的通道,每个通道的容量为 1A,通道可以并联以增加电流容量。每个通道都配有单独的续流二极管,通道通过提供逻辑低电平来激活。例如,我们将 ULN2003 的引脚 1 设为低电平,则步进电机的 A1 接通。
程序设计
按照上图的引线顺序,按时序循环给A1、A2、A3、A4相应的控制。
程序首先将 P1.0 清零以启动步进电机(A1),此状态保持 65ms,然后设置 P1.0 为1以停用电机的第 1 相。然后对 P1.1 到 P1.3 重复相同的过程,并一遍又一遍地重复整个循环,使电机沿顺时针方向旋转。
将定时器 0 配置为模式 1,用于产生 65 毫秒的延迟。65ms 是每个控制脉冲的宽度。
结束
这个小项目非常简单,主要是电机控制在单片机项目中太常见了,很有必要掌握。希望通过这个分享能帮助到有需要的同学。
想要进阶单片机的同学,找我领取入门和进阶教程,加入我们,就可以与导师一对一互动,快速成长。
华维团队
专注单片机十年
物联网 丨 嵌入式 丨 单片机
相关问答
89C51 单片机 与 步进电机驱动 器如何连接?89C51单片机与步进电机连接需要一个ULN2003;89c51输出电流不足与驱动步进电机,uln2003有电流放大和隔离作用;ULN2003的每一对达林顿都串联一个2.7K的基...
怎样用51 单片机 开发板 驱动步进电机 ?步进电机的驱动要另外做的,如果你是5V的小步进电机用ULN2003就可以驱动了,电路也简单,如果是12V-24V的步进电机,一般常用的L298N,这个驱动网上都很多的,找...
如何控制 步进电机 的 驱动 模块?非常荣幸回答此问题,题主的说的步进电机驱动模块有很多种,向在学习电子基础的时候很容易用到的ULN2003,一般用于驱动类似35BYJ412这种小型的步进电机,用于学...
单片机 控制 步进电机驱动器这个驱动器的功能是为了配合控制源来说的。驱动器的脉冲输入和方向信号的输入都是脉冲信号!1:单脉冲就是脉冲输入一直有,通过方向输入的高低电平来...
单片机 输出3.3V电压,如何 驱动 5V才能运行的 步进电机 ?TB6560是一种很好用的驱动IC,对它的驱动要用TTL电平。STM32的工作电压是3.3V,直接驱动肯定不行,提议在TB6560的3个驱动信号中用74LS14过渡,74LS14用5V供电,...
如何利用 单片机 控制 步进电机 精确定位?步抽电机需要通过脉冲信号进行驱动,每施加一个脉冲,转子就会转动一个固定的角度,可以很好的进行转动定位控制,也不会产生累积误差。步进电机结构及原理步进...
步进电机 控制方法?1、可以用单片机+全集成步进电机驱动芯片来整全应用,这样比较简单,控制上很方便。用普通的51单片机像AT89C2051或STC12C1052+THB7128或THB6064这类芯片来组合...
STM32 单片机 怎么产生脉冲信号控制 步进 电动机?路),分频器(D触发...可以有很多的产生方式,1、用数字逻辑电路产生节拍,不过电路非常复杂(会死掉的!),有信号发生器(NE555或者用74HC04反相器构成的谐振电路)...
如何用 单片机驱动 马达?1、首先第一步就是要马达连接到HC6800EM3单板上,注意的是要进行使用排线单片机P1端连接到马达控制芯片的输入端(4Pin口),确保P1.0~P1.3和即可。2、接着就要将...
51 单片机 控制 步进电机 ?用单片机同时是不可能的,当然,时间间隔小到可以接受,跑几个任务,那也可以视为同时。要实现真正意义上的同时,用FPGA/CPLD是可以完成的。话说回来,也许你的...
