一种基于单片机的液位控制器设计
吴兴中,屈泽明 (湖南湘潭钢铁集团有限公司,湖南 湘潭 411101)
摘要: 针对湖南湘潭钢铁集团管廊沟潜水泵控制现状和实际要求,设计了一种基于单片机的液位自动控制器。该控制器具有实时监测液位的功能,同时可根据高、低液位设定值,实现自动启停潜水泵。采用RS485总线协议,可实现远程监控功能。实际运行结果表明,该控制器具有成本低、运行可靠、稳定、抗干扰能力强等优点,并具有一定的推广意义。
随着控制技术越来越成熟,芯片运行愈来愈稳定,目前越来越多的各种控制器被应用于工矿企业,用于替代过去的人工操作和控制,并取得了巨大的效益和超越人工控制的令人满意的效果。
湖南湘潭钢铁集团公司五米宽厚板厂水处理车间许多电缆、管道铺设在管廊沟内,由于管廊沟内四壁渗水、水管老化而产生漏水,存在淹没管道和电缆的风险,由此可能造成管道腐蚀或电缆短路“放炮”的重大事故。故原设计时在管廊沟的积水坑内都安装了潜水泵控制器,它通过在水中放置3个电极监测积水坑液位的高水位和低水位,实现高水位自动启动潜水泵运行,低水位时自动停止潜水泵运行。此控制器只能指示高、低两个液位,不能显示液位实际值。目前由于潜水泵控制器投运时间较长,元件老化严重,90%的控制器已经出现电路板元件烧毁不能使用的现象。为了保证管廊沟内积水不淹没管道和电缆,湖南湘潭钢铁集团公司五米宽厚板厂水处理车间员工需要每天3次去管廊沟内点检。如果发现有积水,则需要人工启动潜水泵把水排出管廊沟外,水位低时手动关闭潜水泵,防止潜水泵因无水发热而烧毁潜水泵电机。
基于此,本文设计了一种基于单片机的超声波液位控制器,实现了液位实时监测、潜水泵无人操作自动运行等功能。
原潜水泵控制器通过在水中放置3个电极监测积水坑液位的高水位和低水位,实现高水位自动启动潜水泵,低水位时自动停止潜水泵,此控制器存在如下缺陷。
(1)只能指示液位高低,不能显示液位实际值,由于不知道液位实际值,给在管廊沟内检修作业带来不便。
(2)水中放置的3个电极由于产生电解反应,造成电极腐蚀快或结垢严重,需要定期更换电极。
(3)原控制器成本较高,需要2 500元左右,且维护成本较高。
基于上述情况,设计了基于单片机的超声波液位控制器。此控制器具有实时监测实际液位的功能,由于不直接与水接触,故传感器使用寿命长,控制器具有维护简单、成本低廉的特点。
本系统原理结构图如图1所示,系统主要由单片机、通信接口电路、LED显示电路、键盘电路、超声波模块及控制信号电路组成。
选取 AT89S52单片机作为控制核心, AT89S52单片机是一种低功耗、高性能 CMOS 8位微控制器。它具有以下资源:8KB Flash,256 B RAM,32位I/O端口,2个数据指针,3个16位定时器/ 计数器, 1个6向量2级中断结构,全双工串行口, 片内晶振及时钟电路等[1]。
HCSR04是深圳市捷深科技有限公司的一款超声波测距模块,它有4个管脚,分别是+5 V Vcc,电源地Gnd,控制端Trig,接收端Echo。HCSR04模块如图2所示。其基本工作原理是:给控制端Trig提供一个10 μS 以上脉冲触发信号,模块将发出 8个40 kHz周期波并检测回波,一旦检测到有回波信号则输出回响信号Echo;回响信号Echo的脉冲宽度与所测的距离成正比[2];由此通过发射信号到收到的回响信号时间间隔计算得到距离,距离=高电平时间×声速/2。
键盘电路由数字增加键、数字减少键、确认键、测试键4个键组成,键盘电路采用矩阵式键盘电路设计,4个键占用4个I/O资源。
LED显示电路由4位共阴极LED数码管组成,采用动态扫描方式。利用达林顿集成芯片ULN2008驱动LED数码管以及继电器,这样设计既简化了电路,也使电路板更紧凑、简约。数码管用来显示实际液位以及设定的高低液位值。通过程序控制继电器通、断,实现对潜水泵的启停控制。
通信接口电路采用芯片MAX485,它符合RS485协议,通过它实现了TTL电平转换为RS485电平[1,3]。
工作原理分析:控制器以AT89S52单片机为控制核心,通过单片机I/O端口触发超声波测距模块HCSR04发出40 kHz的超声波信号。利用单片机I/O端口监测HCSR04模块回响信号,一旦回响信号由低电平变为高电平时,启动单片机定时器,开始计时。当回响信号由高电平变为低电平时,停止计时,读出回响信号为高电平的时间。根据HCSR04模块距离计算公式,计算出传感器与液位的实际距离LH。实际液位LACT =LSET-LH,其中LSET为量程,LH为传感器与液位的实际距离。根据实际情况设定高、低液位值,逻辑判断控制继电器的通、断,即潜水泵启、停控制信号。利用LED数码管对实际液位LACT进行显示,实现对实际液位的在线监控。通过RS485接口电路实现远程操作和监控。另外,控制器可以通过键盘电路对高、低液位值进行参数设置操作。为了保证在控制器出现程序“飞跑”的情况下能自动使控制器复位重启,设计了看门狗电路。
1.2液位控制器的程序设计
控制器程序采用模块化结构设计,主要包括主程序模块、键盘程序模块、显示程序模块及通信程序模块等。
在主程序模块中完成定时器的初始化、中断初始化以及测量实际液位等功能,主程序功能如图3所示。
键盘程序模块包括键盘识别部分、参数显示部分以及4个键的处理部分,设计时采用外部中断程序来满足键盘对及时响应的要求。
显示程序采用动态扫描方式实现LED数码管对数据的显示,通过定时中断来保证数码管扫描时间间隔一致,使数码管显示稳定、不闪烁。
通信程序用于液位控制器与PC通信,实现液位控制器与PC数据交换,便于远程操作与监控。
2实验与结果
通过实验板对液位控制器进行了测距精度、显示效果、通信等方面的测试。
实验表明模块的盲区为2 cm,探测距离范围为2~450 cm,控制器有较高的精度,能够满足现场的控制要求。
LED数码管显示稳定、鲜艳 、清晰,非常适合用在光线暗淡的环境。
通过RS485总线与PC连接通信,实现了液位控制器与上位机PC远程通信。利用液位控制器与PC通信界面可对高、低液位进行设定,并可监控液位的实际值,通信界面如图4所示。
参考文献
[1] 吴兴中,朱松林,彭新良.利用单片机实现对云台的控制[J].四川兵工学报,2011,32(3):71-73.
[2] 深圳市捷深科技有限公司.HCSR04超声波测距模块说明书[Z].20110227.
[3] 吴兴中,欧青立.一种PC与单片机多机 RS232串口通信设计[J].国外电子测量技术,2009,28(1):7476.
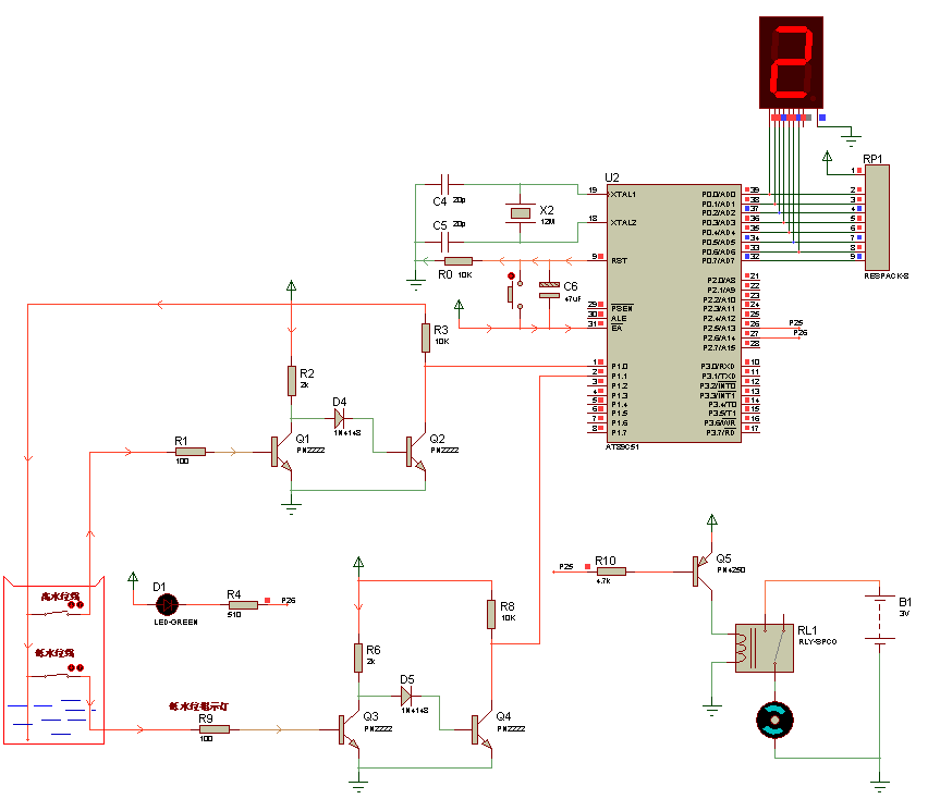
基于单片机高低水位控制系统设计实例
硬件原理水位检测部分要分析,程序简单,检测IO高低电平,控制显示和马达运转
低水位时,显示1,继电器接通,保持抽水
高水位时,显示2,继电器开,停止抽水
相关问答
物联网如何打造智慧城市?什么是智慧城市?借助数字技术和大数据致力于改善人民生活的城市是智慧城市。一个智慧城市是城市地区使用不同类型的电子的传感器来收集数据,然后使用从中获得...
单片机 测温电路?,校车人脸测温机性价比好不好??[回答]近一直讨论鸿慧科技这个公司,上网一搜总部就在我们深圳离得进直接去了,当天就签了他们四线探头结构见图,就是利用电阻变化来检测温度和水位。51单...
怎样用水流 控制 继电器?根据题主的意思,是想设计一个控制电路,通过检测水流控制抽风机运作。当使用煤气热水器时,会打开水流开关,然后抽风机自动运行;关闭热水器水流开关时,抽风机...其...
我们使用的模拟量传感器容易受干扰怎么办?朋友们好!我是电子及工控技术,我来回答这个问题。模拟量传感器容易受干扰这是个老大难的问题,我认为要采取抗干扰措施之前首先我们要明确模拟量传感器的干扰源...
智能马桶水位传感器原理-ZOL问答以便于自动控制加水或排水。其原理是通过电极对液体进行电容测量,并将得到的信号转换为数字信号,再通过处理单元计算出当前的液位高度。具体来说,智能马桶水位...
麻烦各位老司机 麻烦回复一下!杭州专业的协同 控制 检测,协同...[回答]通俗一点儿讲,开关量控制也叫开环控制,举个例子:红绿灯指挥车辆、行人时,它不管你路上是否有车或是行人,不需要检测和判断车辆行人的状态,它按照事...
电蒸汽发生器水位过高怎么处理?1)进水不顺畅,水箱结垢严重:检查进水阀的隔离网,清理渣子;清洗一下水箱,把水垢清洗掉。2)水位探针结垢或损坏::清洗水位探针或更换。3)蒸汽管用了70-9...
电蒸锅的保护电路是怎样的?电蒸锅也叫电蒸笼,电蒸锅是一种在传统的木蒸笼、铝蒸笼、竹蒸笼等基础上开发出来的用电热蒸汽原理来直接清蒸各种美食的厨房生活电器。电蒸锅是一种用电热原理...
扬诺全自动加热蒸汽发生器的排污阀不出水?打开电热蒸汽发生器排污阀及蒸汽出口球阀,打开水泵泵头的排空气螺丝,将机器内部残余水分排干。(电热蒸汽发生器管道里有空气)电热蒸汽发生器报警的原因和检...
数显温度 控制 仪的原理和结构?数显温控表的组成及原理温控仪是调控一体化智能温度控制仪表,它采用了全数字化集成设计,具有温度曲线可编程或定点恒温控制、多重PID调节、输出功率限幅...
