电子那点事:低功耗温度采集电路设计
一、电路设计目的
应用在恶劣的使用环境 (如高温、高湿等) 中的部分产品,温度传感器可能因长时间接通电源使传感器本体的材料加快电迁移或老化,导致缩短传感器使用寿命周期或提前失效的情况。增加传感器电源控制电路,解决传感器长时间通电的情况,延长传感器使用寿命。同时本方案也适用于有待机功耗要求的电控方案上。
二、工作原理简介
原理图如上图所述,控制Q1的“MCU I/O”端口为高电平时,Q1的栅极(G)电压高于源极(S)的动作电压阀值VGS(th)使Q1导通,温度传感器电路电源地“Vss(temp)”接通到GND可以进行温度采集;否则控制Q1的“MCU I/O”端口为低电平时,Q1的栅极(G)电压低于源极(S)的动作电压阀值VGS(th)而不能使Q1导通,温度传感器电路电源“Vss(temp)”与GND断开而不能进行温度采集。
在温度传感器电路电源地接通的情况下,温度传感器RT1(相当于可变电阻)与电阻R9形成分压,则“Tp temp”端口电压约为:VCC*RT1/(RT1+R9),温度传感器RT1的电阻值随外界温度的变化而变化,“Tp temp”端口的电压相应变化。RT1在不同的温度有相应的阻值,对应“Tp temp”端口有相应的电压值,外界温度与T端电压形成一一对应的关系,将此对应关系制成表格,单片机通过A/D采样端口采集信号,根据不同的A/D值判断外界温度。
三、各元器件作用
电路中,Q1为低导通内阻的“开关”,用于控制温度传感器采样电路的电源地“Vss(temp)”与GND的通断;
R12与R13组成分压电路,确保Q1在“MCU I/O”端口为高电平时,Q1的栅极(G)电压高于源极(S)的动作电压阀值VGS(th)使Q1可靠导通;
RT1与R9组成分压电路;
D7与D8为钳位二极管,确保输入“Tp temp”端口电压不大于VCC、不小于0V,视实际情况,可作为可选器件。
E5起到平滑波形的作用,考虑实际工作环境,要求室外环境恶劣选用105℃ 高频低阻抗电解电容产品;室内环境可选用85℃。
R11和C7形成RC滤波电路,滤除电路中的尖脉冲,因C7电容选用贴片封装时较易受潮,市场上多次出现因此封装电容失效的外退情况,故根据品质整改分析,要求C7电容封装必须选用插件封装。同时考虑室外的实际工作环境,C7要求该电容选用K档或更高精度的电容。
四、电源开关管Q1
因控制温度检测电路电源地的开关管的导通压降对温度采用精度影响较大,因此该开关管的选择尤为注意,不能选用导通压降太大的普通的三极管和MOS管。另外,该开关管是控制GND与传感器采样电路的电源“Vss(temp)”之间的通断,且温度传感器相对Q1作为上置负载,因此此开关管只能选用N沟道的低导通阻抗的MOS管。
出于成本和尺寸考虑,一般选用导通的最大工作电压VDSS绝对值不大于30V的MOS管,但为了长期可靠工作,该最大工作电压绝对值也不能小于VCC的2倍。
对于MOS管的导通压降影响至关重要的是MOS管导通时漏极D与源极S间的导通阻抗RDS(on) ,根据导通压降VDS(on)= RDS(on)*(IRT1+ IRT2+……), (其中IRT1、IRT2、。。。分别为流过温度传感器1、温度传感器2等温度传感器的电流),由此可知RDS(on)要求尽可能小。一般VGS(th)=+1.2V的情况下,RDS(on)要求不大于3Ω (理由:实际产品设计应用中,单套空调电控上使用的温度传感器数量基本不多于6个,如果按6个传感器计算,通过Q1的最大电流=5V/8.1K*6 =3.7mA(该计算出来的最大电流为各个温度传感器本身直接短路时的电流为正常工作下流过Q1的最大总电流),通过计算该时刻的理论VDS(on)约为0.012V,可以忽略Q1这个导通时的压降对温度采样误差的影响)。
由此Q1 选用漏极最大电流Id不小于200mA的罗姆(ROHM)的N沟道MOS管RUC002N05或者具有Id、VDSS、VGS(th)和RDS(on)这四个关键参数跟RUC002N05要求相同或比RUC002N05更优的同类其他品牌N沟道MOS管。
五、小结
本电路经过实用验证,实现可靠稳定的温度采集,在高温高湿度的环境下,能有效的切断电源来保护NTC温度传感器。当然缺点是增加了一个MCU的IO作为控制口。仅供参考。
NTC测温电路的精度和分辨率的深入数学分析
我之前设计过一个产品,采用NTC以及PIC单片机做环境检测。
NTC测温电路如图
NTC测温电路
温度检测回路采用分压电路,由于热敏电阻TR1常温时(25℃)阻值为10K,所以R44取10K的精密电阻。
负温度系数电阻的性能参数在来料检验时针对关键参数做了详细的测试,如下表:
样品检验数据
可采用查表的方式进行温度检测。
热敏电阻TR1的阻值计算公式为:
热敏电阻阻值计算公式
TR1的阻值与温度关系曲线如下图:
热敏电阻的阻值与温度关系曲线图
当温度为-45+273=228K时,
温度为-45度时的阻值
当温度85+273=358K时,
温度为85度时的阻值
由于A/D VAD电压为,
TR1两端电压表达式
由于MCU自带的A/D为10bit,所以A/D值为:
A/D转换值
A/D值曲线如下:
A/D转值与温度的关系曲线
由上图可知,在高温及低温区,此电路的分辨率将降低。
分辨率计算公式
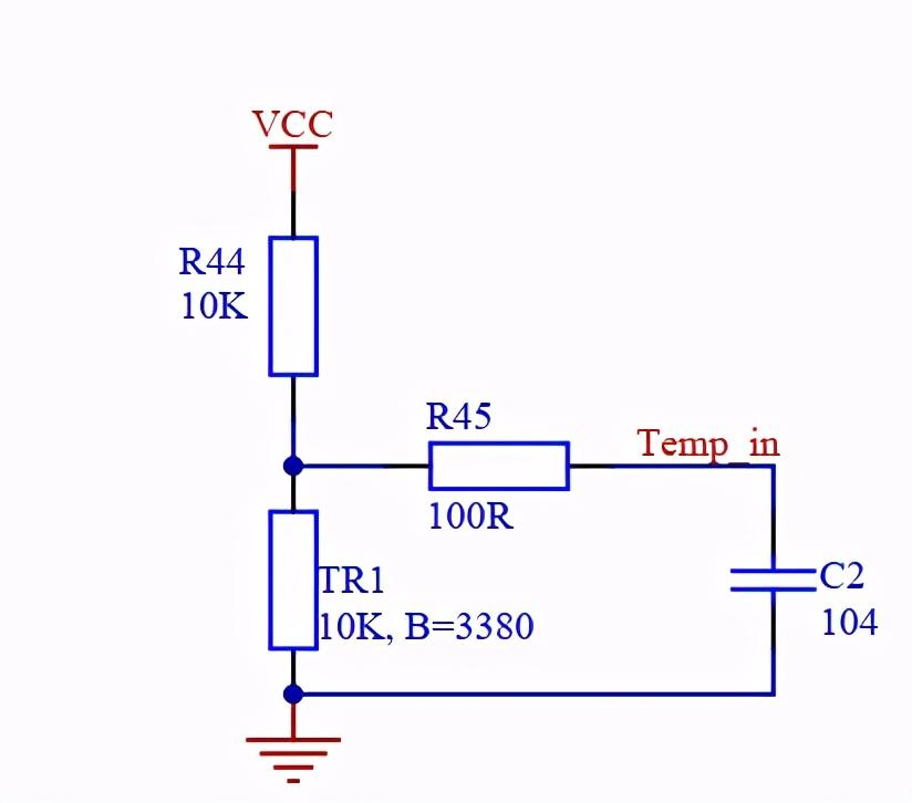
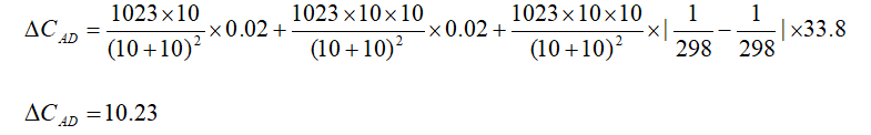
当温度为-45℃时,ΔCAD=1对应的ΔT为:
温度为-45度时的分辨率
当温度为-45℃时,电路分辨率为:
温度为-45度时的分辨率
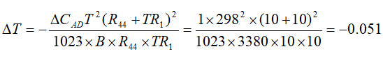
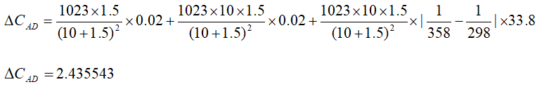
当温度为85℃时,ΔCAD=1对应的ΔT为:
温度为85度时的分辨率
当温度为85℃时,电路分辨率为:
温度为85度时的分辨率
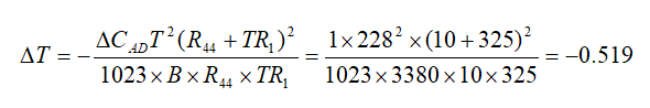
当温度为25℃时,ΔCAD=1对应的ΔT为:
温度为25度时的分辨率
当温度为25℃时,电路分辨率为:
温度为25度时的分辨率
α越低,分辨率越高。
当温度在高温区时,用此电路测试温度是T,那么实际温度应该是T±0.326℃
当温度在低温区时,用此电路测试温度是T,那么实际温度应该是T±0.519℃
当温度在常温区时,用此电路测试温度是T,那么实际温度应该是T±0.051℃
考虑温度、初始及老化公差, R44精度选为2%,R0精度选为2%。
测温精度计算
当温度为-45℃时,
-45度时的精度
综合考虑电路分辨率及A/D值公差,在低温区时,测得温度如果为T,那么实际温度应该是T±1.15℃。
当温度为85℃时,
85度时的精度
综合考虑电路分辨率及A/D值公差,在高温区时,测得温度如果为T,那么实际温度应该是T±0.794℃。
当温度为25℃,
25度时的精度
综合考虑电路分辨率及A/D值公差,在常温区时,测得温度如果为T,那么实际温度应该是T±0.527℃。
相关问答
am2301温湿度传感器原理?回答如下:AM2301温湿度传感器是一种数字式温湿度传感器。它通过集成数字信号输出技术,将温湿度信号转化为数字信号输出。其原理如下:1.温度测量原理:AM2301...
小米移动电源2,怎么样?小米移动电源2配置有负责过热保护的NTC以及R100检流电阻小米移动电源2采用的MCU是ZMF1206USBN单片机,从型号上判断同样属于紫米定制的芯片,但具体规格暂未明...
对于转行到嵌入式行业的初学者,需要自学什么知识才会有公司聘用?3>最便宜的,直接用普通IO串接NTC-RC充放电电路,单片机只需定时器功能即可成本、功耗、灵活性等,显然老板更喜欢第3点还有诸如用IO软件模拟IIC、SPI等接...2>普...
传感器有哪些标准信号?根据传感器的输入信号,可以分为以下几种常见的形式:1.数字量(开关量)信号,npn或干接点输入检测电路。2.模拟量信号可配置成检测4-20mA或者ntc的模...根...
合金热敏电阻哪个牌子好?[回答]作为开发较早、较为成熟的一类温度传感器类灵敏元器件,NTC热敏电阻被大量应用于需要具备温度测量、温度补偿与控制、过热/过流保护等功能的电子设备...
BY-2150红外遥控插座自动关机什么是不是输入电压高他就关机啊2、温度传感器:水温传感器NTC检查到水温超过预定值(NTC故障也会误测停机)。3...如果你会单片机还可写更多的功能,如果不会,你就直接用单稳电路就行了。13怎样...

