干货 11种常见单片机电路设计模块分享
1、双路232通信电路
3线连接方式,对应的是母头,工作电压5V,可以使用MAX202或MAX232。
2、三极管串口通信
本电路是用三极管搭的,电路简单,成本低,但是问题,一般在低波特率下是非常好的。
3、单路232通信电路
三线方式,与上面的三级管搭的完全等效。
4、USB
采用的是PL2303HX,价格便宜,稳定性还不错。
5、SP706S复位电路
带看门狗和手动复位,价格便宜(美信的贵很多),R4为调试用,调试完后焊接好R4。
6、SD卡模块电路(带锁)
本电路与SD卡的封装有关,注意与封装对应。此电路可以通过端口控制SD卡的电源,比较完善,可以用于5V和3.3V。但是要注意,有些器件的使用,5V和3.3是不一样的。
7、LCM12864液晶模块(ST7920)
本电路是常见的12864电路,价格便宜,带中文字库。可以通过PSB端口的电平来设置其工作在串口模式还是并行模式,带背光控制功能。
8、LCD1602字符液晶模块(KS0066)
最常用的字符液晶模块,只能显示数字和字符,可4位或8位控制,带背光功能。
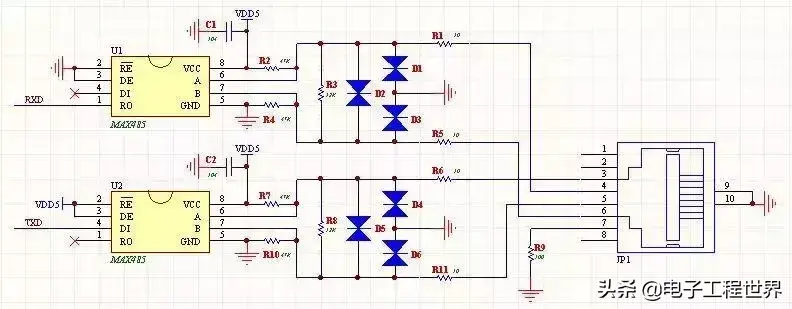
9、全双工RS485电路(带保护功能)
带有保护功能,全双工4线通信模式,适合远距离通信用。
10、RS485半双工通信模块
可以通过选择端口选择数据的传输方向,带保护功率。此模块只能工作在5V。
11、ARM JTAG仿真接口电路
比较完善,可以应用在常规的ARM芯片下,具有有自动下载功能,可以用JLINK或ULINK。
单片机常用模块电路大全!工程师收藏备用!
在我们设计单片机电子电路时,常用应用到一下比较常用的电路,每次都需要从新画,即费力又费神,还容易出错,所以本人将自己常用的电路设计成模块,每次使用直接负责即可。由于个人的力量有限,希望大家把自己常用的电路发上来分享。电路难免有错,希望大家指出。。。
1. 双路232通信电路:3线连接方式,对应的是母头,工作电压5V,可以使用MAX202或MAX232。
2. 三极管串口通信:本电路是用三极管搭的,电路简单,成本低,但是问题,一般在低波特率下是非常好的。
3. 单路232通信电路:三线方式,与上面的三级管搭的完全等效。
4. USB转232电路:采用的是PL2303HX,价格便宜,稳定性还不错。
5. SP706S复位电路:带看门狗和手动复位,价格便宜(美信的贵很多),R4为调试用,调试完后焊接好R4。
6.SD卡模块电路(带锁):本电路与SD卡的封装有关,注意与封装对应。此电路可以通过端口控制SD卡的电源,比较完善,可以用于5V和3.3V。但是要注意,有些器件的使用,5V和3.3是不一样的。
7.LCM12864液晶模块(ST7920):本电路是常见的12864电路,价格便宜,带中文字库。可以通过PSB端口的电平来设置其工作在串口模式还是并行模式,带背光控制功能。
8.LCD1602字符液晶模块(KS0066):最常用的字符液晶模块,只能显示数字和字符,可4位或8位控制,带背光功能。
9.全双工RS485电路(带保护功能):带有保护功能,全双工4线通信模式,适合远距离通信用。
10.RS485半双工通信模块:可以通过选择端口选择数据的传输方向,带保护功率。此模块只能工作在5V.
11. ARM JTAG仿真接口电路:比较完善,可以应用在常规的ARM芯片下,具有有自动下载功能,可以用JLINK或ULINK.
12.5V电源模块:这个电路比较简单,如果用直插可以达到1.5A,如果用贴片的可以到达1A。
13.3.3电源模块:可以到达800mA,价格非常便宜,也有相应的1.8/1.2的芯片,可以直接替换。
14.最常用的开关电源:
15.DS1302数字时钟:一款非常普及的时钟电路,好用,成本低。
16.AT24C02(EEPROM):最常用的EEPROM电路。
相关问答
单片机 如何通过ADC 模块 采集模拟信号?朋友们好,我是电子及工控技术,我来回答这个问题。众所周知单片机是一种超大规模的集成电路,它只能“读懂”并处理数字信号,对于连续量的模拟信号则无能为力。...
单片机 的最小系统构成 模块 包括哪些呢???有主芯片、电源、通...有主芯片、电源、通信模块,还有其他的吗?电源讨论回答(3)单片机最小系统要有直流电源、单片机、时钟模块(晶振和谐振电容)和复位电路。通常这些模块没问题单...
51 单片机 外围 模块 中,超声波测距 模块 上STC11芯片是什么?STC11、TL074和MAX232的作用都是什么?STC11是一款STC单片机(STC单片机的一个系列,而不是一个具体的单片机型号),在这里的作用是根据收到的发送信号TRIG,发送一端超声波波形给MAX232;还有个...STC...
单片机 功率控制 模块 的作用?功率模块,也叫逆变模块,其作用是将输入模块的直流电压通过其内部的IGBT的开关作用转变成驱动电机的三相交流电源。变频器运转频率的高低完全由功率模块所输出...
单片机 传感器的工作原理?S18B20是使用一根数据线进行通信,首先你要先向它发送一系列脉冲信号。一般我们用的步骤大致为:初始化--跳过ROM操作--启动温度转换--(延时)--初始化--跳过RO...
为什么我把蓝牙 模块 联上 单片机 后蓝牙 模块 上的灯不亮?连到USB转TTL却还会亮?“只会在单片机上得到空”说明什么呢?说明收到数据了,不管收到的是不是发送的,总是收到了。透传既然可以A到B,那就可以B到A。问题应该就在于,单片机接收的部...
有没有一种 单片机模块 可以采集外界声音的频率并将其输入单片机?如果只是采集原始的声音信号,驻极话筒放大后经AD采样就能交付给单片机。如果要进行频谱分析的话,那么显然是DSP的份内工作。如果只是采集原始的声音信号,驻极...
wt588d语音 模块 与 单片机 连接讲解?语音模块只能被单片机控制,哪里有程序?一般把语音模块的控制线连接到单片机的IO口就可以控制语音模块语音模块只能被单片机控制,哪里有程序?一般把语音模...
12864点阵液晶屏不 显示 ?1、这种情况是新手最常碰到的问题。首先,对应硬件PDF文档确定你的接线没有任何问题,如果是51单片机,用P0口一定要加10K的上拉电阻,不然就算程序正常,也无法...
51 单片机 LED 模块 电阻作用?1.一般51单片机的P0口在作为地址/数据复用时不接上拉电阻。2.作为一般的I/O口时用时,由于内部没有上拉电阻,故要接上上拉电阻!!3.当p0口用来驱动PNP管子的时...
