单片机可以取代PLC吗?单片机和PLC有什么区别?
有人说这是个伪问题,单片机是元器件,PLC是由元器件以及庞大的软件构成的系统,两者在这一方面没有可比性 —— 大多PLC的控制芯片实际上就是单片机,也就是说可以将PLC看成是单片机的二次开发。单论工业防护等级,单片机的稳定性和可靠性能根本比不了PLC这种IP67类的产品( IP为标记字母,第一标记数字表示接触保护和外来物保护等级,第二标记数字表示防水保护等级)。而且就PLC这种能应对工业恶劣环境的产品还开发出一套冗余系统。
单片机的I/O点实在有限,而反观PLC呢?针对不同的现场信号,均有相应的I/O点可与工业现场的器件(如按钮、开关、传感电流变送器、电机启动器或控制阀等)直接连接,并通过总线与CPU主板连接。工业里几乎任意一条生产线,都有上百甚至上千I/O点,就这点单片机完全无法比拟。
开发周期
PLC的品牌多达200多种,几乎每个品牌都有不同编程软件,而且都在不断完善自己的编程软件,使之能够越来越简单的服务于电气工程师,而各种程序块也是越来越方便人性化的任意去调用,比如PID模块、运动控制模块等,大大减轻了工程师的开发压力也缩短了开发周期。
那单片机要如何实现?没有现成的模块使用,那就只能开发,那么做过非标自动化设备的工程师都会遇到工期不足问题。PLC这种高度集成化模块化的产品在达到满足设备所需的开发周期,在工期面前也是抓襟见肘,更不用说如同白纸一张的单片机。
通信距离
现在大多数流水线是要跨区域整合与监视的,所用的通讯方式多为以太网加中继器,或者直接走民用宽带光纤,所用的东西到最后很可能是用的就是微软的IE浏览器,很明显PLC是有RJ-45接口,即使本体没有RJ-45也可以配备以太网模块,可单片机搭载的PCB板能加上这个接口然后开发出以太网通信吗?开发需要多久?
编程语言
这点对单片机来讲是一个优势,同时也是一个劣势。上面提到PLC的品牌有两百多种,编程软件更多,尽管大多数PLC的编程语言都大同小异,但是每接触一款不同品牌的PLC,电气工程师就要从PLC的硬件参数、软元件、编程软件等等各个方面从头了解一次才能使用的得心应手。而单片机的编程语言用的是C语言或者汇编语言,这对于任何单片机都是通用的。换句话说,学会C语言或者汇编语言,便可以应用任何单片机开发想要的功能(前提是要有相关的电工电子学基础)。
但话又说回来,电气工程师不是电子工程师,他们的工作不是单单考虑单片机如何驱动继电器来控制机床的,甚至有的电气工程师都不会C语言、汇编语言之类的MCU开发语言。近些年,IEC-61131-3标准的推广,越来越多的PLC支持多种编程语言,如类似C语言的ST语言,类似电路图的CFC语言。这种便利的功能是传统单片机开发环境真的无法实现。
在工业控制领域,PLC占据绝对优势,就目前形势(单片机的功能、稳定性、易用性、编程及维护等)来看,单片机取代PLC那将是一项不可能完成,或者说期限趋向于无穷的艰巨任务。
来源:网络,侵删~
转发是最大的鼓励!谢谢您的支持!
小贴士
PLC专属资料: 含有从入门到高级所有PLC学习资料(三菱/西门子/欧姆龙) ,电气经典18本大全书,历年电气考试真题、电气必备实训仿真软件、电气自动化行业各类型技术手册!
单片机驱动继电器
之前说过,单片机的拉电流和灌电流有限,即输出驱动能力有限,要驱动继电器这类大功率的器件该怎么办呢,答案很简单:用三极管。器件参数该如何确定呢?
手上有一个HFD23的5V继电器,下面看一下其参数。
可以看出:
线圈的电阻为125Ω;
线圈的功率为200mW;
继电器的额定电压为5V;
由此可以计算出继电器的吸合电流,两种计算方式:
I=0.2mW/5V=40mA;
I=5V/125Ω=40mA;
下面看三极管的参数:
参数解释如下:
PCM是集电极最大允许耗散功率;
ICM是集电极最大允许电流;
BV(CEO)是三极管基极开路时,集电极-发射极反向击穿电压;
fT是特征频率;
hFE是放大倍数;
为了保证电路的稳定性,要求:
三极管的PCM功率至少是继电器额定功率的两倍,PCM≥0.4W;
三极管的ICM电流至少是继电器吸合电流的两倍,ICM≥80mA;
三极管的BV耐压至少是继电器额定电压的两倍,BV≥10V;
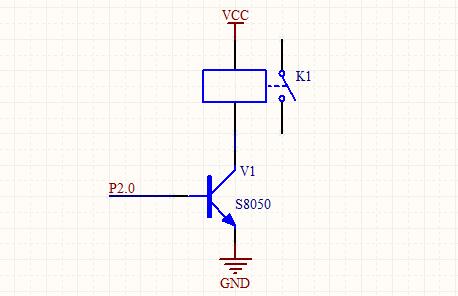
由此可以看出这四款三极管都能满足需求,为了稳定性考虑,我们选用NPN的S8050。控制电路图如下所示:
思考:在实际应用中,上图会不会存在问题?
由于继电器的线圈是感性器件,变化的电流通过线圈时线圈会产生自感电动势,根据法拉第定律,自感电动势的大小与通过线圈的电流变化率(线圈内磁通变化率)成正比。所以当断开电源瞬间电流变化率很大,线圈将产生高于电源电压数倍的自感电动势,并与电源电压叠加,该电压可能造成三极管极被击穿,从而造成电路崩溃。
解决方案
为了消除这个感生电动势的有害影响,在继电器线圈两端反向并联抑制二极管,以吸收该电动势。自感电压与电源电压之和对二极管来说却是正向偏压,使二极管导通形成环流。感应的高电压就会通过回路释放掉,保证了三极管的安全。这个二极管也叫作续流二极管。正确电路图如下所示:
获取更多电子设计知识,请关注微信公众号:micropoint8 ;QQ群: 143586739
相关问答
如何设计一个以 单片机 为核心的 继电器 控制电路?根据提问者的意思以单片机为核心控制继电器,不知提问者提出这个问题的真正目的是什么,若只是为了想要一块继电器板实现相应的功能,可以直接购买一块单片机继电...
【51 单片机 控制 继电器 电的电路图和程序】作业帮[回答]只要能控制继电器动作的程序,那简单.如图,只要给接光耦的IO口P3.0一个低电平,继电器就动作.比如CLRP3.0就可以了.只要能控制继电器动作的程序,...
请问如何用 单片机 的IO口直接控制 继电器 ?你的电路接法是否错误呢?查看一下,单片机从理论上讲是不能直接驱动继电器的,不管你的接法如何,直接连接可能会烧坏单片机I/O口,你的原因可能是已经把I/O口烧...
用51 单片机 控制12V 继电器 ,也就是5V控制12V的继电器,继电器的阻值为100欧,我用三极管控制怎么控制不了?看你的意思你用的是PNP型三极管吧,这样你还是不行的。。。。。你的单片机输出低时,三极管发射极与基极的电压为12V,发射结正偏,是不,貌似可以导通吧。好吧...
单片机 控制 继电器 原理?单片机控制继电器的原理是单片机出来后加驱动电路,就可以控制中间继电器了,不用接地线,单片机本身就是直流工作的,只是要加个稳压电路不要用三极管放大,接上...
单片机 能同时控制多个 继电器 吗?HC573...不过这可是比较麻烦的事啦。是可以控制的,但控制起来就麻烦了。2、首先要解决电路问题,可以采用并行接口扩展,用并行接口芯片,如锁存器,74HC573,再...
单片机 控制与PLC控制的区别?你是指单片机与PLC本身的区别还是指它们的控制方式的区别还是指控制特性的区别?单片机和PLC在原理上来讲属于同一类东西。但是区别也较大。比如编程方式上的...
求一个手机通过蓝牙连接HC-06蓝牙模块控制 单片机 上的 继电器 开关的程序,可以烧录到 单片机 的?这是单片机用串口多机通讯的仿真实例,可以参考一下,如果是手机要控制单片机,只要单片机用串口连接蓝牙模块串口,手机需要用蓝牙APP蓝牙单片机蓝牙、发送控制...
51 单片机 怎样控制100个 继电器 ?一片...这可是比较麻烦的事啦。是可以控制的,但控制起来就麻烦了。首先要解决电路问题,可以采用并行接口扩展,用并行接口芯片,如锁存器,74HC573,再加ULN2803...
stc 单片机 如何驱动 继电器 ?驱动继电器的STC单片机需要通过其IO口控制。通常,将继电器的控制端连接到STC单片机的一个数字输出引脚上。在程序中,将该引脚设置为高电平或低电平,以控制继电...
