技术文章—教你快速读懂单片机时序图
我们都知道在学校是通过铃声来控制所有班级的上下课时间,那个单片机是通过什么样的办法进行取指令,执行指令和其它操作的呢?在这里引入了一个时序的概念:
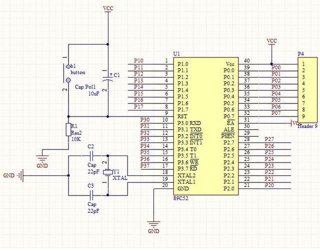
一、时钟电路
单片机时钟电路有三种方式:
1、单片机内部有一个用于构成振荡器的高增益反相放大器,引脚XTAL1和XTAL2分别是此放大器的输入端和输出端,XTAL1和XTAL2需外接上晶体和合适的电容。
2、有的单片机内部也自带时钟电路,用于产生时钟信号。
3、单片机管脚XTAL2直接接晶振。
二、周期
1、时钟周期
时钟电路产生时钟信号的周期我们叫时钟周期(振荡周期)。
单片机通电后就产生了固定标称值的脉冲信号,单片机就是在脉冲信号的驱动下顺序地从ROM中(程序存储器)取出指令一条一条的顺序执行,然后进行一系列的微操作控制,来完成各种指定的动作。
2、机器周期
单片机每访问一次存储器的时间我们把它称为一个机器周期,它是一个时间基准就象我们日常生活中使用的秒一样。单片机中一个机器周期包括12个振荡周期。振荡周期就是振荡源的周期也就是我们使用的晶振的时间周期。一个12M的晶振它的时间周期是1/12微秒,那么使用12M晶振的单片机它的一个机器周期就应该等于12*1/12微秒,也就是1微秒。
3、指令周期
单片机中有些指令只要一个机器周期而有些指令则需要两个或三个机器周期另外还有两条指令需要4个机器周期。如何衡量指令执行时间的长短我们就要用到一个新的概念:指令周期,即执行一条指令所需的机器周期。
三、时序
对于芯片开发使用来说,时序图是较为核心也较为重要的一个知识点。在厂家给出的芯片数据手册中,时序图也是非常重要的参数细节。开发者拿到一款芯片时,首先需要做的就是阅读其数据手册,对上面的内容进行提取和掌握。因此能够顺利的阅读并了解到单片机时序图想要传达的意思是非常关键的。
单片机时序是指单片机执行指令时应发出的控制信号的时间序列。这些控制信号在时间上的相互关系就是CPU的时序。它是一系列具有时间顺序的脉冲信号。
CPU发出的时序有两类:一类用于片内各功能部件的控制,它们是芯片设计师关注的问题,对用户没有什么意义。另一类用于片外存储器或I/O端口的控制,需要通过器件的控制引脚送到片外,这部分时序对分析硬件电路的原理至关重要,也是软件编程遵循的原则,需要认真掌握。
CPU发出的时序有两类:一类用于片内各功能部件的控制,它们是芯片设计师关注的问题,对用户没有什么意义。另一类用于单片机外部芯片的控制,这部分时序对分析硬件电路的原理至关重要,也是软件编程遵循的原则。
操作时序永远使用是任何一片IC芯片的最主要的内容。一个芯片的所有使用细节都会在它的官方器件手册上包含。所以使用一个器件事情,要充分做好的第一件事就是要把它的器件手册上有用的内容提取,掌握其工作时序。
在这里我们以液晶1602为例,分析其操作时序。其基本时序有读状态,写指令,读数据和写数据。
为了方便大家理解,这里以1602为例进行讲解,1602的引脚是很整齐的SIP单列直插封装,所以器件手册只给出了引脚的功能数据表:
这里,我们需要关注1602的几个管脚,分别是RS,RW,E,D0...D7。由上面的说明我们可以知道:
RS:数据/命令(状态)选择端,当此脚为高电平时,可以对1602进行数据字节的传输操作,而此脚为低电平时,进行命令(状态)字节的传输操作。
RW:读写选择端,当此脚为高电平可对LCD1602进行读数据操作,反之进行写数据操作。
E:使能信号,其实是LCD1602的数据控制时钟信号,利用该信号的上升沿实现对LCD1602的数据传输。
D0...D7:8位并行数据口。
在此,我们分析两个写时序:写命令和写数据。
1、当我们要写指令字,设置LCD1602的工作方式时:需要把RS置为低电平,RW置为低电平,然后将数据送到数据口D0~D7,最后E引脚一个高脉冲将数据写入。
2、当我们要写入数据字,在1602上实现显示时:需要把RS置为高电平,RW置为低电平,然后将数据送到数据口D0~D7,最后E引脚一个高脉冲将数据写入。
开发者只需要关注以下几个管脚:
3脚:VL,液晶显示偏压信号,用于调整LCD1602的显示对比度,一般会外接电位器用以调整偏压信号,注意此脚电压为0时可以得到最强的对比度。
4脚:RS,数据/命令选择端,当此脚为高电平时,可以对1602进行数据字节的传输操作,而此脚为低电平时,则是进行命令字节的传输操作。命令字节,即是用来对LCD1602的一些工作方式作设置的字节;数据字节,即使用以在1602上显示的字节。值得一提的是,LCD1602的数据是8位的。
5脚:R/W,读写选择端。当此脚为高电平可对LCD1602进行读数据操作,反之进行写数据操作。笔者认为,此脚其实用处不大,直接接地永久置为低电平也不会影响其正常工作。但是尚未经过复杂系统验证,保留此意见。
6脚:E,使能信号,其实是LCD1602的数据控制时钟信号,利用该信号的上升沿实现对LCD1602的数据传输。
7~14脚:8位并行数据口,使得对LCD1602的数据读写大为方便。
LCD1602的操作时序
在此,可以先不读出它的数据的状态或者数据本身,所以只需要看两个写时序:
①当要写指令字,设置LCD1602的工作方式时:需要把RS置为低电平,RW置为低电平,然后将数据送到数据口D0~D7,最后E引脚一个高脉冲将数据写入。
②当要写入数据字,在1602上实现显示时:需要把RS置为高电平,RW置为低电平,然后将数据送到数据口D0~D7,最后E引脚一个高脉冲将数据写入。
实际上写指令和写数据,差别仅仅在于RS的电平不一样而已。以下是LCD1602的时序图:
只要慢慢学会看时序图,要知道操作一个器件的精华便蕴藏在其中,看懂看准了时序,再操控这个芯片就是非常容易的事了。这里使用1602作为例子主要是因为1602的时序是目前最简单的时序之一。
看时序图需要注意的问题:
1、注意时间轴,从左往右的方向为时间正向轴,即时间在增长。
2、时序图最左边一般是某一根引脚的标识,表示此行图线体现该引脚的变化,上图分别标明了RS、R/W、E、DB0~DB7四类引脚的时序变化。
3、有线交叉状的部分,表示电平在变化。
4、两条平行线分别对应高低电平,如上图右上角所示。
5、密封的菱形部分,表示数据有效,Valid Data这个词也显示了这点。
6、时序图里各个引脚的电平变化,基于的时间轴是一致的。一定要严格按照时间轴的增长方向来精确地观察时序图。要让器件严格的遵守时序图的变化。
7、时间的标注,也是个十分重要的信息,这些时间的标注表明了某些状态所要维持的最短或最长时间。因为器件的工作速度也是有限的,一般都跟不上主控芯片的速度,所以它们直接之间要有时序配合。下面是时序参数表:
需要十分严重注意的是,时序图里各个引脚的电平变化,基于的时间轴是一致的,一定要严格按照时间轴的增长方向来精确地观察时序图,要让器件严格的遵守时序图的变化,在类似于18B20这样的单总线器件对此要求尤为严格。
时间标注:
细心的朋友或许注意到了文中关于时间的标注,这也是个十分重要的信息,这些时间的标注表明了某些状态所要维持的最短或最长时间。因为器件的工作速度也是有限的,一般都跟不上主控芯片的速度,所以它们直接之间要有时序配合。下面是时序参数表:
开发者要注意估计主控芯片的指令时间,可以在官方数据手册上查到MCU的一些级别参数。比如现在用AVRM16做为主控芯片,外部12MHz晶振,(1/12MHz)s是振荡周期,而不是时钟周期,因为时钟周期(状态周期)等于两个振荡周期,换句话说就是对振动频率进行“二分频”的振荡信号,所以(2/12MHz)s才是晶振为12MHz时的时钟周期。
以上给的时间参数全部是ns级别的,所以即便在程序里不加延时程序,也应该可以很好的配合LCD1602的时序要求了。怎么看这个表呢?很简单,在时序图里可以找到TR1,对应时序参数表,可以查到这个是E上升沿/下降沿时间,最大值为25ns,表示E引脚上的电平变化,必须在最大为25ns之内的时间完成。
以上介绍的这些内容,虽然是以LCD1602为例,但这仅仅是为了帮助大家进行理解,其中提到的参数是大部分单片机都会有的,因此大家可以通过本文中给予的解读方式来套用到其他单片机当中,大部分的单片机时序图都会遵循文中给出的规则,当大家渐渐掌握其中的内容后,就可以发现其实看懂单片机的时序图其实并不难。
现在我来解读我对这个时序图的理解:
当要写命令字节的时候,时间由左往右,RS变为低电平,R/W变为低电平,注意看是RS的状态先变化完成。然后这时,DB0~DB7上数据进入有效阶段,接着E引脚有一个整脉冲的跳变,接着要维持时间最小值为tpw=400ns的E脉冲宽度。然后E引脚负跳变,RS电平变化,R/W电平变化。这样便是一个完整的LCD1602写命令的时序。
什么是单片机的时序
时序的由来
我们已经知道单片机执行指令的过程就是顺序地从ROM程序存储器中取出指令一条一条的顺序执行然后进行一系列的微操作控制来完成各种指定的动作它在协调内部的各种动作时必须要有一定的顺序换句话说就是这一系列微操作控制信号在时间上要有一个严格的先后次序这种次序就是单片机的时序这就好比我们学校上课时用的电铃为了保证课堂秩序学校就必须在铃声的统一协调下安排各个课程和活动那么单片机的时序是如何规定的呢接着往下看。
扩展阅读:单片机时序分析
时序的周期
计算机每访问一次存储器的时间我们把它称为一个机器周期它是一个时间基准就象我们日常生活中使用的秒一样计算机中一个机器周期包括
12个振荡周期什么是振荡周期一个振荡周期是多少时间振荡周期就是振荡源的周期也就是我们使用的晶振的时间周期一个12M的晶振它的时间周期是多少呢电子技术过的朋友应该不难算出T=1/f也就是1/12微秒那么使用12M晶振的单片机它的一个机器周期就应该等于12*1/12微秒也就是1S
内部时钟电路:
在MCS-51单片机的内部有一个高增益的反相放大器其输入端为引脚XTAL119脚输出端为XTAL218脚我们只要在外部接上两个电容和一个晶振就能构成一个稳定的自激振荡器它的内部电路的工作原理就不介绍了这里主要讲一下电容和晶振的选择看上面的图晶振的大小与单片机的振荡频率有关我们到串行接口时再详细讲解电容的大小影响着振荡器振荡的稳定性和起振的快速性通常选择10-30P的瓷片电容或校正电容另外在设计电路时晶振和电容应尽可能的靠近芯片以减少pcb板的分布电容保证振荡器工作的稳定性提高系统的抗干扰能力.
外部时钟电路
除了内部时钟方式外单片机还可以采用引入外部时钟的振荡方式什么时候需要采用外部时钟方式呢当我们的系统由多片单片机组成时为了保证各单片机之间时钟信号的同步就应当引入唯一的公用的外部脉冲信号作为各单片机的振荡脉冲此时应将
XTAL2悬空不用外部脉冲信号由XTAL1引入如上图所示这是大虾们的作品在此就不介绍了
89C51单片机中有些指令只要一个机器周期而有些指令则需要两个或三个机器周期另外还有两条指令需要4个机器周期这也不难理解你在家擦地板的话总比擦桌子的时间要长不过我可是大男子主义很少做家务的开句玩笑如何衡量指令执行时间的长短我们就要用到一个新的概念指令周期—即执行一条指令所需的机器周期INTEL公司规定了每一条指令执行的机器周期当然这不需要我们非把它记住不过在这里DJNZ指令我们是要记住的它是双周期指令执行一次需要两个机器周期即2S12M晶振的话以后我们的实验延时的时间就应该算出来了吧是62500*2S=125000S也就是125mS这么大的数字也就0.125S怪不得LED1闪烁的这么快,这延时的使用以后会讲。。。
二单片机的时钟电路
大家已经知道单片机是在一定的时序控制下工作的那么时序和时钟又有什么关系呢时钟是时序的基础单片机本身就如同一个复杂的同步时序电路为了保证同步工作方式的实现电路就要在唯一的时钟信号控制下按时序进行工作那么单片机内的时钟是如何产生的呢
相关问答
89c 51单片机的 最小 时序 单位是什么?89c51单片机的最小时序单位是机器周期。时序是用定时单位来描述的,MCS-51的时序单位有四个,它们分别是节拍、状态、机器周期和指令周期,接下来我们分别加以...
51单片机 有I2C口吗?像89C51这样的老型号的51单片机没有I2C接口,现在出产的扩展型51单片机都有一个I2c接口,例如STC8系列多种型号单片机。这种单片机的I2C引脚可以配置到不同的IO...
单片机时序 OSC是什么意思?单片机的OSC接口功能是外接石英晶体组成振荡器,供给单片机时钟信号。osc为oscillator的缩写,意为振荡器,晶振。是一种能量转换装置——将直流电能转换...单...
51单片机 内部时钟电路,里面的振荡器是RC振荡器吗 - 邹延 的...51单片机内部时钟电路,里面的振荡器不是RC振荡器51单片机时钟电路原理2.4.2时钟电路和时序1.时钟电路在MCS51单片机片内有一个高增益的反相放大器...
51单片机 定时器不够用怎么办?确实如此,定时器是使用频率最高的资源。STC89C52单片机有3个定时器,分别是T0,T1和T2。一般够用,一个串口波特率发生,2个计时。其中T2有捕捉功能。由于定时器...
24位AD可以用 51单片机 吗?当然可以,但并行接口的24位ADC芯片就不太适合用51单片机控制了。现在24位ADC芯片较常见的接口方式是SPI或I2C,这两种都适用于51单片机。当然最好是选用有这两...
单片机 指令周期的计算?1、时钟周期时钟周期T又称为状态周期,是时序中最小的时间单位。具体计算就是1/fosc。也就是说如果晶振为1MHz,那么时钟周期就为1us;6MHz的话,就是1/6us。...
51单片机 内部时钟电路,里面的振荡器是RC振荡器吗 - 小红薯3...51内部只有晶振,11.0592M赫兹或者12M赫兹,如果你说的时钟电路是外设,要加时钟芯片51单片机内部时钟电路,里面的振荡器不是RC振荡器51单片机时钟电...
spi 时序 图的详细讲解?SPI(SerialPeripheralInterface,串行外设接口)是一种常用的串行通信接口协议,用于在微控制器、外设等之间进行数据传输。下面是SPI时序图的详细讲解:时序...
如何用 单片机的 定时器精确定时?用单片机本身的定时来做电子表,我个人认为,这种方法不可取,现在有很多时钟芯片,与单片机接口也很简单,它有专门的外部晶振,而且在时间精确是,是绝对准确的...
