冰箱有强制对流风扇及单片机控制电路的电气系统分析
一、含有强制对流风扇电路的电气系统
间冷式电冰箱靠风扇强制箱内空气对流进行热交换,所以它的电气系统中增加了对流风扇电动机。对流风扇电动机与压缩机电动机并联,当箱门关闭时,风扇电动机与压缩机电动机同步运转,并在温控器断开时,风扇停转,箱内处于保温状态。当箱门打开时,风扇也停止运转,以避免箱内冷空气与外界热空气快速对流而损失冷气。
二、含有单片机控制电路的电气系统
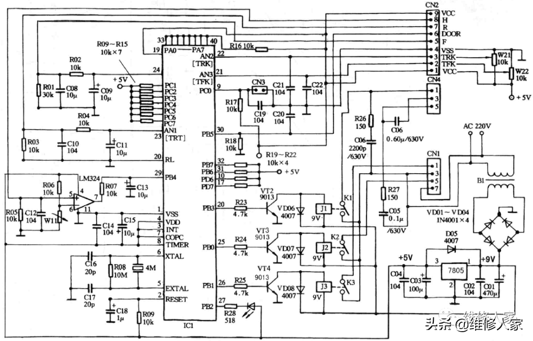
这是华菱BCD-320W型间冷式电冰箱的电气系统,该系统由单片机控制电路构成。单片机型号为MC68HC05,整个控制电路由电源电路、温度检测电路和运行控制电路组成。
1、电源部分
它主要是给单片机控制电路提供直流工作电压的。
2、温度检测电路
电路利用热敏电阻把温度变化转化成电信号,再把这个温 度信号输入单片机,由单片机对电冰箱制冷系统进行相应的控制。电路中的热敏电阻又被称为感温头。
电冰箱冷冻室和冷藏室的温度范围分别由电位器W21、W22设定。冷冻室的“弱”、“中”、“强”三挡,分别对应的温度范围是-20〜-18°C、-22〜-20°C、-22〜-24°C。冷藏室的 “弱”、"中”、"强”三挡,分别对应的温度范围是7〜9°C、5〜7°C、3〜5°C单片机以此作为判断条件,对冷冻室和冷藏室感温头热输入的温度信号进行判断,并输出相应的控制电平。
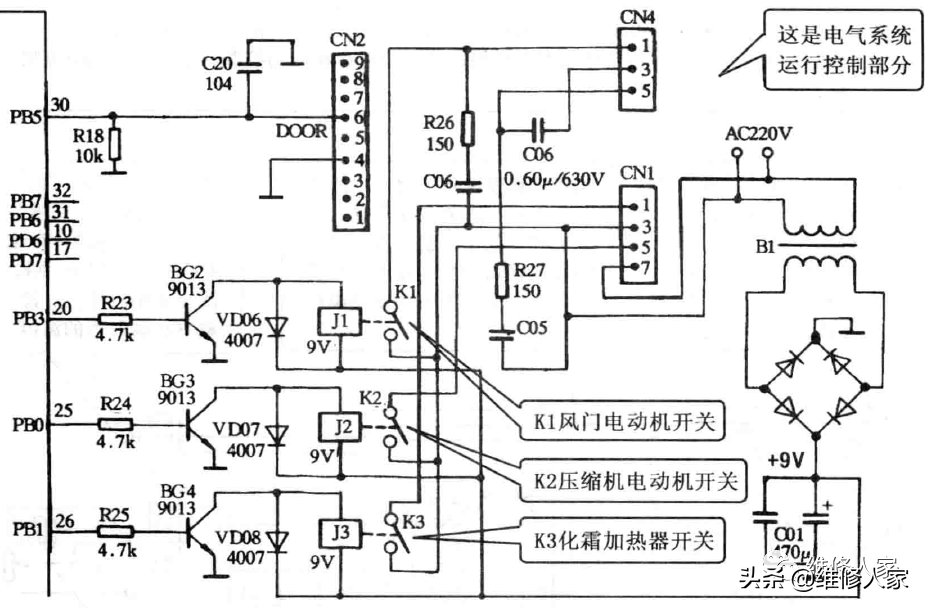
3、运行控制电路
单片机最终要通过电冰箱的运行控制电路,才能对压缩机电动机、风门电动机、化霜加热器进行控制。该系统的运行控制部分主要由単片机、三极管VT2〜VT4、继电器J1、J2、J3等元件组成,它们决定了电冰箱的运行状态。单片机的20脚、25脚、26脚输出的高低电平,分别使VT2、VT3、VT4导通或截止。当VT2、VT3、VT4导通时,J1、J2、J3有很大的电流流过, 开关K1、K2、K3被吸合,相应的电动机运转;当VT2、VT3, VT4截止时,流过J1、J2、J3 的电流为零,开关K1、K2、K3断开,相应的电动机停转。下面根据具体电路进行详细分析。
当冷藏室温度高过设定值,而此时冷藏室风门又处于关闭状态时,冷藏室感温头把温度信号输入单片机23脚。单片机经判断处理后,从20脚、25脚输出高电平,使BG2、BG3导通,接通继电器线圈J1、J2,开关K1、K2吸合。K1吸合后,风门电动机开始运转,冷藏室风门打开。当风门打开到位时,风门位置开关接通,经接头CN2的6脚向单片机30脚发送一个开关脉冲信号,单片机接到信号后,从20脚输出低电平,使BG2截止,继电器线圈J1断开,K1断开, 风门电动机停止运转,完成打开风门的动作。K2吸合后,压缩机电动机运转制冷,冷冻室风扇运转,强制空气对流。此时,电冰箱冷藏室和冷冻室均开始降温。
当冷藏室温度降到设定值,而冷冻室尚未降到设定值时,单片机继续使压缩机运转,同时从20脚输出高电平,使冷藏室风门关闭。此时压缩机继续运转,冷冻室继续降温,冷藏室因风门关闭而停止降温。
当冷冻室温度也降到设定值时,单片机断开K2,使压缩机停止运转,电冰箱停止制冷。
单片机内部的计时器,累计冷冻室温度低于-3°C时压缩机的运转时间。当压缩机的运转 时间累计达到12小时后,单片机断开K2,关闭压缩机。同时从26脚输出高电平,使BG4导通, 接通K3,化霜加热器通电,对冷冻室内的蒸发器进行加热化霜。
化霜感温头紧贴着安装在蒸发器出口的位置,它及时把蒸发器温度转化成电信号,通过运算放大器(LM324)比较运算,输出误差电压送至单片机29脚。当蒸发器温度达到6°C左右 时,单片机根据29脚输入的误差电压做出判断,并从26脚输出低电平,使BG4截止,继电器 线圈J3断开,断开K3,停止化霜。
基于IAP单片机的课室风扇灯光管理系统
摘 要 : 以IAP15F2K61S2单片机作为核心控制器,集成温度采集、交流电风扇无极调速、灯光有效控制、上位机无线控制等功能,构成课室风扇灯光管理系统,该系统具有控制简便、操作灵活等优点,改善了传统课室容易出现的“灯常明、扇常转”现象,还大大减少了课室管理员的工作量。
0 引言
目前部分高校提出智慧校园的口号,节能减排也是其中一重要议程,高校课室中风扇、灯光的管理也受到了较大的关注。当课室中无人时灯光以及风扇仍然在运作,不仅浪费国家电力资源,还给学校财政加大了负担。针对以上情况,本文介绍一种利用IAP15F2K61S2单片机、各种功能模块以及上位机软件整合成的课室风扇灯光管理系统,该系统具有操作简单、稳定性强、兼容性强等特点[1]。
1 课室风扇灯光管理系统硬件设计
1.1 课室风扇灯光管理系统工作原理
系统硬件组成框图如图1所示。本管理系统由IAP15F2K61S2单片机分析DS18B20数字温度计采集回来的温度值,从而产生不同占空比的PWM脉冲调制信号,再通过由MOC3061光电双向可控硅以及BT136双向可控硅等组成的交流电机无级调速电路对电风扇进行调速,使得电风扇随温度的变化而自动换挡,实现“温度高,转速快;温度低,转速慢”的功能[2]。利用继电器可以使单片机以弱电的高低逻辑电平来控制220 V交流强电的接通与断开,从而控制课室灯光的开启与关闭。不仅使用了LCD12864液晶显示屏显示课室当前温度值,还利用无线模块CC1101把温度值实时无线传输到课室风扇灯光管理系统上位机软件。利用光电传感器计算进入以及出去课室的人数从而判断当前课室内是否还有人。课室风扇灯光管理系统上位机软件可以实时显示课室各点温度以及电风扇工作状态,还可以无线切换电风扇智能与人工控制、无线控制课室灯光开启与关闭功能。
1.2 硬件设计
1.2.1 温度传感器
本系统采用DS18B20数字温度传感器测量课室环境温度,并将实时采集回来的温度数据传输给单片机处理,计算之后的温度值与实际值误差为±0.5℃。
1.2.2 光照强度检测模块
本系统使用BH1750FVI光照强度模块对课室光照强度进行采集,并将数据传输给单片机处理、分析,按照在不同光线强度环境之下实际测试回来的不同数值来划分光线强度。该模块具有接近视觉灵敏光谱灵敏度特性,最小误差变动在±20%,受红外线影响很小等特点。
1.2.3 光电传感器电路
E18-8MNK光电传感器模块是一种对射光电传感器,当发射红外端与接收红外端之间没有障碍物时,接收端输出低电平,反之输出高电平。单片机通过检测该模块输出端传输过来的电平值,即可分辨是否有人通过。
1.2.4 无线通信模块
考虑到无需对无线模块进行二次开发,故采用高性能单片机加低功耗射频芯片CC1101无线通信模块。模块与单片机接线比较简单,只需把模块串口与单片机串口进行对接即可,用户只需对单片机串口进行初始化、发送以及接收数据等操作即可实现无线通信功能。
1.2.5 交流电机无级调速电路
由于使用IAP15F2K61S2单片机发出的PWM对交流无级电机进行调试,考虑到弱电与强电的隔离以及较高的PWM工作频率等问题,故采用摩托罗拉公司生产的常用作大功率可控硅的MOC3061光耦合器。
1.2.6 LCD12864显示电路
本系统采用LCD12864液晶屏显示系统各项参数,该液晶屏技术较为成熟且应用广泛,开发容易,价格低廉[3]。
1.2.7 灯光控制电路
本系统采用电磁继电器对220 V交流灯光进行有效控制,利用弱电控制强电,避免人对强电直接控制。
2 课室风扇灯光管理系统软件设计
2.1 单片机主程序设计
课室风扇灯光管理系统主要完成光照传感器模块、温度传感器模块、光照传感器电路、光电传感器以及CC1101通信模块信号采集、处理、显示以及按键电路识别等功能。因此设计软件时,必须先对各个模块进行初始化,而后单片机才能调用各个模块并接收相应的信号,最后才能实现本系统具备的相应功能。主程序流程如图2所示。
2.2 上位机设计
本管理系统使用微软公司发布的Visual Basic软件开发出针对本管理系统的上位机软件,其主要是收集、处理下位机硬件设备传送过来的各类信息以及向下位机硬件设备发出操作指令[4]。本管理系统上位机软件登录界面如图3所示,用户必须输入正确的用户名称和用户密码才能进入课室风扇灯光管理系统上位机软件用户主界面。
当用户成功登录课室风扇灯光管理系统上位机并进入主界面之后,准确无误地设置串口及波特率之后,串口工作指示灯变为绿色,否则为红色提醒用户当前选择串口有误。
当用户点击“获取温度”按钮之后,上位机收集下位机实时环境温度并在系统温度区域显示出来。
当用户需要对风扇①、风扇②进行调试时,只需点击相应的“高速”、“中速”、“低速”及“停止”按钮,此时课室电风扇工作状态区域中以文字的形式显示出当前风扇工作状态,若风扇正常运行其工作指示灯为绿色,否则为红色。
当用户点击“灯光①”、“灯光②”按钮,则可以切换灯光正常通电及断电状态,灯光正常通电时其工作指示灯为绿色,否则为红色。
当用户在硬件设备上通过按键改变风扇①和风扇②、灯光①、灯光②工作状态时,上位机也会及时获取相关信息并显示出来。
课室风扇灯光管理系统上位机运行状态①、②分别如图4、图5所示。
3 结论
经过反复试验表明本管理系统上位机软件以及下位机硬件设备中各个功能模块均能长时间稳定运行,采集数据迅速,分析及处理数据准确,及时有效对风扇进行调速、灯光开与关灯操作,无线通信可靠传输数据。
综合上述,本课室风扇灯光管理系统实现了一定的智能化控制,在一定程度上节约了能源,减少了课室管理员的工作量,具有一定的实际应用价值。
参考文献
[1] 林海汀.电子工艺技术与实践[M].北京:机械工业出版社,2012.
[2] 丁向荣.增强型8051单片机原理与系统开发(C51版)[M].北京:清华大学出版社,2013.
[3] 李全利.单片机原理及应用(C51编程)[M].北京:高等教育出版社,2012.
[4] 丁张辉.Visual Basic串口通信及编程实例[M].北京:化学工业出版社,2011.
相关问答
单片机 温度测控 系统 主要元件?单片机温度测控系统的主要元件包括:单片机:作为主控系统,负责数据采集、处理和控制输出。温度传感器:用于采集温度数据,并将其转换为电信号。常见的温度传感...
51 单片机 通过继电器如何控制220v 风扇 电机?单片机输出高电平,或低电平都不足以驱动继电器,必须再加个三极管,三极管的集电极经继电器线圈接电源,当三极管导通时,继电器吸合,利用继电器的常开点使风扇...
VB控制 风扇 转速的 系统 算是上位机么?这个问题问的有点粗像。用VB编写的程序只能在PC机(上位机或者称主机)上运行。但是,VB能够通过编程,来控制串口或并口,与单片机、可编程控制器等(下位机或...
CPU 风扇 是如何工作的?它对于电脑有什么作用?电脑的CPU在工作时是要发热的,所做的运算量越大发热越严重,比如在看视频或者浏览像素较大的图片时都比较耗费资源,发热就严重。电子元器件对温度比较敏感,温...
proteus中 风扇 怎么找?第一个是虚拟终端,先点左边工具条中的虚拟仪器,列表中的第四个就是。第二个是串口组件,直接查找COMPIM就找到了。第三个是MAX232,也找这个型号就找到了。不...
单片机 控制12V0.3A的直流无刷电机( 风扇 )如何驱动?用一个IO口一个2K的电阻接到一个三极管b,风扇+接12V+,风扇-接三极管c,三极管e接GND(三极管用8050)就可以用一个IO口一个2K的电阻接到一个三极管b,风扇+接12V+...
单片机 有哪些类型。怎么办?单片机就是微处理器(simplechipmachine),比电脑CPU速度慢,功耗低,使用方便,不用带风扇,满足一般用法。1,8位8051内核:89C51/89C52/89C53/89C54/89C...
51 单片机 温控 风扇 用什么接口?51单片机温控风扇可以使用PWM接口来控制风扇的转速,通过不同的PWM占空比来控制风扇的转速,从而达到温度控制的目的。同时,还可以通过模拟输入接口来读取温度...
如何用 单片机 stm32,DIY一个便携式空气甲醛检测仪?最简单的方法,就是不用stm32,因为stm32需要显示部分,费钱且效果不好。建议直接用esp8266能直接连wifi,然后把传感器的值上传云端,用手机显示,这样,加上甲...建...
帮我写篇科技创新方案_作业帮[回答]智能捡球机器人依靠摄像头、红外传感器、光电传感器进行周围环境的感知,综合使用了PC机图像识别、8051单片机编程、串行口通...北京四中机器人小组...
