什么是单片机的通信接口
作为一名优秀的硬件工程师,相信在设计图纸和写程序的过程中,I2C和SPI芯片肯定是十分常见的,而且在许多项目这两者是比不可少的。那到底什么是IIC和SPI呢?今天小编就和大家分享一下。
对于许多初学者而言,包括小编在刚开始接触单片机的时候,经常听到同事说起I2C和SPI,但是一直不知道是什么意思。其实I2C和SPI和单片机的串口或者CAN一样都是一种通信接口,而且都是有标准的协议的,只是它们的时序不同,仅此而已。
在实际的使用过程中,用I2C的芯片最常见的是EEPROM芯片,比如AT24CXX系列。使用SPI通信的芯片一般外置FLASH芯片,蓝牙芯片,RFID等等。
I2C通信需要用到两个引脚:。SCL表示的是时钟引脚,SDA表示的是数据引脚。如下图所示。
(上面的图表示的是EEPROM芯片)
(上面的图表示的是时钟芯片)
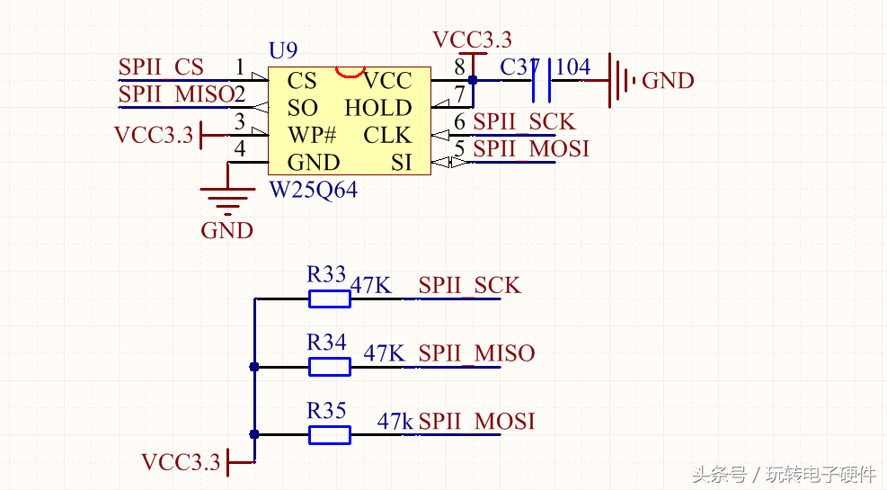
SPI通信需要4个引脚:SPI_CS,SPI_SCK,SPI_MOSI,SPI_MISO。SPI通信芯片的引脚名称一般都是这种写法,例如SPI_MOSI表示的意思就是“主机输出从机输入”主机一般就是指我们的单片机,从机是指待操作的芯片。
SPI标准的通信过程是:先把片选SPI_CS引脚拉低,SPI_SCK引脚输出时钟,然后就可以在SPI_SMOSI引脚上输出数据,同时可以在MISO上获得数据了。
(下面这幅图是一个SPI FLASH的芯片,芯片引脚和标注的名称意思一致)
目前市场上常见的单片机中,大部分使用的都是带有I2C口和SPI口的,有的还有有可能还会有好几个I2C口和SPI口。比如现在比较流行的STM32,Freescale,NXP,PIC等单片机。但是有的单片机本身不带硬件I2C口和SPI口的,也可以通过模拟的方式通信。并且对于新手而言,学习一下用普通引脚模拟是十分有必要的,以为这样对他们的通信本质理解更深刻。
在实际的通信全程中,其实单片机就是要控制相应引脚的高低电平,或者检测输入引脚的高低电平的过程。IIC和SPI就是控制引脚的高低电平,本质上和点灯没什么区别,只是在时序上有标准的要求。
IIC中是用两条线来通信,一条时钟线(SCK),一条数据线(SDA)。时钟线用来产生一个脉冲,再说的直接一点,就是把引脚变高变低的信号,用延时函数来确定频率。如下图:这就是个时钟信号
比如我们规定,在SCK高电平时,读取SDA的电平,连续8个SCK读一个字节。数据的那一端,在检测到低电平的时候,就把要发送的数据按照位体现在数据引脚上面。例如一个数据:0x88,写成二进制以后就是1000 1000。我们来看一下传输这个数据的过程:从机检测时钟引脚,检测到一个下降沿(就是从高电平落到了低电平),就把要发送的数据的bit7体现在数据引脚上,例如1000 1000的bit7是1,就把数据引脚变高电平,主机在时钟引脚的高电平,检测这个数据引脚,把这个位记录下来,从机再次发现时钟引脚的下降沿后,再把数据的bit6体现在数据引脚上,由于1000 1000 的bit6是0,所以从机把数据引脚拉低,然后当时钟引脚为高电平的时候,主机检测数据引脚的高低电平,再把bit6记录下来,……以此8次,就可以把一个字节由从机传输到主机了。是不是很简单呢?
SCK的速率,是指数据传输的快慢,通过控制SCK电平之间的时间间隔就可以。
I2C通信,SPI通信,只不过是在我刚才讲的例子上面,又多了一些协议内容。具体的协议,你们随便找一个I2C和SPI通信接口的芯片看一下时序图就可以了。我们要做的,就是用单片机的引脚,把它的时序做出来。
玩转电子硬件,每晚与您相约今日头条!
详解单片机的IO接口
MCS-51系列单片机有4组I/O接口:P0、P1、P2和P3。前面简单介绍了一下各个端口,要学好单片机技术,非常有必要详细了解这些端口的内部结构及工作原理。
P0端口
P0 端口有 P0.0~P0.7 共 8 个引脚,这些引脚除了可作 I/O 引脚外,在外接存储器时,还可作地址 / 数据总线引脚。 P0端口每个引脚的内部电路结构都相同,其内部电路结构如图2-6所示。
图2-6 P0端口内部电路结构
(1)当P0端口用作输出端口时
如果要将P0端口用作输出端口,单片机内部的CPU会发出一个“0”到与门的控制端。控制端的“0”一方面关闭与门(即与门的一端为“0”时,不管另一端输入何种信号,输出都为“0”),使地址/数据总线送来的信号无法通过与门;另一方面控制电子开关,让电子开关与锁存器的Q端接通。
此时若给锁存器的写锁存器端送写脉冲信号,内部总线送来的数据就可以通过D端进入锁存器并从Q和Q端输出,如D端输入“1”,则Q端输出“0”(Q端输出“1”),该“0”经电子开关送到场效应管VT2的栅极,VT2截止,从P0端口输出“1”。
也就是说,当给P0端口内部的与门控制端送“0”,同时给写锁存器端送写脉冲信号时,单片机内部总线的信号就可以通过接口电路从P0端口输出。
(2)当P0端口用作输入端口时
当将P0端口用作输入端口时,P0端口的信号既送到三态门,又送到VT2的漏极。如果锁存器之前锁存的为“0”,即Q=0、Q=1,其中Q=1会使VT2导通,P0端口被钳在“0”电平上,“1 ”将无法送入P0端口。
解决的方法是:在将数据输入P0端口前,先通过内部总线向锁存器写“1”,即让Q=0,VT2截止,P0端口输入的“1”就可以送到三态门的输入端,此时再给三态门的读引脚送一个读控制信号,“1”就可以通过三态门送到内部总线。
也就是说,要将P0端口作为输入端口,先要将P0端口的锁存器写“1”,然后再给输入三态门送读控制信号,P0端口的数据就可以通过接口电路,送到单片机内部的总线上。
(3)当P0端口用作地址/数据总线引脚时
如果要将P0端口用作地址/数据总线引脚,先要给与门的控制端送“1”,于是与门打开,同时电子开关和非门输出端接通。当地址/数据总线为“1”时,“1”一方面通过与门送到VT1的栅极,VT1导通,另一方面送到非门,经反相变为“0”,再经电子开关送到VT2的栅极,VT2截止,VT1导通,VT2截止使P0端口输出为“1”;当地址/数据总线为“0”时,VT1导通,VT2也导通,P0端口输出为“0”。
也就是说,当给与门的控制端送“1”时,内部地址/数据总线上的信号就可以从P0端口输出,P0端口就可当作地址/数据总线引脚使用。
P1端口
P1 端口有 P1.0~P1.7 共 8 个引脚,这些引脚可作 I/O 引脚。 P1端口每个引脚的内部电路结构都相同,其内部电路结构如图2-7所示。
图2-7 P1端口内部电路结构
从图2-7中可以看出,P1端口的结构较P0端口简单很多,由于P1端口内部采用了一只场效应管,并且与电源之间接了一只上拉电阻,所以不需要在P1端口的外部接上拉电阻。
(1)当P1端口用作输出端口时
如果要将P1端口用作输出端口,应给锁存器的写锁存器CL端送写脉冲信号,内部总线送来的数据就可以通过D端进入锁存器并从Q和Q端输出,如D端输入“1”,则Q端输出“0”(Q端输出“1”),该“0”送到场效应管的栅极,场效应管截止,从P1端口输出“1”。
(2)当P1端口用作输入端口时
当将P1端口用作输入端口时,如果锁存器以前锁存的为“0”,即Q=0、Q=1,其中Q=1会使场效应管导通,P1端口被钳在“0”电平上,“1”将无法送入P1端口。所以与P0端口一样,在将数据输入P1端口前,先要通过内部总线向锁存器写“1”,让Q=0,场效应管截止,P1端口输入的“ 1”就可以送到输入三态门的输入端,此时再给三态门的读引脚送一个读控制信号,“1”就可以通过输入三态门送到内部总线。
P2端口
P2端口有P2.0~P2.7共8个引脚,P2端口每个引脚的内部电路结构都相同,其内部电路结构如图2-8所示。
图2-8 P2端口内部电路结构
从图2-8中可以看出,P2端口的内部结构与P0端口很相似。P2 端口也可作 I/O 引脚,在外接存储器时,还可以作为地址总线引脚。
(1)当P2端口用作地址总线引脚时
如果要将P2端口用作地址总线引脚,单片机内部的CPU会发出一个控制信号到电子开关的控制端,让电子开关与内部地址总线接通,地址总线上的信号就可以在通过电子开关、非门和场效应管后从P2端口引脚输出。
(2)当P2端口用作I/O接口时
如果要将P2端口用作I/O接口,单片机内部的CPU会发出一个控制信号到电子开关的控制端,让电子开关与锁存器接通。
当将P2端口用作输出端口时,给锁存器的CL端送写脉冲信号,内部总线上的数据就被锁存进锁存器并从Q端输出,再通过电子开关、非门和场效应管从P2端口引脚输出。
当将P2端口用作输入端口时,如果锁存器以前锁存的为“0”,即Q=0,经非门反相后会使场效应管导通,P2端口被钳在“0”电平上,“1”将无法送入P2端口。所以与P0、P1端口一样,在将数据输入P2端口前,先通过内部总线向锁存器写“1”,让Q=1,场效应管截止,P2端口输入的“1 ”就可以送到输入三态门的输入端,此时再给读引脚送一个读控制信号,“1”就可以通过三态门送到内部总线。
P3端口
P3 端口有 P3.0~P3.7 共 8 个引脚, P3 端口可作为 I/O 接口,还可以用于其他方面。P3端口每个引脚的内部电路结构都相同,其内部电路结构如图2-9所示。
图2-9 P3端口内部电路结构
(1)当P3端口用作I/O接口时
如果要将P3端口用作I/O接口,应让与非门的选择输出功能端为“1”,以开通与非门。
当将P3端口用作输出端口时,给锁存器的CL端送写脉冲信号,内部总线送来的数据就可以通过D端进入锁存器并从Q端输出,再通过与非门和场效应管从P3端口引脚输出。
当将P3端口用作输入端口时,应先通过内部总线向锁存器写“1”,让Q=1,场效应管截止,P3端口输入的信号就可以通过缓冲器、输入三态门送到内部总线。
(2)当P3端口用作第二功能时
P3端口用作第二功能(又称复用功能)时,实际上也是在该端口输入或输出信号,只不过输入、输出的是一些特殊功能的信号。所以当P3端口用作第二功能时,其内部电路的工作原理与用作I/O接口时是一样的,在用作输入功能时,端口的锁存器同样要先置“1”。
P3端口8个引脚的第二功能详见表2-1。例如P3.2引脚用作第二功能时,该端口可输入由外部设备送到的中断请求信号,该信号通过缓冲器、输入三态门送到内部总线。
P3端口除了可以接收外界的输入信号外,还可以接收内部的替代输入功能端送来的信号,该信号通过输入三态门送到内部总线。
总之,P0、P1、P2 和 P3 端口的功能是:都可以作输入或输出端口; P0、P2、P3 端口具有第二功能,各种端口的第二功能见表2-1。例如,表中说明P0端口的第二功能可以用作低8位地址总线/ 数据总线,P2端口可用作高8位地址总线,P3.0端口可用作串行数据接收端。
表2-1 MCS-51系列单片机各端口的第二功能
相关问答
单片机 的按键怎么外接-ZOL问答1、每个I/O端口接一个按键:按键接另一端通常是接地,I/O口通常还应该接一个上拉电阻,有些单片机的I/O口可以配置成内部上拉,就不需要外接上拉电阻了。这种接法的...
单片机接口 p1.0 P1.1 P1.2 P1.3******P3.0 P3.1是什么意思,还有A0 A1 A2 A3 A4 A5是什么意思?P1.0这些那就是IO口的编号,51单片机一共有4组IO口,分别是P0、P1、P2、P3,每组都有8个IO口,那就是P0.0~P0.7、P1.0~P1.7、P2.0~P2.7和P3.0~P3.7。同一...
单片机 有几种 接口 ?pc常见的接口包括pcie、sata、usb、hdmi、vga、lan、wifi、bluetooth。某些单片机的开发板,会把uart转usb,usb2.0,以太网,wifi模块,蓝牙模块集成在同...
8051 单片机 有多少个 接口 ?8051一般有40个接口,这里拿我们国产的具有8051核心的芯片STC89C52RC来介绍一下其接口情况。一、芯片简介TC89C52RC芯片是宏晶科技公司生产的STC89系列单片机中...
51 单片机 数据 接口 怎么用?使用51单片机需要达到以下基本条件:1、至少要搭建一个最小系统;2、你需要编制一个51的控制程序;3、你需要将程序编译连接成HEX或BIN格式的代码并下载或烧录...
请问 单片机 开发板上的串口 接口 、USB电源接口以及外部电源接口的各个功能是什么?串口接口的功能:1、与其他串口通讯2、下载程序(如果单片机有ISP功能的话)USB电源接口的功能:1、提供开发板5V电源(内部电源)2、下载程序(如果单片机...
单片机 哪个 接口 具有双功能?SPI是英语SerialPeripheralInterface的缩写,顾名思义就是串行外围设备接口。SPI是一种高速的、全双工、同步通信总线,标准的SPI也仅仅使用4个引脚,.....
ov767摄像头的RRST 接口 是什么意思,接 单片机 哪个 接口 ?OV7670的Pinout中并无RRST这个管脚,只有RESET高电平复位管脚……OV7670的Pinout中并无RRST这个管脚,只有RESET高电平复位管脚……
单片机 ,什么是串行口,什么是并行口? - 珂珂珂的 的回答 - 懂得两种接口都是用来传送二进制数据的接口形式。串行接口,一般有一根时钟线,一根数据线,一个时钟周期传送二进制1位,要传送一个字节至少需要8个时钟周...
52 单片机 端口介绍?各个端口介绍:P0口:双向8位三态I/O口P1口:准双向8位I/O口P2口:准双向8位I/O口P3口:准双向8位I/O口这里特别要主要准双向与双向三态I/O的区别:P1口,P2口,P...5...
