详解51系列单片机引脚及功能
51系列单片机有各种封装形式,这里以40引脚双列直插DIP形式的封装来进行介绍,如图1.1所示。其中正电源和地线两根,外置石英振荡器的时钟线两根,4组8位共32个I/O口,中断口线与P3口线复用。
图1.1 8051双列直插式的引脚配置
有些新型的单片机在引脚数量以及功能上都略有区别,但都是基于51系列单片机内核。这里介绍的内容同样适用于新型的单片机。下面介绍51系列单片机的引脚功能,这些是学习单片机程序设计必须要了解和掌握的基础知识。
❑电源引脚:主要负责单片机的供电,有两根引脚。VCC(Pin40)为正电源端,接5.0V电压;GND(Pin20)为接地端。
❑外接晶振或外部振荡器引脚:主要负责为单片机的运行提供时钟振荡器,主要有两根引脚。其中,XTAL1(Pin19)为时钟XTAL1脚,片内振荡电路的输入端;XTAL2(Pin18)为时钟XTAL2脚,片内振荡电路的输出端。
8051单片机的时钟振荡器有两种工作方式。一种是片内时钟振荡方式,在18和19脚外接石英晶体和振荡电容,振荡电容的值一般取10~30pF。另外一种是外部时钟方式,由外部直接提供时钟源。
❑P0口:即P0.0~P0.7(Pin39~Pin32),输入输出脚,可用于8位并行I/O口或分时复用为地址和数据总线。
P0定义为I/O口时,为准双向I/O口,需外接上拉电阻,在程序中向该端口写入1后,成为高阻抗输入口。P0口作为输出口时,每个引脚可以负载8个TTL。在外扩存储器时,可定义为低8位地址/数据线。
❑P1口:即P1.0~P1.7(Pin1~Pin8),输入输出脚,8位准双向并行I/O口。P1口内部已经具有上拉电阻,为8位准双向I/O口,能负载4个TTL;在Flash编程和校验时,定义为低8位地址线。
❑P2口:即P2.0~P2.7(Pin21~Pin28),输入输出脚,8位准双向并行I/O口。P2口内部已经具有上拉电阻,为8位准双向I/O口,能负载4个TTL;当访问外部存储器时,定义为高8位地址线。
❑P3口:即P3.0~P3.7(Pin10~Pin17),输入输出脚,8位准双向并行I/O口。P3口内部已经具有上拉电阻,为8位准双向I/O口,能负载4个TTL。
P3口每个引脚都具有第二功能。引脚P3.0(RXD)和引脚P3.1(TXD)分别为串行数据的接收和发送端口,用于串行数据传输;引脚P3.2和引脚P3.3为外部中断请求,分别用于
和
的中断输入;引脚P3.4(T0)和引脚P3.5(T1),分别为定时器/计数器T0和T1的外部计数输入端;引脚P3.6(
)和引脚P3.7(
)用于读写单片机片外RAM存储器,分别是外部数据写选通信号和读选通信号。
❑RST(Pin9):单片机内部CPU的复位信号输入端。在单片机的振荡器启动后,该引脚置两个机器周期以上高电平,便可以实现复位。
❑
(Pin30):地址锁存使能端和编程脉冲输入端。
当访问外部程序存储器时,ALE引脚的负跳变将低8位地址打入锁存;而非访问内部程序存储器时,ALE引脚将有一个1/6振荡频率的正脉冲信号,该信号可以用于外部计数或时钟信号。当访问外部数据存储器(执行MOVX类指令)时,ALE引脚会跳过一个脉冲。另外,对8EH单元的特殊功能寄存器的D0位置1,可禁止ALE输出,只有在执行MOVX或MOVC类指令时,ALE才被激活,仍输出锁存有效。在执行片外程序代码时,该设定禁止ALE位无效。
❑
(Pin29):访问外部程序存储器的读选通信号。
当单片机访问外部程序存储器,读取指令码时,每个机器周期产生2次有效信号,即此脚输出2个负脉冲选通信号;在执行片内程序存储器以及读写外部数据时,不产生
脉冲信号。
❑
(Pin31):
为访问内部或外部程序存储器选择信号。
当8051 CPU访问外部程序存储器时,则
必须保持低电平;当
保持高电平时,则8051 CPU先从片内0000H单元开始,执行内部程序存储器程序;如果外部还有扩展程序存储器,则8051 CPU在执行完内部程序存储器程序后,自动转向执行外部程序存储器中的程序。
如何快速零基础到入门51单片机(三)
单片机介绍
单片机:在一片集成电路芯片上集成微处理器(CPU)、存储器(ROM和RAM)、I/O接口、定时器、中断系统等电路,从而构成了单芯片微型计算机,也就是单片机(single chip Microcomputer)也叫微控制器(MCU)。
单片机的性能与计算机相比计算机要高出非常多。正是因为早期的电脑为了性能丰富导致体积大、造价昂贵,人们只需要它的部分功能,就把主要的一些器件拿出来组成了新的物品就是单片机。
所以单片机的优点就是体积小、结构简单、而且成本很低。
单片机的工作流程就是通过对信息源的采集(主要通过传感器),然后通过CPU电路处理后去控制硬件去实施(例如电磁阀、LED数码管、继电器等)。
单片机在工业生产中和生活中得到广泛的应用。就以洗衣机为例,半自动洗衣机之所以能进化成全自动洗衣机就是得益于单片机的发展。
STC89C52单片机是51系列中的一款(因为51是一款标杆性产品,后面出现了很多按照51内核仿制的芯片,它们有一个统称51系列)。
8位数的CPU处理器;随机存储器RAM为512字节该存储器只是暂时性的断电数据会消失;只读存储器ROM为8K(Flash)像硬盘一样属于长期存储器用来存储程序。
工作频率12MHz(因为我们这款开发板的晶振是12M的)
上图就是我们STC98C52芯片的引脚示意图
VCC是正电源接入的引脚。GND是地线。IO口是P0,P1,P2,P3这些。
XTAL的这两个引脚是用来接晶振电路的,代码驱动运行由它来提供。RST是复位。
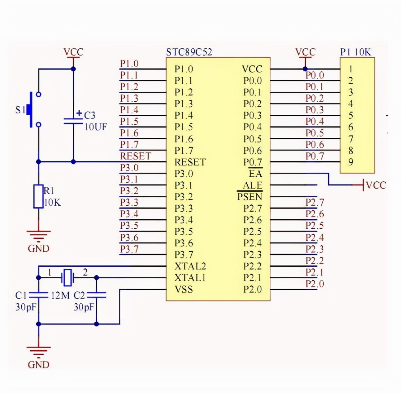
单片机最小系统
这是STC89C52单片机最小的一个系统,它是由一个电源,一个数码管,一个复位电路,一个晶振电路所组成。这个时候我们的单片机就可以工作了。
STC89C52是一个需要(VCC)5V电压的就能运行的芯片。P1是一个负载数码管(用来显示单片机工作)
XTAL1和XTAL2接的就是晶振电路.1和2中间的这个小方块就是我们的晶振元件,C1和C2就是起振电容。绝大多数的晶振电路的组成都是一样的,如果多一个电阻那是为了电路更加的稳定。
晶振在电路中是不可或缺的。以这个电路图为例,假如我们烧录的程序是数码管显示1到9,如果缺少晶振电路数码管就会一直显示1,其他数字不能显示。有了晶振通过振动传送信息单片机才会执行其他的动作。
上图所示的S1部分我们称之为复位电路。
其工作原理就是当电路导通时,C3电容开始充电,此时电容相当于短路状态是直接导通的,RESET接入电源它相当于收到一个高电平信号,我们的芯片时高电平复位的,所以芯片就会复位;当电容充满电的时候是相当于断开的,RESET通过电阻接地相当于接受低电平。
S1是一个开关它的作用是不重启的情况下让电路产生高电平,S1闭合时起到的作用是短路电容,电容短路属于放电状态,再断开S1电容就重新进入到充电状态。
开发板的介绍
我们中间这个单片机是可以取下来的,在蓝色杆子向上拨的时候座子松开芯片就可以取下来。
装上的时候注意不要装反,一个是可以通过引脚定义VCC来定位;另一个是通过单片机有一个半月形的缺口来定位。烧录程序或者运行时,蓝色杆子必须向下固定住单片机。
这部分是LED电路,最常见的就是通过单片机控制LED的亮灭。
独立按键
矩阵按键。按键的作用由我们程序来定义
无线模块:做无线设备的控制。
红外接头(可以做一些遥控类的项目),自己也可以做一些带遥控的家电的万能遥控器。
USB口主要是用来下载程序使用的。
DS1302时钟芯片,可以做闹钟之类的项目
复位电路
AD/DA模数转换器,模拟量到数字量的转变。我们的单片机是数字的。
74H595是扩展的IO口(备用IO口)
步进电机芯片,控制得比较精确。空调的吹风角度就是由它控制
138译码器,驱动数码管
超声波蜂鸣器。通过外部超声波模块输入到单片机进行处理。蜂鸣器来表达处理的结果。
温度传感器
液晶显示
点阵屏(显示字,符号等)火车站显示车次时用的就是这个
免费领!单片机入门到高级开挂学习路径(附教程+工具)
回复入门资料,获取单片机入门到高级进阶教程
相关问答
51单片机 和 52单片机 的 区别 ?_作业帮[最佳回答]52有定时器3个,51只有2个定时器52内部RAM为256字节,51为128字节
52单片机 和 51 单片机有那些 区别 ?51单片机51单片机是对所有兼容Intel8031指令系统的单片机的统称。该系列单片机的始祖是Intel的8004单片机,后来随着Flashrom技术的发展,8004单片机取得...
32单片机和 52单片机 的 区别 ?51单片机和STM32单片机的区别51单片机是对所有兼容Intel8031指令系统的单片机的统称,这一系列的单片机的始祖是Intel的8031单片机,后来随着flashROM技术...
c 51 和c 52单片机 的 区别 ?C51和C52同属于51系列单片机,它们的内核都是MCS51,单片机的封装也相同,所不同的地方有以下几点:第一,ROM容量不同,c51是4kflash,c52是8kflash。第二,...C...
单片机 里面的reg 51 reg 52 有什么 区别 ?泻药两者主要的区别在于ROM和RAM的大小不一样。AT89C51RC有32K的FLASH和512字节的RAM,而AT89C51只有8K和256字节。在这类基本51内核上写代码,你可以选择Keil开.....
52单片机 和stm32 区别 ?52单片机,还是STC51单片机,都是STC公司推出的以MCS-51为内核的单片机的。和AT89C51基本一致,但是可以通过串口直接烧写所以被广泛使用。MCS-51是入门级一款很...
stc89c 51单片机 引脚和stc89c 52 引脚相同吗?除了1、2脚以外,STC89C51和STC89C52其它的引脚完全相同。C51的1脚和2脚只是P1.0和P1.1,没有第二功能。而C52内部增加了一个定时计数器T2,这个T2的脉冲输出脚就...
单片机 stc90c516rd+和at89s 52 的联系和 区别 ?两种都是51单片机,内核是一样的,IO引脚也一样主要的不同是FALSH,RAM及外设的不同,程序下载方式也不同stc90c516rd+可以用串口进下ISP下载,可以看其它的...
52单片机 优点?性价比高,价格低,资源丰富性价比高,价格低,资源丰富
STC89c 52 与 51 系列的 单片机 相比,有点是什么?尽量具体?51系列单片机是指51内核stc89c5X基本都是51内核的种累最后一个数字表示E2prom的大小,E2prom=X*4K,c51就是4K,c52就是8k。52还多了一个定时器,所以可以说52是5.....
