学习笔记基于单片机的酒精浓度检测仪的设计
本文基于现状设计的酒精浓度检测仪,与传统酒精检测仪相比,具有如下优点:(1)体积小,便于携带;(2)采用12位AD转换芯片,精度高;(3)一个周期内取样20次,并在软件程序中对采样数据进行平滑处理,误差小。
1 系统硬件设计
1.1 探测参数
本系统以酒精浓度作为主要的探测参数。通过检测酒精信号采集电路的电压值,并对数据做一系列的分析处理,就可以得到被检测者呼气中的酒精浓度值。
1.2 方案设计
图1是本系统的硬件流程图,其包括信号采集模块、信号处理模块、控制处理模块和人机通道。
1.2.1 信号采集模块
MQ-3酒精传感器对于10 ppm~1 000 ppm范围内的酒精信号都有高度的敏感性,此外它还有以下几个特点:响应时间短、恢复快;使用寿命长,测得数值较稳定;驱动回路简单,便于应用。
MQ-3酒精传感器输出回路如图2所示。
MQ-3具有6只针状引脚,其中4只用于信号取出,另外2只则用于提供加热电流。图2中的1、3、4、6四脚用于信号取出,2、5端之间是加热电阻丝。同时在5脚后需要再接一个适当值的电阻,起到限流的作用。MQ-3上的微型A2O3陶瓷管、SnO2敏感层材料遇到酒精分子时,3、4两端之间的敏感体电阻会发生变化,导致输出的电压值发生改变。由于这种变化是可逆的,因此酒精传感器在实际应用中能够重复使用,多次测量。如果用5 V的电源供电,理论上MQ-3传感器输出电压值应该是0~5 V,但是实验测得在无酒精的环境中传感器输出的电压值并不为0。这就需要对系统进行零点设置,为方便计算,本系统选择以数字电压值1 000作为系统检测零点。当得到的数字电压值小于1 000时,液晶不能显示酒精浓度值。
1.2.2 信号处理模块
酒精传感器将酒精浓度信号转换成模拟电压信号,模拟电压信号再分别通过滤波电路,AD模数转换电路后,转换成数字电压信号交由控制处理电路分析处理。图3为信号处理模块的流程图。
(1)滤波电路
滤波电路用于除去输出电压信号中可能夹杂的高频干扰信号。
(2)AD转换电路
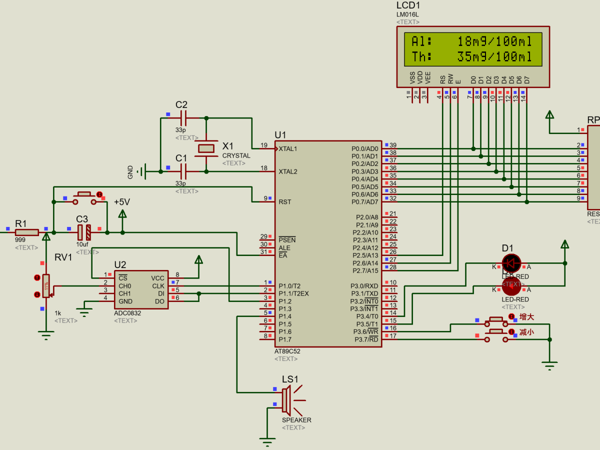
传感器输出的电压信号通过滤波电路后,得到的是模拟电压信号,为了便于单片机数据处理需要将其转换成数字信号,因而其后连接了AD转换电路。在AD模数转换电路中,选用了12位的ADS7886芯片,具有高精度、低功耗、转换时间短、接口简单等特点[4],同时价格经济实惠。ADS7886与单片机的接口电路如图4所示。
STC89C52单片机与ADS7886配套使用时,其中的VCC接5 V电压,图中电容是旁路电容,用于去除VCC中夹杂的高频信号。SCLK端口产生数据转换的串行时钟,故需要连接单片机时钟;CS端口是片选信号。VIN端口用于输入信号,SDO端口用于接收数字信号数据。ADS7886一边进行转换一边进行数据输出。这些数据包含前面4个0和随后的12位数。
(3)控制处理模块
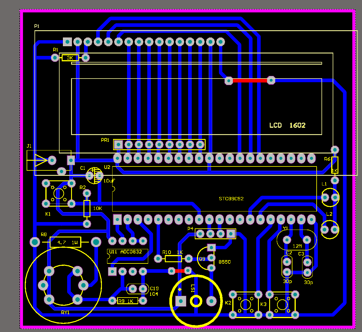
控制处理模块主要指单片机最小系统。本系统采用的单片机是STC公司生产的STC89C52,它是一种低功耗、高性能CMOS 8位微控制器,且具有8 KB在系统可编程Flash存储器,此外它还具有程序无法解密、价格低、功耗低、运算高速、高可靠强性、抗静电和抗干扰能力强、功能强大等优点。STC89C52在智能化电子产品设计中有着极其广泛的应用。单片机最小系统如下图5所示。
1.2.3 人机通道
本系统中人机通道主要有按键检测模块、LCD液晶显示模块和声光报警模块。
(1)按键检测模块
测量键:只有当测量按键被按下后,系统才开始采集酒精浓度信号,并进行一系列的分析处理操作。
复位键:在一次测量结束后,需要复位操作后再次进行测量,否则可能引起较大误差。
RL分压电阻:用于调零。当设计的电路板被移动后,或者当MQ-3酒精传感器处于干扰较大的环境时,需要用螺丝刀调节RL分压,当调至液晶上AD显示1 000左右才可进行酒精浓度的测量操作。
(2)LCD液晶显示模块
LCD1602液晶功耗小、体积小、价格低廉,且能满足本系统设计的要求,故选择使用LCD1602作为本设计的显示模块。此外,LCD1602还具有对比度可调、内含复位电路、提供各种控制指令的特点。
本设计中LCD1602液晶的显示屏需要显示AD实时采样数字电压值和酒精浓度数值大小。
(3)声光报警模块
当检测到的酒精浓度超过200 mg/L时,黄色指示灯D2亮起,蜂鸣器发出报警声音,同时在液晶屏上显示当前被测酒精浓度;当检测到的酒精浓度超过800 mg/L时,红色指示灯D3亮起,蜂鸣器发出报警声音,同时在液晶屏上显示当前被测酒精浓度。在检测到的酒精浓度小于200 mg/L时,液晶屏上显示酒精浓度数值,报警指示灯不亮,蜂鸣器不鸣叫。声光报警模块如下图6所示。
2 系统软件设计
系统首先将得到的数字电压信号通过软件程序进行数据平滑处理,即在一个周期内采样取值20次,并用中间的10次采样值取平均值后作为此次酒精信号采样的数字电压值。再通过MQ-3敏感体电阻与分压电阻RL电压之比的变化量来计算酒精浓度变化量。系统将分析处理后的数据换算成酒精浓度值,然后再显示到LCD1602液晶上。如果测得的数据超过所设定的标准阈值,声光报警模块开始工作。同时也可以通过人为按键操作来控制人机互动功能。软件流程图如图7所示。
3 系统整体调试
首先把传感器置于无酒精的环境下,调节使得LCD1602显示的浓度数值为0.00 mg/L。在MQ-3可探测到的酒精浓度范围下,即10 ppm~1 000 ppm范围内,配制3种不同浓度的酒精液体,并预先计算好它们的浓度值。然后分别用棉花棒蘸取酒精液体后放置于传感器上方,若液晶显示的数值分别与配制的酒精浓度值相近,则调试成功;如果液晶显示值与配制的浓度值有较大偏差,则调试不成功,需进一步查找原因。表1给出了在100 mg/L、250 mg/L和900 mg/L时测量得到的酒精浓度值。可以发现,本设计测量的酒精浓度误差在2%以内,如果进一步优化,便可以实际应用。
4 结论
如果对本设计做一定程度的改进,并将它与多种传感器、远程处理等技术进行整合,就能够制成“酒精钥匙”。开车门之前,驾驶人需要按下开门键,待黄色准备灯亮起,对着这个吹棒吹气约2 s。如果驾驶人所做的酒精吹气测试结果未超过法定允许的标准值,绿色指示灯亮起,顺利通过酒精检测,车门打开,可以上路;如果驾驶人所做的酒精吹气测试结果超过法定允许的标准值,红色指示灯亮起,系统将使引擎维持在静止状态无法启动,这样就有效地遏制了酒后驾驶。相信随着科技的发展,这种酒精检测的技术将更广泛地应用于我们的生活。
阅读本文用了: 分 秒,转发只需1秒
❀ 转载是一种智慧❀ 分享是一种美德❀
基于单片机的酒精浓度车载酒精测试仪设计
本次设计题目是车载环境酒精浓度检测系统设计,需要实现环境酒精浓度的检测。功能有:实时检测当前的环境酒精浓度并且显示在液晶显示器中,并且可以调节阈值,实现系统的酒精浓度可控,防止系统误报警。
系统的组成有两个部分,分别为硬件部分和软件部分,在硬件电路设计上需要考虑到硬件系统的稳定性考虑到系统硬件电路的稳定性以及抗干扰能力,并需要综合考虑元器件选型的性价比。硬件电路在设计时需要对传感器进行选择,酒精浓度传感器是将环境酒精浓度信号转化为电信号,并且需要对外部环境影响控制,将气体传感器的数据通过模数转化器再输入到单片机处理。通过这样的方式来处理模拟信号与数字信号的转化,保证系统的数据处理完善。酒精浓度检测的程序设计步骤为检测当前酒精浓度信号,再对检查到的信号进行数据分析,将数字信号转化为实际的酒精浓度值与当前设定值做对比,如果超过阈值的报警,反之则不报警,并将最后的结果显示到显示器中。可以通过按键来实现对阈值的调节。
相关问答
...C5A16AD 单片机 适应于 酒精 浓度 测试仪 设计中具备的优势】作业帮[最佳回答]STC12C5A16AD单片机是51系列单片机,比普通51单片机多了一些功能如AD转换功能,作测量系统时可以不用再扩展AD转换芯片,PWM功能...
单片机 接触不良怎么处理-ZOL问答你可以在C+端出来串一个电阻接三极管1脚,三极管二脚接单片机I/O口然后接入充电器时三极管导通不接时不导通,将单片机脚设为输出并上拉电阻使能就可以了,然后检...
单片机 开发板碰到水了还能用吗?如果单片机开发板受到水的损害,通常情况下可能无法继续正常工作。水分可能会导致电路短路、腐蚀元件或损坏电路板等问题,从而导致开发板无法正常运行。如果您...
室内空气检测仪原理是什么?-设计本有问必答甲醛检测仪原理有:它是利用一些金属氧化物半导体材料,在一定温度下,电导率随着环境气体成份的变化而变化的原理制造的。比如,酒精传感器,就是利用二...
电磁炉触摸屏失灵怎么办?_家电_装信通网是你触摸屏内部受油污或进水了,还有就可能是排线没有插好。保修期内是不允许自行拆卸机子,所以机子如果还在保修期内请送到当地该品牌部...保修期...
大家觉得家用甲醛检测仪器管用吗_其他[回答]很高兴给你解答,我给你提供一些我的经验,你参考一下还可以。家庭的话可以用,需要检测报告就要到专门部门来检测了如果你自己有钱,买一台便携式...
罗茨流量计分类方法有哪些?[回答]1.铝合金材质,体积小、重量轻,安装维护更为方便。2.气体腰轮流量计先进的微机技术与高性能的单片机,使整机功能更强大、性能更优越。3.智能一体...
修索尼相机快门要多少钱? - 李花花儿 的回答 - 懂得现在数码相机是越来越便宜了,800万象素的名牌数码都有1000元以下的了,可见数码产品发展的迅速。我好多朋友都买了各式各样的数码相机。随之而来的就...
在座的前辈!有谁懂!乌鲁木齐医院大厅多功能消毒机器人24小...[回答]单片机是单一指令集,CPU是集成的,CPU=N个单片机,如果是流水线机器人,只做单一的工作,单片机可以胜任,CPU是多功能操作,单片机=电子表就是单片机的代...
沥青延度试验方法方法与步骤 - vEvW8chi4Y 的回答 - 懂得1.隔离剂可以是滑石粉和甘油混合涂好隔离剂,放好2.倒样品样品倒入模具后,记时30分钟以上,超过30分钟很长时间也没问题;3.30分钟以后,放入水中30分钟...
