入门单片机需要购买什么东西,学哪款单片机最好?
最近看到有些人说学单片机好烧钱,把我看懵了,我的第一感觉是这孩子到底有多穷。
我印象中,10年前我自学单片机就买了一个51开发板,然后买了一套智能小车配件,总共花费不到500块钱。
通过几个月学习找到第一份工作1.8k,半年后涨到5k,大概1-2年后,每个月都能通过这个技术获得1万多报酬,如果当初懂投产比这个概念,我应该会像中了彩票一样开心。
所以别说500块,即便是5000块让你能够学会这门技术,我都觉得超值。
Ok,言归正传,对于单片机学习入门。
一、入门单片机要买什么?
我的原则和建议是能买最低配绝对不买最高配 。
曾经我买STM32开发板的时候就做过这种傻事,总想着买最高配能多学点东西。
其实高配那些东西,在实际产品开发当中根本不会采用那种技术方案来做,主要是尺寸和成本各方面不能满足需求。
除非你正在做一个产品,正好需要用到这些功能,你想知道大概是怎么做的,这个时候你可以针对性购买高配,否则大概率都是压在箱底吃灰。
新手先从51单片机入手,可以先购买一个51开发板,买个最低配的就行,大概也就100多块钱。
很多人不知道买谁的,一般开发板都有配套视频教程,你可以先下载视频教程看看风格适不适合自己,合适了再买。
如果你实在没时间去听,可以和我当初一样,通过郭老师的开发板和视频入门。
现在市面上的51开发板基本都是用STC89C52RC这个单片机做的,直接串口烧录程序,比较方便。
很多商家为了多搞点利润,会给开发板一些附加模块,比如说超声波、红外、电机、温湿度等等。
我们在选择的时候不应该根据模块来选,而是根据协议来选 。
比如说现在工作当中,最常用的就是IIC、SPI、串口、单口通讯这几种协议。
那我们可以看看哪些附加模块是用这些协议接口的,每种协议买一个模块就可以。
主要的目的是为了让你用这些协议做下实验,下次碰到这种功能的时候就知道怎么做了。
还有一些小伙伴可能会问,难道不用买一些书籍之类的吗?
我做了10年开发,做过几十个产品,书虽然买了一些,但是基本都是吃灰的命,根本没看过。
主要是这门技术是实战型技术,你花1个小时看书,还不如拿一些例程多去实践一下。
二、学什么单片机最好?
很多人刚开始是通过stm32入门的,我没试过零基础从stm32入门是什么体验。
但是通过和几个直接学stm32的人交流来说,他们普遍的问题是基础部分的知识缺失,导致每碰到问题都无从下手,如果百度搜不出来就完全没思路和办法解决了。
我对无际单片机编程的学员一般是建议从51单片机开始学起,如果学习路径正确的话,半个月完全能够上手写一些简单的程序了。
不是说市场什么火就去学什么,很多东西都是要有基础沉淀,为什么c语言历史这么悠久了,甚至现在招聘都没人要只会c语言的。
但是c语言依然是最火的语言之一,就是因为它是基础,是根基,是不可替代。
单片机也是一样,你说51过时了吗?淘汰了吗?
如果你觉得是,在内行人看来你就是外行人,真实现象是4位单片机都还有大量应用。
千万不要把思维局限在攀比技术的高低,真正商用产品都是以利润为核心,成本越便宜质量越稳定越好。
初次接触单片机,你会选择哪款呢
做电子产品设计,肯定要与单片机打交道。单片机是整个电子产品的核心,相当于人类的心脏。所以,单片机是一款极其重要的电子元器件。
工科专业的同学,主要课程有c语言、c++、模拟电子、数字电子、电路、汇编等,单片机也是绝大多数,工科专业学生的课程。
其实,模拟电子、数字电子、c语言、汇编这些课程,就是为学单片机课程打下基础。单片机课程涉及到众多专业知识。总体来说,可以分2类,硬件和软件。
硬件,就是指的硬件电路,包括单片机的外围电路和其它驱动电路。软件,就是单片机的运行程序,主要是c语言和汇编语言编写。
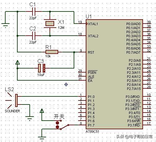
如果大学期间,初次接触的单片机应该是51单片机。很多大学开设单片机课程,均选择51单片机。主要是51单片机比较容易上手。它总共40个引脚,有4组IO口,每组有7个IO。单片机外设功能也单一。有2个外部中断、2个定时器、1个收发数据的串口。外设简单,同时51单片机属于8位单片机,所以,配置单片机的寄存器也较容易,适合新手。
如果大学期间,没有学过单片机,步入社会走进工作岗位后,才接触的单片机,应该不会接触51单片机。现在很多项目几乎不用51单片机。项目中,stm32单片机的用量越来越大。我接触的项目,用到stm32单片机最多。有一个项目用到51单片机,但是,用的是增强型的51单片机。stm32单片机上手难度大一点,主要它是32位单片机,每个寄存器都是32位,配置比较麻烦。但32单片机提供库函数,代码撰写可以调用库函数,很方便。
除了上述单片机,比较常用还有AVR单片机、MSP430、飞思卡尔单片机,这些单片机都是8位单片机,寄存器都是8位。你到公司就职,公司的项目用到什么单片机,你就得学什么单片机。如果你有不错的单片机基础,接触一款新的单片机,稍微看看单片机手册,看下对应的例程,两三天能上手。
初次接触单片机,最好选择8位单片机。选择外设比较少的单片机,外设功能太多,让初学者望而生畏。51单片机,是初学者的入门级单片机。
相关问答
最便宜的8位 单片机 是哪颗?一般来说,8位单片机最常用的是三个系列:1、51系列:以intelMCS51为核心,很多公司都买了它的核心,生产自己的51单片机,主要有ATMEL公司(AT89S52等等),STC...一...
现在学哪款 单片机 好?51,STM32。各品牌 单片机 的优缺点?51简单便宜,stm32火热,avr高速,pic可靠,arm强大,每种单片机都像美女一样,有着她独特的魅力,在不同的领域中,有着广泛的应用。最强大的当属arm,从最开始...至...
单片机 开发板哪款好?首先对于单片机开发板的选择,有很多初学者总是会犯一个错误,喜欢选择那种销量大的,你想一个月买上千套的,你就是单纯的买一块板子而已,其实开发板最大的价值...
51 单片机 开发板有什么好的推荐?51单片机是单片机学习入门的首选,经过三十年多的发展51单片机已经做得很成熟,成本低,操作方便,资料丰富。虽然多数公司都用32位或者更高级的芯片去做产品,但...5...
学习 单片机 用什么软件最好?现在市面上有很多种类型的单片机,如果你是初学者建议学习51系列,这样的话网上的学习资源会后很多。51单片机的编译软件现在最流行的是keilc51,你可以用这个软...
单片机 需要的元器件去哪里 买 ?单片机是一种可编程的器件,其带有片上资源功能强大,但是单片机本身并不是一个可以直接面对终端用户的产品,需要通过和不同的外设电路、芯片搭配可以实现各种不...
单片机 开发人员最主流的开发和仿真软件有哪些?我在学校学的是8098单片机,用的是汇编语言,由于年代久远,加之刚入门懵懵懂懂,不知道用什么集成开发工具,只记得有点难,跟《微机原理》一样是其他同学容易挂...我...
我是一名电子爱好者,最近研究51 单片机 和步进电机,需要 买 示波器吗?现在示波器很便宜,25MHZ双踪数字存储示波器才一千多一点,这在十年前是不可思议的。玩单片机有一个示波器方便多了,特别是外设接口,通讯等有示波器可以方便的...
对 单片机 编程要用什么软件? 单片机 编程如何快速入门?你好,我就是做单片机嵌入式软件开发的,对于第一个问题,单片机开发一般都是用C语言,单片机的开发平台即编译器通用的有keil、IAR、eclipse等,现在eclipse也支...
基于 单片机 的模拟路灯控制系统设计, 买什么单片机 好?您好,我来回答您提出的问题,这个题目应该是您做毕业的,我建议您可以选择89C51单片机和C8051F020单片或者树莓派这些入门级来练手。一:89C51单片机AT89C51是...

