大泡泡的DIY:咸鱼廉价电子价签拆解,DIY 墨水屏 8266 显示驱动
本内容来源于@什么值得买APP,观点仅代表作者本人 |作者:BigBubbleGum
逛闲鱼的时候发现了这样一种墨水屏——电子价签 ,大家在盒马、7Fresh、小米之家等互联网线下店里面应该见到过,用电子价签替代传统的纸质价签,可以统一管理显示价签内容,并给消费者营造出一种科技感、高端感。
常见的价签尺寸有 2.13 寸、2.9 寸和 4.2 寸,海鲜市场上价格分别为几块钱、十几块钱和二三十块钱。电子价签个人是没法直接更改其显示内容的,需要有专门的基站才能改写。电子价签的内部就是单片机驱动板+电子墨水屏,于是我研究了下如何让这块墨水屏显示自定义图案。
内容比较多,我将分为上下两篇,本文将介绍下电子墨水屏的工作原理、价签拆解、各种硬件驱动方案。下一篇将介绍墨水屏驱动板故障排除、通讯协议和驱动程序相关的内容。
我也是从零开始接触的电子墨水屏,各种 QQ 群潜水、论坛找资料,学习途中遇到了不少坑,相信这将是你能找到最详细的电子价签 DIY 攻略。
一、电子墨水屏简介
电子墨水屏也叫电子纸,常见的电子纸采用“微胶囊电泳显示”技术(EPD)。其基本原理是悬浮在液体中的带电纳米粒子受到电场作用而产生迁移。电子墨水涂布在一层塑料薄膜上,再贴覆上薄膜晶体管(TFT)电路,经由驱动 IC 控制,形成像素图形。
电子墨水由数百万个微胶囊所构成,微胶囊的大小约等同于人类头发的直径。每个微胶囊里含有电泳粒子──带负电荷的白色以及带正电荷的黑色粒子,悬浮于透明液体中。
利用正负相吸的原理,当电场接通时,该区块对应的黑或白粒子会移动至微胶囊的顶端,使用者在该区块上,就能看见白色或黑色。
常见的电子纸是黑白色的,电子价签还有一种三色电子墨水屏,系统运作原理与双色系统类似,施加不同的电压,使不同颜色的粒子移动至上层,看见不同的颜色。
电子墨水屏易于阅读 :电子纸显示屏是靠反射环境光来显示图案的,它具有纸张印刷般的效果;
轻薄灵活 : 因为结构上比较简单外,加上电子纸本身是基于柔软的塑料薄膜的材料,造就了它天生柔韧、可弯曲的特点,可以根据需要任意裁切成各种形状。
省电节能 :当显示静态图像的时候,电子纸可以完全不耗电,就是即使断开所有电源,电子纸显示器依然能够保留最后一幅画面。
比如下面这款应用了电子纸技术的智能卡,就具备了显示余额的功能。
还有这种 NFC 无源智能吊牌,可以通过手机 NFC 刷新显示内容,可以用作电子「狗牌」、电子行李牌,放在店里展示收款二维码,放在车上显示挪车电话啥的。
二、价签拆解
言归正传,首先来拆解这块 2.13 寸的电子价签,2.9 寸和 4.2 寸方法一样。
价签背面是电池仓,可以用拆机撬棒撬开,里面是两枚 CR2450 锂电池并联。(不拆电池仓不影响下面的步骤)
2.13 寸价签的型号为 Stellar-M;2.9 寸型号为 Stellar-L;4.2 寸型号为 Stellar-XL。
价签正面的塑料面板是胶水固定,无法无损拆解。
用刀片以四周边缘为突破口,刀片插入部分后就能轻松撬开整个面板。
过程一定要注意安全,千万小心别割到手指,血与泪的教训!
取下盖板,就能掀开墨水屏,主板是卡在塑料外壳中的,轻轻一撬就能取下。
2.9 寸/4.2 寸墨水屏与主板是插座连接,可以轻松取下;
2.13 寸墨水屏跟主板是粘在一起的,首先刮除表面白色软胶,用 180 度热风枪(吹风机应该也可以的)边吹边撕,别用力,就能取下屏幕。
2.9 寸/4.2 寸屏幕是 24P 的,2.13 寸屏幕是 34P,都是 2015 年产的。
最后看一下主板,左侧为墨水屏驱动电路,中间是一颗德州仪器的单片机 MSP4302553,顶上有一颗兆易 SOP8 存储器芯片 25VQ21BT,右侧是 2.4G 射频收发芯片 A7106,负责与基站通讯。
三、墨水屏驱动基础
1. 墨水屏驱动原理
墨水屏内置驱动器 IC,采用 COG 封装, IC 厚度 300um,根据 FPC(柔性电路板)宽度的不同,分为 24P 和 34P。墨水屏正面朝向自己,排线朝左边,从上往下分别是引脚 1-24。
24P 墨水屏比较常见,一些驱动板的排座也是 24P 的。
2.13 寸电子墨水屏的排线宽度是 34P 的,实际引脚数量是 26 个,裁剪时需要将上下两个没有连接的引脚一并减掉,就变成 24P 了。
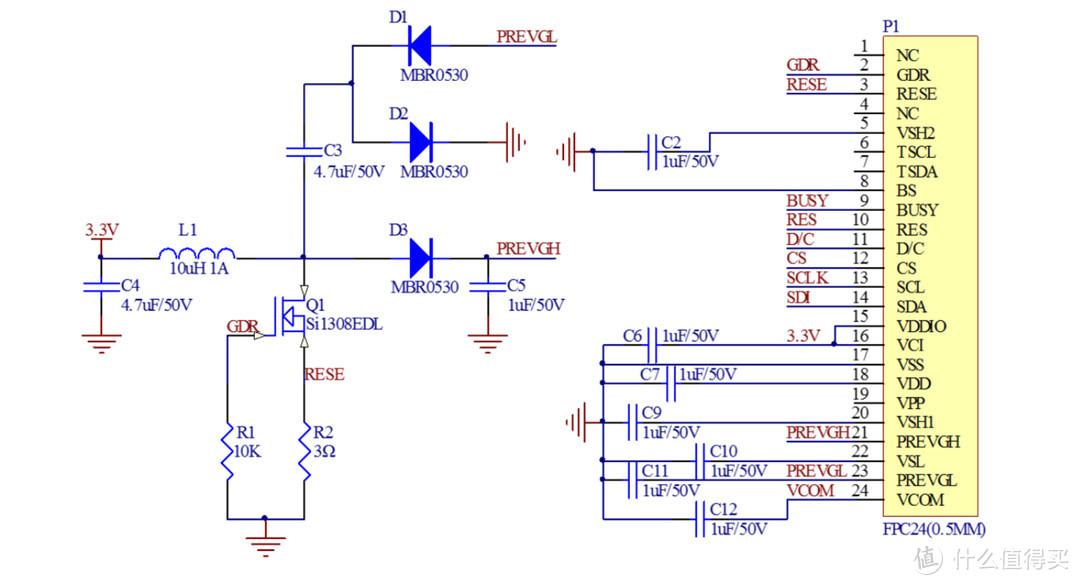
电子价签里面墨水屏丝印 HINK-E0213A04,跟大连佳显公司(Good Display)的“ GDEH0213B73”屏幕型号一样,可以在他们的网站上查询到详细的信息,或者去资料更齐全的微雪(Waveshare)家查看更多内容。电子墨水屏通用驱动电路如下。(24P 引脚定义和驱动电路原理详解放在下一篇)
单片机的话推荐使用 ESP8266 模块,比较常用的是 12E 和 12F。网络上有丰富的例程,使用 Arduino 的开发环境,简单易上手。
ESP8266 模块加上串口通讯电路和电源电路就是 NodeMCU 开发板,直接用杜邦线连接墨水屏驱动板就行。
墨水屏与单片机采用 SPI 协议通讯(原理见下一篇),墨水屏的 9-14 号引脚与单片机连接,加上 3V3 和 GND,需要使用 8p 的排线将墨水屏驱动板和 NodeMCU 开发板连接。
其中引脚 10 和引脚 12、13、14 这四个墨水屏引脚 ESP8266 的连接一般是固定的,不同人写的程序里面 BUSY 和 DC 引脚与 ESP8266 的连接会有不同,在烧录程序的时候需要注意在源程序里面修改相关定义。
微雪家的墨水屏产品功能引脚定义如下表。
2. 24P、34P、上接、下接
刚接触墨水屏时,被上接还是下接搞得比较迷糊,这里对这些概念做一个详细的解释。
24P 和 34P 是指墨水屏 FPC 排线的宽度,比如 2.9 寸和 4.2 寸以及微雪自家的墨水屏是 24P 的,排线引脚数量也是 24P;而 2.13 的价签墨水屏排线宽度是 34P 的,排线引脚数量是 26 个,修剪掉两旁空白部分和上下两个引脚就是 24P 了。24P 和 34P 墨水屏引脚定义是一样的,驱动电路通用。
对应插排线的座子叫做 FPC 母座,因为 FPC 排线只有一面有引脚,如果 FPC 座子的上面跟排线接触就是 FPC 上接,FPC 座与排线的接触面在下面的话就是 FPC 下接。
通常上接的 FPC 座子是抽拉式的,下接的座子是翻盖式的,24P 还有上下面都有触点的 FPC 座。
一般 DIY 的话屏幕跟主板平放在桌面上,排线朝上与 FPC 座子相连,用抽拉上接的座子。
2.9 寸价签里的屏幕是翻折到 PCB 顶部,用的是 24P 翻盖下接母座。
24P 的墨水屏的排线比较厚,跟 FPC 母座连接较紧。2.13 寸电子价签里的 34P 墨水屏是粘贴在 PCB 上的,排线很薄,在 FPC 座子里压不紧,可以用胶带增加厚度。
四、墨水屏驱动方案
1. 破解通讯协议,直接驱动
真正的大佬可以不用管上面的驱动电路,自己 DIY 一个基站,连价签外壳都不用拆,直接给墨水屏传图。
比如 CSDN博主 @myfish3 使用一块伊拉克成色的 STM32 开发板和 A7105 射频芯片在廉价的电木洞洞板上搭建了一个简单电路,在 PC 机运行上位机,使用串口和 STM32 通信,STM32 使用 A7105 和价签的 A7106 通信,MSP430 从 A7106 获取并执行命令。
技术大牛往往就是这么朴实无华。
2. 下载器直接写入程序
如果你懂 MSP430 单片机开发的话,可以用 430 launchpad 直接往电子价签主板上的单片机烧录程序,这个相对来说会简单一点,网上也有很多的例程。
3. 原生墨水屏驱动电路板
对于普通的 DIYer,使用墨水屏驱动板+ESP8266 更加简单易学。
第一种方案可以利用电子价签 PCB 板上的原有驱动电路,首先将 msp430 和 A7106 拆下,防止干扰,节约电能。
虽然板子上留有测试点,但是与墨水屏没有关系,不能直接利用。
经过测试,驱动电路的 9-14 号通讯引脚如下图所示,分别接在了 430 单片机的左上部分 6 个引脚,BS 引脚要接地,方框里面有一个 MOS 管,原用于控制墨水屏的电源通断,拆除后把红点处的两个引脚相连即可。
用细导线将焊盘引出,与 ESP8266 开发板相连。
3V3 和 GND 可以从背面的电池正负极上引线,这样无需拆下电子墨水屏,也不用单独购买驱动板,利用价签原来的驱动电路,直接就能刷入程序改写显示画面。
4. 墨水屏驱动板
上面的飞线操作过于繁琐,建议买一个墨水屏驱动板,也就几块钱,用排线跟 ESP8266 相连也更加稳定。
5. ESP8266 墨水屏驱动开发板
微雪有款墨水屏开发板,将 ESP8266 和墨水屏驱动电路集成到一起,省去了排线的连接,开发更方便。
但是这种成品开发板的墨水屏跟 8266 的引脚是固定的,比如微雪开发板的引脚定义如下,网上一些墨水屏应用程序只提供固件,没有源代码,如果引脚定义跟微雪不一样的话就不能使用了。
而且微雪开发板的 FPC 座是 24P 的,34P 的 2.13 寸墨水屏使用时需要裁减排线,开发板的价格也比较贵,要六七十元。
五、DIY 墨水屏驱动板
于是我自己画了一个 ESP8266 墨水屏驱动板,毕竟嘉立创的羊毛不薅白不薅,成本只要十几块钱,墨水屏引脚与 8266 的连接根据自己需求修改(图中是微雪定义),此外还有以下优点:
采用 Type-C 接口;24p/34p FPC 座均可使用体积小巧,仅跟 2.13 寸墨水屏一样大;贴片元件采用 0805 封装,串口通讯芯片采用 CH340C,Type-C 和 FPC 焊盘加长,所有元件均在正面,方便手工焊接;电路中有两个地方可供选择,一是 BS 接地(0)为默认的 4 线 SPI,接 3V3(1)为 3 线 SPI;二是 RESE 电阻通过拨动开关选择,1.54/2.13/2.9 寸墨水屏选择 3R,2.7/4.2 以及三色墨水屏选择 0.47R。
PCB 已打样验证能用,电路里面用到的电阻电容电感、三极管 MOS 管都可以从价签 PCB 上获取。16P 的 Type-C 和 0.5mm 间距的 FPC 插座引脚密集,对于新手来说可能有些难焊,建议大量使用助焊剂。
PCB 四周留有螺丝孔,可以加上锂电池。3D 打印个外壳,做一个墨水屏时钟。
PCB 留有 8 个墨水屏通讯排针接口,可以只焊接墨水屏驱动电路部分,当做独立的驱动板使用。
原理图和 PCB 都是基于立创 EDA 设计,已开源,可以自行打样。
国产的立创 EDA 和嘉立创免费打印真是太好用了,让我来继续安利一下。
PCB打样全免费!手把手教你在嘉立创0元下单 创作立场声明:种草免费PCB打印网站-嘉立创我最早接触电子电路设计是刚上大学那会,加入了一个叫做「电信科协」的学校社团学习51单片机,部长手把手教我们焊接最小系统板,后来焊接技术有了长进,陆续将数码管、点阵、按键、各种传感器全都焊接了上去,把一块15x10cm的洞洞板焊的满满当当。几年下来单片机编程BigBubbleGum|赞15评论7收藏71查看详情
六、上传自定义图片
ESP8266 墨水屏驱动的硬件部分搞定后,就可以往里面上传程序,显示自定义图案,这里以 2.13 电子价签墨水屏为例,使用的是上面我自己做的 ESP8266 墨水屏驱动板。
软件部分使用的是 Arduino IDE 环境,下载和安装可以看我之前的教程。
1. 微雪本地例程
在微雪官网下载示例程序。
进入 example 文件夹中,把 esp8266-waveshare-epd 文件夹整个复制到 %LOCALAPPDATA%Arduino15packagesesp8266hardwareesp82662.7.1libraries,其中“2.7.1”需要根据安装的 ESP8266 支持包版本进行相应更改。
打开 IDE,选择正确的开发板和端口号。
打开”文件-示例-NodeMCU 1.0-waveshare-e-Paper“,找到 2.13 屏幕驱动程序。
如果你是按照微雪的引脚定义设计的驱动板的话,直接编译下载,墨水屏就能显示图案了。
如果你是其他的引脚定义,需要修改下 DEV_Config.h 里的引脚定义。
新手估计很难一次性成功点亮墨水屏,我也翻车了好多次。下一篇中将介绍下硬件电路常见问题以及故障排除思路。
2. 自定义图片上传程序
微雪的示例程序作为出厂测试用的,我精简了下,只保留了自定义图片上传功能。
2.13 寸墨水屏的分辨率为 250x122,先用 PS 或者画图软件制作一张 250x122 像素的.bmp 格式的图像。打开取模软件,扫描模式设置为垂直扫描,宽度和高度设置为 250x122,取消勾选包含图像头数据,勾选颜色反转,设置为上下颠倒,点击保存为 .c 文件。墨水屏断电后能保持最后显示的画面,可以当做电子相册或者挪车电话牌。
拆解电子价签,获得墨水屏并成功点亮,相信没有比这更全面的新手教程了。
ESP8266 电子墨水屏驱动电路原理图与 PCB、取模软件与示例程序,已发布到立创开源广场。
下一篇将进一步介绍电子墨水屏驱动电路原理、DIY 注意事项、故障排除,SPI 通讯,驱动程序讲解等内容,敬请期待。
作者声明本文无利益相关,欢迎值友理性交流,和谐讨论~
DIY迷你单片机学习板
图28.1 单片机编程实验板
单片机是一门实践性非常强的学科,复杂的中断系统和寄存器往往让初学者觉得晦涩难懂。如果仅仅是理论学习和纸上谈兵而不经过任何实践,套用平凡老师以前的一句话——“我劝您还是趁早放弃。”
为此,我们设计了这款小巧的单片机编程实验板(见图28.1),成本低廉,同时具备了单片机的编程和基本的试验功能,适合新手学习制作。为了确保您能够按照本文介绍的方法制作成功,特别建议您在此之前先学习基本的电子知识和焊接技巧。
迷你单片机学习板的特点
(1)它可以直接支持STC89C52RC单片机的烧写,可以把程序写入单片机并实验。
(2)它是一个多功能的51单片机试验板,配合我们提供的范例程序。您不需要另外购买其他任何材料即可完成51单片机的流水灯、小键盘、数码管动态/静态显示、计数器、扬声器报警/唱歌、串口通信试验、24C02扩展、外部中断等试验。
学习使用此编程板对计算机的要求是:操作系统是Windows 98/me/2000/xp或者Windows 7,硬件配有USB接口即可。
图28.2 学习板的工作示意图
图28.2所示是这个学习板的工作示意图,即通过USB接口,将计算机中的程序用STC_ISP软件下载到单片机中,然后程序自动在学习板上运行,用户会看到程序运行结果。
单片机学习板所包括的硬件资源
1个实验芯片STC89C52
8个Led 指示灯(接 P1.0~P1.7 引脚)可做跑马灯试验,或 IO 状态指示
4个小键盘(接P3.2~P3.5引脚),一端接IO,一端接地,按下小键盘时相应的端口变为低电平
1个扬声器(接P3.3引脚)用作唱歌或者报警试验
1个硬件复位
2位动态扫描数码管分别接P2.6和P2.7引脚
1个USB转232通信接口
1个扩展储存器24C02
1个电源开关,用于冷启动单片机
1个复位键,在实验时通过按此键,使得试验部分复位运行,重启程序
1个MINI USB 接口,用于学习板的通信和供电
制作所需工具:
30W左右的尖头烙铁
海绵泡沫,用于清洗电烙铁头
优质焊锡丝
松香水(可把松香磨碎加酒精自制)
镊子
放大镜
万用表
为了方便用户,我们还特别设计了外接两个8PinI/O接口,可以通过连接将板上的I/O口,外接扩展电路实现不同的功能,学习板的电路原理见图28.3。以下有关引脚的描述均是指QFP44封装的STC89C52单片机,和常见的双列直插DIP封装引脚不同。
目前很多计算机主板设计已经取消了串口,为此我们集成了USB转串口芯片PL2303HX,可以直接使用USB口来通信和供电。
图28.3 学习板电路原理图
制作过程
整机电路较为简单,按照一般的电路板制作原则,先焊接高度最低的元器件,如贴片电阻、贴片电容、贴片IC等;然后清理电路板,再焊接较高的元器件,如晶体、扬声器等;最后再焊接较大的零件,如插接件、数码管。为了美观和减小体积,我们使用了全贴片元器件,而不是传统的DIP元器件,这样对新手会增加一些制作难度。可能有的读者会问,如果是芯片坏了或者想要换芯片,岂不是很麻烦?实际上STC89C52单片机可以支持上万次擦除和写入,那时您早已学会了单片机的使用。而现在随着电子技术的发展,贴片元器件已经是元器件市场的主力军,小型化和贴片化也是该行业的必由之路。
1.焊接主芯片
主芯片为QFP封装的STC89C52,这里需要看清楚芯片的引脚和方向,PCB有标记圆圈的地方与IC芯片上有圆圈的地方相对应,先仔细地对准芯片和焊盘,用烙铁焊接固定的几个引脚,然后在芯片四周引脚上均匀涂抹松香水,接着可将焊锡堆在引脚上,用烙铁拖动即可甩掉焊锡。如果最后有一些引脚的焊锡拖不掉,可以取一截导线,将表皮剥掉,然后沾满松香水,配合烙铁加热,可将多余的焊锡吸走,见图28.4。完成后可以用同样的方法,焊接PL2303HX 以及24C02芯片。
图28.4 焊接主芯片
2.焊接电阻
一共26颗电阻,3种规格,10kΩ的电阻标记是103,1kΩ的电阻标记是102,另外有一颗120Ω的电阻标记是121,这个电阻的作用是作为整机的负载,在关闭电源开关时,将整个板子的电压强行拉低,否则系统就不能复位了。如果不确定阻值,可以用万用表测量一下。
3.焊接贴片电容
共8颗电容,有两种容量规格,一种是104(也就是0.1μF),另一种是22pF。它们也可以通过颜色来区别,黄色的是104,灰白色的是22pF。
4.焊接发光管、三极管和二极管
一定要注意焊接方向,如果焊反了,板子将不能正常工作。
5. 焊接贴片电解电容、贴片晶体、按键和扬声器
相对来说这些都比较容易,除贴片电解电容外,其余都没有极性。
6.焊接 USB 接口、数码管和开关
这里要特别注意,这个USB接口用手工焊接比较困难。可以先在USB上加好焊锡和松香水,然后把烙铁头用海绵洗干净,用烙铁的温度融化USB头上的剩余焊锡即可。最好不用拖锡的方法,否则容易造成连锡和短路。为了增加焊接成功率,建议新手用剪钳把USB接口后半部分的铁片剪掉,使烙铁更容易操作。
组装成功后的效果见题图,仔细检查一遍,用万用表量一下电源是否短路,没有异常即可以开始进行调试。
KEIL 软件的安装与使用
直接复制KEIL文件夹到C盘的根目录, 去掉文件夹的只读属性(注意,必须是C盘根目录,不要安装在其他目录),双击keil\uv2\uv2.exe即可运行软件。
01 单击 Project(工程)菜单,选择 New Project(新工程),在文件名中输入你的第一个程序项目名称,假定我们使用“test”程序。“保存”后的文件扩展名为uv2 这是 KEIL uVision2 项目文件扩展名,以后我们可以直接单击此文件,以打开先前设计的项目。注意输入的时候不要输入文件的后缀名,使用默认即可。为了查找方便,假定我们保存在C盘的根目录。这时会弹出让您选择单片机型号的对话框,我们选择Atmel→AT89C52。注意我们实际使用的是STC89C52,它们的基本资源是一致的,不必理会。
02 汇编源文件的建立:单击 FILE(文件)菜单中的NEW(新文件)命令,新建一个文本编辑窗口。在里面输入一个程序范例,如流水灯程序,然后点击FILE(文件)菜单中的SAVE(保存)命令保存文件,必须输入文件的后缀名.asm,例如保存为C:/prog/001.asm(注意不要有中文目录,文件名不超过8个字符,否则编译不通过!如果是第一次使用,建议直接保存在C盘的根目录,文件名同样取001.asm,不要保存在其他地方)。
03 单击 Target 1(目标 1)前面的“+”,出现Source Group 1(源程序组 1),选中右键点选“Add files Group Source Group 1”(增加文件到源程序组1),这时选择文件类型为asm,再选中001.asm文件,再单击Add(添加),在随后的提示框中单击“确定”即可。
单击“Project”(工程)菜单,再在下拉菜单中单击“options for target 1”(目标1属性)在右侧下图中选择output(输出)“Create HEX file”(产生HEX文件)的选项,以便汇编后生成HEX代码。
04 单击图标进行编译(或者按F7快捷键),编译成功后会在软件下方的提示框中出现汇编结果的提示信息,图中显示没有错误和警告,表示编译成功。
此时,在C盘的根目录中就生成了test.hex文件,有了这个HEX文件,我们就可以用 ISP 方式烧写到单片机进行实验了。
安装 USB 驱动程序
本文以Windows 7操作系统为例,介绍安装PL2303HX的USB驱动程序。请读者到qq群657864614 下载 Windows XP、Windows vista 或者 Windows 7 操作系统下的驱动程序。
01 双击驱动程序PL-2303 Vista Driver Installer.exe进行安装。
02 单击“下一步”,然后点“接受许可协议”,再单击“下一步”,稍后就会显示完成的界面。
03 用USB线缆连接学习板和计算机USB接口,打开系统的“控制面板/硬件和声音/设备管理器/端口”。
04 稍后在端口下出现Prolific Usb-to-Serial Comm Port(COM6),表示成功安装了USB驱动程序,其中COM6是系统分配给USB的虚拟串口号,以后在使用串口的时候选择COM6就可以了。根据你的系统安装USB设备的不同,也可能会出现COM3、COM5等。您也可以用右键单击这个端口,选择“属性/端口设置/高级/COM端口号”,更改为你喜欢的端口号。
USB驱动程序安装成功以后,直接打开配套驱动文件夹的STC下载软件STC_ISP_V480.exe。此软件运行时,有时会反复提示需要配置Office插件,这个不用理会,直接单击“取消”即可。另外经过测试,我们发现4.88版本和4.83版本不能正常使用,建议大家用4.80版本。
首先选择正确的单片机型号(这里是选择STC89C52RC)。打开一个配套程序文件夹的测试程序(HEX格式文件),然后选择串口号和波特率。注意关闭其他可能用到串口的软件,比如编程器、仿真器等,避免争抢串口,波特率按默认设置即可。在本例中,串口号使用的是COM6,软件的其他设置均按默认,最后单击Download/下载程序(特别注意:必须先关掉电源开关,再单击下载程序,然后打开电源开关,冷启动单片机,否则会下载失败)。如果下载正常,窗口会有下载成功的提示,学习板也会自动开始运行。到这里,学习板就算调试成功了,您可以自己烧写各个程序,验证各部分实验是否正常。
最后,祝各位读者组装成功,单片机世界的大门将从此为你敞开。
相关问答
51单片机 上 贴片 芯片能否替换?看封装,如果是引脚较少的话可以用电烙铁搞,如果引脚多的话,你要有个热风枪,没有的话就放弃吧,把坏的单片机吹出来,在焊盘上涂上松香,再搞点焊锡到焊盘上去...
有20引脚一下的 51单片机 吗?当然有了,最小的有8脚贴片封装的,SOP8的。用STC15系列的单片机就行,要多少脚的都有。STC单片机,是国产的,就是51单片机。价格也非常便宜。当然有了,最小的...
51单片机 按住复位键时led亮但是松开就不亮了?1.不亮2.这种情况可能是由于复位键按下时,导致51单片机的复位电平被拉低,从而导致系统重新启动。而当复位键松开时,复位电平恢复正常,但是由于程序中没有对...
在实际生产中 贴片 的MCU是先下载好程序再焊到电路板上还是先焊上再接线下载然后再?这个要分几种情况:1.如果单片机是可以在线编程的可以在做好电路板后再把程序烧录进单片机。这里又可以根据你的单片机的规模以及需要引导代码来决定,比如c8...
我想在 51单片机 最小系统中用一个usb接头既能供电又能下载,请...一般用的都是pl2303,但是pl2303目前只有贴片,而无直插式的,所以如果你对自己的...是通过usb转串口然后给单片机下载,据了解能通过串口升级的有stc系列的51单片机...
手工焊接 单片机 怎么样不连锡-ZOL问答你问的是焊接贴片的单片机吧?如果是焊接插脚的,是不会连锡的。但是,焊接贴片的,确实不好焊,很容易连锡。其实,你可以先用贴片电容/电阻练习焊接技术,练习到一...
PCB里面邦定?是绑定,是一种元件固定在PCB板上的一种工艺方式,等同于焊接或者贴片绑定主要应用于一些裸片单片机的PCB板加工工艺,就是把没有塑封的芯片直接用超声焊线的方式...
塔钟定制的哪家的好[回答]已获得国家多项专利。中恒塔钟节能,环保电路设计大量采用高精度贴片电子元器件,功耗小、节能、环保。各电路板主MCU芯片采用AVR新型贴片单片机制作,...
铸钟制造维修哪家的好[回答]已获得国家多项专利。中恒塔钟节能,环保电路设计大量采用高精度贴片电子元器件,功耗小、节能、环保。各电路板主MCU芯片采用AVR新型贴片单片机制作,...
贴片 14脚芯片,4脚电源,11脚地的是什么芯片?贴片14脚芯片,4脚电源,11脚地的是EMP78S153义隆单片机。单片机(Microcontrollers)是一种集成电路芯片,是采用超大规模集成电路技术把具有数据处理能力的...
