单片机简介
开关电源的发展趋势就是往小型轻便的方向,而单片机就是电源发展中的一个重要里程碑,利用单片机的作用,我们可以将信号发生和改变装置利用单片机的信号电压变更而进行变更,从材料和空间上大大的节省了资源。
单片机是在一块硅片上集成各种部件的微型计算机,它由INTEL公司发明,最早我们用的是8位的MCS-85单片机,因为它的总线是8位;现如今国内用的比较多的是ATMEL公司的AT89S52和宏晶科技的STC89C52系列单片机。实际上很多网上和书上讲解的8031和8051单片机是同一个系列,同是51内核,只是在功能上有一些区别,程序上一般不用修改,可以兼容。
单片机的内部和电脑一样由很多零件组成,包括CPU(中央处理器)、RAM(内存条)、ROM(程序存储器,相当于硬盘)、输入输出设备(并行口、串行口)等等。在单片机上,这些部件也都全部都有,而且把他们集成在一块芯片上;
我们目前应用的MCS-51单片机最基本的配置:集成了8位CPU、4K字节ROM、128字节的RAM、4个8位的并口(32个IO口)、一个全双工串行口、两个16位定期器/计数器。寻址的范围是64K,并有控制功能较强的布尔处理器。
目前我们比较常用的单片机有以下两种封装:
单片机实质上是一种能进行数学或逻辑运算,根据不同的对象完成不同的控制任务,面向控制而设计的集成电路;我们可以把单片机和电脑进行类比,单片机的功能就和电脑里面应用不同软件完成各种任务一样,比如用AD10进行画图、PROTEL软件设计PCB等等,不同的是电脑是面向应用方面,而单片机是面向控制方面。
当然单片机也可以帮助我们完成各种功能,诸如:频率计、数字万用表、数据采集、温度控制器、智能报警器、数字式电源、智能充电器等等;只要面向控制和简单运算的场合都可以用到单片机。
在工业方面,单片机可完成数据采集、测控技术、远程通信等功能;在智能仪表显示领域,可作为数字示波器、数字信号源、数字万用表、感应电表、智能才传感器;我们日常中的电冰箱、电视机、洗衣机、手机、空调、微波炉、手机、MP3、GPS、汽车电子也都离不开单片机的应用,在通信方面,单片机还可作为调制解调器、程控交换技术、通信技术;甚至国防方面的导弹、飞机、军舰、鱼雷、航天设备等都是单片机的天下。
开关电源维修,是什么原因造成不能启动,原理分析?
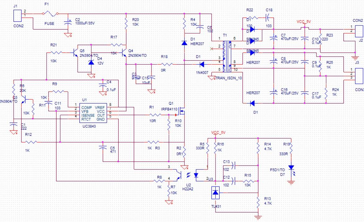
上回咱们说到维修开关电源时,开关电源电压环稳压原理。这期说说开关电源芯片的供电,损坏现象,如何维修。电源芯片有两路电压,一路是启动电压,一路是辅助供电电压,在上电的一瞬间,直流300V通过启动电阻对c3电容充电,为了电源待机功耗,启动电流特别小,约1ma左右,当充电电压超过16V时,电源芯片启动,8脚输出参考电压,4脚产生锯齿波,6脚输出PWM脉冲信号,变压器储能,在脉冲关闭后,变压器内部产生反电动势,次级输出电压,变压器有一个辅助绕组也产生电压通过二极管整流c电容滤波给芯片7脚电压,一个周期结束,进行下一个周期。
d1二极管负责把变压器的输出的脉冲电压整流成直流电压,串接在回路的电阻r18为了降低输出直流电压的波动性,通过c3电容滤波,给芯片一个稳定的工作电压,此处整流二极管和限流电阻R18选型取值要注意,在电源短路时要靠把此处电压拉低,较小到10V以下,这样开关电源就会进入反复启动状态,俗称打嗝状态,这样就不会产生大电流高电压,损坏电子元器件,当负载短路移除,电源又可以启动工作。
在维修开关电源时,常见到打嗝现象,如果温度一高就可以启动,早上开机温度低,就不能启动,这是最常见的一种故障,基本所有开关电源到一定时间都会损坏,故障原因是,c3电容长时间工作,反复充电,因为电容有内阻,会产生轻微热量,损耗电容内部电解液,内阻继续增大,当内部没有电解液时,电容已经没有充电特性了,变成一个电阻了,这个时候电源就会起不来。因为没有启动电压,7脚电压一直不会超过16V,造成电源不能启动,或者电源启动后c电容不能维持一个周期的电压,就会进入打嗝模式。遇到这种问题,直接更换c3电容就可以解决,更换后一定要用电桥测试输出滤波电容,容量是否在误差范围之内,电容在工作一定时间后,容量都会下降,即使可以工作,也是用不了多长时间。
注意,上面电路图是低压48V输入的,所有电路参数都和220v的有所差异。
本人多年单片机软件硬件开发经验和电路维修经验,学电路,加关注,让你学习不迷路,您的点赞是我分享经验的最大动力,有问题请留言探讨。
相关问答
单片机 自锁 开关 接法?自锁开关一般用于电源处,一般电源并联滤波电容后直接串联紧锁开关,再串联到单片机的40引脚即可。自锁开关一般用于电源处,一般电源并联滤波电容后直接串联紧...
单片机 按键 开关 是什么?单片机按键开关是一种应用于单片机系统的输入设备,通常由按键和额外的元器件(如电容器和电阻器等)组成。其作用是在按键被按下之后,产生一个由0到1的状态转变...
单片机 拓扑结构是什么[最佳回答]问题一:什么叫总线型单片机和非总线型单片机总线型,是局域网所有的pc都在一条线上,但是不能同时收发数据,非总线型的有星型等等!问题二:什么是集成...
单片机 自锁 开关 怎么和直流相连接?你是想用自锁开关做单片机最小系统的电源开关吧?如果是的话,直流电源的负极和单片机最小系统的负极相连,正极接到自锁开关的常开触点A端,单片机最小系统的电...
单片机 数据线 开关 应该接哪里?51单片机所有的lO口都可以作为输入或者输出,按键作为输入可以接任何lO口为了简单独立按键一般直接接于IO引脚和地之间,利用内部上拉电阻如果接于IO和电源VCC...
单片机 怎么设置 开关 ?要设置开关,首先需要确定使用的单片机型号和开关类型。通常,单片机的GPIO引脚可以用作输入或输出引脚。如果要将引脚设置为输入模式,可以通过配置相应的寄存器...
单片机开关 按下是1还是0?一般来说,应该是低电平,即0。如果开关一端连续单片机io口,叧一端直接接切,则开关导通时,此io口可量出低电平,但如果是用扫描方式连接按键,由于扫描频率很...
开关电源 中的输入端康铜电阻有什么作用?根据提问者的意思?开关电源输入端串联康铜电阻,该电阻在电路中起什么作用呢?先上答案:该电阻属于采样电阻,用于检测电路中的电流。康铜电阻,阻值小,功率...根据...
stm 单片机 怎么控制外部 开关 ?答stm单片机通过stm32输出一个电压(3v左右),而STM8S单片机本身就直接接在电池上,利用单片机的停机模式,将单片机本身的电流降低到μA级控制一个开关的通断。...
单片机 的按键 开关 抖动的产生原因,抖动的特点和如何消除抖动 ...抖械固有的物理特的回弹,造成2-8毫秒内信号不稳定。解决办法:软件延时去抖(其实是一种忽略)和硬件去抖软件判断:开关闭合——延时——是否还是闭合?...
