51单片机USB转TTL一键下载
使用51单片机进行电路设计下载时需要断一下电才能烧录进去,这从一些51开发板就能看出来。
一般在项目中不会像开发板那样有USB接口直接插,然后烧录测试。
为了解决这个问题测试了一个电路,发现可以解决这个问题,如图1,图2。
图1 未按下按键
图2 按下按键
通过三极管控制MOS管电源输出,通过按下按键使三极管基极电压为零,进而使MOS管关断,切断后级电源。通过仿真可以发现功能可实现。
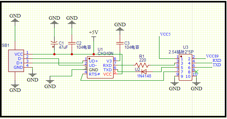
图3 USB转TTL电路
USB转TTL使用了CH340C,接口采用TYPE C 16pin接口,留了一个5V和3.3V的排针及GND。STC8系列功耗很低,这会使USB转TTL的TX连接MCU的RX时使MCU不能完全断电,所以按照STC给出的下载电路添加进去即可。5V转3.3V选用了一款贝岭的LDO。通过短路冒选择输出电压5V或者3.3V。
图4 PCB正面
图5 PCB反面
使用AD设计了一下PCB,如图4、图5。
图6 实物正面
图7 实物反面
如图6、图7是打样并焊接好后的实物图。
图8 选择程序下载
图9 按下按键
图10 烧录成功
如图8选择一个程序进行下载,图9下载成功。
通过这个设计解决了51单片机下载后需要插拔断电的问题,虽然不是自动下载,但用起来还不赖[呲牙]
51单片机学习记:usb下载程序电路
51单片机下载电路:
ch340n
这是usb转串口下载的电路。这个使用的是CH340N芯片,不需要使用晶振,内置晶振,使用很方便,其中电阻和二极管是防止给单片机供电,造成单片机无法复位导致下载程序失败。
ch340n需要安装驱动程序。
下载程序使用方法
RXD,TXD分别接在单片机的P3.0、P3.1端口上,然后使用单片机带的下载工具下载就行了。
网上买单片机下载器
单片机下载器可以网上买到,几块钱还包邮,很方便。如果买了开发板这些东西我们就用不到,只有做项目才会用到。毕竟开发板局限性很大,只能使用同种型号的单片机,不可以给其他单片机下载程序。下载器是可以给其他单片机下载程序的。
开发板下载
使用开发板下载比较简单,只需要按两下开关就行了。使用isp下载软件,导入程序,下载即可。
相关问答
AT89S52直接通过 USB下载 程序到 单片机 ?现在网上卖的Atmel51系列下载器很多都是做一个ATMEGA(AVR)下载固件也就是程序。然后做一个ATMEGE的最小系统,引出MOSI、MISO、SCK、RESET就可以给AT89S52等51....
1602液晶怎么和 51单片机 连接?管脚怎么连接 还有我做的是 USB ...管脚怎么连接还有我做的是USB口,我笔记本电脑上没有COM口,怎么下载?连接线亚马逊亚马逊USB连接线讨论回答(3)笔记本如果没有COM口,就买一个USB转串口的转...
arduino的程序如何 下载 到 51单片机 吗?这应该不能下吧,ardiino和51单片机的硬件结构都一样,arduino程序虽然能转成hex文件,但烧写给51单片机,应该用不了,或者达不到程序想要的结果,ardnuio使用的...
51单片机 串口不能 下载 程序 原因[回答]如果是STC的,你可以到宏晶网站上下。不同系列用不同软件,你可以到各个厂家的官方网站上下
学习 51单片机 需要用到哪些硬件开发工具?学习单片机主要是学习三方面的内容:1)单片机的使用方法;2)单片机外设电路的设计;3)单片机程序的设计。而且单片机是一门偏重动手实践的技术,所以在学习的过程...
连接 51单片机 时,在端口ProlificUSB-to-SerialCommPort(COM3)前面有一个黄色的感叹号,怎么解决?从设备管理器来看,你使用的开发板或者RS232转换器的USB接口芯片是PL2303,windows7对这种芯片的兼容性很差,我的开发板用的也是这种芯片,到网上下载其他版本...
有关 51单片机 的电源电路设计(下图是我画的电源电路,分别采用...首页排行新品问答下载论坛手机笔记本数码相机主板显卡平板电脑更多举报连接线亚马逊亚马逊USB连接线4人讨论3123次围观关注问题写回答讨论...
如何将 单片机 程序 下载 出来?看你的是什么型号单片机,使用配套的编程器就能把程序读出来,但如果单片机加了密就不能用编程器直接读出了,可以拿到电子城里有专门解密的人解出来,但不管怎么...
stc 下载 器如何接线到 单片机 ?STC下载器与单片机使用3线连接,其中:下载器的TXD接单片机P3.0(串口1的RXD端),下载器的RXD接单片机P3.1(串口1的TXD端),下载器与单片机共地,即短接二者GN...ST...
自制 单片机 最小系统,电源部分和程序 下载 接口怎么设计?是STC单片机吧?买一个USB转TTL下载线或下载板,一端是USB接口,另一端是4个杜邦线插头,分别是串口接收、串口发送、地、5V或3.3V电源线,如果单片机开发板已有...
