关于PWM,七篇文章帮你快速上手
关于PWM话题,很多电源工程师工作中会遇到不同的问题。其实找到问题的根源,才能对症下药。下面给大家分享几篇不错的文章,供大家学习~
分享:基于8098单片机的SPWM变频调速系统设计
目前,高性能的交流调速系统的研究和开发引起各国学者的高度重视,并得到越来越深入的研究。而所选用微处理器、功率器件及产生PWM波的方法是影响交流调整系统性能好坏的直接因素。本文介绍了一种以8098单片机为控制器、以智能功率模块IPM为开关器件的变频调速系统,此控制系统硬件电路的标准化程度高,制作成本低,且不受器件温度漂移的影响:其控制软件能够进行逻辑判断和复杂运算,可以实现不同于一般线性调节的最优化、自适应、非线性、智能化等控制规律,而且更改起来灵活方便。
1SPWM控制技术原理
由于PWM变换器具有功率因数高、可同时实现变频变压及抵制谐波的特点,因此在交流传动及其他能量变换系统中得到广泛应用。最常用的PWM技术为正弦波脉宽调制技术,即SPWM控制技术。
SPWM控制技术原理如图1所示。以正弦波作为逆变器输出的期望波形,以频率比期望波高得多的三角波作为载波,并用频率和期望相同的正弦波作为调制波,当调制波与载波相交时,由它们的交点确定逆变器开关器件的通断时刻,从而获得在正弦调制波的半个周期内呈两边窄中间宽的一系列等幅不等宽的矩形波。按照波形面积相等的原则,每一个矩形波的面积与相应位置的正弦波面积相等,因而这个序列的矩形波与期望的正弦波等效。
采用SPWM控制技术的显著优点是:由于电动机的绕组具有电感性,因此,尽管电压是由一系列的脉冲构成的,但通入电动机的电流却十分逼近正弦波。
SPWM波可通过模拟电路、数字电路或专用集成芯片等硬件电路实现,也可用微型计算机通过软件生成。如何计算SPWM的开关点,是SPWM信号生成的一个难点,也是当前人们研究的一个热门课题。生成SPWM波的方法有多种,但其目标只有一个,尽量减少逆变器的输出谐波分量和计算机的工作量,使计算机能更好地完成实时控制任务。在模拟电子电路中,SPWM波的实现方法采用正弦波发生器、三角波发生器和比较器来实现;改成数字控制后,开始时只是把同样的方法数字化,称作“自然采样法”。自然采样法的运算比较复杂,在工程上更实用的是简化后的“规则采样法”。文中采用8098单片机通过“等面积法”实现SPWM波的生成。
SPWM变频调速系统组成
1系统总体组成框图
为了使变频调速系统获得较为理想的静、动态特性,同时,系统的组成又不至于太复杂,采用转差频率控制方式,如图2所示。
系统由主电路和控制电路组成。主电路智能功率模块IPM采用6只绝缘栅双极晶体管IGBTVT1~VT6构成。绝缘栅双极晶体管属于第二代自关断器件,它综合了MOSFET和GTR的优点,由它构成的功率变换器线路简单,控制方便,输出电压纹波小,是当前最有应用前景电力电子器件。驱动电路采用高速型EXB850驱动模块。控制电路用8098单片机实现SPWM波的生成,M/T高精度测速及闭环控制。
2、8098控制系统组成
8098单片机具有丰富的硬件资源,除具备一般单片机具有的中断系统、定时计数器、串行及并行输入/输出接口外,还包含有高速输入/输出口HIS/HSO,软件定时器,片内数据转换A/D及D/A等;具有较强的软件处理能力及较高的运算处理速度,很适合作为高性能交流变频调速系统的SPWM生成与输出、调节器运算和数据处理用的核心器件使用。实现SPWM变频调速的8098控制系统的硬件电路如图3所示。
控制系统由8098单片机、地址锁存器74LS373、外部8KEPROM2764、用于扩展输入/输出接口芯片8279、键盘和显示器、地址译码器74LS138和SPWM波的反相及延时电路等组成。其中8098的最小系统完成SPWM的生成、M/T测速及闭环控制,并在最小系统的基础上利用 8279扩展了键盘/显示电路,完成命令/数字键的输入及有关数据的输出显示。
SPWM信号的产生
SPWM控制信号的作用是当一对桥臂上的某一管处于导通极性时,可使其按正弦规律通断,达到电动机电流接近正弦波的目的。
根据等面积法知道,所需U相的SPWM波第i个脉冲的脉宽时间:
由于U相的SPWM波的正负半周均由HS0.0得到,为了得到U相的负半波,把对应于ta1、ta2、ta3的命令(低或高电平)取反后输出。由 U、V、W三相相位关系可得出V相、W相的SPWM波第i个脉冲的脉宽时间tv2、tw2及间隙时间tv1、tv3、tw1、tw3。其具体实现方法是:可事先将余弦值作表存在程序储存器2764中,每当采样周期Tc时间到,计算θi并根据θi值查表得cosθi,将其与上一次Tc周期的θi-1进行运算即可求出三相脉冲的脉宽时间和间隙时间,对HSO.0、HSO.1、HSO.2分别写入两条命令并送入HSO的CAM中,CAM根据送入的时间值和命令自动定时控制HSO.0~HSO.2的输出,这样在逆变器的输出端得到相位互差120°的SPWM的脉冲序列。此脉冲序列经过基极驱动控制IPM的6个开关管的导通和关断。
软件框图设计
8098微机控制的SPWM变频调速系统的软件程序包括主程序和M/T测速、转差及频率运算、键盘显示等子程序。文中主要设计了主程序和SPWM波生成的中断服务程序框图,如图4所示,其他程序框图请读者查阅相关的参考书籍。
图4
实验结果
由8098单片机产生的SPWM波形可以通过实验由示波器测出。实验系统由交-直-交变频器主回路及8098微机控制系统、驱动电路、检测电路、键盘控制及显示电路和各种保护电路等控制电路组成,其中主回路中的功率模块IPM采用IGBT,输出电压600V,工作频率为20kHz。如图5为测得的实验波形。在电机输出频率为50Hz时,测得的U相电压波形如图(a)所示,在频率为100Hz和150Hz时测得的负载电流波形如图(b)、(c) 所示。由图5可见,通过对三相异步电动机进行实验,本系统可以很好地实现一定频率范围内的转速调节,其精度可达1r/min。调频率的过程中,负载电流谐波、电动机的转矩脉动和噪声均很少,系统工作较稳定……
原文链接:https://www.dianyuan.com/article/23035.html
一种简单的逆变器电路图及PWM逆变器工作原理
随着科技的快速发展,逆变器已经越来越多的出现在人们的生活中。目前,逆变器的已经在很多领域应用到,比如电脑、电视、洗衣机、空调、家庭影院、电动砂轮、电动工具、缝纫机、录像机、按摩器、风扇、照明等等。逆变器是一种能够进行电能转换的器件,当输入的是直流电是,输出就会变成交流电,而且一般是为220v50HZ正弦或方波。它与应急电源的工作原理是相反的,逆变器一般由控制逻辑、滤波电路和逆变桥组成。本文将首先介绍二极管在逆变器中的应用,然后结合一种简单的逆变器电路图,具体分析PWM逆变器的工作原理。
二极管在逆变器中的应用
在家电应用中,最主要的就是高效率和节能,三相无刷直流电机正是因为具有效率高、尺寸小的优点,被广泛的应用在家电设备及其他很多应用中。除此之外,由于还将机械换向装置替换成电子换向器,三相无刷电机进而被认为可靠性比原来更高了。
标准的三相功率级(power stage)被用来驱动一个三相无刷直流电机,如图1所示。功率级产生一个电场,为了使电机很好地工作,这个电场必须保持与转子磁场之间的角度接近 90°。六步序列控制产生6个定子磁场向量,这些向量必须在一个指定的转子位置下改变。霍尔效应传感器扫描转子的位置。为了向转子提供6个步进电流,功率级利用6个可以按不同的特定序列切换的功率MOSFET。下面解释一个常用的切换模式,可提供6个步进电流。
MOSFET Q1、Q3和Q5高频(HF)切换,Q2、Q4和Q6低频(LF)切换。当一个低频MOSFET处于开状态,而且一个高频MOSFET 处于切换状态时,就会产生一个功率级。
步骤1) 功率级同时给两个相位供电,而对第三个相位未供电。假设供电相位为L1、L2,L3未供电。在这种情况下,MOSFET Q1和Q2处于导通状态,电流流经Q1、L1、L2和Q4。
步骤2) MOSFET Q1关断。因为电感不能突然中断电流,它会产生额外电压,直到体二极管D2被直接偏置,并允许续流电流流过。续流电流的路径为D2、L1、L2和Q4。
步骤3) Q1打开,体二极管D2突然反偏置。Q1上总的电流为供电电流与二极管D2上的恢复电流之和。
显示出其中的体-漏二极管。电流流入到体-漏二极管D2(见图1),该二极管被正向偏置,少数载流子注入到二极管的区和P区。
当MOSFET Q1导通时,二极管D2被反向偏置, N区的少数载流子进入P+体区,反之亦然。这种快速转移导致大量的电流流经二极管,从N-epi到P+区,即从漏极到源极。电感L1对于流经Q2和Q1的尖峰电流表现出高阻抗。Q1表现出额外的电流尖峰,增加了在导通期间的开关损耗。
为改善在这些特殊应用中体二极管的性能,研发人员开发出具有快速体二极管恢复特性MOSFET。当二极管导通后被反向偏置,反向恢复峰值电流Irrm较小。
结合一种简单的逆变器电路图分析PWM逆变器电路的工作原理
电阻R2和电容C1套集成电路内部振荡器的频率。预设R1可用于振荡器的频率进行微调。14脚和11脚IC内部驱动晶体管的发射极终端。的驱动晶体管(引脚13和12)的集电极终端连接在一起,并连接到8 V轨(7808输出)。可在IC的引脚14和15两个180度,淘汰50赫兹脉冲列车。
这些信号驱动器在随后的晶体管阶段。当14脚的信号为高电平,晶体管Q2接通,就这反过来又使晶体管Q4,Q5,Q6点从目前的+12 V电源(电池)连接流一个通过的上半部分(与标签的标记)变压器(T1)中,小学通过晶体管Q4,Q5和Q6汇到地面。
因此诱导变压器二次电压(由于电磁感应),这个电压220V输出波形的上半周期。在此期间,11脚低,其成功的阶段将处于非活动状态。当IC引脚 11云高的第三季度结果Q7的获取和交换,Q8和Q9将被打开。从+12 V电源通过变压器的初级下半部和汇到地面通过晶体管的Q7,Q8,Q9,以及由此产生的电压,在T2次级诱导有助于的下半部周期(标签上标明)电流流 220V输出波形。
逆变电路的输出电压调节部分的工作原理
逆变器输出(T2的输出)挖掘点的标记为B,C,并提供给变压器T2的主。在变压器T2的下降这个高电压的步骤,桥梁D5整流它和这个电压(将逆变器的输出电压成正比)是提供的PIN1通过奥迪R8,R9,R16和(该IC的内部错误放大器的反相输入)这个电压与内部参考电压比较。
此误差电压成正比的输出电压所需的值和IC调节占空比的驱动信号(引脚14和12)为了使输出电压为所需的值的变化。R9的预设,可用于调节逆变器输出电压,因为它直接控制变频器的输出电压误差放大器部分的反馈量……
原文链接:https://www.dianyuan.com/article/22905.html
用AVR单片机做逆变器产生SPWM波形存在的问题
在用AVR的单片机 做逆变器,步骤如下:
1.第一步,用相位修正模式PWM产生SPWM波形,载频为15.586K,写出程序,做调试的PCB。
2.第二步,用低电压进行开环调试,实测得出正弦波。
3.第三步,实现闭环控制,各种保护功能。
实测时空载波形像矩形波,改变调制度影响不大,轻微(20W)带载后波形变化很大,存在严重失真。测试主电压为24vdc,MOS管驱动TLP250,外接3路隔离驱动电源,电压均为12V。
是在空载时调制度高了些,每次更改的调制度值并没有被更新。这样,理论上行的通,谐波少些;成本低,外围电路简单;计算方便,便于查表。
实际中都是PC机算出的值,单片机在运行中不进行运算,只是对逻辑和时序进行处理,假如执行运算程序,8位的单片机根本来不及;实测执行运算时,载频变小,原因分析:虽然采用中断处理输入PWM值。但由于在进行乘法或除法计算时暂用的寄存器多,响应中断前,存储这些寄存器需要一定的时间,所以造成载频实际变小很多。
用C语言的话,计算的话比如系数为1.01(每次调整变量为1%),那就是乘以101然后再除以100,对C语言不是问题,但连续累积的话计算量就比较大;比如连续调整3次都是电压不够。那对于单次的值就是101*101*101/1000000的计算量,这样不会丢数据(因为取整)……
原文链接:https://www.dianyuan.com/article/22774.html
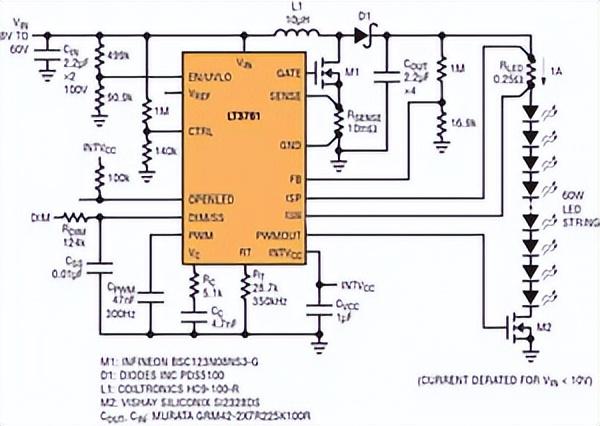
无需发生器、时钟或微型控制器实现PWM LED调光
LED 调光能以两种方式进行:模拟调光和脉冲宽度调制 (PWM) 调光 。模拟调光简单地调节 LED 串的 DC 电流,以改变 LED 的光输出,而 PWM 调光则改变 LED 串中恒定电流的占空比,以有效改变 LED 串中的平均电流,以此实现调光。尽管模拟调光的简单性富有吸引力,但是这种方式对很多应用不合适,因为模拟调光仅在 10:1 的亮度调节时,就损失超过 25% 的准确度,而且这种调光方式使 LED 产生色彩失真。相比之下,PWM 调光可以在准确度没有任何显著损失的情况下,产生 3000:1 以及更高的调光比 (在 100Hz 时),而且 LED 色彩没有改变。
LT3761 通过自己产生的 PWM 信号,可同时提供模拟调光的简单性和 PWM 调光的准确度。通过在 LT3761 的调光输入端调节一个简单的 DC 信号,就可以实现很高的调光比,无需为产生 PWM 信号而增加微控制器、振荡器或信号发生器。LT3761 的内部 PWM 信号可以产生 25:1 的调光,而使用外部 PWM 信号时,该器件可提供高达 3000:1 的调光。
大功率 LED 驱动器
LT3761 是一款大功率 LED 驱动器,类似于 LT3755-2 和 LT3756-2 系列。LT3761 的输入电压范围为 4.5V 至 60V,输出电压范围为 0V 至 80V,是一种单开关控制器 IC,可配置为升压、SEPIC、降压-升压模式或降压模式 LED 驱动器。该器件提供 100kHz 至 1MHz 的开关频率范围、LED 开路保护、和额外的内部逻辑电路以提供短路保护,可作为具备电流限制的恒定电压稳压器工作,或者作为恒定电流 SLA 电池或超级电容器充电器使用。
图 1 显示了一个效率为 94% 的高效率 60V、1A (60W) 350kHz 汽车前灯应用,该应用具备 PWM 调光功能。LT3761 采用与 LT3755/LT3756 系列相同的高性能 PWM 调光电路,但是增加了内部产生 PWM 调光信号的功能,而且没有增加引脚。
图 1:用于汽车前灯、具备 25:1 的内部 PWM 调光、效率为 94% 的升压模式 LED 驱动器
内部 PWM 调光信号发生器
与其他大功率 LED 驱动器不同,LT3761 可自己产生 PWM 调光信号,以进行调光比高达 25:1 的调光。这使该器件能产生准确的 PWM 调光,而无需用外部组件产生 PWM 信号。LT3761 仅需要一个外部 DC 电压,就能在指定频率上实现高性能 PWM 调光,这非常像模拟调光控制。该器件还能接收 PWM 输入信号,以运用标准模式的信号驱动 LED 串。
内部 PWM 调光信号发生器提供可编程频率和占空比。PWMOUT 端的方波信号频率由 PWM 引脚与 GND 之间的电容器 CPWM、按照方程式 fPWM = 14kHz • nF/CPWM 设定。PWMOUT 端信号的占空比由进入 DIM/SS 引脚的 µA 级电流设定,如图 3 所示。内部产生的 PWM 引脚的上拉和下拉电流用来在高低门限之间为其电容器充电和放电,以产生占空比信号。这些 PWM 引脚的电流信号足够小,以便能非常容易地由来自微控制器的数字信号过驱动,进而实现非常高的调光性能。运用内部信号发生器时,如果用 DIM/SS 引脚调节调光比,那么实际的最小占空比大约为 4%。以 100% 占空比工作时,PWM 引脚可以连接到 INTVCC。
图 2:在图 1 所示应用中,内部产生的 PWM 信号和 LED 电流
图 3:在 DIM/SS 引脚设定占空比时,采用 µA 级信号。这个引脚还可用于外部 PWM 信号,以实现非常高的调光比
……
原文链接:https://www.dianyuan.com/article/22732.html
工程师向用单片机做SPWM芯片的朋友说几句话
现在有很多公司推出了正弦波SPWM 的专用芯片,但我猜其内涵应该是一种单片机芯片。使用单片机来做SPWM源,其优点是毋用置疑的,因其电路简单、性能优良、方案灵活而越来越受到开发工程师的欢迎。有时,只要升级软件就可以升级产品的功能和性能,所以说,用单片机 做SPWM源肯定是一种方向。
要说的是:现在的用单片机做的SPWM芯片,脉冲输出口一般只用二个口,分别输出二路极性相反的SPWM脉冲波,以单极性调制方式为例,送到H桥4个管子栅极的波形要求是如下图所示的。而要得到这四路波形,还要在芯片和H桥之间加入很复杂的时序电路和死区时间生成电路。单说这个时序电路,因其逻辑关系错综复杂,对于一般人看来,无所适从,除非是设计者本人,其他人是很难弄清楚其中的工作原理和时序关系的。
所以,开发者能不能把这四路波形在芯片 内部就解决掉,也就是用软件或硬件的方式,用单片机的4个IO口,直接输出如图所示的调制波形,应该是做得到的,如果单片机的IO口输出电流在10MA以上,则可以直接接光藕了。把死区时间也在软件中做好,就可以不用这复杂的时序电路和死区生成电路了,这样的H桥,真的是太简单了,真希望有编程能力的朋友能做出这样的程序来。
下图是单极性调制的SPWM在H桥4个管子上的驱动波形。
下图是想象中的用单片机做SPWM的H桥电路 。
……
原文链接:https://www.dianyuan.com/article/22669.html
解析三电平光伏并网逆变器共模电压SVPWM抑制
引言
目前,多电平变流器以其突出的优点在高压大功率变流器中得到了日益广泛的应用,它不仅能减少输出波形的谐波,也易于进行模块化设计。二极管中点箝位式(NPC) 三电平拓扑结构即是高压大功率变频器的主流拓扑结构之一。然而在三电平变流器的应用中,也出现了一些问题,特别是共模电压问题。目前,变频器共模电压的抑制方法主要有两种:一是外加无源滤波器等或有源滤波器,这类方法会导致体积和成本显著增加,且不易应用于高压大容量场合;二是通过控制策略从源头减小共模电压。一种SPWM消除共模电压的调制方法是通过异相调制来消除开关共模电压,但是存在直流电压利用率低、线性调制区过小的问题。
针对SPWM调制的电压利用率低、不利于运用于各种调制比工况下的缺点,本文从三电平逆变器共模电压形成机理出发,提出了一种基于优化电压空间矢量(SVPWM)方法,可有效抑制三电平逆变器输出共模电压。并通过Matlab/Simulink软件对该方法进行了仿真验证,结果表明效果良好。
光伏三电平逆变器及其共模电压
本文研究的三电平光伏逆变器系统如图1所示。其输入为光伏阵列的直流电压,逆变器主拓扑为NPC三电平结构。设直流母线电压的幅值为Vdc, 用开关状态字 “1”、“0”和“-1”分别表示逆变器每相输出为+Vdc/2、0和-Vdc/2的三种状态,则三相三电平逆变器总共有27种不同的开关状态。根据幅值和相位可以画出三电平逆变器的电压空间矢量图,具体如图2所示。
表1 输出控制字与共模电压的关系
对于三电平逆变器而言, 必须保证输出电压的基波分量幅值与输出频率成一定的正比关系变化,其共模电压的计算与它们的触发方式有关。设Ua、Ub、Uc分别为逆变器的三相相电压。根据三相三线制的对称性原理,推得三相输出电压波形的共模电压为……
原文链接:https://www.dianyuan.com/article/22646.html
一款基于8098单片机的SPWM变频调速系统设计
目前,高性能的交流调速系统的研究和开发引起各国学者的高度重视,并得到越来越深入的研究。而所选用微处理器、功率器件及产生PWM波的方法是影响交流调整系统性能好坏的直接因素。本文研究了一种以8098单片机为控制器、以智能功率模块IPM为开关器件的变频调速系统,此控制系统硬件电路的标准化程度高,制作成本低,且不受器件温度漂移的影响:其控制软件能够进行逻辑判断和复杂运算,可以实现不同于一般线性调节的最优化、自适应、非线性、智能化等控制规律,而且更改起来灵活方便。
正弦波脉宽调制(SPWM)技术
1、SPWM控制技术原理
由于PWM变换器具有功率因数高、可同时实现变频变压及抵制谐波的特点,因此在交流传动及其他能量变换系统中得到广泛应用。最常用的PWM技术为正弦波脉宽调制技术,即SPWM控制技术。
SPWM控制技术原理如图1所示。以正弦波作为逆变器输出的期望波形,以频率比期望波高得多的三角波作为载波,并用频率和期望相同的正弦波作为调制波,当调制波与载波相交时,由它们的交点确定逆变器开关器件的通断时刻,从而获得在正弦调制波的半个周期内呈两边窄中间宽的一系列等幅不等宽的矩形波。按照波形面积相等的原则,每一个矩形波的面积与相应位置的正弦波面积相等,因而这个序列的矩形波与期望的正弦波等效。
采用SPWM控制技术的显著优点是:由于电动机的绕组具有电感性,因此,尽管电压是由一系列的脉冲构成的,但通入电动机的电流却十分逼近正弦波。
2、SPWM波的实现方法
SPWM波可通过模拟电路、数字电路或专用集成芯片等硬件电路实现,也可用微型计算机通过软件生成。如何计算SPWM的开关点,是SPWM信号生成的一个难点,也是当前人们研究的一个热门课题。生成SPWM波的方法有多种,但其目标只有一个,尽量减少逆变器的输出谐波分量和计算机的工作量,使计算机能更好地完成实时控制任务。在模拟电子电路中,SPWM波的实现方法采用正弦波发生器、三角波发生器和比较器来实现;改成数字控制后,开始时只是把同样的方法数字化,称作“自然采样法”。自然采样法的运算比较复杂,在工程上更实用的是简化后的“规则采样法”。文中采用8098单片机通过“等面积法”实现SPWM波的生成。
SPWM变频调速系统组成
1、系统总体组成框图
为了使变频调速系统获得较为理想的静、动态特性,同时,系统的组成又不至于太复杂,采用转差频率控制方式,如图2所示……
原文链接:https://www.dianyuan.com/article/22576.html
意犹未尽,查看更多精彩文章→→https://www.dianyuan.com/eestar/
更多精彩内容→→
全面剖析PWM技术要点,让你一口气看懂
反激就是这么回事,你入门了吗?
反激→就是这样的过程,搞不懂的快来GET
读懂这八篇文章,想不懂PWM都难
PWM不过如此,你还在为PWM发愁?
单片机原理及应用试题库---答案
《单片机原理及应用》试题库
一、 填空题
1.单片机就是把( CPU)、( 输入/输出 )、和( 存储器 )等部件都集成在一个电路芯片上,并具备一套功能完善的( 指令系统 ),有的型号同时还具备( AD )和( DA )等功能部件,其简称为( 微处理器 )或(微控制器 )。
2.Intel公司典型的单片机有( MCS-51系列 )和( MCS-96系列 )。
3.单片机具有体积( 下 )、重量( 轻 )、价格( 低 )、功耗( 小 )、控制功能强、运算速度快、运用灵活、易于产品化、抗扰能力( 强 )等特点,故在国民经济建设、军事及家用电器等领域均得到了广泛的应用。
4.微处理器本身不是计算机,它是微型计算机的核心部件,又称它为( CPU )。它包括两个主要部分:( 运算器 )、( 控制器 )。
5.当扩展外部存储器或I/O口时,P2口用作( 地址线的高8位 )。
6.MCS-51单片机内部RAM区有 ( 4 )个工作寄存器区。
7.MCS-51单片机内部RAM区有 ( 128 )个位地址。
8.89C51单片机片内RAM中位寻址区的地址范围是( 20H—2FH ),工作寄存器区的地址范围是( 00H—1FH ),片内程序存储器中寻址区的地址范围是( 0000H—07FFH )。
9.MCS-51有( 4 )个并行I\O口。
10.MCS-51的堆栈是软件填写堆栈指针临时在( 30H—7FH )内开辟的区域.
11.MCS-51片内( 20H—2FH )范围内的数据存储器,既可以字节寻址又可以位寻址。
12.程序状态标志字寄存器PSW中的PSW.7的含义是( 进位和借位标志位 );PSW.0的含义是( 奇偶校验位 )。
13.若不使用89C51片内的程序存储器,引脚( EA’ )必须接地。
14.MCS-51中凡字节地址能被( 0和8 )整除的特殊功能寄存器均能寻址。
15.MCS-51有4组工作寄存器,它们的字节地址范围是( 00H—1FH )。
16.当MCS-51引脚( ALE )信号有效时,表示从P0口稳定地送出了低8位地址.
17.在单片机的RESET端出现( 两个机器周期以上的高电平时 ),便可以可靠复位,复位后的程序指针PC指向( 0000H )地址。
18.MCS-51系列单片机有:(外部中断0), (外部中断1 ), (定时/计数器T0溢出中断 ), ( 定时/计数器T1溢出中断), ( 串行口 )等5个中断请求源。
39.KeiL C51软件中,工程文件的扩展名是__UV2______,编译连接后生成可烧写的文件扩展名是__hex_______。
40.C51支持的指针有 通用指针 和 Crol__________完成一个字节的循环左移,用__ _irol_ ____完成二个字节的循环左移。
42.C51的基本数据类型有 char 、 int 、 long 、 float 、 bit sbit 、 sfr sfr16 。
43.C51的存储类型有 code 、 data 、 bdata 、 idata 、 xdata 、 pdata 。
44.C51的存储模式有 large 、 compact 和 small 。
45.C51程序与其他语言程序一样,程序结构也分为 顺序结构 、 选择结构 、 循环结构三种。
46.C51中int型变量的长度为 16位 ,其值域为 0-65535 。
47.C51中关键字sfr的作用 定义变量访问8位的SFR ,sbit的作用 定义变量访问SFR中的一位 。
48.函数定义由 函数头 和 函数体 两部分组成。
49.C51中“!”运算符的作用是 取反 。
50.若函数无返回值,用 void 关键字指定。
51.若局部变量未初始化,其初值为 不确定 。
52. 89C51五个中断源的中断入口地址分别是
: 0003H ;
: 0013H
T0: 000BH ;T1: 001BH ;串行口: 0023H 。
53 在CPU未执行同级或更高优先级中断服务程序的条件下,中断响应等待时间最少需 要 。
54. 中断嵌套与子程序嵌套的区别在于: 一是子程序嵌套是在程序中事先按排序好的;而中断嵌套是 随机的 。二是子程序嵌套无次序限制;而中断嵌套只允许 低级中断嵌套高级中断 。
55. MCS-5l单片机的堆栈区只可设置在 30H-7FH ,堆栈寄存器SP是 8 位寄存
器。
56. 若(IP)=00010100B,则中断优先级最高者为 串行口和外部中断1 ,最低者为 定时/计数器T1、T0溢出中断 ,外部中断0 。
57. MCS-51 单片机中,只有 __外部中断___ 中断源存在中断采样的问题。
58. 对中断进行查询时,查询的中断标志位共有 _TF1__ 、 _TF0__、_IE1__ 、 _IE0__、_TI__ 和 _RI__ 六个中断标志位。
59. MCS-51单片机中断系统中有 外部中断0 . 外部中断1 . 定时/计数器T1溢出中断 . 定时/计数器T0溢出中断 . 串行口中断
五个中断请求源,其中优先级最高的是 外部中断0 ,优先级最低的是 串行口中断 。
60. 定时/计数器工作方式3仅适用于 定时计数器T0 。
61. 若将定时/计数器用于计数方式,则外部事件脉冲必须从 P3.4和P3.5 引脚输入,且外部脉冲的最高频率不能超过时钟频率的 1/12 。
62. 定时器/计数器的工作方式3是指的将 定时、计数器 拆成两个独立的8位计数器。而另一个定时器/计数器此时通常只可作为 串行口的波特率发生器 使用。
64. 假定定时器 1 工作在方式 2 ,单片机的振荡频率为 3MHZ ,则最大的定时时间为 __1024us_______ 。
65. 当定时器T0工作在方式3时,要占定时器T1的TR1和TF1_ 控制位.
66. MCS-51的定时器用作定时时,其定时时间与时钟频率和计数初值有关。用作计数时,最高计数频率的 。
67. MCS—51单片机内部有 2 个位加1定时 / 计数器,可通过编程决定它们的工作方式,其中,可进行13位定时 / 计数的是方式是 0 。
68. MCS-51单片机的串行接口有 4 种工作方式。其中方式 方式3 为多机通信方式。
69 串行口中断标志RI/TI由 系统 置位, 软件 清零。
70. MCS-51串行接口有4种工作方式,这可在初始化程序中用软件填写特殊功能寄存器 SCON ( )加以选择.
71. 用串口扩并口时,串行接口工作方式应选为方式 0 。
72. 串行通信按照数据传送方向可分为三种制式: 单工 、 双工 和 半工 。
73. 波特率定义为 一秒钟传送多少个数据位 。串行通信对波特率的基本要求是互相通信的甲乙双方必须具有的 相同的 波特率。
74. 多机通信时,主机向从机发送信息分地址帧和数据帧两类,以第9位可编程TB8作区分标志。TB8=0,表示 数据帧 ;TB8=1,表示 地址帧 。
75. 当从机 SM2=1 时,只能接收主机发出的地址帧,对数据不予理睬。
76. 多机通信开始时,主机首先发送地址,各从机核对主机发送的地址与本机地址是否相符,若相符,则置 SM2=0 。
77 半导体存储器中有一类在掉电后不会丢失数据,称之为__ROM_______,有一类掉电后会丢失数据,称之为___RAM_________。
78. 51系列单片机扩展数据存储器最大寻址范围为( 64K )。
79. 当扩展外部存储器或I/O口时,P2口用作( 地址线的高8位 )。
80. 80C51的存储器可以分为三个不同的存储空间,分别是64KB 片外数据存储器 ; 64 KB 程序存储器 ; 256 B(包括特殊功能寄存器) 片内数据存储器 。
81. MCS-51可提供( 数据 )和( 程序 )两种存储器.最大存储空间可达( 64K )的两个并行存储器扩展系统。
82. 为扩展存储器而构造系统总线,应以P0口的8位口线作为( 地址线低8位和数据 )线,以P2口的口线作为( 地址线高8位 )线。
83. 为实现89C51内外程序存储器的衔接,应使用( EA’ )信号进行控制。
85. 在存储器扩展中,无论是线选法还是译码法,最终都是为扩展芯片的( CS’ )端提供信号。
86. 89C51并行扩展I/O口时,对扩展I/O口芯片输入/输出端的基本要求是:构成输出口时,接口芯片应具有 锁存 功能;构成输入口时,接口芯片应具有 三态缓冲和锁存选通 功能;
89. 总线路是用于传送信息的 公共通信 途径。总线可分为 数据总线 、 地址总线 .和 控制总线 。
90. 89C51扩展I/O口从 片外数据存储器 存储空间扩展,从理论上讲,最多可扩展64K个。
91. MCS—51单片机的P0—P3口均是 8位并行 I/O口,其中的P0口和P2口除了可以进行数据的输入.输出外,通常还用来构建系统的 地址线 和 数据线 ,在P0—P3口中, P0 为真正的双向口, P1-P3 为准双向口。
92. 对 I/O 进行编址通常采用 _与片外数据存储器统一变址________ 编址技术。
93. 连接到单片机上的输入口应具有 __三态缓冲和锁存选通____ 功能,连接到单片机上的输出口应具有 _输出锁存_____功能。
94. 8255 共有三种工作方式,分别是 __方式0___ . __方式1__ 和 __方式2___ 。这三种工作方式通过 __方式选择____ 控制字进行选择。
98 当51单片机与慢速外设进行数据传输时,最佳的传输方式是 中断传送方式 。
99. LED数码管的使用与发光二极管相同,根据其材料不同正向压降一般为 0.7 V,额定电流为 20 m A,最大电流为 50 m A。
100. 键盘扫描控制方式可分为 程序 控制、 定时 控制和 中断 控制方式。
101. LED显示器的静态驱动显示和动态驱动显示的优缺点是:__静态显示亮度高但是占用IO口较多,动态显示亮度不高但是占用IO口较少________。
102. A/D转换器按转换原理形式可分为 积分 式、 逐次逼近 式和 并行/串行比较 式。
103. A/D转换器0809按转换原理为( 逐次逼近式AD转换器 )。
二、 判断题
1、 所谓的单片机,就是将CPU、存储器、定时计数器、中断功能以及I/O设备等主要功能部件都集成在一块超大规模集成电路的微型计算机。 (对 )
2、 8051单片机,程序存储器数和数据存储器扩展的最大范围都是一样的。( 对 )
3、 MCS-51单片机是微处理器。( 对 )
4、 8位二进制数构成一个字节,一个字节所能表达的数的范围是0-255。( 对 )
5、 8051中的工作寄存器就是内部RAM中的一部份。(对 )
6、 8051中特殊功能寄存器(SFR)就是内部RAM中的一部份。( 错 )
7、 SP称之为堆栈指针,堆栈是单片机内部的一个特殊区域,与RAM无关。( 错 )
8、 89C51单片机片外数据存储器与扩展I/O口统一编址。( 对 )
9、 89C51单片机片内RAM的地址空间为00H~7FH。( 对 )
10、 89C51单片机访问片外ROM是以
作为读选通信号。( 对 )
11、 CPU每取一个指令字节,立即使程序计数器PC自动加1。( 对 )
12、 第1组工作寄存器R0~R7的地址是10H~17H。 (错 )
13、 不能用指令对对程序计数器PC进行读写操作。( 对 )
14、 使用89C51且
=1时,仍可外扩64KB的程序存储器。( 对 )
15、 因为MCS-51 可上电复位,因此,MCS-51系统也可以不需要复位电路。(错 )。
16、 程序存储器和数据存储器的作用不同,程序存储器一般用存放数据表格和程序,而数据存储器一般用来存放数据( 对 )。
37.若一个函数的返回类型为void,则表示其没有返回值。(对 )
38.特殊功能寄存器的名字,在C51程序中,全部大写。(对 )
39.“sfr”后面的地址可以用带有运算的表达式来表示。( 对 )
40.#include <reg51.h>与#include “reg51.h”是等价的。( 错)
41.sbit不可以用于定义内部RAM的可位寻址区,只能用在可位寻址的SFR上。( 对)
42.一个函数利用return不可能同时返回多个值。( 对 )
43.中断响应最快响应时间为3个机器周期。( 对 )
44.89C51每个中断源相应地在芯片上都有其中断请求输入引脚。( 错 ) 45.89C51单片机对最高优先权的中断响应是无条件的。( 错 ) 46.中断初始化时,对中断控制器的状态设置,只可使用位操作指令,而不能使用字节操作指令。( 错 ) 47.在一般情况下8051单片机允许同级中断嵌套。( 错 ) 48.89C51单片机五个中断源中优先级是高的是外部中断0,优先级是低的是串行口中断。 ( 对 )
49.MCS-51有3个中断源,优先级由软件填写特殊功能寄存器IP加以选择。( 错 )
50.外部中断
入口地址为_0013H。 ( 错 )
51.MCS-51的入口地址是0003H。( 对 ).
52. TMOD中的GATE=1时,表示由两个信号控制定时器的启停。 ( 对 )。
53. 要进行多机通信,MCS-51串行接口的工作方式应为方式1。 ( 错 )
54. MCS-51的串行接口是全双工的。( 对 )
55. MCS-51上电复位时,SBUF=00H。 ( 对 )。
56. MCS-51单片机片外数据存储器与扩展I/O口统一编址。( 对 )
57. 单片机系统扩展时使用的锁存器,是用于锁存高8位地址。( 错 )
58. 程序存储器和数据存储器的作用不同,程序存储器一般用存放数据表格和程序,而数据存储器一般用来存放数据。( 对 )
59 在单片机应用系统中,外部设备与外部数据存储器传送数据时,使用MOV指令。( 错 )
60.MCS-51单片机片外数据存储器与扩展I/O口统一编址。( 对 )
61.MCS-51单片机和外设之间的数据传送方式主要有查询方式和中断方式,两者相比后者的效率更高。( 对)
62.8155的复位引脚可与89C51的复位引脚直接相连。( 错 )
63. 为了消除按键的抖动,常用的方法有硬件和软件两种方法。( 对 )
64.中断服务程序的最后一条指令是RET。( 错 )
65.存储器分成内存和外存两大部分其中外存可以直接与CPU交换信息。( 错 )
66. P2口既可以作为I/O使用又可以作地址/数据复用口使用。( 错 )
67.在中断响应阶段CPU一定要做如下2件工作保护断点和给出中断服务程序入口地址。。( 对 )
68
72.AJMP跳转空间最大可达到64KB 。 ( 错 )
73.DPTR是由DPH和DPL两个8位特殊寄存器组成的。( 对 )
75.C51中,将数据的存储类型说明为data,则该数据映射的存储空间为片内位寻址空间。( 错 )
76.MCS—51属于16位的单片机。 ( 错 )
78.位地址和字节地址在形式上没有区别。 ( 对 )
79.如果x=0xEA,则执行x<<2后,x的值为0xA8。 ( 对 )
78.在MCS—51的指令系统中,地址分为字节地址和位地址。( 对 )
79.汇编语言指令就是指能被CPU直接执行的指令。( 错 )
80.在MCS—51的指令系统中,伪指令、指令都是在程序执行的时候起作用。( 错 )
81.(R7)表示工作寄存器R7中的内容。 ( 对 )
82.微机中数据总线的宽度决定了CPU的寻址能力。 ( 对 )
83.在MCS-51中,中断的开放和屏蔽都可以通过控制字TMOD来完成。( 错 )
84.在MCS-51中,中断可以任意嵌套。 ( 对 )
85.若一个函数的返回类型为void,则表示其没有返回值。( 对 )
86、定时器与计数器的工作原理均是对输入脉冲进行计数。( 对 )
87、SFR中凡是能被8整除的地址,都具有位寻址能力。( 对 )
88、不能用“sfr16” 直接访问定时器/计数器0和1。( 错 )
89、MCS-51单片机的程序存储器只能用来存放程序的。( 错 )
90、串口中断标志由硬件清0。( 错 )
91、特殊功能寄存器的名字,在C51程序中,全部大写。( 对 )
92、“sfr”后面的地址可以用带有运算的表达式来表示。( 对 )
93、#include <reg51.h>与#include “reg51.h”是等价的。( 错 )
94、sbit不可以用于定义内部RAM的可位寻址区,只能用在可位寻址的SFR上。( 对 )
95.我们所说的计算机实质上是计算机的硬件系统和软件系统的总称。 ( 对 )
96.MCS-51的5个中断源优先级相同。 ( 错 )
97. MCS-51外扩I/O口与外RAM是统一编址的。 ( 对 )
98.MCS-51是微处理器。 ( 对 )
99.MCS-51的相对转移指令最大负跳转距是128B。( 错 )
100.PC存放的是当前正在执行的指令地址。 ( 错 )
101.使用可编程接口须初始化。 ( 对 )
102.MCS-51系统可以没有复位电路。( 错 )
103.MCS-51单片机是8位机。 ( 对 )
104.EPROM上的信息可电擦除。( 错 )
105.程序计数器PC不能对它进行读写操作。 ( 对 )
106.在一般情况8051单片机允许同级中断嵌套。( 错 )
107. 8051单片机程序存储器数和数据存储器扩展的最大范围都是一样的。( 对 )
108.如果发生除法溢出错误则PSW标志位P置1。( 错 )
109.CPU对内部RAM和外部RAM的读写速度一样快。( 错 )
110.对于8051单片机当CPU对内部程序存储器寻址超过4K时系统会自动在外部程序存储器中寻址。( 对 )
111.-86原码=11010110B 反码=10101001B补码=10101010B ( 对 )
112.、由于MCS-51的串行口的数据发送和接收缓冲器都是SBUF所以其串行口不能同时发送和接收数据即不是全双工的串行口。 ( 错 )
三、选择题
1. 单片机8031属于:B
(A) MCS-48系列 (B) MCS-51系列 (C) MCS-96系列 (D) MCS-31系列
3.单片机程序存储器的寻址范围是由程序计数器PC的位数决定的,MCS-51的PC为16位,因此其寻址范围是 B
(A) 4 KB (B) 64 KB (C) 8 KB (D) 128 KB
5.在89C5l中,可使用的堆栈最大深度为 A
(A) 80个单元 (B) 32个单元 (C) 128个单元 (D) 8个单元
6.位处理器是单片机面向控制应用的重要体现,下列中不属于位处理器资源的是 B
(A) 位累加器Cy (B) 通用寄存器的各个位
(C) 特殊功能寄存器的可寻址位 (D) 位操作指令集
8. 在单片机中,通常将一些中间计算结果放在( D )中。 A、累加器 B、控制器 C、程序存储器 D、数据存储器 9. 单片机应用程序一般存放在( B ) 中。 A、RAM B、ROM C、寄存器 D、CPU 10. 单片机上电后或复位后,工作寄存器R0是在( A ) A、0区00H单元 B、0区01H单元 C、0区09H单元 D、SFR 11. 单片机89C51的XTAL1和XTAL2引脚是( D )引脚 A、外接定时器 B、外接串行口 C、外接中断 D、外接晶振 14. 8051单片机中既可位寻址又可字节寻址的单元是( A ) A、20H B、30H C、00H D、70H
15. 8051单片机中片内RAM共有( A )字节 A、128 B、256 C、4K D、64K 16. 当寄存器P S W的R S 0和R S 1分别为1和0时,系统选用的工作寄存器组为( B ) A、组0 B、组1 C、组2 D、组3 17. 提高单片机的晶振频率,则机器周期( C )。 A、不变 B、变长 C 、变短 D、不定 18 在堆栈操作中,当进栈数据全部弹出后,这时S P应指向( A ) A、栈底单元 B、7FH单元 C 、栈底单元地址加1 D、栈底单元地址减1 19. 89C51单片机中,唯一一个用户不能直接使用的寄存器是( C ) A、P S W B、D P T R C 、P C D、B 20. 89C51单片机中,唯一一个用户可使用的16位寄存器是( B ) A、P S W B、D P T R C 、A D、P C 21.若MCS-51系统中,晶振频率为8MHz,则一个机器周期等于( A ) μs。
A 1.5 B 3 C 1 D 0.5
22. MCS-51单片机外部有40个引脚,其中,地址锁存允许控制信号引脚是( A)
(A)ALE (B)
(C)
(D)RST
23. 在CPU内部,反映程序运行状态或反映运算结果的特征寄存器是( B )。
(A)PC (B)PSW (C)A (D)SP
24. AJMP指令的跳转范围是( C )。
(A)256 (B)1KB (C)2KB (D)64KB
25. 单片机应用程序一般存放在( B ) A、RAM B、ROM C、寄存器 D、CPU
26. 单片机的堆栈指针SP始终是( B ) A、指示堆栈底 B、指示堆栈顶 C、指示堆栈地址 D、指示堆栈长度
27. LJMP跳转空间最大可达到( D ) A、2KB B、256B C 、128B D、64KB
52.CPU响应中断后,能自动清除中断请求“1”标志的有( C )。
A.
/
采用电平触发方式 B。
/
采用两边触发方式
C.定时/计数器T0/T1中断 D。串行口中断TI/RI
53.80C51五个中断源中,属外部中断的有( AB )。
A.
B.
C.T0 D.T1 E.TI F.RI
54.按下列中断优先顺序排列,有可能实现的有( )。
A.T1、T0、
、
、串行口 B.
、T1、T0、
、串行口
C.
、
、串行口、T0、T1 D.
、串行口、T0、
、T1;
55.各中断源发出的中断申请信号,都会标记在MCS-51系统中的( B )中。
(A)TMOD (B)TCON/SCON (C)IE (D)IP
56.外中断初始化的内容不包括:A
(A) 设置中断响应方式 (B) 设置外中断允许
(C) 设置中断总允许 (D) 设置中断触发方式
57. 在 MCS-51 单片机中,需要软件实现中断撤销的是: D
(A) 定时中断 (B) 脉冲触发的外部中断
(C) 电平触发的外部中断 (D) 串行口中断
59. 8051单片机共有( B )中断源 A、4 B、5 C 、6 D、7 60. 8051单片机共有( A )个中断优先级 A、2 B、3 C 、4 D、5 61. 中断源I E 1(外部中断1)的向量地址为( C ) A、0003H B、000BH C 、0013H D、002BH 62. 执行M O V I E,#81H指令的意义是:( B ) A、屏蔽中断源 B、开放外中断源0 C 、开放外中断源1 D、开放外部中断源0和1
63. 下述条件中,能封锁主机对中断的响应的条件是( BE ) A、一个同级或高一级的中断正在处理中
B、当前周期不是执行当前指令的最后一个周期 C、当前执行的指令是RETI指令或对IE或IP寄存器进行读/写指令 D、当前执行的指令是一长跳转指令 E、一个低级的中断正在处理中 64. 8051单片机的中断源有( ABCDE ) A、外部中断0 B、定时/计数中断0 C、串行中断 D、外部中断1 E、定时/计数中断1 65 中断请求的不能自动撤除有( ) A、定时/计数中断硬件自动撤除 B、脉冲方式外部中断自动撤除 C、电平方式外部中断强制撤除 D、串行中断软件撤除 E、串行中断硬件自动撤除 66. 要想测量
引脚上的一个正脉冲宽度,那么特殊功能寄存器TMOD的内容应为( A )。
(A)09H (B)87 H (C)00H (D)80H
67. MCS-51的中断允许触发器内容为83H,CPU将响应的中断请求是( D )
(A) T1, (B)T0,T1 (C)T1,串行接口 (D) T0
68. 要使MCS-51能够响应定时器T1中断、串行接口中断,它的中断允许寄存器IE的内容应是( A )。
(A)98H (B)84H (C)42 (D)22H
69. MCS-51在响应中断时,下列哪种操作不会发生( C ).
(A)保护现场 (B)保护PC (C)找到中断入口 (D)保护PC转入中断入口
70. MCS-51响应中断时,下面哪一个条件不是必须的( D )
(A)当前指令执行完毕 (B)中断是开放的
(C)没有同级或高级中断服务 (D)必须有RETI指令
71. 下面哪一种传送方式适用于处理外部事件( C )。
(A)DMA (B)无条件传送 (C)中断 (D)条件传送
73.89S51的内部程序存储器与数据存储器容量各为多少?( C )
(A)64KB、 128B ( B)4KB、64KB
(C)4KB、128B (D)8KB、256B
74.在8x51芯片里,哪个引脚用于控制使用内部程序存储器还是外部程序存储器?( B )
(A)XTAL1 (B)/EA (C)/PSEN (D)ALE
75.下列哪个不是KeilC的预处理命令?( C )
(A)#include (B)#define (C)#exit (D)#if
76.下列哪个不是KeilC的数据类型?( B )
(A)void (B)string (C)char (D)float
77.在KeilC的程序里,若要指定P0口的bit3,如何编写?(C )
(A)P0.3 (B)Port0.3 (C)P0^3 (D)Port^3
78.在8x51里,若要扩展外部存储器时,数据总线连接哪个输入/输出端口?( A)
(A)P0 (B)P1 (C)P2 (D)P3
79.在KeilC里,判读开关状态时,使用if_else if语句与使用switch语句有何差异?( B )
(A)if-else if 语句较快 (B)if-else if语句有优先级 (C)switch语句可判读较多开关状态 (D)switch语句有优先级
80.在KeilC里,中断子程序与函数有何不同?( A)
(A)中断子程序不必声明 (B)函数不必声明
(C)中断子程序必须有形式参数 (D)中断子程序一定会有返回值
81.利用下列( D )关键字可以改变工作寄存器组
A、interrupt B、sfr
C、while D、using
82.C51中一般指针变量占用( C )字节存储。
A、一个 B、两个 C、三个 D、四个
83.使用宏来访问绝对地址时,一般需包含的库文件是( B )
A、reg51.h B、absacc.h C、intrins.h D、startup.h
85.定时/计数器T0在GATE = 1时运行的条件有( AC )。
A.P3.2 = 1 B.设置好定时初值 C.TR0=1 D.T0开启中
86.对定时器 0 进行关中断操作,需要复位中断允许控制寄存器的: ( A )
(A) EA 和 ET0 (B) EA 和 EX0
(C) EA 和 ET1 (D) EA 和 EX1
87.在下列寄存器中,与定时器 / 计数器控制无关的是:B
(A) TCON (B) SCON
(C) IE (D) TMOD
88. 与定时工作方式 0 和 1 相比较,定时工作方式 2 不具备的特点是: B
(A) 计数溢出后能自动恢复计数初值 (B) 增加计数器的位数
(C) 提高了定时的精度 (D) 适于循环定时和循环计数
89.MCS-51单片机定时器工作方式0是指的(C)工作方式。
A.8位 B.8位自动重装 C.13位 D.16位
90.使用定时器T1时,有几种工作方式( D )
(A)1种 (B)2种 (C)3种 (D)4种
91 单片机定时器可用于( ABC )。
A.定时 B.外部事件计数 C. 串行口的波特率制定 D.扩展外部中断源
96. 串行口的移位寄存器方式为( A )。
(A)方式0 (B)方式1 (C)方式2 (D)方式3
97. 用MCS-51用串行扩展并行I/O口时,串行接口工作方式选择(A)
(A)方式0 (B)方式1 (C)方式2 (D)方式3
98. 控制串行口工作方式的寄存器是( C )
(A)TCON (B)PCON (C)SCON (D)TMOD
99.6264芯片是( B )
(A)EEPROM (B)RAM(C)FLASH ROM (D)EPROM
100. 在下列单片机芯片中使用淹膜ROM作为内部程序存储器的是
(A) 8031 (B) 80C51 (C) 8032 (D) 89C51
101.单片机程序存储器的寻址范围是由程序计数器PC的位数决定的,MCS-51的PC为16位,因此其寻址范围是 B
(A) 4 KB (B) 64 KB (C) 8 KB (D) 128 KB
104.读RAM地址DPTR中包含的信息有( B )。
A.片选信号 B.读外RAM相应存储单元的地址信号
C.读外RAM 操作信号 D.RD信号
107.89C51并行扩展I/O口输入输出操作时执行的指令和控制信号是( ACD )。
A.执行MOVX指令 B.执行MOVC指令 C.用RE信号控制读
D.用WR信号控制写 E.用PSEN信号控制读 F.用ALE信号控制写
108. 在下列理由中,不能说明 MCS-51 的 I/O 编址是统一方式的理由是:
(A) 没有专用的 I/O 指令 (B) 没有区分存储器和 I/O 的控制信号
(C) 使用存储器指令进行 I/O 操作 (D) P3口线具有第二功能
111.用MCS-51用串行扩展并行I/O口时,串行接口工作方式选择(A)
(A)方式0 (B)方式1 (C)方式2 (D)方式3
四 简答题
1. 什么是单片机?它与一般微型计算机在结构上有何区别?
2. 新型8位单片机主要在哪些方面有所发展?给应用系统带来什么好处?
3. 51单片机内部有哪些主要的功能部件?
4. 51单片机在功能上、工艺上、程序存储器的配置上有哪些种类?
5. 80C51单片机的RAM分为几部分?各有什么特点和功能?
6. 简述复位的用途,复位的方法。
7. 简述MCS-51系列单片机的存储器空间分布?
8. 程序状态字PSW的作用是什么?常用标志有哪些位?作用是什么?
9. 简述80C51单片机的4个I/O口在使用上有哪些分工和特点?
12. 简述转移指令AJMP addr11,SJMP rel,LJMP addr16及JMP @A+DPTR的应用场合。
16. 什么是伪指令?常用的伪指令功能如何?
17. MCS-51单片机汇编语言有何特点?
18 利用MCS-51单片机汇编语言进行程序设计的步骤如何?
19. 常用的程序结构有哪几种?特点如何?
20. 子程序调用时,参数的传递方法有哪几种?
25. 对访问内部RAM和外部RAM,各应采用哪些寻址方式?
27. 什么是中断?其主要功能是什么?
28. 什么是中断优先级?中断优先处理的原则是什么?
29.各中断源对应的中断服务程序的入口地址是否能任意设定?
30.MCS-51系列单片机具有几个中断源,分别是如何定义的?其中哪些中断源可以被定义为高优先级中断,如何定义?
31.中断服务子程序与普通子程序有哪些相同和不同之处?
32. MCS-51 单片机能提供几个中断源?几个优先级?各个中断源的优先级怎样确定?在同一优先级中各个中断源的优先级怎样确定?
33. MCS-51 单片机的外部中断源有哪两种触发方式?如何选择?对外部中断源的触发脉冲或电平有什么要求?
34.想将中断服务程序放置在程序存储区的任意区域,在程序中应该作何种设置?请举例加以说明。
35 简述定时器的四种工作方式的特点,如何选择和设定?
36. 当定时器T0用作方式3时,由于TR1位已被T0占用,如何控制定时器T1的开启和关闭?
37. 已知8051单片机的fosc=12MHz,用T1定时。试编程由P1.0和P1.1引脚分别输出周期为2ms和500ms的方波。
38. 定时/计数器工作于定时和计数方式时有何异同点?
39. 当定时/计数器T0用作方式3时,定时/计数器T1可以工作在何种方式下?如何控制T1的开启和关闭?
40. 软件定时与硬件定时的原理有何异同?
41. 定时器T0和T1各有几种工作方式?
42. 设单片机的fosc=12MHZ,要求用T0定时150ms,分别计算采用定时方式0、定时方式1和定时方式2的定时初值。
43. 设单片机的fosc=6MHZ,问定时器处于不同工作方式时,最大定时范围分别是多少?
44. 若8031单片机的fosc=6MHZ,请利用定时器T0定时中断的方法,使P1.0输出周期2ms的方波的程序。
45. MCS-51系列单片机中的定时器/计数据有哪几个特殊功能寄存器?作用是什么?怎样计算定时器/计数器的计数初值?
46. 编与一个定时间隔为5ms的子程序,晶振频率为6MHz。
47.哪些变量类型是51单片机直接支持的?
48.简述C51的数据存储类型
49.简述C51对51单片机特殊功能寄存器的定义方法
50.简述C51对51单片机片内I/O口和外部扩展的I/O口的定义方法
51.C51中的中断函数和一般的函数有什么不同?
52.C51采用什么形式对绝对地址进行访问?
53.按照给定的数据类型和存储类型,写出下列变量的说明形式
(1)在data区定义字符变量val1
(2)在idata区定义整型变量val2
(3)在xdata区定义无符号字符型数组val3[4]。
(4)在xdata区定义一个指向char类型的指针px。
(5)定义可位寻址变量flag。
(6)定义特殊功能寄存器变量P3。
54. 串行通信和并行通信有什么区别?各有什么优点?
55. 什么是串行异步通信,它有哪些作用?并简述串行口接收和发送数据的过程。
56. 简述MCS-51单片机多机通信的特点。
57. 若异步通信按方式2传送,每分钟传送3000个字符,其波特率是多少?
58. 什么是串行异步通信,它有哪些作用?并简述串行口接收和发送数据的过程。
59. 8051单片机四种工作方式的波特率应如何确定?
60. 某异步通信接口,其帧格式由1个起始位(0),7个数据位,1个偶校验和1个停止位(1)组成。当该接口每分钟传送1800个字符时,试计算出传送波特率。
61. 串行口工作方式在方式1和方式3时,其波特率与fosc、定时器T1工作模式2的初值及SNOD位的关系如何?设fosc=6MHz,现利用定时器T1模式2产生的波特率为110bps。试计算定时器初值。
62. 串行口接收/发送数据缓冲器都用SBUF,如果同时接受/发送数据时,是否会发生冲突?为什么?
63. 8051单片机如何访问外部ROM及外部RAM?
64. 试用2764,6116为8031单片机设计一个存储器系统,它具有8K EPROM(地址由0000H~1FFFH)和16K的程序、数据兼用的RAM存储器(地址为2000H~5FFFH)。具体要求:画出该存储器系统的硬件连接图。
65.已知并行扩展2片4K×8存储器芯片,用线选法P2.6、P2.7分别对其片选,试画出连接电路。无关地址位取“1”时,指出2片存储器芯片的地址范围。
66.已知并行扩展2片2K×8存储器芯片及芯片地址范围(无关地址位取“1”),芯片I:B800H~BFFFH;芯片II:E800H~EEFFH;试画出其连接电路。
67.画出2764与80C51典型连接电路。
68.画出6264与80C51典型连接电路,P2.6片选,并指出6264片选地址和片内存储单元地址范围。
69.试以8031为主机,用2片2764 EPROM扩展16K ROM,画出硬件接线图。
70.设计扩展2KB RAM和4KB EPROM的电路图。
71.当单片机应用系统中数据存储器RAM地址和程序存储器EPROM地址重叠时,是否会发生数据冲突,为什么?
72.
用74LS138设计一个译码电路,利用8051单片机P0、P2口译出地址为2000H~3FFFH的片选信号CS。
73.用一片74LS138译出两片存储器的片选信号地址空间分别为1000H~1FFFH,3000H~3FFFH。试画出译码器的接线图。
74.8031单片机要扩展4K字节外部RAM,要求地址为1000H~1FFFH,请画出完整的电路图。
75. 试说明非编码键盘的工作原理。如何去键抖动?如何判断键是否释放?
76. 七段LED显示器有动态和静态两种显示方式,这两种显示方式要求MCS-51系列单片机如何安排接口电路?
77. 利用8031单片机的P1端口,设计一个可扫描16键的电路,并用中断法扫描键盘。
78. 利用8031和8279的接口电路,要求管理16个键及8个LED数码管,请用框图表示程序的安排方法。
79. 试设计一个用8155接6个LED数码管的电路,并使之显示“PLEASE”。
80. A/D转换器的分辨率如何表示?它与精度有何不同?
81. 判断A/D转换结束否一般可采用几种方式?每种方式有何特点?
82. D/A转换器的主要技术指标有哪些?分辨率是如何定义的?参考电压VR的作用如何?
83 D/A转换器由哪几部分组成?各部分的作用是什么?
84. 试述DAC0832芯片的输入寄存器和DAC寄存器二级缓冲的优点。
85. 说明图中AD0809 的IN0, IN1, IN2, IN3, IN4, IN5, IN6, IN7等8个通道的地址(C,B,A位为000时, IN0通道, 以此类推, 为111时, IN7通道)。
五、程序设计题
1、假设外部中断0和外部中断1均为下降沿触发,当外部中断0发生时,P0端口的电平反向,当外部中断1发生时,P1端口的电平反向。
答:#include <reg51.h>
sbit P00=P0^0;
sbit P10=P1^0;
void main()
{
IT0=1; IT1=1;
EA=1; EX0=1;
EX1=1;
while(1);
}
void ex0() interrupt 0
{
P00=~P00;
}
void ex1() interrupt 2
{
P10=~P10;
}
2、首先通过P1.7口点亮发光二极管D1,然后外部输入一脉冲串,则发光二极管D1亮、暗交替。
答:#include <reg51.h>
sbit P17=P1^7;
void main()
{
IT1=1;
EA=1;
EX1=1;
while(1);
}
void ex1() interrupt 2
{P17=~P17;}
3、如图4-18所示,8只LED阴极接至单片机P0口,两开关S0、S1分别接至单片机引脚P3.2()和P3.3()。编写程序控制LED状态。按下S0后,点亮8只LED;按下S1后,变为闪烁状态。
答:#include <reg51.h>
sbit P17=P1^7;
void delay()
{
unsigned int a;
for(a=0;a<25500;a++);
}
void main()
{
IT1=0;
IT0=0;
EA=1;
EX1=1;
EX0=1;
while(1);
}
void ex0() interrupt 0
{
P0=0x00;
}
void ex1() interrupt 2
{
P0=~P0;
delay();
}
4、设单片机的fosc=12MHz,要求在P1.0上产生周期为2ms的方波。
#include <reg51.h>
sbit P10=P1^0;
void delay()
{
unsigned int a;
for(a=0;a<25500;a++);
}
void main()
{
TMOD=0x01;
TH0=0xfc;
TL0=0x18;
EA=1;
ET0=1;
TR0=1;
while(1);
}
void ex0() interrupt 1
{
TH0=0xfc;
TL0=0x18;
P10=~P10;
}
5、设系统时钟频率为12MHz,编程实现从P1.1输出周期为1s的方波。
#include <reg51.h>
sbit P11=P1^1;
unsigned char a;
void delay()
{
unsigned int a;
for(a=0;a<25500;a++);
}
void main()
{
TMOD=0x01;
TH0=0x3c;
TL0=0xb0;
EA=1;
ET0=1;
TR0=1;
while(1);
}
void ex0() interrupt 1
{
TH0=0x3c;
TL0=0xb0;
a=a+1;
if(a==10)
{
P11=~P11;
a=0;
}
}
6、设系统时钟频率为12MHz,编程实现:P1.1引脚上输出周期为1s,占空比为20%的脉冲信号
相关问答
【 单片机 求解地址范围 2764 和6264的地址范围各是?】作业帮[最佳回答]2764和6264的地址都是:000000000000011111111111116264的地址占用外部扩展RAM的地址(如果?被认为1,则地址为:E000H~FFFFH),访问时用MO...
单片机 要扩展一片EPROM 2764 需占用( )条P2口线,怎么算的,谢谢?2764是8K的存储,用不到全部的地址线,2的13次方=8192=8K所以你只要使用13-8=5个P2口就可以了!2764是8K的存储,用不到全部的地址线,2的13次方=8192=8K所以你只...
与8051相比89c51的最大特点是什么?8031片内不带程序存储器ROM,使用时用户需外接程序存储器和一片逻辑电路373,外接的程序存储器多为EPROM的2764系列。用户若想对写入到EPROM中的程序进行修改,必...
