RS-485总线扫盲贴!轻轻松松简简单单带你玩转RS-485
RS-485概述
RS-485和RS-232一样,都是串行通信标准,现在的标准名称是TIA485/EIA-485-A,但是人们会习惯称为RS-485标准,RS-485常用在工业、自动化、汽车和建筑物管理等领域。
RS-485总线弥补了RS-232通信距离短,速率低的缺点,RS-485的速率可高达10Mbit/s,理论通讯距离可达1200米;RS-485和RS-232的单端传输不一样,是差分传输,使用一对双绞线,其中一根线定义为A,另一个定义为B。
双绞线
RS-485物理层
RS-485的物理层负责在设备和物理传输介质之间传输原始数据。它处理电信号到数字数据的转换,同时定义电压、时序、数据速率等。
① 差分信号
长距离布线会有信号衰减,而且引入噪声和干扰的可能性更大,在线缆A和B上的表现就是电压幅度的变化,但是,采用差分线的好处就是,差值相减就会忽略掉干扰依旧能输出正常的信号,把这种差分接收器忽略两条信号线上相同电压的能力称为共模抑制。
标准规定了,逻辑1:+2V to +6V;逻辑0:-6V to -2V。
RS-485不需要使用特定的总线电压,只看最小差分电压,在较长的电缆长度上,接收器接收到的电压可能会降低到+/- 200 mV,这对于RS-485仍然是完全可以接受的,这也是RS-485的优点之一。
很多收发器的标准达到甚至超过TIA/EIA-485A规范,在实际使用中,以器件的SPEC参数为主,如下某收发器的负输入阈值最小也是-200mV。
② 信号定义
现在很多的RS-485转换器都是兼容RS-422的,所以看到很多转换器上面的信号都是T/R+、T/R-,即对应RS-485的A+和B-。
对于DB9针型的母头,RS-485有如下的接线定义示意,Pin6~Pin9为N/A不接。
DB9
输出信号
RS-422全双工接线
RS-485半双工接线
1
T/R+
发(A+)
RS-485(A+)
2
T/R-
发(B-)
RS-485(B-)
3
RXD+
收(A+)
空
4
RXD-
收(B-)
空
5
GND
地线
地线
③ 拓扑结构
RS485有两线制和四线制两种接线,四线制只能实现点对点的通信方式,现很少采用,多采用的是两线制接线方式,这种接线方式为总线拓扑结构,在同一总线上最多可以挂接32个节点。
RS-485总线同I2C,也是主从模式,支持点对点单从机模式,也支持多从机模式,不支持多主机模式。
RS-485收发器
RS-485是差分传输,如果用单片机控制RS-485接口的设备,需要用到收发器,这一点和CAN总线是类似的,如下是一个MCU控制一个RS-485的图示。
收发器内部是一个接收器(上半部分)加一个发送器(下半部分),下面简单说说收发器的原理,便于理解MCU是如何和485设备通信的。
RS-485收发器内部结构
其中:
A和B为总线;R为接收器输入;RE为接收器使能信号;DE为发送器使能信号;D为发送器输出;对于使能信号,字母上面加一横的为低电平有效(如上图RE),不加的为高电平有效(如DE)。
对于发送器,有如下的真值表:
当驱动器使能引脚DE为逻辑高时,差分输出A和B遵循数据输入D处的逻辑状态。D处的逻辑高导致A转为高,B转为低。在这种情况下,定义为VOD=VA-VB的差分输出电压为正。当D为低时,输出状态反转,B变高,A变低,VOD为负。当DE低时,两个输出都变成高阻抗。在这种情况下,与D处的逻辑状态是不相关的。发送器真值表
对于接收器,有如下的真值表:
当接收器使能引脚RE逻辑低时,接收器被激活。当定义为VID=VA–VB的差分输入电压为正且高于正输入阈值VIT+时,接收机输出R变高。当VID为负且低于负输入阈值VIT-,接收机输出R变低。如果VID在VIT+和VIT-之间,则输出不确定。当RE为逻辑高或悬空时,接收机输出为高阻抗,VID的大小和极性无关。接收器真值表
RS-485数据链路
上面讲到的RS-485收发器的工作原理,下面简单描述RS-485的数据链路。
主机发送给从机或者从机发送给主机,都会占用到A和B线,所以RS-485多用在半双工模式。
主机的GPIO会控制RS-485收发器的DE管脚,设置发送模式,从UART TXD线向RS-485收发器的数据(D或DI)线发送一个字节,收发器将在A和B线上将单端UART位流转换为差分位流,数据离开收发器后,主机立即将收发器的模式切换为接收模式。
从机和主机是类似的,从机控制RS-485收发器的/RE管脚,设置为接收模式,接收主机发送的比特流,将其转换为单端信号,通过从机的UART RXD线接收,当从机准备好响应时,它按主机原来的方式进行发送,而主机变为接收。
RS-232和RS-485转换
RS-232和RS-485之间可以转换,一个方法是RS-232转换成TTL,再由TTL转换为RS-485,当然也有芯片支持将RS-232直接转换成RS-485,网上有很多模块。
RS-232和RS-485转换模块
RS-485和CAN的区别
虽说RS-485没有标准的数据协议格式,但和CAN总线在很多地方是有相似的,比如A&B和CANH&CANL都是差分信号,通信都需要收发器,都需要120欧姆的匹配电阻等等。
总线特性
CAN总线
RS-485总线
硬件成本
稍高
低廉
总线利用率
优先级自动仲裁,利用率高
采用轮询,利用率低
数据传输率
高
低
错误检测机制
控制器带校验机制,保证底层数据传输正确
只有物理层规范,无数据链路层规定
单节点故障影响
总线无影响
总线瘫痪
开发成本
软件开发灵活,时间成本低
开发难度较大
系统成本
较低
高
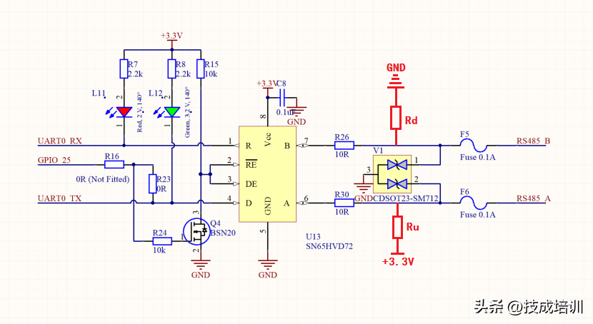
RS-485常用电路
网上找的一个常用的RS-485电路,其中需要注意两点:
1)使能信号RE和DE可采用一个GPIO控制,节省资源,GPIO25输出高电平,RE=DE=0V,进入接收模式;GPIO25输出低电平,RE=DE=3.3V,进入发送模式。
2)有一些电路中会在A上加上拉,B上加下拉电阻,主要原因是:RS-485总线在idle状态,电平是不固定的,即电平在-200mV~+200mV之间,收发器可能输出高也可能输出低,UART在空闲时需要保持高电平的,如果此时收发器输出一个低电平,对UART来说是一个start bit,会导致通信异常,关于Ru和Rd的阻值在这里不作过多赘述,后面有机会会详细写一篇文章。
关于第二点,需要注意:
A上加上拉,B上加下拉,接反数据通信也可能出错。某些收发器内部集成上下拉电阻,则外部不需要再添加。单片机RS485通信接口、控制线、原理图及程序实例
RS232 标准是诞生于 RS485 之前的,但是 RS232 有几处不足的地方:
接口的信号电平值较高,达到十几 V,使用不当容易损坏接口芯片,电平标准也与TTL 电平不兼容。传输速率有局限,不可以过高,一般到一两百千比特每秒(Kb/s)就到极限了。接口使用信号线和 GND 与其它设备形成共地模式的通信,这种共地模式传输容易产生干扰,并且抗干扰性能也比较弱。传输距离有限,最多只能通信几十米。通信的时候只能两点之间进行通信,不能够实现多机联网通信。针对 RS232 接口的不足,就不断出现了一些新的接口标准,RS485 就是其中之一,它具备以下的特点:
采用差分信号。我们在讲 A/D 的时候,讲过差分信号输入的概念,同时也介绍了差分输入的好处,最大的优势是可以抑制共模干扰。尤其当工业现场环境比较复杂,干扰比较多时,采用差分方式可以有效的提高通信可靠性。RS485 采用两根通信线,通常用 A 和 B 或者 D+和 D-来表示。逻辑“1”以两线之间的电压差为+(0.2~6)V 表示,逻辑“0”以两线间的电压差为-(0.2~6)V 来表示,是一种典型的差分通信。RS485 通信速率快,最大传输速度可以达到 10Mb/s 以上。RS485 内部的物理结构,采用的是平衡驱动器和差分接收器的组合,抗干扰能力也大大增加。传输距离最远可以达到 1200 米左右,但是它的传输速率和传输距离是成反比的,只有在 100Kb/s 以下的传输速度,才能达到最大的通信距离,如果需要传输更远距离可以使用中继。可以在总线上进行联网实现多机通信,总线上允许挂多个收发器,从现有的 RS485芯片来看,有可以挂 32、64、128、256 等不同个设备的驱动器。RS485 的接口非常简单,与 RS232 所使用的 MAX232 是类似的,只需要一个 RS485转换器,就可以直接与单片机的 UART 串口连接起来,并且使用完全相同的异步串行通信协议。但是由于 RS485 是差分通信,因此接收数据和发送数据是不能同时进行的,也就是说它是一种半双工通信。那我们如何判断什么时候发送,什么时候接收呢?RS485 转换芯片很多,这节课我们以典型的 MAX485 为例讲解 RS485 通信,如图 18-1所示。
图 18-1 MAX485 硬件接口
MAX485 是美信(Maxim)推出的一款常用 RS485 转换器。其中 5 脚和 8 脚是电源引脚;6脚和 7 脚就是 RS485 通信中的 A 和 B 两个引脚;1 脚和 4 脚分别接到单片机的 RXD 和 TXD引脚上,直接使用单片机 UART 进行数据接收和发送;2 脚和 3 脚是方向引脚,其中 2 脚是低电平使能接收器,3 脚是高电平使能输出驱动器,我们把这两个引脚连到一起,平时不发送数据的时候,保持这两个引脚是低电平,让 MAX485 处于接收状态,当需要发送数据的时候,把这个引脚拉高,发送数据,发送完毕后再拉低这个引脚就可以了。为了提高 RS485 的抗干扰能力,需要在靠近 MAX485 的 A 和 B 引脚之间并接一个电阻,这个电阻阻值从 100欧到 1K 都是可以。
在这里我们还要介绍一下如何使用 KST-51 单片机开发板进行外围扩展实验。我们的开发板只能把基本的功能给同学们做出来提供实验练习,但是同学们学习的脚步不应该停留在这个实验板上。如果想进行更多的实验,就可以通过单片机开发板的扩展接口进行扩展实验。大家可以看到蓝绿色的单片机座周围有 32 个插针,这 32 个插针就是把单片机的 32 个 IO 引脚全部都引出来了。在原理图上体现出来的就是 J4、J5、J6、J7 这 4 个器件,如图 18-2 所示。
图 18-2 单片机扩展接口
这 32 个 IO 口中并不是所有的都可以用来对外扩展,其中既作为数据输出,又可以作为数据输入的引脚是不可以用的,比如 P3.2、P3.4、P3.6 引脚,这三个引脚是不可用的。比如P3.2 这个引脚,如果我们用来扩展,发送的信号如果和 DS18B20 的时序吻合,会导致 DS18B20拉低引脚,影响通信。除这 3 个 IO 口以外的其它 29 个,都可以使用杜邦线接上插针,扩展出来使用。当然了,如果把当前的 IO 口应用于扩展功能了,板子上的相应功能就实现不了了,也就是说需要扩展功能和板载功能之间二选一。
在进行 RS485 实验中,我们通信用的引脚必须是 P3.0 和 P3.1,此外还有一个方向控制引脚,我们使用杜邦线将其连接到 P1.7 上去。RS485 的另外一端,大家可以使用一个 USB转 RS485 模块,用双绞线把开发板和模块上的 A 和 B 分别对应连起来,USB 那头插入电脑,然后就可以进行通信了。
学习了第 13 章实用的串口通信方法和程序后,做这种串口通信的方法就很简单了,基本是一致的。我们使用实用串口通信例程的思路,做了一个简单的程序,通过串口调试助手下发任意个字符,单片机接收到后在末尾添加“回车+换行”符后再送回,在调试助手上重新显示出来,先把程序贴出来。
程序中需要注意的一点是:因为平常都是将 MAX485 设置为接收状态,只有在发送数据的时候才将 MAX485 改为发送状态,所以在 UartWrite()函数开头将 MAX485 方向引脚拉高,函数退出前再拉低。但是这里有一个细节,就是单片机的发送和接收中断产生的时刻都是在停止位的一半上,也就是说每当停止位传送了一半的时候,RI 或 TI 就已经置位并且马上进入中断(如果中断使能的话)函数了,接收的时候自然不会存在问题,但发送的时候就不一样了:当紧接着向 SBUF 写入一个字节数据时,UART 硬件会在完成上一个停止位的发送后,再开始新字节的发送,但如果此时不是继续发送下一个字节,而是已经发送完毕了,要停止发送并将 MAX485 方向引脚拉低以使 MAX485 重新处于接收状态时就有问题了,因为这时候最后的这个停止位实际只发送了一半,还没有完全完成,所以就有了 UartWrite()函数内DelayX10us(5)这个操作,这是人为的增加了 50us 的延时,这 50us 的时间正好让剩下的一半停止位完成,那么这个时间自然就是由通信波特率决定的了,为波特率周期的一半。
/****************************RS485.c 文件程序源代码*****************************/
#include <reg52.h>#include <intrins.h>sbit RS485_DIR = P1^7; //RS485 方向选择引脚bit flagFrame = 0; //帧接收完成标志,即接收到一帧新数据bit flagTxd = 0; //单字节发送完成标志,用来替代 TXD 中断标志位unsigned char cntRxd = 0; //接收字节计数器unsigned char pdata bufRxd[64]; //接收字节缓冲区extern void UartAction(unsigned char *buf, unsigned char len);/* 串口配置函数,baud-通信波特率 */void ConfigUART(unsigned int baud){RS485_DIR = 0; //RS485 设置为接收方向SCON = 0x50; //配置串口为模式 1TMOD &= 0x0F; //清零 T1 的控制位TMOD |= 0x20; //配置 T1 为模式 2TH1 = 256 - (11059200/12/32)/baud; //计算 T1 重载值TL1 = TH1; //初值等于重载值ET1 = 0; //禁止 T1 中断ES = 1; //使能串口中断TR1 = 1; //启动 T1}/* 软件延时函数,延时时间(t*10)us */void DelayX10us(unsigned char t){do {_nop_();_nop_();_nop_();_nop_();_nop_();_nop_();_nop_();_nop_();} while (--t);}/* 串口数据写入,即串口发送函数,buf-待发送数据的指针,len-指定的发送长度 */void UartWrite(unsigned char *buf, unsigned char len){RS485_DIR = 1; //RS485 设置为发送while (len--){ //循环发送所有字节flagTxd = 0; //清零发送标志SBUF = *buf++; //发送一个字节数据while (!flagTxd); //等待该字节发送完成}DelayX10us(5); //等待最后的停止位完成,延时时间由波特率决定RS485_DIR = 0; //RS485 设置为接收}/* 串口数据读取函数,buf-接收指针,len-指定的读取长度,返回值-实际读到的长度 */unsigned char UartRead(unsigned char *buf, unsigned char len){unsigned char i;//指定读取长度大于实际接收到的数据长度时,//读取长度设置为实际接收到的数据长度if (len > cntRxd){len = cntRxd;}for (i=0; i<len; i++){ //拷贝接收到的数据到接收指针上*buf++ = bufRxd[i];}cntRxd = 0; //接收计数器清零return len; //返回实际读取长度}/* 串口接收监控,由空闲时间判定帧结束,需在定时中断中调用,ms-定时间隔 */void UartRxMonitor(unsigned char ms){static unsigned char cntbkp = 0;static unsigned char idletmr = 0;if (cntRxd > 0){ //接收计数器大于零时,监控总线空闲时间if (cntbkp != cntRxd){ //接收计数器改变,即刚接收到数据时,清零空闲计时cntbkp = cntRxd;idletmr = 0;}else{ //接收计数器未改变,即总线空闲时,累积空闲时间if (idletmr < 30){ //空闲计时小于 30ms 时,持续累加idletmr += ms;if (idletmr >= 30){ //空闲时间达到 30ms 时,即判定为一帧接收完毕flagFrame = 1; //设置帧接收完成标志}}}}else{cntbkp = 0;}}/* 串口驱动函数,监测数据帧的接收,调度功能函数,需在主循环中调用 */void UartDriver(){unsigned char len;unsigned char pdata buf[40];if (flagFrame){ //有命令到达时,读取处理该命令flagFrame = 0;len = UartRead(buf, sizeof(buf)-2); //将接收到的命令读取到缓冲区中UartAction(buf, len); //传递数据帧,调用动作执行函数}}/* 串口中断服务函数 */void InterruptUART() interrupt 4{if (RI){ //接收到新字节RI = 0; //清零接收中断标志位//接收缓冲区尚未用完时,保存接收字节,并递增计数器if (cntRxd < sizeof(bufRxd)){bufRxd[cntRxd++] = SBUF;}}if (TI){ //字节发送完毕TI = 0; //清零发送中断标志位flagTxd = 1; //设置字节发送完成标志}}/*****************************main.c 文件程序源代码******************************/
#include <reg52.h>unsigned char T0RH = 0; //T0 重载值的高字节unsigned char T0RL = 0; //T0 重载值的低字节void ConfigTimer0(unsigned int ms);extern void UartDriver();extern void ConfigUART(unsigned int baud);extern void UartRxMonitor(unsigned char ms);extern void UartWrite(unsigned char *buf, unsigned char len);void main(){EA = 1; //开总中断ConfigTimer0(1); //配置 T0 定时 1msConfigUART(9600); //配置波特率为 9600while (1){UartDriver(); //调用串口驱动}}/* 串口动作函数,根据接收到的命令帧执行响应的动作buf-接收到的命令帧指针,len-命令帧长度 */void UartAction(unsigned char *buf, unsigned char len){//在接收到的数据帧后添加换车换行符后发回buf[len++] = ' ';buf[len++] = ' ';UartWrite(buf, len);}/* 配置并启动 T0,ms-T0 定时时间 */void ConfigTimer0(unsigned int ms){unsigned long tmp; //临时变量tmp = 11059200 / 12; //定时器计数频率tmp = (tmp * ms) / 1000; //计算所需的计数值tmp = 65536 - tmp; //计算定时器重载值tmp = tmp + 33; //补偿中断响应延时造成的误差T0RH = (unsigned char)(tmp>>8); //定时器重载值拆分为高低字节T0RL = (unsigned char)tmp;TMOD &= 0xF0; //清零 T0 的控制位TMOD |= 0x01; //配置 T0 为模式 1TH0 = T0RH; //加载 T0 重载值TL0 = T0RL;ET0 = 1; //使能 T0 中断TR0 = 1; //启动 T0}/* T0 中断服务函数,执行串口接收监控 */void InterruptTimer0() interrupt 1{TH0 = T0RH; //重新加载重载值TL0 = T0RL;UartRxMonitor(1); //串口接收监控}现在看这种串口程序,是不是感觉很简单了呢?串口通信程序我们反反复复的使用,加上随着学习的模块越来越多,实践的越来越多,原先感觉很复杂的东西,现在就会感到简单了。从设备管理器里可以查看所有的 COM 口号,我们下载程序用的是 COM4,而 USB 转RS485 虚拟的是 COM5,通信的时候我们用的是 COM5 口,如图 18-3 所示。
图 18-3 RS485 通信试验设置和结果
相关问答
我的 单片机 和MAX 485 连接。要用到RTS/CTS控制信号,知RTS/CTS和MAX 485 芯片怎么连接?这两个脚通常情况下是用不到的,除非你的网络较复杂。这么说吧,MAX485有以下几个脚需要和单片机相连:RO,MAX485的接收器输出,需要连单片机的RXDDI,MAX48...
如何读取 485 设备数据?读取485设备数据的方法有多种。首先,需要使用485总线收发芯片进行物理连接。然后,可以使用单片机、PLC或PC机等设备,通过设备的串口通信或USB接口,调用相关的...
PLC的 RS485 专用通讯板的通讯距离?[回答]RS485如何实现多台rs485通讯:RS485采用差分信号负逻辑,+2V~+6V表示“0”,-6V~-2V表示“1”。RS485有两线制和四线制两种接线,四线制是全双工通讯...
51 单片机 怎样和PC通过RS 485 进行通信?你已经用USB转成RS485,再将RS485转成TTL了,剩下的事就简单了,就把RS485TTL的RXD接到单片机RXD,把485TTL的TXD接到单片机的TXD上就行了。然后就要写程序了。...
单片机485 通讯零基础入门?1.了解熟悉什么是串行通讯2.了解485口的电气特性指标,常用485芯片的原理与使用3.了解常用的通讯协议如MODBUS等4.了解485芯片的各脚位波形5.通过两个单...
消防里,二 总线 与 RS485 的区别._作业帮[最佳回答]两者的布线模式都一样,但后者更具有本安特征.消防系统的二总线,其电压大多为24V;RS485的电压仅为5V.前者大多采用单片机实现;后者则不限(PC机、工控...
Rs485 是通信协议还是物理接口啊?若只是一个接口,就是说通过...物理接口,RS485通信场合很多都采用Modbus协议。rs485智能仪表是随着80年代初单片机技术的成熟而发展起来的,现在世界仪表市场基本被智能仪表所...
即一个电脑多个 单片机 ,用max 485 ,modbus协议?我没有用过max485,用的是max232,两者的协议不一样,但是,控制方法是一致的。电脑向每个单片机发送数据的时候,应先发送地址码,再发送数据;同样,电脑接收每...
如何将RS 485 信号转化成TTL电平信号,然后送给 单片机 采集?需要一个RS485收发器,常见的如MAX485或75176之类。需要一个RS485收发器,常见的如MAX485或75176之类。
开关量信号转 485 方法哪位知道?- 一起装修网[回答]485信号要经过一个解析判断再输出开关量。这可以由一台智能仪表来完成,或者就是485信号读入到上位机然后-*-输出控制开关量信号转485方法:脉冲...
