单片机按键设计的改善
在单片机系统里,按键是常见的输入设备,在本文江介绍几种按键硬件、软件设计方面的技巧。一般的在按键的设计上,一般有四种方案。
一是GPIO口直接检测单个按键,如图1.1所示;
二是按键较多则使用矩阵键盘,如图1.2所示;
三是将按键接到外部中断引脚上,利用按键按下产生的边沿信号进行按键检测,如图1.3所示;
四是利用单片机的ADC,在不同的按键按下后,能够使得ADC接口上的电压不同,根据电压的不同,则可以识别按键,如图1.4所示。
图1.1方案一
图1.2方案二
图1.3方案三
图1.4方案四
在以上四种设计上,各有优点和不足。
第一种是最简单和最基础的,对于单片机初学者很容易理解和使用,但是缺点是,需要在主循环中不断检测按键是否按下,并且需要做消抖处理。若主循环中某个函数任务占用时间较长,则按键会有不同程度的“失灵”。
第二种,优点是能够在有限的GPIO情况下,扩展尽可能多的按键。但缺点同上,需要不停检测按键是否按下。
第三种方式是效率最高,不需要循环检测按键是否按下,但是缺点是,需要单片机有足够的外部中断接口以供使用。
第四种的优点是,只需要单片机的一个ADC接口,一根线,就能对多个按键进行识别,缺点是按键一旦内部接触不良,则可能按键串位,且按键产生的抖动,会造成一定的识别错误。
在以上的三种常见按键设计的基础上,现在分享我学习和工作中总结的按键方案。
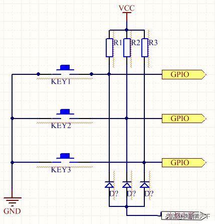
改进一:在原方案一的基础上,加上与门电路,使得任何一个按键按下,都能产生中断,然后在中断里面识别是哪个按键被按下。因此不需要循环扫描,大大提高了效率。方案如图1.5所示。只需要每个按键对应地增加一个二极管,利用二极管的线与特性,可以实现按下任何按键,都能产生中断信号,但是按键之间互不影响。二极管选用普通整流二极管即可,本人亲测可行。
图1.5 改进一
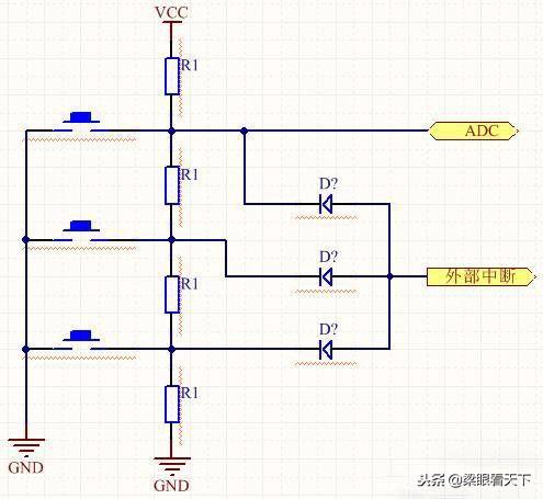
改进二:在原有的ADC按键的基础上,也可用增加二极管的方式,实现按键中断,并在中断服务程序里进行AD转换,从而识别按键。电路如图1.6所示。
图1.6 改进二
改进三:因为按键不可避免的有抖动,因此按键消抖可以通过硬件消痘和软件消抖。现在分享一个十分简单且有效的硬件消痘方法:给按键并联一个104左右的电容。软件上基本不用处理即可避免抖动。
改进四:在按键扫描检测的方案下,如果主循环中有某个函数占用时间较长,则按键会发生或长或短的“失灵”,现分享我的一个解决方案。将按键扫描放到定时器中断里面,这样就可周期性地检测按键按下情况,不受主循环的影响。
并且,能解析出按键的不同状态,即按下、按住、弹起、为按下这四种状态,用以实现更丰富的功能。
但需注意两点:一是定时器的定时时间,不可过长也不可过短,过长容易检测不到按下,过短会占用大量时间资源。二是中断服务程序需简单明了,只做检测用,通过全局变量传递,在主循环内完成按键响应,中断服务函数内尽量不要占用太多时间。
单片机Gpio中断讲解!#嵌入式培训
按键中断讲解。
讲一下单片机的GPIO外部中断。单片机的按键是日常开发中常用的功能,也讲一下单片机按键的外部中断触发方式。前面这些都是中断的初始化,涉及到中断的有一个抢占优先级和响应优先级。有谁不知道抢占优先级和响应优先级是怎么回事的?其实随便百度一下讲的都很清楚,CSDN里边讲的也很清楚。
抢占优先级就是这里就不展开说了,不清楚的自己查一下,到处都是讲解。重点就是外部中断的初始化,进去,这是按键的初始化,也就是GPL的初始化。这是两个GPL,三个GPL是PE3P14和P a03个GPIO,设置成输入的方式。
其实就仿照它,比如想整一个GPL的按键,有了一个PA0,参照它来个PA1就行了。这是初始化中断线,PA0是在外部中断线0上,假如要初始化PA1,触发完之后是使得中段优先级。
这个时候比如PA0原来是悬空,现在让它接地,PA01接地,这时候中段就直接响应了,直接进来。中段里面先来一个10毫秒的消斗,然后去执行功能函数。比如在公交报站里边想要去改变站点的信息,可以给它设置个flag,设置一个标志量,在这里边比如是加站就让flag加加一,是减站就让flag减一,用完之后清中段。
这就是单片机GPL外部中断的用法。
相关问答
单片机 应用中按键的 中断 控制方式?在单片机应用中,按键的中断控制方式是一种常见的处理按键输入的方法。其主要思想是,当按键被按下或释放时,会产生一个电信号,这个信号可以被单片机检测到,并...
51 单片机 ,按键控制流水灯程序,懂的进!八个LED灯与 单片机 P1口...[最佳回答]假如,你的程序在执行key_scan();是触发了两次中断导致num>20,你的显示函数将永远被跳过,你应该写成if(num>20)��{���num=0;���display();�.....
单片机中断 是怎么回事?单片机中断是指CPU在正常执行程序的过程中,由于计算机内部或外部发生了另一事件(如定时时间到,超压报警等),请求CPU迅速去处理,CPU暂时停止当前程序的运行,...
单片机 按键程序 哪里错了 为何不能运行-ZOL问答应该利用外部中断按下开关进入中断给予停止条件状态使其复位然后判断状态是否运行这样才能保证实时性。。,,你用的什么仿真软件?如果用proteus,串口...
单片机中断 C编程問題,在中断按键按下后,要求P1^1管脚接的灯...你的定时器中断间隔是50ms,20次中断就是1秒所以把while(time<20);改为while(time<20*3600*2)就可以了,也可以定义宏#include 定时中断里设置一个记录按下时间的static变量t按下按键则将t++(注意不要加到溢出)松开按键,检测tt定时中断里设置一个记录按下时间的static变量t按下... 1.在设置好TCON(IT0/1=0/1)寄存器,IE寄存器后当设定的外部中断电平被拉低时会执行中断程序,中断程序执行完毕后回到原程序执行处继续执行*2.外部中断TCON设... 跟外部的按键消抖一样处理就可以了。voidext0()interrupt0{delay(10);//flag=0;//按键有效标志=0为无效if(P3_2){while(!P3_2... 单片机的中断是一种特殊的事件处理机制,它允许在程序执行过程中,当发生某个特定的事件时,暂停当前的任务,转而执行一个预定义的中断服务程序。中断可以是外... 在使用51单片机控制内中断时,我们首先需要配置按键引脚为输入口,并设置相应的中断方式,例如下降沿触发或上升沿触发。然后在主程序中,需要通过循环不断检测...
