那些情况会引起PLC程序丢失
PLC底层是单片机,单片机一般通过RAM和ROM这些东西来保存数据,RAM是断电就消失了,而ROM在断电下依然可以保持,除非是外力来让它改变了。因为数据比较大,很多早期PLC使用了电池来给RAM保持,只要电池电压低于某个值,就可能会造成数据丢失,更换电池时候,需要在电源通电前提下进行,否则一样会造成数据丢失。
PLC程序丢失有哪些原因?
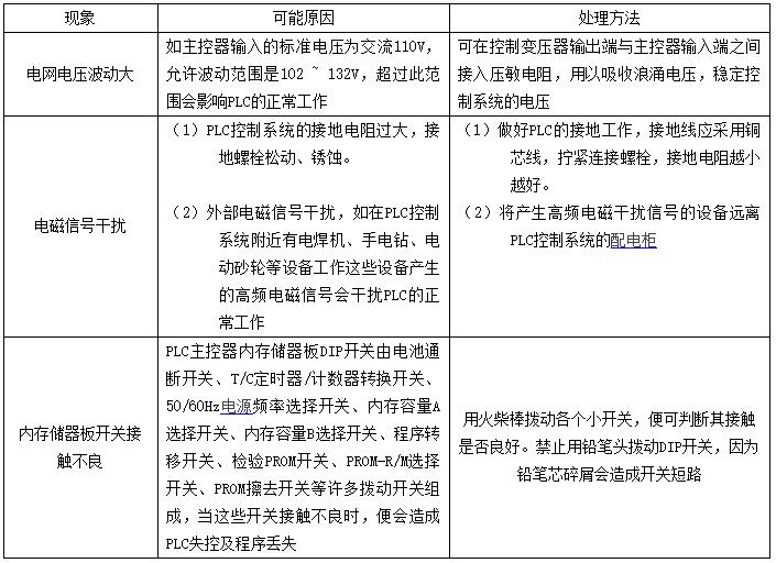
一、PLC接地不良 PLC主机及模块必须有良好的接地,通常采用主机外壳与开关柜外壳连接接地,当出现接地不良时,应考虑采用多股铜心线,采用从主机接地端子直接接地,确保良好接地。此外,还应保证I/O模块24V直流电源负极有良好的接地。二、接线有误 主机电源接线端子相线必须连接正确,不然也会出现主机不能启动,时常出错或程序丢失现象。为了防止程序丢失,需准备好程序包。一个完好的程序需提前打入程序包,以备急需。三、操作有误 使用编程器查找故障时。将锁定开关置于垂直位置,然后拔出,就可起到保护内存的作用。如果要断开PLC系统电源,则应先断开主机电源,然后再断开I/O模块电源,如果先断开I/0部分电源,或.I/O部分和主机电源同时断开,则会使断电处理间存入不正确数值而造成程序混乱。四、PLC受到干扰 由于干扰原因造成PLC程序丢失,其处理方法可参照PLC受干扰引起的故障的处理,尽可能地抑制和削弱干扰。可借鉴的解决方法:
内容来源:网络,如有侵权请告知
整理编辑:智通智能制造
部分图片来源于网络,如有侵权请告知
如需转载,请注明以上内容
什么情况会引起PLC程序的丢失
PLC底层是单片机,单片机一般通过RAM和ROM这些东西来保存数据,RAM是断电就消失了,而ROM在断电下依然可以保持,除非是外力来让它改变了。
因为数据比较大,很多早期PLC使用了电池来给RAM保持,只要电池电压低于某个值,就可能会造成数据丢失,更换电池时候,需要在电源通电前提下进行,否则一样会造成数据丢失。
现在数据很多是通过EEPROM或者FLASH来保存的,这两者断电后都不会造成数据丢失,如果数据丢失了,往往是硬件上坏掉了。
还有一种是EPROM,需要紫外线刷新的,盖了一张纸在上边,如果你撕掉了这张纸,会看到下边有个洞口的,这时候如果是白天,太阳光有紫外线,会把数据弄丢的,如果是在黑暗状态下,是不会有问题的。
PLC虽然比较安全可靠,但是一般都要备份好程序和数据,毕竟任何电子产品都有自己的寿命周期,一旦程序或者数据丢失了,通过备份的程序和数据,重新刷写就可以了,否则需要重新编程了,那是相当麻烦的一件事情。
PLC程序丢失有哪些原因?
一、PLC接地不良
PLC主机及模块必须有良好的接地,通常采用主机外壳与开关柜外壳连接接地,当出现接地不良时,应考虑采用多股铜心线,采用从主机接地端子直接接地,确保良好接地。此外,还应保证I/O模块24V直流电源负极有良好的接地。
二、接线有误
主机电源接线端子相线必须连接正确,不然也会出现主机不能启动,时常出错或程序丢失现象。为了防止程序丢失,需准备好程序包。一个完好的程序需提前打入程序包,以备急需。
三、操作有误
使用编程器查找故障时。将锁定开关置于垂直位置,然后拔出,就可起到保护内存的作用。如果要断开PLC系统电源,则应先断开主机电源,然后再断开I/O模块电源,如果先断开I/0部分电源,或.I/O部分和主机电源同时断开,则会使断电处理间存入不正确数值而造成程序混乱。
四、PLC受到干扰
由于干扰原因造成PLC程序丢失,其处理方法可参照PLC受干扰引起的故障的处理,尽可能地抑制和削弱干扰。
可借鉴的解决方法:
相关问答
芯片 程序丢失 的原因?现在的单片机大多采用FLASH作为程序存放介质,而FLASH一是有擦写寿命,二是有一定的数据丢失率,虽然很少见,所以遇到FLASH保存的数据丢失问题,单片机的程序就...
单片机 写入 程序 后,长时间后会不会 丢失 ?会的,在尖峰浪涌电压作用下,单片机内部的程序可能会被破坏,有些单片机比如有的8751,在紫外光的作用下,也会擦除内部的程序。会的,在尖峰浪涌电压作用下,单片...
PLC在什么情况下内部存储的数据会 丢失 ?PLC底层是单片机,单片机一般通过RAM和ROM这些东西来保存数据,RAM是断电就消失了,而ROM在断电下依然可以保持,除非是外力来让它改变了,请关注:机电猫因为数...PL...
单片机 烧了两次 程序 会有什么影响-ZOL问答6条回答:【推荐答案】如果程序较大,而单片机的内部EEPROM不足以装下,那么就需要分两次烧录,先将内部EEPROM填满,多余程序,可以烧录到外部扩展ROM中。
51 单片机 串口通信上位机接收数据 丢失 ,怎么解决?数据丢失多半是因为中断造成的,当串口通讯时,系统被其他中断占用了,那么就会出现数据丢失的情况,所以为了保险,可以采取以下措施:1、将串口中断优先级设为...
51 单片机 串口通信上位机接收数据 丢失 ,怎么处理-ZOL问答数据丢失多半是因为中断造成的,当串口通讯时,系统被其他中断占用了,那么就会出现数据丢失的情况,所以为了保险,可以采取以下措施:1、将串口中断优先级设为最高...
单片机 写入 程序 后可以拔线嘛?是的,单片机写入程序后可以拔线。一旦程序被成功写入单片机的存储器中,它将保留在内部存储器中,即使断开电源或拔掉连接线也不会丢失。因此,一旦程序被写入,...
单片机 为什么能直接烧录 程序 ?我刚开始学习单片机的时候也有和题主类似的困惑。当时是在大二,刚申请了个淘宝账号不久,刚看了下我的淘宝已购物品,第五件东西买的就是51单片机开发板,前几件...
单片机 内的ROM和RAM如何储存 程序 与数据?ROM一般用户只读不存(部份FLASH单片机的ROM可以由特殊指令进行先擦除,再改写存储),ROM掉电后数据不会丢失;RAM在上电后可由用户随意存取,但掉电后数据丢失...
单片机 中 ADC 是如何进行采集的?摘要:本文设计并实现了基于2.4GHzISM频段射频收发芯片nRF2401的计算机短距离无线数据采集系统。该系统采用PC作为系统控制中心,以C8051F021单片机...
