小白如何入门单片机?几个建议助你提高学习效率,把握学习方向
单片机供应商众多,型号众多,全都学会不现实。学习的目的也不在于学会某一种单片机,而是要学会使用单片机的方法。所以,学习方法最重要,如何快速掌握一款陌生型号的单片机。给你几个建议。
单片机学好了,能做很多事情,可以从事很多行业,但是行业经验 、行业背景 需要去积累,需要去沉淀。可能多年以后,你会发现单片机很简单,而行业经验非常重要 。
硬件调试很辛苦,但是要发现其中的乐趣
下面介绍如何学习单片机。
1.学习单片机编程
买一块单片机开发板,首先研究程序是怎么写的,控制硬件的原理,学习寄存器的操作方法。学习例程的时候要从容易到复杂,一般来说,市面上的单片机开发板都是从点亮发光二极管或者跑马灯开始的。选择开发板时,要把握如下几个原则:
▲例程丰富;
▲外设丰富;
▲教程详细;
面包板是个好东西,可以利用手边的直插件多玩玩
2.学习常用外设电路的设计
开发板的例程看的差不多之后,再反过头来看外设电路是如何设计的。要以单片机的片上资源为中心,由容易到复杂,比如先从设计点亮发光二极管的电路开始。要看懂开发板硬件电路的设计原理,也能想出自己的设计方案。
多比较别人的方案,多多发现更有用的芯片
3.动手实现自己的想法
程序和硬件都看了之后,要根据手边现有的资源搭建电路,并能调试程序实现功能。以开发板为中心,比如,开发板上有发光二极管、按键输入、继电器、数码管等资源,则可以调试一个密码锁,即按键输入密码,数码管完成显示,发光二极管和继电器实现动作。
多多动手,硬件调试本身就是试错的过程,错的越多收获越多
4.参与项目
学习阶段只要实现功能即可,但是做项目不一样,需要了解项目背景、使用环境、客户要求,需要考虑成本、稳定性等。所以参与项目的研发对自己的学习有很大的提升和帮助。多去实验室跟着师兄、老师做项目,在项目中锻炼自己。
以上就是我的几个学习建议,欢迎留言批评,更多内容可以关注我的头条号玩转嵌入式 。谢谢。
单片机学习:如何利用单片机设计一个简单产品
前期几天的一篇推文为《如何利用单片机设计产品》(详情点击这里),文中以设计一款密码锁为例讲了单片机的开发流程,那今天就要实践一下,具体讲解设计过程,希望对初学者起到入门帮助作用,同时也希望大神能给多多指正。
因为本设计只用了12个IO口,所以我又重新选了一款STC的51单片机:STC15W404AS,该单片机总共16个引脚,其中有14个IO,所以完全够用。
0 最小系统
先看单片机的最小系统电路:
1. 单片机最小系统
1 晶振电路
该款单片机有内部晶振,所以在该设计中使用内部晶振。
2 复位电路
该款单片机虽然有复位引脚但是不需要复位电路,在其手册上有说明,可以把复位引脚当做IO口来用。
晶振情况和复位引脚情况见下图:
2. 使用内部晶振
在现在程序时勾选“使用内部IRC时钟”就可以选择内部时钟了,并且时钟频率从5.5296M-33.1776M可选;勾选“复位脚用作I/O口”可以把复位引脚当做IO口来用。
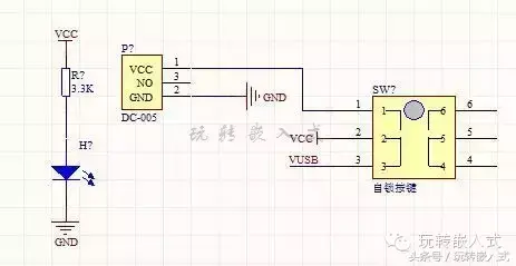
3 电源电路
电源电路选择5V供电,使用DC三脚插座,再加一个开关控制电源的通断。
3. 电源电路
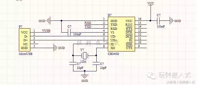
4 下载电路
使用ISP下载方式,USB/TTL的电平转换芯片选择CH340G。
4. 单片机串口下载电路
由于STC单片机在下载程序时需要给单片机断电再重新上电,所以在单片机的供电引脚加了一个跳线,以实现单片机的断电功能。所以就不用买下载器了。
5 蜂鸣器电路
5. 单片机驱动蜂鸣器
采用NPN三极管驱动蜂鸣器,三极管作为开关来用时要将负载接在集电极上,即所谓的射极跟随,这样可以提高驱动能力(三极管用作开关详情点这里)。图中的10K电阻起到下拉的作用,即将基极电位拉倒低电平防止误动作(上下拉电阻详情点这里)。
6 继电器电路
6. 单片机驱动继电器
继电器也采用NPN三极管来驱动,一定要注意的是,线圈上的续流二极管一定不要忘记(三极管驱动继电器详情点这里)。
7 按键检测电路
7. 按键检测电路
按键采用四腿机械式按键,图中的电阻是上拉电阻,在无按键发生时该电阻可以将单片机的IO口上拉倒高电平,当按键按下时单片机的IO口为低电平。
8 LED电路
用了5个IO口驱动了5个LED,采用的是灌电流的方式,单片机有拉电流和灌电流之分,通常灌电流要大于拉电流(单片机的灌电流和拉电流详情点这里)。
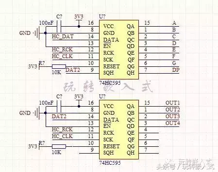
9 数码管电路
本设计中要使用4位数码管,为了节省IO口,使用了两片74HC595,74HC595是8位的移位寄存器带锁存功能,只需要三个IO口即可。改天专门介绍一下这款芯片。
以上就是单片机密码锁的硬件设计,讲的不太清楚的地方欢迎大家关注公众号:玩转嵌入式,一起讨论。
本设计内容虽然简单,但都是基础的内容,希望能帮到刚入门的朋友,也希望大神门一起讨论交流。
更多精彩内容请关注公众号:玩转嵌入式 。嵌入式学习网振兴网 :www.picmcu.com
相关问答
请问小白学 单片机 的具体方向和步骤该如何呢?我是从大学开始学习单片机的,现在分享一下我的学习感受。单片机学习分为硬件部分和软件部分,硬件那部分需要电路,模电数电等作为基础,软件部分只需要有一点...3...
初学 单片机 需要准备哪些学习套件?一、材料篇单片机学习少不了的常用材料,最好配一块单片机开发板学习。在单片机的学习过程中,切不可有以下错误认识:1、看完学习视频后,认为自己这部分已经...C...
个人电脑如何控制 单片机 ?个人电脑控制单片机,主要通过以下步骤:1)建立个人电脑和单片机的通信连接普通的单片机通常有UART、SPI、IIC、USB等通信模块。和电脑通信最常用的是UART,可...
新手用51 单片机 做什么好呢?我认为作为新手用51单片机最好用PCB万能板焊接一个单片机实验板,一来这样能够提高自己的动手能力;二来可以锻炼自己的编程调试能力。同时我们在焊接时还要设计...
我想用5号电池给 单片机 供电,请问应该怎样做比较方便呢?-ZOL问答1、首先考虑低功耗设计单片机及电路。低工作电压并减小工作电流。(明摆着,电池干不了,就别强求。)减少系统工作电流,以适于电池供电。2、软件上,如不需工作...
单片机 蜂鸣器电路连接方式?单片机驱动蜂鸣器的电路形式很多,最常用的方式是用一只三极管扩流后驱动蜂鸣器,具体连接方式如下:单片机引脚通过一只5k左右的限流电阻接npn型三极管的基极,...
寒假期间想学下 单片机 ,有C语言的基础,怎么下手呢?寒假即将来临,想在假期将近一个月中学习一项技能,我认为这是一个不错的想法。下面我给这位朋友提两个建议,希望能对所有想学单片机的初学者有所参考作用。我...
初学者选择哪种 单片机 学习比较好?单片机的种类很多,若基础知识扎实,不论选择哪款单片机入门皆可,但对于普通的单片机初学者建议还是以简单的AT89S51单片机入门较好。选用该单片机入门有以下优...
单片机 总是学不会怎么办?学会单片机的开发和应用其实并不难,关键是你的基础知识够不够用。如果你是一个大三学生,已经有了数学、物理、电路的基本知识,就是自学单片机应该也能很快入门...
C51 单片机 初学者该买什么硬件?1.建议买个带MAX232和DB9接口的最小系统板,要扩充硬件时就用杜邦线连接。这样成本低,结构简单可靠。2.USB转串口的线是必须的,毕竟现在没几台电脑是有原生串...
