单片机直接驱动MOS管?这些风险你要了解
用单片机驱动MOS管。
如果这时候用一个数字逻辑器件或者是单片机来控制MOS管,这是个功率MOS。假设这时候接一个负载,这时候q1可以给负载提供20安的电流。在如此大电流的情况下,会有一些同学想到因为MOS管的栅极电流需求很小,只是一个皮安级别的电流。
那就可以用个普通的数字逻辑器件,比如它是一个五伏的这样的器件,它的输出电流是正负一毫安,这是它最大的输出电流的能力。这样来看用一个毫安级别的输出来推动一个皮安级别的MOS管的输入完全是可以的。
但是这样子行不行的通?我们知道一个普通的功率MOS反馈电容crss随随便便就会有300皮法,尽管这时候可能信号源、信号输入频率不高,但是你想想看一个1毫安的电流来给300皮法的电容充电,这时候它的延时至少是10微秒以上。有兴趣的同学可以自己算一下,比较简单。
这样的输入与输出的延时,你所设计的产品到底能不能接受?如果这时候数字逻辑器件的供电的电压是十伏,那么它从0到10伏之间的这一段充电的时间可能会去到20微秒,这样的电路性能就会大打折扣,甚至在一些严格的场合里面是不能够这样用的。
同时这种普通的逻辑器件与一个功率MOS管来搭配还会有一个致命的问题,因为MOS管的寄生电容非常大,在一个特定的交流信号驱动的前提下,它的栅极电流是会动态变化的。
假设数字逻辑器件还有它的状态发生了改变,而且是在改变的过程当中,这时候的寄生电容如果有回流的电流,那么从栅极流向逻辑器件的时候就有可能损坏这个器件,所以这是其中的一种风险。
因为我们知道普通的功率的三极管,在驱动大电流的时候,比如10-20安的时候,这时候基极的驱动电流最小也需要500毫安左右。尽管这时候它的寄生电容也不小,但是由于基极的驱动电流比较大,所以它整体的输入与输出转换的速率就会比这种功率mos要快很多。
MOS管驱动电路
MOS管的驱动电路有两个要点:
1、瞬态驱动电流要够大,所谓驱动MOS管,主要就是对MOS管门极的寄生电容的充电放电,也就是打开和关闭MOS管
2、NMOS的Vgs(门-源电压)高于4V即可导通,PMOS的Vgs(门-源电压)低于4V即可导通
直接驱动NMOS
R1为负载
仅适用于NMOS低端驱动,因为NMOS导通的条件是:Vgs高于4V左右,5V的PWM波刚好满足要求(3.3V的低压单片机这里就有无法完全打开NMOS的风险,表现为MOS发热,或者负载两端电压过低)
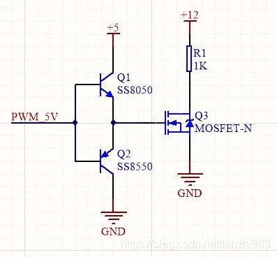
推挽输出(图腾柱式驱动)
R1为负载
这个电路是共射极放大电路,主要是起到放大MOS管门极的驱动电流,不能放大电压,
适用于NMOS低端驱动,单片机直接驱动MOS管的门极时,电流不够,开关速度过慢,MOS管发热时,可以增加驱动电流,实现更快速的MOS管的开关
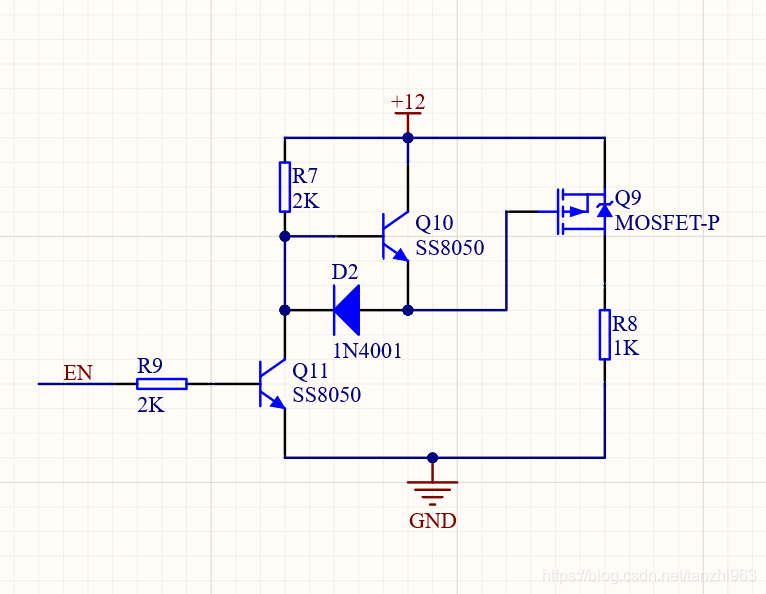
一种变换电压的推挽式驱动电路
R3为负载
如果采用PMOS作为高端驱动的话,那么关断PMOS就要使门极电压至少等于源极电压
采用两个NPN三极管+ 一个二极管,实现给PMOS门极0V~12V的快速变换
当然也可以用于NMOS的低端驱动
此电路同时适用于3.3V输出的单片机
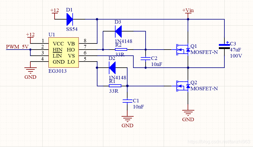
采用半桥芯片实现半桥驱动电路
EG3013等半桥芯片的好处是:
1、可以使用两个NMOS实现半桥电路,便宜
2、自举升压电路,方便
3、自带死区控制(避免两个MOS同时导通),安全
缺点嘛。。。有点慢,高频闪烁来控制亮度的话,不太行,如果是控制电机正反转,低频启停用电器话,肯定是没问题的
而且,不一定是用来做半桥,单拿出一路也能直接驱动NMOS,做高低端驱动都可以。
相关问答
单片机 PWM 驱动mos管 ?不建议使用以下这类用通用光耦搭的电路,有诸多麻烦。建议使用TLP250或类似芯片。不建议使用以下这类用通用光耦搭的电路,有诸多麻烦。建议使用TLP250或...
单片机 直接 驱动MOS管 ,会不会烧坏IO口?正常情况下,不会烧坏IO口,但是如果MOS管被烧的话,有可能有大电流灌入IO口,从而造成烧坏IO口的情况。MOS管是电压型驱动,其驱动电压必须高于其死区电压Ugs的最...
5V能 驱动mos管 吗?5V能驱动mos管,但大型的mos管不行。如果开关速度不高的话,5V单片机可以直接驱动MOS管,速度高时加一级普通三极管放大。因大功率场效应管栅极理论上不需要电...
mos管 h桥怎么 驱动 ?关于这个问题,MOS管H桥可以驱动直流电机或直流负载。驱动方法如下:1.驱动器:使用专用的驱动器芯片,例如IR2110或IR2184等,通过输入PWM信号控制MOS管的导通...
单片机 如何产生pwm。控制开关电源, 驱动 如何?51单片机的拉电流能力100uA左右,MOS管是电压控制型,栅极电流很小,近乎于断路,所以IO口是可以直接驱动的;如果只是控制MOS管,隔离就没必要了;只要确保IO...5...
三极管与 mos管 组成的复合管?一般mos管驱动电压为10v左右,这个时候必须需要加个三极管再通过一定的电路来提高mos管的驱动电压完全可一啊,假如你的原始驱动电压是单片机信号,那信号电压一...
单片机 能不能直接 驱动 步进电机?一、单片机不能直接驱动步进电机。原因是单片机虽然是主要起控制作用,但其端口主要是起到信号控制作用,而不能起到功率驱动。一般单片机的I/O口的输出电流都在...
为啥 MOS管 需要 驱动 电路?MOS管是一种电压控制型器件,需要一定大小的栅极驱动电压才能有效导通。由于MOS管的栅极电容较小,直接用微控制器驱动会造成电压和电流冲击,损坏MOS管。因此,...
求高手设计一个PWM升压电路, 驱动MOS管 ?这是一个类似电路,升压用IGBT比较好,单片机的PWM波形一般不能直接驱动MOS管,驱动电流不足一般加一个放大电路和隔离电路这是一个类似电路,升压用IGBT...
MOS管驱动 芯片的供电电流如何算?导通内阻用工具无法测量,但是可以根据以下公式判断:R=U/I。也即,导通时候电流I可以测量,MOS管压降U可以测量(供电电压减去负载电压)。这个方法是我们曾经做...

