SQL2811芯片:RGB3种颜色LED灯的驱动电路方案
LED驱动电路,是一个什么样的电路?
对于类似这样的项目开发问题,如果没有明确它的开发需求,芯片哥一般选择是拒绝回答的,因为这样的问题,涉及到的面太宽泛了。
就好比你对一个木匠老师傅说,你帮我做一个桌子吧,然后其他什么都不说,既不告诉它的用途,也不告诉它的尺寸,你让木匠老师傅怎么给你做?
LED驱动电路,按照电源供电的类型,它可以分为交流驱动和直流驱动。
交流驱动,比如我们使用的LED台灯,它的电源就是由市电220V提供;直流驱动,比如LED手电筒,它的电源就是由电池4.2V提供。
但不管怎么样,工程师在处理LED相关的驱动电路,一般都会碰到调光和调色的问题。
01 SQL2811芯片
SQL2811芯片,它可以直接驱动RGB3种颜色的LED灯,并且能通过外部的输入信号,可以实现128种亮度的调节。
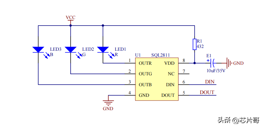
SQL2811芯片
OUTR引脚直接驱动红颜色R的LED灯,OUTG引脚直接驱动绿颜色G的LED灯,OUTB引脚直接驱动蓝颜色B的LED灯。
其中驱动LED灯的电流是12mA恒定不变的,即使LED灯的工作电压有变化。当然,它的工作电压最大也只能为24V。
电压再大的话,芯片就有可能会因为承受不住高压而烧毁。
02 SQL2811芯片驱动电路
为了更好地弄懂SQL2811芯片的驱动原理,我们来看一下它的应用电路。
SQL2811芯片驱动电路
可能有小伙伴会问,怎么驱动LED的电路没有串联限流电阻啊?
这里面有2个原因。
第一个是SQL2811芯片的OUTR引脚、OUTG引脚和OUTB引脚,这3个引脚输出的是一个恒流。
第二个是即使VCC电源电压值,远远超过LED灯的压降值,只要超过的部分低于24V,多余的电压就会被加载在OUTR引脚、OUTG引脚和OUTB引脚上。这样LED的工作电压始终就维持在正常的电压范围内了。
至于电路中的R1电阻,它是为了分压,将LED的电源电压VCC,比如VCC为12V,通过R1电阻分压到5V,输入到芯片的VDD电源引脚。
其中,VCC假如为12V,R1电阻的阻值大约为4.3K;VCC假如为24V,R1电阻的阻值大约为15K。
03 SQL2811芯片的亮度调节
LED灯的亮度调节,是通过芯片的DIN引脚信号控制的。
SQL2811芯片的亮度调节电路
DIN引脚,直接连接到单片机。工程师在进行软件代码开发的时候,直接从单片机发送一个24bit数据位的信号。
在这个24bit数据位的信号,每8bit数据位分别控制一个LED灯。具体的对应关系,可以表示为
亮度调节控制信号
因为是8bit,所以它有256种变化值,也就有256种发光的亮度。简单可以把它理解为,相当于一个PWM信号,它的占空比从0~100%,存在256种变化值。显然,不同的占空比,LED灯的发光亮度也会不同。
于是,工程师在使用SQL2811芯片驱动LED,就实现了恒流驱动,而且还能控制它的发光亮度。
至于DOUT引脚,它是用于芯片级联的。如果在开发一个项目,需要用到4个SQL2811芯片,只需要用到单片机的1个引脚控制就行,其他3个DIN引脚直接连接到另外的DOUT引脚就OK。
SQL2811芯片级联
04 末尾
有没有发现,其实SQL2811芯片的OUTR引脚、OUTG引脚和OUTB引脚,本质上是一个输出12mA的恒流源。
工程师,可以把它用来驱动RGB3种颜色的LED,也可以用它来驱动3种同样颜色的LED,不要被芯片原厂起的名字限制它的使用范围了。
请持续关注【芯片哥 】,后面会定期更新有关于电子元器件和芯片,包括一些电子产品项目开发案例的相关内容。
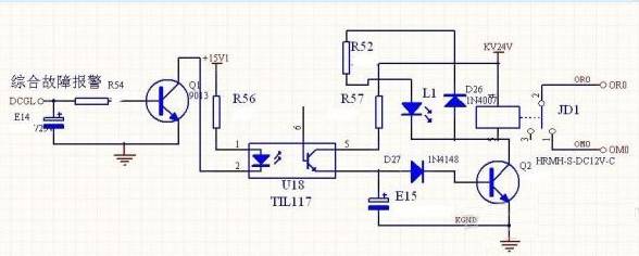
继电器保护电路设计
去年年底,我完成了大功率开关电源主回路设计,该电路采用的是全桥拓扑经过高频变压器转换再整流,实验项目是三相进线15V/6KA输出。其中,主回路的保护设计及报警设计是必不可少的。我首先想到的是,通过单片机输出控制继电器动作,而且由于抗干扰的要求,我必须通过光耦隔离。。于是乎,光耦隔离[url=]继电器[/url]保护电路设计应需而生。
主要电路设计如下图:
该继电保护主要隔离应用的是TI公司生产的TIL117光耦芯片。该芯片无需供电,通过光耦二极管上拉15V电源输出15mA即可正常工作,有效隔离了输出侧对主回路的电磁影响。。
另外该电路还有一个+24V供电电源,大部分[url=]继电器[/url]设计的时候都需要24V,该电源设计图如下:
该电路主要的稳压芯片采用的是生产设计的UA7824芯片,该芯片输入电压可调范围宽,稳压性能好,功耗低价格低廉。在继电器电路设计的图纸中,稳压电源我大部分是用的这个芯片。
相关问答
plc 24v 怎么接到 单片机 ?你这问题说的不是很具体,如果是给输入电源就直接24V电源的正负极就行了。我知道的PLC都是接交流220V电压,PLC本生有直流24V电压,可心供给相关的感应器(不能太...
51 单片机 第31管脚为什么接电源?1、单片机电源可以和负载电源共用,只要电压都是稳定的5V,都可以。但是如果单片机控制外设有的是24V电源,那毫无疑问是不能公用的。2、单片机供电,也就是给...
plc输出为什么是短接24 v电?24v是通用的标准电压,直流,安全。自动化控制和机床电路以及大型设备,体现了弱电控制强电,plc控制24继电器,继电器控制交流接触器。另外其内部是单片机,单...
24v 上拉电阻多大?接入单片机P1.0口接感应器(+24VDC信号),需要加上2-3个4压左右的拉电阻。电阻器(Resistor)在日常生活中一般直接称为电阻。是一个限流元件,将电阻接在电...
怎么提高 单片机 IO口输出电压?对于51单片机,P0口无上拉,可以另接高压电源,输出高于5V的高电平,对于3.3V供电的STM32,由于其多数IO口可以承受5V的电压,因此也可以通过上拉电阻接5V电源,从...
请问这个步进电机驱动器可以直接接5V 单片机 io口 控制 吗?一般这样的步进电机使用12-24V直流控制的,其DIR,PULSE及EN信号可以使用单片机IO口直接驱动,但是为了单片机及电路的稳定性、抗干扰考虑,一般由单片机控制光耦...
用51 单片机控制 12V继电器,也就是5V控制12V的继电器,继电器的阻值为100欧,我用三极管控制怎么控制不了?看你的意思你用的是PNP型三极管吧,这样你还是不行的。。。。。你的单片机输出低时,三极管发射极与基极的电压为12V,发射结正偏,是不,貌似可以导通吧。好吧...
一个电源怎么给多个口供电 单片机 ?用三端稳压器可以解决。78系列,负极公共地:7815(15V)/7812(12V)/7809(9V)/7805(5V)。79系列,正极公共地:7915/7912/7909/7905。8V/18V...
LM7812输入 24V 电压时如何降压?传感器用单独的电压,但是和单片机电源的需要地需要连在一起,连接时需要通过一个保护电感,通常用磁珠。然后读传感器电压信号的话可以通过互感隔离降压读取,...
DC110V输入,输出DC 24V 1A,采用何种设计方案?讲直流110V转换为24V且是1A输出,由于输入电压较高已经不能使用稳压芯片或者DC/DC芯片了。输出电流为1A,电流较大,必须使用变压器和开关电源芯片。今天介绍离线...
