注意振荡电阻,PT2262PT2272的遥控器电路不小心就不发射了
随着现代人们生活节奏的加快,高科技的介入越来越多。无线控制就成为一项非常热门的技术。我们现在大多数电器都是需要遥控的。比如车库门。汽车的遥控解锁。遥控灯。这些都是需要通过无线电技术来遥控的。
无线电遥控技术是什么
遥控器是一种无线发射装置,通过现代的数字编码技术,将按键信息进行编码,通过红外线二极管发射光波,光波经接收机的红外线接收器将收到的红外信号转变成电信号,进处理器进行解码,解调出相应的指令来达到控制机顶盒等设备完成所需的操作要求。遥控器种类很多,常见的有电视遥控器,汽车遥控器,卷帘门遥控器,空调遥控器,航模遥控器等等,按载波分类可以分为红外线遥控器,无线电遥控器,超声波遥控器等,红外线遥控的特点适用于室内,短距离的情况,功耗小,成本低,无线电遥控适用于远距离,室外情况下,成本高一些。其实我们每天都在和遥控器打交道,大部分人只知道使用这些遥控器,除非专业人员很少有人知道它的工作原理。
按键遥控器
PT2262/PT2272简介
PT2262/PT2272 是一种CMOS 工艺制造的低功耗低价位通用编解码电路,PT2262/PT2272 最多可有12 位(A0-A11)三态地址端管脚(悬空,接高电平,接低电平),任意组合可提供531441地址码,PT2262 最多可有6 位(D0-D5)数据端管脚,设定的地址码和数据码从17 脚串行输出,可用于无线遥控发射电路。编码芯片PT2262 发出的编码信号由:地址码、数据码、同步码组成一个完整的码字,解码芯片PT2272 接收到信号后,其地址码经过两次比较核对后,VT 脚才输出高电平,与此同时相应的数据脚也输出高电平,如果发送端一直按住按键,编码芯片也会连续发射。当发射机没有按键按下时,PT2262 不接通电源,其17 脚为低电平,所以315MHz 的高频发射电路不工作,当有按键按下时,PT2262 得电工作,其第17 脚输出经调制的串行数据信号,当17 脚为高电平期间315MHz 的高频发射电路起振并发射等幅高频信号,当17 脚为低平期间315MHz 的高频发射电路停止振荡,所以高频发射电路完全受控于PT2262 的17 脚输出的数字信号,从而对高频电路完成幅度键控(ASK 调制)相当于调制度为100%的调幅
红外编解码原理
PT2262/2272是一对带地址、数据编码功能的红外遥控发射/接收芯片。其中发射芯片PT2262-IR将载波振荡器、编码器和发射单元集成于一身,使发射电路变得非常简洁。接收芯片PT2272的数据输出位根据其后缀不同而不同,数据输出具有“暂存”和“锁存”两种方式,方便用户使用。后缀为“M”为“暂存型”,后缀为“L”为“锁存型”,其数据输出又分为0、2、4、6不同的输出,例如:PT2272-M4则表示数据输出为4位的暂存型红外遥控接收芯片。
振荡电阻配对表
PT2262 : PT2272 ; 1.2M : 200K ; 1.5M : 270K ; 2.2M : 390K ; 3.3M : 680K ; 4.7M : 820K ; 只是要注意:对一些质量不太好的元件,有可能这样的配对仍然是无法产生响应。遇到无响应的情况,在判断元件是完好的情况下,可以改变电阻值。一般情况,我们是改动PT2262一端,把电阻的阻值变小。比如,4.7M的改变为3.9M的,甚至于改变为3.3M的即可。
无线发射编码方法
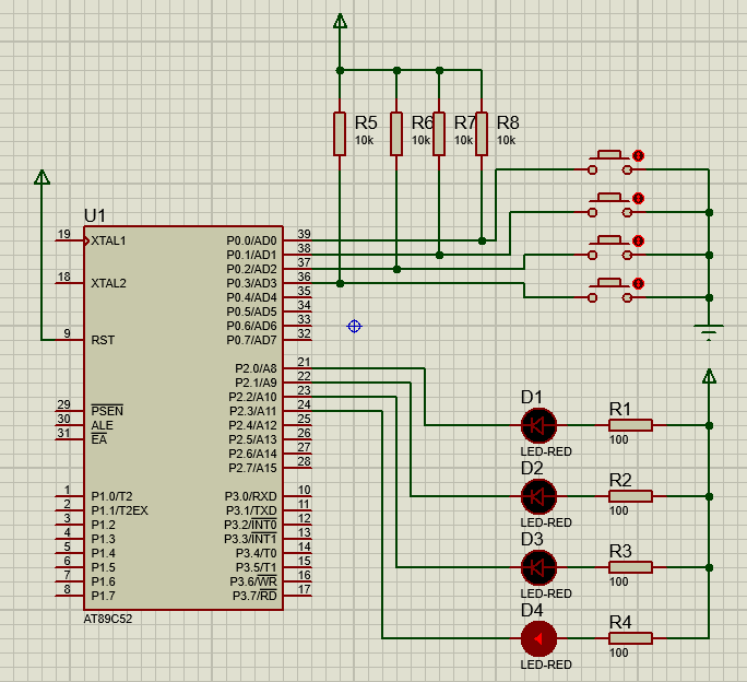
与单片机连接图
PT2262/2272组成的编解码电路是无线电中运用比较广泛的电路。其中尤为应该注意的是,振荡电阻的设置。如振荡电阻设置不当就会引起电路不起振。无法向外发送无线信号,因此振荡电阻对于整个电路的运行是非常重要的。
浅谈常见315433无线遥控设备原理与分类
本内容来源于@什么值得买APP,观点仅代表作者本人 |作者:BigBubbleGum
创作立场声明: 无线遥控学习笔记
无线遥控模块 广泛地运用在遥控开关、车辆解锁、车库门控制、门禁系统等领域。一套遥控接收设备由发射部分和接收部分组成,发射器可以将控制者的控制按键经过编码,调制到射频信号上面,然后发射出无线信号。而接收器是将接收到的无线信号进行解码,从而得到与控制按键相对应的信号,然后再去控制相应的电路工作。
发射器与接收器两者之前的通信频率常见的有 315Mhz 和 433Mhz ,发射器有单通道~四通道 的。接收电路按工作方式可以分成超外差 接收方式和超再生 接收方式,按输出类型的不同又分为带电输出 与不带电输出 。本文将聊一聊关于无线遥控的这些事儿。
一、遥控信号接收方式
遥控模块按信号接收方式分为两种:超外差接收模块与超再生接收模块,百度了两者的原理摘抄如下(看看就行,不必理解):
1. 超再生
超再生 是一种直放式接收机,是利用正反馈原理,把经过放大了的信息回馈到输入端,再放大、循环,信号本身不经过变频,直接进行处理,具有电路简单、灵敏度高、体积小,成本低等优点,也有灵敏度不稳定、选择性差、抗干扰能力差等缺点。超再生检波电路常用于对选择性和信噪比要求不高的简单无线遥控通信设备(如防盗器等产品)。
2. 超外差
超外差 式解调电路是设置一本机振荡电路产生振荡信号,与接收到的载频信号混频后,得到中频(一般为 465kHz)信号,经中频放大和检波,解调出数据信号。由于载频频率是固定的,所以其电路要简单一些。超外差式接收机优点是频率稳定,抗干扰能力好,和单片机配合时性能比较稳定,缺点是灵敏度比超再生低,价格远高于超再生接收机。
某厂家的超外差接收模块与超再生模块的比较:
二、固定码与学习码
遥控器上的按键怎么知道控制的是哪一个模块呢?就要了解一下「固定码」与「学习码」:
固定码: 接收模块和遥控是一一对应的,买接收模块的时候会配一个遥控器,其他遥控器控制不了。优点是:稳定,缺点是:不安全,容易重码,而且很容易被复制。学习码: 使用前需用无线遥控器对准接收模块上的学习按键进行对码学习完成配对,可以自定义是哪个键来控制哪个模块,重码率和保密性相对较好。固定码和学习码不太安全,因为他们的编码数目是有限的,于是出现了「滚动码」 ,采用了较长的编码方式,一般用于身份验证的场景,比如汽车遥控器,银行无线门锁等。
要判断遥控模块采用的是固定码还是学习码,只需要打开外壳看下里面的芯片:固定码无线遥控器主要是采用 2260/2262/2264 等编码芯片,所配对的接收解码芯片是 2270/2272/2294;学习码无线遥控器主要是采用 1527/2240/101 等学习码芯片。
比如上图左边是 433Mhz 的固定码遥控器,右边的是 315Mhz 的学习码遥控器。
三、带电输出VS不带电输出
接收模块按输出类型分为带电输出与不带电输出,带电输出意思是输出引脚输出低电平/高电平,输出口的驱动能力较弱,一般不能直接带负载,通常用 MOS 管来增强驱动能力。不带电输出就是在接收模块输出的后级加一个继电器,实际输出引脚为继电器的 NO、COM、NC 脚,在不带电输出模块上飞两根线就可以带电输出了。
四、超外差发射/接收模块
上面介绍的都是理论知识,下面来看几个发射与接收模块实物,了解下他们的功能与用法。
1. 接收模块
以这款 SRX855 ASK 带解码接收模块为例,ASK 是一种调制方式,带解码意味着无需使用解码芯片二次开发,拿来直接能用,数据手册里说该模块「自动识别和学习 2262、1527、2240 等常用编码方式」,也就是说固定码和学习码的遥控器都可以配对。▲
第 5 个引脚是对码按键,外接按键用来对码/清码和切换工作模式。▲
典型应用电路如上图所示,D1-D4 是 4 路开关量输出,驱动能力较弱,只有十几毫安,点亮 LED 还行,驱动电机或者电磁铁的话输出电流就不够了。
我打算用来无线遥控四路电磁铁,于是设计用 NCE6005 双 MOS 管来增强模块驱动能力,右侧是 PCB 三维预览图,在嘉立创打样后用排针将无线接收模块和 MOS 驱动板焊接到一起,实测使用 3.7V 普通锂电池供电,电机堵转时工作电流可达几百毫安。
2.发射模块
与接收模块配套的 STX885 是一款 ASK 带编码发射模块, 内含 ev1527 数字编码电路 ,支持 6 个按键输入。▲
实际应用中可以使用配套的发射模块或者其他普通的遥控器。
五、超再生发射/接收模块
超再生发射/接收模块上如果没有长方形的 18 脚芯片,那就是不带解码的,需要使用单片机或者 2262/2272 芯片进行编解码。
我们 DIY 用一般选择带有解码功能的接收模块+无线遥控器套件 。
PT2262/PT2272 是台湾普城公司生产的一种 CMOS 工艺制造的低功耗低价位通用编解码电路,编码芯片 PT2262 发出的编码信号由:地址码、数据码、同步码组成一个完整的码字,解码芯片 PT2272 接收到信号后,其地址码经过两次比较核对后,VT 脚才输出高电平,与此同时相应的数据脚也输出高电平,如果发送端一直按住按键,编码芯片也会连续发射。
PT2272 的数据输出位根据其后缀不同而不同,数据输出具有“暂存”和“锁存”两种方式。后缀为“M”为“暂存型”,后缀为“L”为“锁存型”,其数据输出又分为 0、2、4、6 不同的输出,例如:PT2272-M4 则表示数据输出为 4 位的暂存型遥控接收芯片。
PT2272 接收模块的原理如上图所示,电感 L1 和 L3 用来改变 315Mhz/433Mhz 工作频率,接收到的信号经由运放 LM358 放大后输入 PT2272 的 14 脚,PT2272 再将收到的信号解码,D0-D3 输出相应的电平,超再生接收模块的直接输出电流也是较小的,要增强输出能力可以使用之前提到的三极管或者 MOS 放大电路。
以上就是最近有关无线遥控的学习笔记,感谢观看,如有不对,欢迎指正!
相关问答
PT 2262 芯片如何发射信号?PT2262是编码芯片,PT2262针脚不同的连接方法,发出的编码就是不同的,具有这些编码的电信号经过高频电路,加载在射频信号上,发射出去,接收模块接收射频信号,...
433M无线模块--Arduino?433m无线模块数据发射模块的工作频率为315M,采用声表谐振器SAW稳频,频率稳定度极高,当环境温度在-25~+85度之间变化时,频飘仅为3ppm/度。433M发...天线最好...
