基于单片机的18B20的温度检测系统设计方案
设计要求:
(1)温度低于或超出设定温度范围时发出报警。
(2)温度值可在数码管上实时数字显示。
(3)报警温度可以由人工自由设定。
在单片机电路设计中,大多数都是使用传感器,所以这是非常容易想到的,所以可以采用一直温度传感器DS18B20,此传感器,可以很容易直接读取被测温度值,进行转换,就可以满足设计要求。
设计框图
根据资料设计出如图方案框图
工作原理
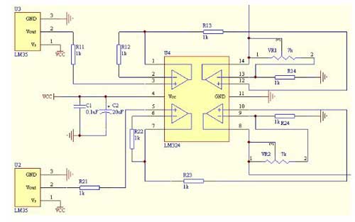
(1) DS18B20温度传感器的简介:
DS18B20的测温原理中,低温度系数晶振的振荡频率受温度的影响很小,用于产生固定频率的脉冲信号送给减法计数器,高温度系数晶振随温度变化其振荡频率明显改变,所产生的信号作为减法计数器的脉冲输入。
计数门的开启时间由高温度系数振荡器来决定,每次测量前,首先将-55度所对应的基数分别置入减法计数器和温度寄存器中,减法计数器对低温系数晶振产生的脉冲信号进行减法基数,当减法计数器的预置值减到0时温度寄存器的值将加1,减法计数器的预制将重新被装入,减法计数器重新开始对低温度系数晶振产生的脉冲信号进行基数。
当斜率累加器用于补偿和修正测温过程中的非线性,,其输出用于修正减法计数器的预置值,只要计数门仍未关闭就重复上述过程,直至温度寄存器值达到被测温度值,这就是DS18B20的测温原理。
(2) 主要设计过程如下:
我们设计的温度系统是由中央控制器、温度检测器及显示器组成。控制器采用单片机C51系列,温度检测部分采用DS18B20温度传感器,用LCD做显示器。温度传感器DS18B20采集温度信号送给该单片机处理,存储器通过单片机对某些时间点的数据进行存储,单片机再温度数据送LCD显示,已达到显示当前温度的目的。
温度采集模块:
单片机控制及AD转换模块
显示模块
报警模块:
电源模块
基于单片机温度检测报警系统 电子时钟
温度检测电子时钟。
今天给大家介绍一款基于单片机的温度控制系统。
·首先点击上电之后单片机完成初始化。
·第一行显示的是测量温度,这个是温度的华氏度,这个年月日时分秒星期,这个是闹钟时间。现在设置的是15:41,等一下。这个是温度上行,这个是下限。
·时间到了设定的闹钟时间,蜂鸣器报警,报警10秒。
·时间到了,现在来看一下温度,现在温度在这个之间,它这亮绿灯。如果温度超过设定上限的时候,它亮黄灯。温度大于30.6的时候,电机正转。小于下限的时候,小于25.3的时候,蜂鸣器报警亮黄灯。正常区间的时候,它停止蜂鸣器,停止报警。
·这四个按键可以设置报警值,按一下,显示h代表上限,可以设置加,这个减,这个l代表温度下限,可以设置。这个设置年,也可以设置。这个设置月,这个是日,这个是时,这是分,这是秒,这是星期,这个是s,这边是闹钟时间,可以设置这个。这个是闹钟的分钟,这个是退出。
本设计的主要功能就这些,谢谢大家。
相关问答
用 单片机检测 室外 温度 ,用哪个型号 温度 传感器好?也不能用体温计。你想啊,人体差那么零点几度就是高烧了。因而如果你对精度无要求的话首选18B20,因为可以用单片机直接读出温度,不用外加电路。而如果你对精...
c51 单片机温度 报警器灯不亮?是致命错误。问题原因:编译工具及相关库文件在KEIL的tool.ini初始化文件指定的路径不存在或者指定的路径下的文件找不到。解决方案,有两种:1、安装KEIL...
单片机 可分为商用,工业用,汽车用以及军用产品,它们的使用 温度 范围各为多少?按温度适应能力及可靠性分为四类:商业级(0~70摄氏度)、工业级(-40~85摄氏度)、汽车级(-40~120摄氏度)军工级(-55~150摄氏度)一般区分都是按芯片型号的后...按...
怎样用 单片机 测量白光t12烙铁芯 温度 ?需要温度传感器,将温度传感器与单片机连接然后编程获取温度。焊台通过烙铁给工件快速传热从而控制温度。另外一种方法就是利用温控器,通过打开或是关闭电源来...
单片机 、光耦1系统总体结构原理粮食在储藏期间,由于受环境、气候和通风条件等因素的变化,粮仓内温度或湿度会发生异常,这极易造成粮食的霉烂、或发生虫害。那么...
51 单片机温度 测量选哪个元器件?在51单片机温度测量中,最常用的元器件是温度传感器。其中,最经济实用的是NTC热敏电阻,它可以通过测量电阻值来反映温度变化。此外,还有PT100、热电偶等传感器...
DS18B20 温度 传感器,51 单片机 ,通过NRF24L01发射、接收,最...新浪共享上有源码和电路图,去下载即可已通过测试
请问怎么把 单片机 采集到的 温度 数据通过串口传到电脑的串口助...1、制作一条RS232串口线,连接单片机和串口,,单片机如果采到温度数据,,,直接发送即可。2、如果不行,单片机可以外接RS485,也可以。查看原帖>>什么单片机需要...
单片机温度 和热电偶的接法?热电偶加一个上拉电阻,直接接到单片机的A/D脚就行了,不需要放大了,每种热电偶都有计算公式的。测量电压的基准就用电源电压就可以了,想精度高就用专门的基准...
8脚 单片机 ,工作 温度 105度,要求型号?如果只是8脚、能到军工温度的要求,那么基本上每家大厂都有啊……例如TI的MSP430Gx-EP系列……例如Microchip的PIC12F系列……如果只是8脚、能到军工...
