一文读懂恒流源电路模块设计
恒流源是能够向负载提供恒定电流的电源,因此恒流源的应用范围非常广泛,并且在许多情况下是必不可少的。例如在用通常的充电器对蓄电池充电时,随着蓄电池端电压的逐渐升高,充电电流就会相应减少。为了保证恒流充电,必须随时提高充电器的输出电压,但采用恒流源充电后就可以不必调整其输出电压,从而使劳动强度降低,生产效率得到了提高。恒流源还被广泛用于测量电路中,例如电阻器阻值的测量和分级,电缆电阻的测量等,且电流越稳定,测量就越准确。
采用集成运放构成的线性恒流源 电路构成如图所示,两个运放(一片324)构成比较放大环节, BG1、BG2三极管构成调整环节, RL 为负载电阻, RS为取样电阻, RW为电路提供基准电压。工作原理:如果由于电源波动使Uin降低,从而使负载电流减小时,则取样电压US必然减小,从而使取样电压与基准电压的差值(US- Uref)必然减小。由于UIA为反相放大器,因此其输出电压Ub=(R5/R4)×Ua必然升高,从而通过调整环节使US升高恢复到原来的稳定值,保证了US的电压稳定,从而使电流稳定。当Uin升高时,原理与前类同,电路通过闭环反馈系统使US下降到原来的稳定值,从而使电流恒定。调整RW,则改变Uref,可使电流值在0~4A之间连续可调。
采用开关电源的开关恒流源电路构成如图2.3.2所示。BG1为开关管,BG2为驱动管, RL为负载电阻, RS为取样电 阻, SG35 24为脉宽调制控制器, L1、E2、E3、E4为储能元件, RW提供基准电压Uref。图采用开关电源的开关恒流源工作原理:减小开关器件的导通损耗和开关损耗是提高电路效率的关键。为此,器件选择饱和压降小、频率特性好的开关三极管和肖特基续流二极管。
扼流圈L1的磁芯上再绕一个附加线圈,利用电磁反馈降低开关三极管的饱和压降,并采用合理的结构设计,使电路的分布参数得到有效的控制。当电源电压降低或负载电阻RL 降低时,则取样电阻RS 上的电压也将减少,则SG3524的12、13管脚输出方波的占空比增大,从而使BG1导通时间变长,使电压U0回升到原来的稳定值。BG1关断后,储能元件L1、E2、E3、E4保证负载上的电压不变。当输入电源电压增大或负载电阻值增大引起U0增大时,原理与前类同,电路通过闭环反馈系统使U0下降到原来的稳定值,从而达到稳定负载电流IL 的目的。
三、采用集成稳压器构成的开关恒流源
采用集成稳压器构成的开关恒流源 电路构成如图所示。MC7805为三端固定式集成稳压器,RL 为负载电阻,RW为可调电阻器。工作原理:固定式集成稳压器工作在悬浮状态,在输出端2和公共端3之间接入一电位器RW,从而形成一固定恒流源。调节RW,可以改变电流的大小,其输出电流为:IL=( Uout/RW) +Iq式中Iq 为MC7805的静态电流,小于10m A。当RW较小即输出电流较大时,可以忽略Iq。当负载电阻RL 变化时,MC7 8 05用改变自身压差来维持通过负载的电流不变。
RW 的确定:RW 的值可由RW=Uout/IL 确定。因Uout=5 V,IL=0.5~2A,因此确定的取值范围为2.5~10Ω。输出电压和负载变化范围的确定:根据设计要求,本例的输出电压U0=10V。由于恒流源的输出电流可调范围为0.5~2A,因此相应的负载变化范围为5~20Ω。以上几种恒流源结构简单,可靠性高,调整方便,在科研中已得到了应用。其中线性恒流源适用于蓄电池的恒流放电,开关恒流源适用于蓄电池的恒流充电,集成稳压器构成的恒流源适用于电阻测量等。
四、压控恒流源电路设计
压控恒流源电路设计 压控恒流源是系统的重要组成部分,它的功能是用电压来控制电流的变化,由于系统对输出电流大小和精度的要求比较高,所以选好压控恒流源电路显得特别重要。采用如下电路:电路原理图如图2.4.3所示。该恒流源电路由运算放大器、大功率场效应管Q1、采样电阻R2、负载电阻RL等组成1、硬件设计。
电路中调整管采用大功率场效应管IRF640。采用场效应管,更易于实现电压线性控制电流,既能满足输出电流最大达到2A的要求,也能较好地实现电压近似线性地控制电流。因为当场效应管工作于饱和区时,漏电流Id近似为电压Ugs控制的电流。即当Ud为常数时,满足:Id=f(Ugs),只要Ugs不变,Id就不变。在此电路中,R2为取样电阻,采用康铜丝绕制(阻值随温度的变化较小),阻值为0.35欧。运放采用OP-07作为电压跟随器, UI=Up=Un,场效应管Id=Is(栅极电流相对很小,可忽略不计) 所以Io=Is= Un/R2= UI/R2。正因为Io=UI/R2,电路输入电压UI控制电流Io,即Io不随RL的变化而变化, 从而实现压控恒流。同时,由设计要求可知:由于输出电压变化的范围U〈=10V,Iomax=2A,可以得出负载电阻RLmax=5欧。
五、电源电路设计
本系统对电源有较高的要求。设计电源时既要保证电源的高稳定度,也要保证电源能输出大于2A的电流,故本系统采用三级管1264来扩流而且在使用电源时必须充分考虑电源的效率。电源电路如图所示,此电源电路采用了LM317和LM337,其输出电压是连续可调的,输出电压调到为+15V和-15V来供给硬件电路使用,其中-15V的电源是供运放使用的,不需要扩流;而+15V的电源的负载电流要求不低于2A,所以采用三级1264来扩流。另外用LM7805产生+5V的电压供凌阳SPCE061A单片机使用。
线性恒流源、开关恒流源,可靠性高,调整方便,在科研中已得到了应用。其中线性恒流源适用于蓄电池的恒流放电,开关恒流源适用于蓄电池的恒流充电,集成稳压器构成的恒流源适用于电阻测量等。SPCE061A单片机作为中央控制器,本系统有功能强、性能可靠、体积小、电路简单的特点。本系统最小可步进1mA ,精度也比较高。输出电流范围较宽。,硬件部分中采样电阻的热稳定性要较好,硬件中的核心模块为压控恒流源,其核心元件采用场效应管其性能和稳定性均高于三极管
恒流源设计参考方案
【三明治开发玩转开源智能产品,期待和更多有相同兴趣的同学一起交流、讨论。也可进入技术干货_三明治开发社区的博客-CSDN博客我们已分享了将近20款智能产品开源方案和多篇技术文档,还有更多内容持续更新】
一.恒流源概述
恒流源是指在功率范围内,对外输出的电流基本是恒定的。
二.恒流源特点
不因负载(输出电压)变化而改变;不因环境温度变化而改变;内阻为无限大 (以使其电流可以全部流出到外面);能够提供恒定电流的驱动电路即为恒流源驱动电路。三.恒流源应用
在LED驱动电路中常见恒流源驱动。 由于在电路中给LED供电的电源电压不同, 以及LED正向电压的不同,为了确保LED最佳的性能和长久的工作寿命,就需要一个有效的恒流源驱动电路,而不是传统DC/DC 的恒压控制。通常可采用一个电流检测电阻反馈LED电流来实现其恒流控制,从而使LED的正向电流保持一定。
有时电路中给LED供电的电源是电池,通常一节锂电池的电压是在4.2V到3V之间变化的,如果不用恒流源,只用一个三极管来驱动LED,那么随着电池电压慢慢地降低,流过LED的电流也慢慢地变小,亮度也就会越来越暗。但是如果电路中是用3.3V或者5V供电,即使不用恒流源供电,也不会出现这个问题。
四.恒流源设计
1.稳压管恒流电路
(1) 下图利用稳压二极管的稳压特性设计的一种稳压管恒流电路。
分析: 稳压二极管的恒流电路中,三极管Q1的基级电压被限定在稳压二极管工作的稳定电压Uzd下,因此R3电阻的电压等于Uzd减去三极管基级与发射级的导通压降0.7V,即U=Uzd-0.7保持恒定不变,所以流过R3电阻的电流在VCC电源即使可变的条件下也是固定不变,即流过R1负载的电流保持不变,达到恒流的效果。
注意: 需要根据自己所需要电流大小,选择合适的采样电阻以及考虑三极管和稳压管的参数(需要考虑三极管的集电极电压和稳压管的稳压值)。集电极电压Ucmax 它是允许加在三极管集电结上的最大反向电压。使用时不能超过这个最大值,否则集电结在过大的反向电压作用下,形成很强的电场,使集电极反向电流急剧增加,严重时会导致三极管的损坏;
(2)下图利用二极管的导通电压为0.6~0.7V这个特性设计的一种二极管恒流电路。
分析: 当单片机的GPIO口给高电平时,三极管Q1导通,二极管D1和D2导通(D1和D2导通压降为0.6~0.7V),因此R3电阻的电压等于1.4V(D1和D2压降之和)减去三极管基级与发射级的导通压降0.7V,即U=0.7V保持恒定不变,所以流过R3电阻的电流在VCC电源即使可变的条件下也是固定不变,即流过R1负载的电流保持不变,达到恒流的效果。
注意: 需要根据自己所需要电流大小,选择合适的采样电阻和二极管。一般二极管恒流电路相比稳压管恒流电路功耗要偏低。
2.三极管恒流电路
下图利用Q2三极管的基级导通电压为0.6~0.7V这个特性设计的三极管恒流源电路。
分析 : 当GPIO口给高电平时,三极管Q1是一个NPN管,就会导通,同时Q2就会导通。当Q2三极管导通,Q1三极管基级电压被拉低而截止,负载R1不工作,Q2没有电流流过,Q2基极电压下拉到地,Q2截止,Q1基极被释放,Q1又重新导通。如此反复循环工作,最终电路中的电流稳定在0.7/R3(忽略Q1与Q2三极管的基级电流),无论电源电压VCC怎么变化,电流一直恒定不变。
注意 :R3阻值根据自己需要电流的大小来选取合适的值。
3.运放恒流电路
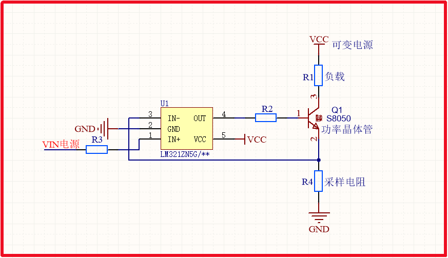
下图是由运放和三极管组成的恒流源电路,电流可调。用运放设计的恒流源电路引入了反馈,相比三极管式的恒流源,运放式的恒流源有足够的精度和可调性。
分析 :利用运放的“虚短”特性,同相电压=反相电压。同时电路中反相输入端又接一电阻R4至地。当在电阻R2输入VIN稳定电源电压时,电阻R4两端的电压也为VIN不变,因此无论外界电路如何变化,流过R4电阻的电流是不变的;同三极管恒流电路原理分析一样,R1负载的电流等于R4电阻的电流,所以即使R1负载的电源为可变电压电源,R1负载的电流也是保持固定不变,达到恒流的效果。
注意 :三极管Q1为NPN类型,使用时根据实际电压、电流的要求选择合适的三极管,若功率大需考虑散热的要求,做好散热措施。
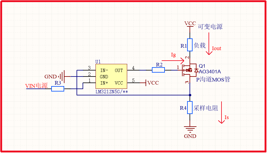
虽然,三极管发射极电流与集电极电流近似相等,但实际上,发射极的电流还包含了基极电流。可以看出,运放输出级使用三极管时,输出电流会产生基极电流分量这一误差。如果此时不满足电路精度要求,可将三极管改成MOSFET管。
分析 :分析同上,MOSFET管属于压控器件,栅极需要的电流很小。Iout和Is可以非常的接近,相比三极管而言,电流的精度提升了。
注意 :运放式的恒流源虽然优点明显,缺点也明显。运放的VIN电源需要用户额外提供。同时需要根据自己的需要选择合适的运放。
4.LDO恒流电路
下图利用LDO输入电流等于输出电流的特性设计的一款恒流源电路。
分析 :通过LD0输入电流等于输出电流的特性,使流过负载R1的电流等于流过电阻R2的电流,电流大小为:Iout=V/R2。其中V是稳压芯片的稳压值。(本例中V为3.3V)
注意 :可变电源要满足稳压芯片的输入电压范围,否则稳压芯片无法工作。
上期精彩回顾:【实战直播】零代码开发AI语音红外遥控
相关问答
led 恒流源 电路的组成?恒流源由信号源和电压控制电流源(VCCS)两部分组成。正弦信号源采用直接数字频率合成(DDS)技术,即以一定频率连续从EPROM中读取正弦采样数据,经D/A转换并滤...
7815 恒流源 电路原理?恒流源电路的原理是以一定频率连续从EPROM中读取正弦采样数据,经D/A转换并滤波后产生EIT所需的正弦信号。采用DDS集成芯片AD9830,其内部有两个12位相位寄存器...
长沙专业的精密 恒流源 店铺,精密 恒流源 如何选择??[回答]所谓导电率就是测电阻,用恒流源将电阻变化为电压,单片机adc采集电压呗不断创新,一直走在前端,前景还不错哦8好意思,没找到。我用的是op07+基准电...
朋友们!能不能推荐一下,正规的LED 恒流源 制作,LED 恒流源 性...[回答]proteus仿真按理来说是不可能达得到效果的,因为这种仿真得有非常快的处理速度。我刚动手试了下和自己的想法相同,LED只会间断的闪烁。我是用AVR单片...
开关电源改装可调 恒流源 。?,可调交流 恒流源 销量好不好??[回答]摇杆是通过两个可调电阻的阻值改变而定位的,你这是按键开关改不了除非你自学单片机从原理上就改变认准武汉艾德杰电子有限责任公司,服务好,产品硬...
帮个忙老表们求赐教 苏州售后完善的脉冲 恒流源 ,脉冲 恒流源 ...[回答]可以负责任的告诉你,除了要看效果,更重要的是服务态度,我朋友之前合作的一家服务商真的很糟糕,每次有问题感觉都是在扯皮,后来我推荐武汉艾德杰电子...
irf540使用范围?..由于其高阻抗和低开关损耗的特性,IRF540也常被用于高频率的功率放大和开关电路中。因此,IRF540在许多领域都有着广泛的使用范围,包括工业控制、汽车电子、...
帮个忙在线的好基友 还有谁知道 上海耐用的脉冲 恒流源 ,脉冲...[回答]电路图接法:ULN2003是大电流驱动阵列,多用于单片机、智能仪表、PLC、数字量输出卡等控制电路中。可直接驱动继电器等负载。输入5VTTL电平,输出可达5...
CAN 如何连成总线[回答]spanname=whlmid=whlm摘要:控制器局域网(CAN)WBR是一种有效支持分布式控制或实时控制的现场总线,WBR具有高性能和高可靠性的特点;随着现代汽车技...
请回答一下!!贵州设计北斗定位书包品牌厂家价格,北斗定位...[回答]其电路原理如图3所示。因此,只需要给传感器施加一个恒流源,就可以将该电阻信号转换成电压信号。由于单片机使用5V电压供电,因此恒流源的输出电流I...
