学习笔记单片机的40个经典实验之32:ADC0809AD 转换器基本应用技术
1. 基本知识
ADC0809 是带有 8 位 A/D 转换器、8 路多路开关以及微处理机兼容的控制逻辑的 CMOS 组件。它是逐次逼近式 A/D 转换器,可以和单片机直接接口。
(1). ADC0809 的内部逻辑结构
由上图可知,ADC0809 由一个 8 路模拟开关、一个地址锁存与译码器、一个 A/D转换器和一个三态输出锁存器组成。多路开关可选通 8 个模拟通道,允许 8 路模拟量分时输入,共用 A/D 转换器进行转换。三态输出锁器用于锁存 A/D 转换完的数字量,当 OE 端为高电平时,才可以从三态输出锁存器取走转换完的数据。
(2). 引脚结构
IN0-IN7:8 条模拟量输入通道ADC0809 对输入模拟量要求:信号单极性,电压范围是 0-5V,若信号太小,必须进行放大;输入的模拟量在转换过程中应该保持不变,如若模拟量变化太快,则需在输入前增加采样保持电路。地址输入和控制线:4 条ALE 为地址锁存允许输入线,高电平有效。当 ALE 线为高电平时,地址锁存与译码器将 A,B,C 三条地址线的地址信号进行锁存,经译码后被选中的通道的模拟量进转换器进行转换。A,B 和 C 为地址输入线,用于选通 IN0-IN7 上的一路模拟量输入。通道选择表如下表所示。
数字量输出及控制线:11 条
ST 为转换启动信号。当 ST 上跳沿时,所有内部寄存器清零;下跳沿时,开始进行 A/D 转换;在转换期间,ST 应保持低电平。EOC 为转换结束信号。当 EOC 为高电平时,表明转换结束;否则,表明正在进行 A/D 转换。OE 为输出允许信号,用于控制三条输出锁存器向单片机输出转换得到的数据。OE=1,输出转换得到的数据;OE=0,输出数据线呈高阻状态。D7-D0 为数字量输出线。CLK 为时钟输入信号线。因 ADC0809 的内部没有时钟电路,所需时钟信号必须由外界提供,通常使用频率为 500KHZ,VREF(+),VREF(-)为参考电压输入。
2. ADC0809 应用说明
(1). ADC0809 内部带有输出锁存器,可以与 AT89S51 单片机直接相连。
(2). 初始化时,使 ST 和 OE 信号全为低电平。
(3). 送要转换的哪一通道的地址到 A,B,C 端口上。
(4). 在 ST 端给出一个至少有 100ns 宽的正脉冲信号。
(5). 是否转换完毕,我们根据 EOC 信号来判断。
(6). 当 EOC 变为高电平时,这时给 OE 为高电平,转换的数据就输出给单片机了。
3. 实验任务
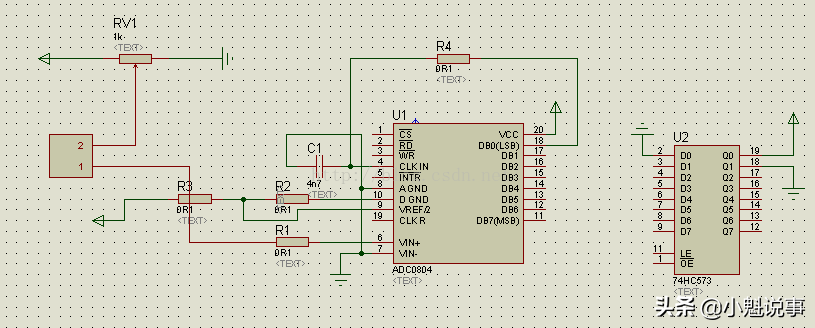
如下图所示,从 ADC0809 的通道 IN3 输入 0-5V 之间的模拟量,通过 ADC0809转换成数字量在数码管上以十进制形成显示出来。ADC0809 的 VREF 接+5V电压。
4. 电路原理图
5. 系统板上硬件连线
(1). 把“单片机系统板”区域中的 P1 端口的 P1.0-P1.7 用 8 芯排线连接到“动态数码显示”区域中的 A B C D E F G H 端口上,作为数码管的笔段驱动。
(2). 把“单片机系统板”区域中的 P2 端口的 P2.0-P2.7 用 8 芯排线连接到“动态数码显示”区域中的 S1 S2 S3 S4 S5 S6 S7 S8 端 口 上 ,作为数码管的位段选择。
(3). 把“单片机系统板”区域中的 P0 端口的 P0.0-P0.7 用 8 芯排线连接到“模数转换模块”区域中的 D0D1D2D3D4D5D6D7 端口上,A/D 转换完毕的数据输入到单片机的 P0 端口
(4). 把“模数转换模块”区域中的 VREF 端子用导线连接到“电源模块”区域中的 VCC 端子上;
(5). 把“模数转换模块”区域中的 A2A1A0 端子用导线连接到“单片机系统”区域中的 P3.4 P3.5 P3.6 端子上;
(6). 把“模数转换模块”区域中的 ST 端子用导线连接到“单片机系统”区域中的 P3.0 端子上;
(7). 把“模数转换模块”区域中的 OE 端子用导线连接到“单片机系统”区域中的 P3.1 端子上;
(8). 把“模数转换模块”区域中的 EOC 端子用导线连接到“单片机系统”区域中的 P3.2 端子上;
(9). 把“模数转换模块”区域中的 CLK 端子用导线连接到“分频模块”区域中的 /4 端子上;
(10). 把“分频模块”区域中的 CK IN 端子用导线连接到“单片机系统”区域中的 ALE 端子上;
(11). 把“模数转换模块”区域中的 IN3 端子用导线连接到“三路可调压模块”区域中的 VR1 端子上;
6. 程序设计内容
(1). 进行 A/D 转换时,采用查询 EOC 的标志信号来检测 A/D 转换是否完毕,若完毕则把数据通过 P0 端口读入,经过数据处理之后在数码管上显示。
(2). 进行 A/D 转换之前,要启动转换的方法:ABC=110 选择第三通道ST=0,ST=1,ST=0 产生启动转换的正脉冲信号
7. 汇编源程序
CH EQU 30H
DPCNT EQU 31H
DPBUF EQU 33H
GDATA EQU 32H
ST BIT P3.0
OE BIT P3.1
EOC BIT P3.2
ORG 00H
LJMP START
ORG 0BH
LJMP T0X
ORG 30H
START: MOV CH,#0BCH
MOV DPCNT,#00H
MOV R1,#DPCNT
MOV R7,#5
MOV A,#10
MOV R0,#DPBUF
LOP: MOV @R0,A
INC R0
DJNZ R7,LOP
MOV @R0,#00H
MOV TMOD,#01H
MOV TH0,#(65536-4000)/256
MOV TL0,#(65536-4000) MOD 256
SETB TR0
SETB ET0
SETB EA
WT: CLR ST
SETB ST
CLR ST
WAIT: JNB EOC,WAIT
SETB OE
MOV GDATA,P0
CLR OE
MOV A,GDATA
MOV B,#100
DIV AB
MOV 33H,A
MOV A,B
MOV B,#10
DIV AB
MOV 34H,A
MOV 35H,B
SJMP WT
T0X: NOP
MOV DPTR,#DPCD
MOV A,DPCNT
ADD A,#DPBUF
MOV R0,A
MOV A,@R0
MOVC A,@A+DPTR
MOV P1,A
MOV DPTR,#DPBT
MOV P2,A
INC DPCNT
MOV A,DPCNT
CJNE A,#8,NEXT
MOV DPCNT,#00H
NEXT: RETI
DPCD: DB 3FH,06H,5BH,4FH,66H
DB 6DH,7DH,07H,7FH,6FH,00H
DPBT: DB 0FEH,0FDH,0FBH,0F7H
DB 0EFH,0DFH,0BFH,07FH
END
8. C 语言源程序
#include <AT89X52.H>
unsigned char code dispbitcode={0xfe,0xfd,0xfb,0xf7,
0xef,0xdf,0xbf,0x7f};
unsigned char code dispcode={0x3f,0x06,0x5b,0x4f,0x66,
0x6d,0x7d,0x07,0x7f,0x6f,0x00};
unsigned char dispbuf[8]={10,10,10,10,10,0,0,0};
unsigned char dispcount;
sbit ST=P3^0;
sbit OE=P3^1;
sbit EOC=P3^2;
unsigned char channel=0xbc;//IN3
unsigned char getdata;
void main(void)
{
TMOD=0x01;
TH0=(65536-4000)/256;
TL0=(65536-4000)%256;
TR0=1;
ET0=1;
EA=1;
P3=channel;
while(1)
{
ST=0;
ST=1;
ST=0;
while(EOC==0);
OE=1;
getdata=P0;
OE=0;
dispbuf[2]=getdata/100;
getdata=getdata%10;
dispbuf[1]=getdata/10;
dispbuf[0]=getdata%10;
}
}
void t0(void) interrupt 1 using 0
P1=dispcode[dispbuf[dispcount]];
P2=dispbitcode[dispcount];
dispcount++;
if(dispcount==8)
{
dispcount=0;
阅读本文用了: 分 秒,转发只需1秒
❀ 转载是一种智慧❀ 分享是一种美德❀
如何来看单片机外设AD转换器ADC0804时序图
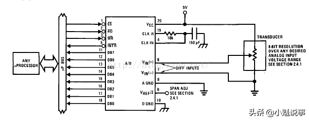
如图,为单片机AD转换器的一种:
ADC0804单片集成A/D转换器。它采用CMOS工艺20引脚集成芯片,分辩率为8位,转换时间为100µs,输入电压范围为0~5V。芯片内具有三态输出数据锁存器,可直接接在数据总线上。
各引脚名称及作用如下:
VIN(+),VIN(-)——两模拟信号输入端,用以接收单极性、双极性和差模输入信号。
DB7~DB0——具有三态特性数字信号输出口。
AGND——模拟信号地。
DGND——数字信号地。
CLK——时钟信号输入端。
CLKR——内部时钟发生器的外接电阻端,与CLK端配合可由芯片自身产生时钟脉冲,其频率为1/(1.1RC)。
CS#---片选信号输入端,低电平有效,一旦CS#有效,表明A/D转换器被选中,可启动工作。
WR#---写信号输入,低电平启动A/D转换。
RD#---读信号输入,低电平输出端有效。
INTR#---A/D转换结束信号,低电平有效表示本次转换已完成。
VREF/2---参考电平输入,决定量化单位。
VCC---芯片电源5V输入。
打开ADC0804的数据手册,我们可以看到以下典型的电路接法:
我们可以用仿真软件画出来:
接下来,我们分析一下上图的工作原理:
①ADC0804的片选端CS连接U2锁存哭的Q7输出端,我们可通过控制锁存器来控制CS,这样接的原因是TX-1C实验板扩展的外围太多,没有多余的I/O口独立控制ADC0804的CS端,所以选择U2。
② VIN(+)接电位器的中间滑动端,VIN(-)接地,因为这两端可以输入差分电压,即它可测量VIN(+)与VIN(-)之间的电压,当VIN(-)接地时,VIN(+)端的电压即为ADC0804的模拟输入电压。VIN(+)与电位器之间串联一个10kΩ电阻,目的是限制流入VIN(+)端的电流,防止电流过大而烧坏A/D芯片,当用短路帽短接插针ADIN后,电位器的中间滑动端便通过电阻R12与VIN(+)连接,此时调节电位器的旋钮,其中间滑动端的电压便在0~VCC变化,进而ADC0804的数字输出端也在0x00~0xFF变化。
③ CLKR,CLR,GND之间用电阻和电容组成RC振荡电路,用来给ADC0804提供工作所需的脉冲,其脉冲的频率为1/(1.1RC),按芯片手册上说明,R取10kΩ,C取150pF,TX-1C实验板上为了减少元件种类和焊接方便,C选用的是104磁片电容。大家在设计自己的电路时,可选择150pF电容,否则会影响A/D的转换速率。
④ VREF/2端用两个1kΩ的电阻分压得到VCC/2电压,即2.5V,将该电压作为A/D芯片工作时内部的参考电压。
⑤WR#、 RD#分别接单片机的P3.6和P3.7引脚,数字输出端接单片机的P1口。
⑥ 将AGND和DGND同时连接到实验板的GND上。我们在设计产品时,若用到A/D和D/A,一般这些芯片都提供独立的模拟地(AGND)和数字地(DGND)引脚,为了达到精度高,稳定性好的目的,最好将所有器件的模拟地和数字地分别连接,最后将模拟地与数字地仅在一点连接。
⑦ INTR#引脚未连接,TX-1C实验板上读取A/D数据未用中断法,因此可不接该引脚。数字芯片在操作时首先要分析它的操作时序图,图4.4.6是ADC0804的启动转换时序图。
ADC0804转换时序图:
分析图4.4.6可知,CS先为低电平,WR#随后置低,经过至少tW(WR#)L时间后,WR#拉高,随后A/D转换器被启动,并且在经过(1~8个A/D时钟周期+内部TC)时间后,模/数完成转换,转换结果存入数据锁存器,同时INTR自动变为低电平,通知单片机本次转换已结束。关于几个时间的大小在芯片手册中都有说明。
我在写单片机程序启动A/D转换时就要遵循上面的时序,由于TX-1C实验板未用中断读取A/D数据,因此我们在启动A/D转换后,稍等一会儿时间,然后直接读取A/D的数字输出口即可。读取结束启动一次A/D转换,如此循环下去。4.4.7是ADC0804读取数据时序图。
分析上图可知,CS先为低电平,WR#随后置低,经过至少tW(WR#)L时间后,WR#拉高,随后A/D转换器被启动,并且在经过(1~8个A/D时钟周期+内部TC)时间后,模/数完成转换,转换结果存入数据锁存器,同时INTR自动变为低电平,通知单片机本次转换已结束。关于几个时间的大小在芯片手册中都有说明。
我在写单片机程序启动A/D转换时就要遵循上面的时序,由于TX-1C实验板未用中断读取A/D数据,因此我们在启动A/D转换后,稍等一会儿时间,然后直接读取A/D的数字输出口即可。读取结束启动一次A/D转换,如此循环下去。下图是ADC0804读取数据时序图。
分析上图可知,当INTR#变为低电平后,将CS#先置低,在RD#置低至少经过tACC时间后,数字输出口上的数据达到稳定状态,此时直接读取数字输出端口数据便可得的数字信号,读走数据后,马上将RD#拉高,然后再将CS#拉高,INTR#是自动变化的,当RD#置低tR1时间后,INTR#自动拉高,我们不必人为去干涉。
图4.4.6和图4.4.7是ADC0804启动转换和读取数据的时序图,这是启动一次和读取一次数据的时序图,当我们要连续转换并且连续读取数据时,有没有必要每次都把CS#置低再位高,因为CS#是片选信号,置低表示该芯片可被操作或处于能够正常工作状态,所以在写程序时,只要一开始将CS#置低,以后当要启动转换和读取数据时只需操作WR#和RD#即可。
行业标准建设,推动行业健康、快速地向前发展。
相关问答
单片机AD实验 的, AD 按键采集的原理是什么啊?AD键盘的原理是通过采集点不同电压而执行不同的功能。当不同的按键被按下时,AD转换的电压不同,通过AD转换值便可以判断出是哪个按键被按下。AD键盘的原理是...
单片机 是什么?单片机不是执行特定逻辑功能的芯片,而是将计算机系统集成到芯片上的芯片。它等效于微型计算机。与计算机相比,单芯片计算机仅缺少I/O设备。简而言之:芯片变成...
单片机实验 是做什么用的?单片机实验是一种基于单片机的电子实验,其主要目的是让学生通过实操的方式,深入理解单片机的原理、结构和应用,掌握单片机的编程技术和电路设计能力。通过单...
怎么样检查 单片机 集成块是否坏了-ZOL问答单片机一般情况下不会损坏。检查方法,安到实验板上,或开发板等,通电,看能不能正常下载程序,能下载程序,下载程序后看能不能正常工作,运行程序,最好写一个测试程...
单片机实验 中,怎么用汇编比较大小?51单片机中,没有专门的有符号数比较指令,只能通过一些变通的方法来实现,比如:比较30H和40H中有符号数的大小,结果放在R2中,大于则为1,等于为0,小于为128...5...
对于下面的51 单片机 LED闪烁 实验 C程序,为什么LED会一直不停...[最佳回答]因为你的代码后面的“空白”处都是复位命令,所以你的代码执行完了就复位了,就闪啦。。
单片机 的外部中断仿真 实验 。在 单片机 P1口上接有8只LED。在外部中断0输入引脚(P3.2)接一只按钮开关K1?中断处理函数感觉有些问题,for循环之前使用P1=0x0f;然后将for内的P1=0x0f;改为P1=~P1;同时for循环中应该需要调用延时函数Delay(10);这里的值看你自...
arm9开发板和arm9 单片机 的区别?单片机开发板是单片机芯片加上一些常用外设如按键液晶屏下载接囗等器件和电路组成的,方便学习和开发实验而单片机芯片只有加上一些必要的外设之后才能应用单...
24C04芯片在 单片机实验 板上干什么用?24c04是采用铁电技术生产的EEPROM,掉电后数据不丢失。相比传统的EEPROM具有寿命长,读写速度快的优点,采用I2C总线与外界通讯,容量应该是512字节。主要用于存...
单片机 项目的开发流程?单片机项目开发流程:一、项目评估:出初步技术开发方案,据此出预算,包括可能的开发成本、样机成本、开发耗时、样机制造耗时、利润空间等,然后根据开发项...
