51单片机红外光电开关的简单用法
51单片机红外光电开关的简单用法
接线方式:棕色接正,兰色接负,黑色是信号线。
第一种(不使用单片机):
我们将5V电源的正负极与光电开关相应的接头相连,此时光电开光已经可以工作了。
当前方有能反射红外线的异物时,信号端会输出高电平,并且后方的红色指示灯会亮。否则输出低电平,指示灯不亮。
我们再将输出信号端接一个LED灯的正极,LED灯负极和负极相连(LED必须和光电开关接同一个电源的负极),此时当有信号时LED灯就会亮。
第二种(使用单片机):
可以使用if条件句
对光电开关的信号进行判断。
当有信号时,LED灯亮,否则熄灭。
应用案例:
避障小车,多功能提醒器,走迷宫机器人,工厂计件等。
光耦在单片机系统中的应用
光电耦合器亦称光电隔离器,简称光耦或光隔。其输入为发光器,多为红外LED,输出为受光器,为各种类型的光敏半导体及集成半导体元件。输入与输出之间以光为媒介来传输电信号,输入级与输出级只有光路联系没有电路连接,即输入与输出之间是高度绝缘的,有几干伏的隔离能力;又因光是单向传播的,使光耦也单向传输信号,干扰无法反向传导而产生影响。
当我们使用光耦作为输入信号接口时,主要是使用其高压隔离能力和电气回路隔断能力,可避免输入端引入的异常高压损坏单片机及其它核心器件,消除了环路干扰串入单片机系统;因输入级的红外LED,本质上是电流型器件,有相对较大的电流才会发光,有抵抗较小干扰的能力。对于较强的干扰电压,仍会和有用信号一起通过光路耦合到输出级,进而干扰单片机的工作,因此用光耦作为输入接口时,并非万事大吉,也要采取一些抗干扰措施。
当使用光耦作为输出接口时,这时才真正发挥了它的优势。其几千伏的隔离能力,使常见的高压电损伤不到核心器件,至多也就把光耦输出级干坏;光耦单向传输信号的特性,作为输出口使用就特别重要了,光耦输出级连接的外围电路,电路上无论产生何种性质与大小的干扰,都无法通过光耦串扰到单片机,这时的光耦才是真正的抗干扰器件。
光耦作为输入口接收开关量输入信号,作为输出口输出驱动信号,开关侧和驱动侧都要使用独立的电源或经隔离的电源,如和单片机系统使用统一的电源,光耦将失去隔开电气联系和抗干扰的作用,就只能称电平转换器了。
1.双向光耦的应用
单片机用于工业现场时,为切断与现场输入回路的电气联系,隔断可能引入的有害高压,以应对现场干扰,单片机开关量输入口要经光耦的有效隔离才能可靠地工作。现场的开关量既有干接点,也有无触点有源开关量,为了兼容NPN和PNP型有源开关量,且减少单片机系统对外引出端子,常采用如图一和图二所示的双向光耦(也称交流光耦),与普通光耦不同的是,它的输入级是两个反并联的红外LED,输入端不分正负极,这使外部开关的接线非常灵活方便,图一和图二为两种不同的连接方式,只要对调一下电源的极性,就可适应不同性质的有源开关量。
图一 双向光耦连接1
图二 双向光耦连接2
交流型光耦的输入级一般有几十皮法的结电容,在输入级并联合适电阻可以提高开关速度,改善输入波形;在光耦输出级,还配有滤波电路,可滤除通过电光电耦合过来的残余共模尖峰。
2.达林顿管光耦的应用
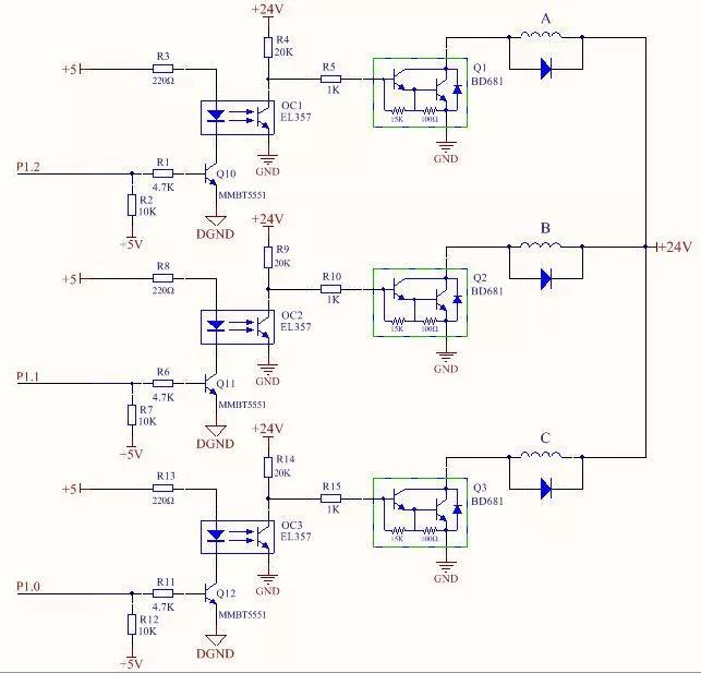
达林顿型光耦主要用于单片机控制器的数字量输出口,使被控对象与控制器之间无电气联系,不会通过电路引入干扰;光耦单向传递信号,阻隔了后向通道的反串干扰;光耦有几千伏的电压隔离能力,输出口出现的异常高压不会损坏控制器核心部件。达林顿光耦有50~150mA的驱动能力,集射极之间的耐压一般都大于30VDC,可以直接驱动常用的继电器。如图三所示,继电器线圈使用独立的DC24V电源,与控制器使用的DC5V、3.3V 电源无直接电气连接,经光耦和继电器的双重隔离,电机产生的电磁干扰就不会影响单片机正常工作。
图三 达林顿管光耦
3.光电晶闸管输出型光耦
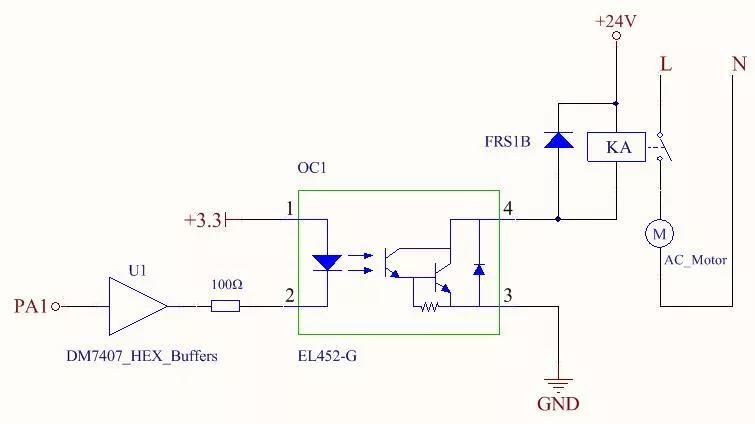
当用单片机控制交流强电负载时,通常采用的方法是用单片机控制板载直流继电器,再用继电器触点控制交流负载,而交流负载往往是感性负载,当对其进行投切操作时,电感负载上电流的突然中断,电感储存的能量将消耗在触点火花放电中,这种放电会造成强烈的高频电磁干扰,而且直流继电器线圈突然断电也会产生浪涌干扰。因此,用板载继电器隔离强电负载并不是最优方案,比较好的方法是用晶闸管光耦进行隔离,再用光敏晶闸管触发双向可控硅,用双向可控硅对交流负载进行控制,如图四所示。
图四 光敏晶闸型光耦
在图四的双向晶闸管控制电路中,为了减小晶闸管导通时出现的高次谐波对电网的污染,防止干扰到其他用电设备,要求晶闸管在电源电压过零时触发双向晶闸管,为此,常选用带过零检测的光电双向晶闸管输出光耦,图四中的MOC3081就是带有过零探测电路的光耦,以保证在电网电压过零时触发双向可控硅BTB04A 。光耦的红外LED由单片机的P1.2口进行控制,P1.2为高电平时,在交流电零点附近触发TR导通,交流接触器KM1吸合,控制大功率设备工作;P1.2为低电平时,TR关断,KM1断开设备电源。图四中的R4是限流电阻,保证MOC3081输出电流不超出其1A的最大电流;R5是抗干扰电阻,R6和C1组成RC吸收回路,限制TR两端出现过高的电压上升率。过高的电压上升率,会使晶闸管误导通,并有可能损坏晶闸管。
4.光电三极管型通用光耦
步进电机是单片机系统常用的执行部件,利用电脉冲对旋转角度和转速进行控制,步进角度和转速受输入脉冲个数和脉冲频率控制。对中小功率步进电机,一般使用软件方式驱动,通过单片机编程输出脉冲电流来控制步进电机的步进。步进电机要求的脉冲电流比较大,通常使用达林顿管来驱动。达林顿管是复合晶体管,输入阻抗高,所需控制电流小,电流增益高,输出阻抗低,带载能力强。
步进电机各相驱动电流会进行频繁的通断切换,会造成电磁串扰,影响单片机稳定运行,要在输出控制口加入一级光电隔离,以切断步进电机驱动电路与单片机控制电路之间的电气联系,如图五所示。各绕组两端都要并联开关二极管,用于在达林顿管从导通转入截止的瞬间,吸收绕组中的反电动势能量,以免反电势击穿达林顿管及产生电磁干扰。
图五 光敏晶体管型通用光耦
5.集成电路型高速光耦
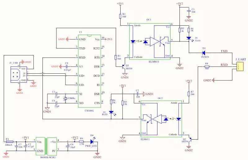
单片机与PC机之间的通信,以前都用梯形DB9插头,以RS232电平标准进行通信,而现在的笔记本电脑及很多台式机都取消了DB9插头,现在电脑普遍使用USB接口,用USB协议与外部设备交换数据。本例采用USB转串口芯片CH340G,实现单片机与PC通信。为实现高速、稳定的通信,使用高速光耦ELM611进行电气隔离,保证PC机与单片机系统之间没有直接的电气联系,消除环路干扰,减少彼此之间的相互干扰。本例使用的高速光耦具有10MBit/S的传输能力,在进行程序下载和数据交换时,可以使用1~5MHz的频率进行通信,比MAX232 芯片快了很多,图六为原理图,供参考。
图六 高速光耦
祝各位朋友虎年大吉,万事如意!
相关问答
光电开关 5v怎样和plc接线?主要看是模拟量还是数字开关量信号了这种光电开关高低电平变换表示状态改变,可以接单片机数字IO口,状态为输入。需要考虑电平转换,单片机IO口一般为3.3v/5v...
欧姆龙 光电开关 传感器价格多少?-设计本有问必答光电传感器的工作原理光电传感器是通过把光强度的变化转换成电信号的变化来实现控制的。光电传感器在一般情况下...光电传感器在一般情况下,有三...
光线传感器怎么连接 单片机 ?光电传感器通过比较器连接到单片机。光线传感器是可以根据手机所处环境的光线来调节手机屏幕的亮度和键盘灯。距离传感器,又叫做位移传感器,是传感器的一种,...
在 光电 领域, 单片机 有哪些应用?在光电领域,单片机有着广泛的应用。首先,单片机可以用于光电检测,通过光电传感器将光信号转换为电信号,再由单片机进行数据处理和控制。其次,单片机可以用于...
光电 检测 开关 的使用方法是什么[回答]常用的光电开关如红外线光电开关一般有3根引脚,VCC电源正GND电源负OUTPUT输出电压例如1:一个红外光电开关其供电电压为DC1...
光电 耦合器和 单片机 的通信方式?光电耦合器和单片机之间的通信方式可以通过串口通信实现。光电耦合器将光信号转换为电信号,然后通过串口发送给单片机。单片机接收到电信号后,可以解析并处理...
单片机 ,学习型遥控器,只要求学习某一款空调的 开关 即可,做好...一般遥控器为红外信号,所以你只要单片机加上一对红外对管即可,程序发挥下,能做...确认空调已接入电源,遥控有电池,将遥控对向空调,按开关键,正常时,遥控上有显示...
光电 传感器怎么控制220V灯_作业帮[最佳回答]要看你的光电传感器是多少伏电压供电的,如果是24V供电还要再加一个开关电源和一个继电器
如何实现楼梯踏步灯用两个反射感应 开关 控制两台led编程控制器?用单片机系统就可以实现这样的功能。前提是你需要懂单片机的知识,会使用C语言编程。你可以使用两个红外反射型光电二极管,用来检测是否有人通过,然后把检测到...
单片机 控制双向可控硅电路双向可控硅电路问题,求解到底是怎么控制的?是通过程序控制么?如果是求程序?过零触发只能用硬件检测交流电的过零点;交流电过零时,引入单片机,供单片机查询(也可中断)用一I/O口驱动光电耦合器,光耦器输出驱动双向硅程序是你想控制...
