基于单片机的液位测量系统
工作频率:压电晶片的共振频率,波长越长,频率越小,检测距离越大但是精度会降低。
灵敏度:输出功率越高,灵敏度高。
波束角:以传感器中轴线延长线为轴,能量强度减少一半(-3dB)处,这个角度被称为波束角。可以理解为超声波的指向性。该数值越大,容易测到周围物体
盲区:超声波无法检测到的距离值
超声波传感器的种类有很多,根据不同分类方法有以下几类:以使用方法可分为收发一体型、收发分体型(收发各一只);以据结构可分为开放型、防水型、高频型等;以使用环境可分为空气中和水声、固体换能器;
测量原理:
声音在空气中的速度已知,并随温度变化而变化,温度与声速的关系:V=331.3+0.607°C, 超声波传播时间由模块获得,距离就可知。高度h可由h=H-S求得
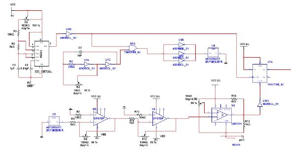
因为之前做过超声波测量的课程设计,用的是分立元件搭起来的电路,可分为3各部分:第一个为超声波发射电路,用555电路产生的40KHz的方波并上RC非门产生4Hz的方波,产生的波形如下(即模块的多少秒脉冲信号)第二部分为接收电路,将收到的信号进行放大、比较在经触发(器)电路得到返回时间波形。第三部分是功率驱动电路。详细的波形如下图2
当时对模电内容真的不是很了解,对原件的选型都不清楚的,所以大家都会用同一种电路,减少工作量嘛,当时放大器选的op37,op07应该能用,这个要两级放大。这个调试的过程就不详细说了,有点曲折,也是因为不太理解模拟的东西。测出来的有1m多吧,但是要求只看你的波形,不要求精度,所以就完成了。当然自己设计的模拟类的东西是效果肯定是没有人家研究出来模块的好,这是肯定的可能当时也就为了完成这个任务而已。也因为之前做过,比较熟悉,所以才选这个课题,,当然上面的不是毕设的作品,只是简单的课程设计,介绍只是为了让大家先了解了解电路,直接用模块就不是涉及这些了。
回归到正题
超声波模块用的是KS103这款,测量范围大,可选择多种量程测量和多种测量指令可返回时间和距离,模块内含有温度传感器,可进行温度补偿,补偿后精度最高可达到毫米级,系统稳定。使用也比较方便,该模块由两种接口IIC、TTL串口,可通过硬件连接选择。
最简单的是串口模式,串口发送16进制的指令,串口中断要判断高电位且接受完数据后要清除接收寄存器,不然容易造成接收错误,这个就是核心,简单但是容易出错。当然建议先用USB—TTL连接器电脑,用串口助手先调试,弄清楚数据类型,指令发送,最后应用在单片机上。STM32串口发送还是有个小问题,这是我后来才发现的,但不影响该作品的功能,在下个帖子我会涉及到。
显示屏用的是0.91寸OLED屏,屏幕小,IIC接口,就4pin线。
wifi传输数据用的是ESP8266这个模块,把它配置成路由器模式与单片机连接,将数据通过WIFI发送至移动终端。也是先连接到电脑。用串口助手进行AT指令调试。
单片机我用的是stm32F103ZET6,其实用小的芯片就够了比如说48pin的RCT6之类的,双串口就行了。但串口也可以,超声波模块就要改用IIC。
硬件部分就是这样,在作品中软件加入了按键选择测量模式的功能,可选择发送不同的测试指令。
成品:
毕设做的不是做的太好,也很丑,总体的测距功能是能实现的精度也够,这个不一定用来测液面的,正常测距就可以,液面低的时候会测不准。备注下:不同物体对超声波的反射吸收不一样,会有一定的误差。
51单片机超声波水位控制器设计 (C源码+PCB+原理图与实物制作)
最近几天总是下雨,搞的人心情也很差,昨天看到有粉丝留言说,导师让他们组做一个关于超声波控制液体水位的项目,但是无从下手,希望我帮帮他,可以有偿。他是我的铁粉,下面我就把我前段时间帮人家设计的一个超声波水位自动控制系统 分享出来,希望可以帮到他们。
51单片机超声波水位控制器设计
设计说明:
本设计中液晶显示有4个字母,分别为
H------容器的最高水位设定值(不能高于实际高度) L------容器的最低水位设定值
D-----容器实际高度(可以设置)
C-----容器内液体的高度(在实际演示中,障碍物离探头越近,液晶C显示越大,因为障碍物好比液面,离探头近了说明水位高了)
特别提醒:如果容器实际高度D你设置为1米,那么C液体的高度最高能测到98cm,因为探头的盲区在2cm左右。如果D设为2米,那么最高能测到1.98m.
按键功能分别为:设置键 增加键 减小键 复位键
三个指示灯的分别功能为:红色----超过设定的最高水位H 黄色-----低于设定的最低水位L
绿色----最高H和最低L中间
本文采用AT89C52单片机系统实现了水塔水位的自动控制,设计出一种低成本、高实用价值的水塔水位控制器。该系统具有水位检测、水位高度LCD显示、低水位高水位报警以及自动加水等功能。
本设计过程中主要采用了传感技术、单片机技术、光报警技术以及弱电控制强电的技术。本设计传感器使用了超声波模块,并且详细阐述了超声波测距测的原理,给出了系统构成框图。此系统具有易控制、工作可靠、测量精度高的优点,可实时监控液位。并采用52单片机系统控制整个电路的信号处理以及采用光电耦合和继电器来实现弱电控制强电来实现加水系统的自动控制。它能自动完成水位检测、光报警、上水停水的全部工作循环,保证液面高度始终处于较理想的范围内,它结构简单,制造成本低,灵敏度高,节约能源显著,是用于各种高层液体储存的理想设备。
为了大家更好地理解,请如下看示意图
制作出来的实物图如下:
AD的设计图如下:
超声波水位控制器元件清单
1) 9*15万用板 1
2) AT89C51单片机 1
3) 超声波探头 0
4) 40脚IC座 1
5) 4脚排针 0
6) 杜邦线4根 0
7) 继电器*2 0
8) LCD1602液晶 1
9) 103电位器 0
10) 16脚IC座 0
11) 16脚排针 1
12) 蜂鸣器 0
13) 8550三极管*3 0
14) 1k电阻*8 0
15) 10k电阻 0
16) 10uf电容 0
17) 30pf电容*2 0
18) 12M晶振 1
19) 3mmLED(红、绿各2个,黄1个) 0
20) 轻触按键*4 1
21) 自锁开关 1
22) DC电源插口 1
23) USB电源线(电池盒)
24) 直流水泵*2(根据客户自选)
单片机程序源码如下:
/***************************************************************
名称:基于51单片机的超声波水位监测报警系统
单片机型号:AT89C51
单片机设置:时钟12T,晶体12MHZ
作者:从零开始学单片机
注:修改增加水泵控制和排水控制,即双继电器
***************************************************************/
#include <reg51.h>
#include <intrins.h> // 包含循环移位:_cror_
#include "main.h"
//----------------------------------------------------------------------
uchar code TabNumASCII[10] = {'0','1','2','3','4','5','6','7','8','9'};
bool g_flag = isNo; //用于标记超时(65.536ms)
bool g_flag05s = isNo; //用于标记0.52秒
uchar ucCount = 0; //用于计数0.52秒
uint uiH = 80; //设定的最高报警水位 H
uint uiL = 30; //设定的最低报警水位 L
uint uiD = 100; //检测探头到水库底部的距离 D
bool g_flagSwitch = isNo; //控制阀门连续开启间隔延时(保护)标志
bool g_flagBeepTimer = isNo; //定时提醒标志
//-----------------------------------------------------------------------
// 延时10us
void delay10us(void) //@12MHz
{
unsigned char i;
_nop_();
i = 2;
while (--i);
}
// 延时100us
void delay100us(void) //@12MHz
{
uchar i;
_nop_();
i = 47;
while (--i);
}
// 延时125us
void delay125us(void) //@12MHz
{
unsigned char i;
i = 60;
while (--i);
}
// 延时5ms
void delay5ms(void) //@12.000MHz
{
unsigned char i, j;
i = 10;
j = 183;
do
{
while (--j);
} while (--i);
}
// 延时500ms
void delay500ms(void) //@12MHz
{
unsigned char i, j, k;
_nop_();
i = 4;
j = 205;
k = 187;
do
{
do
{
while (--k);
} while (--j);
} while (--i);
}
//-----------------------------------------------------------------------
//初始化IO端口
void initIO(void)
{
P0 = 0xff;
P1 = 0xff;
P2 = 0xff;
P3 = 0xff;
}
// 初始化定时器0,定时器时钟12T模式 模式1,16位 @12.000MHz
void initTimer0(void)
{
TMOD &= 0xF0; //设置定时器模式
TMOD |= 0x01; //设置定时器模式
TL0 = 0; //定时器初值清零
TH0 = 0; //定时器初值清零
//TR0 = 1; //开定时器0
ET0 = 1; //开定时器0中断
EA = 1; //开总中断
}
// 初始化定时器1,定时器时钟12T模式 模式1,16位 @12.000MHz
void initTimer1(void) //50毫秒@12.000MHz
{
TMOD &= 0x0F; //设置定时器模式
TMOD |= 0x10; //设置定时器模式
TL1 = 0xB0; //设置定时初值
TH1 = 0x3C; //设置定时初值
TR1 = 1; //定时器1开始计时
ET1 = 1; //开定时器0中断
}
//-----------------------------------------------------------------------
//定时器0中断
void zd0(void) interrupt 1
{
g_flag = isYes; //中断溢出标志,g_flag = isYes超过测距范围
if(++ucCount >= 8)
{
ucCount = 0;
g_flag05s = isYes; //g_flag05s = isYes定时0.52秒到,用于测量周期延时
}
TL0 = 0; //设置定时初值
TH0 = 0; //设置定时初值
}
//定时器1中断 定时50ms
void tm1_isr() interrupt 3 using 1
{
static uchar count = DATA_switchTime; //50ms的200倍 = 10S
static uchar uiCount = 1200; // = 1分钟
static uint uiCount_BeepTimer = DATA_BeepTimer;
TL1 = 0xB0; //设置定时初值
TH1 = 0x3C; //设置定时初值
if (g_flagSwitch == isNo)
{
if (count-- == 0) //50ms * 200 -> 10s
{
count = DATA_switchTime;
g_flagSwitch = isYes;
// TR1 = 0;
}
}
if(g_flagBeepTimer == isNo)
{
if (uiCount-- == 0) //= 1分钟
{
uiCount = 1200;
if(uiCount_BeepTimer-- == 0)
{
uiCount_BeepTimer = DATA_BeepTimer;
g_flagBeepTimer = isYes;
// TR1 = 0;
}
}
}
}
//-----------------------------------------------
//外部中断1
void exint1() interrupt 2
{
EX1 = 0; //关闭当前中断
TR0 = 0; //关闭时器0
}
//-----------------------------------------------------------------------
//读LCD忙状态并等待忙状态结束
void LCD_waitNotBusy(void)
{
IO_LCD_Data = 0xFF;
io_LCD_RS = 0;
io_LCD_RW = 1;
io_LCD_E = 0;
_nop_();
_nop_();
io_LCD_E = 1;
while(IO_LCD_Data & 0x80); //检测如果是忙信号,一直等到不忙
}
//给LCD写指令
void LCDWriteCommand(uchar command,bool ifReadBusy) //ifReadBusy = 1 时先进行忙检测
{
if (ifReadBusy == isReadBusy) LCD_waitNotBusy(); //根据需要检测忙
IO_LCD_Data = command;
io_LCD_RS = 0;
io_LCD_RW = 0;
io_LCD_E = 0;
_nop_();
_nop_();
io_LCD_E = 1;
}
//给LCD写数据
void LCDWriteData(uchar dat)
{
LCD_waitNotBusy(); //等到不忙
IO_LCD_Data = dat;
io_LCD_RS = 1;
io_LCD_RW = 0;
io_LCD_E = 0;
_nop_();
_nop_();
io_LCD_E = 1;
}
// 初始化LCD1602液晶显示屏
void initLCD1602(void)
{
uchar i;
IO_LCD_Data = 0; // 数据端口清零
for(i = 0; i < 3; i++) // 设置三次显示模式
{
LCDWriteCommand(0x38,isNotReadBusy); // 不检测忙信号
delay5ms();
}
LCDWriteCommand(0x38,isReadBusy); // 设置显示模式,检测忙信号
LCDWriteCommand(0x08,isReadBusy); // 关闭显示
LCDWriteCommand(0x01,isReadBusy); // 显示清屏
LCDWriteCommand(0x06,isReadBusy); // 显示光标移动设置
LCDWriteCommand(0x0F,isReadBusy); // 显示开及光标设置
}
//按指定位置显示一个字符
void putOneCharToLCD1602(uchar line, uchar position, uchar ucData)
{
line &= DATA_LineMax;
position &= DATA_PositionMax;
if (line == DATA_LineTow) position |= 0x40; //当要显示第二行时地址码+0x40;
position |= 0x80; //设置两行显示格式 D7 = 1;
LCDWriteCommand(position, isReadBusy); //发送命令 设置字符地址
LCDWriteData(ucData); //写入字符的数据
}
//按指定位置显示一串字符
void putLineCharsToLCD1602(uchar line, uchar position, uchar count, uchar code *ucData)
{
uchar i;
for(i = 0; i < count; i++) //连续显示单个字符
{
putOneCharToLCD1602(line, position + i, ucData[i]);
}
}
//按指定位置连续显示三个字符(三位数字)
void putThreeCharToLCD1602(uchar line, uchar position, uint uiNumber)
{
uiNumber %= 1000;
putOneCharToLCD1602(line, position, TabNumASCII[uiNumber / 100]);
putOneCharToLCD1602(line, ++position, TabNumASCII[uiNumber % 100 / 10]);
putOneCharToLCD1602(line, ++position, TabNumASCII[uiNumber % 100 % 10]);
}
// 按键检测子程序,有键按下返回键端口数据,无键返回0
uchar GetKey(void)
{
uchar KeyTemp = (IO_KEY | DATA_KEY_ORL); //获取按键端口数据
if( KeyTemp != DATA_KEY_Null ) // 如果不为空
{
uchar CountTemp = 0;
do
{
delay125us();
if(KeyTemp != (IO_KEY | DATA_KEY_ORL)) return 0; //在延时期间检测键,如果不稳定保持则退出
} while(++CountTemp > Data_Key20msCountMax); // 延时20ms去抖动
while((IO_KEY | DATA_KEY_ORL) != DATA_KEY_Null); //等键释放
return KeyTemp; // 有键按下返回键端口数据
}
return 0; // 无有效键返回0
}
//加一
uchar INC_Number(uchar Number, uchar Min, uchar Max)
{
if(Number >= Max) return Min; else return (++ Number);
}
//减一
uchar DEC_Number(uchar Number, uchar Min, uchar Max)
{
if(Number <= Min) return Max; else return (-- Number);
}
// 检测到有按键后 这里执行按键任务
void execute_key_task(uchar ucKeyValue)
{
uchar state = 0; //定义调整数据的状态变量
uchar keyValue = 0; //定义键值得临时变量
if(ucKeyValue != DATA_KEY_Set) return; //不是设置键退出
//是设置键继续-----------------------------------------------------
putLineCharsToLCD1602(lineTow, 8, 8, "C:000cm "); //清零显示当前距离CURRENT
putThreeCharToLCD1602(lineOne, 8 + 2, uiD); //光标调整到调整总距离(检测探头到水库底部的距离“D:000cm”)
while(1)
{
keyValue = GetKey();
if(keyValue == 0) continue;
switch(keyValue)
{
case DATA_KEY_Set:
{
// 如果按的是设置键,顺序设置总距离D——高水位H——低水位L——退出
switch(state)
{
case 0: // 如果是设置总距离状态,改变为设置高水位状态,并显示高水位,实现移动光标到高水位后面
{
state = 1;
putThreeCharToLCD1602(lineOne, 0 + 2, uiH);
}
break;
case 1:
{
uchar tempMax = uiD - DATA_uiD_Min;
if(tempMax < 2 + 2) tempMax = 2 + 2;
if(uiH > tempMax)
{
uiH = tempMax;
putThreeCharToLCD1602(lineOne, 0 + 2, uiH);
}
else if(uiH < 2 + 2)
{
uiH = 2 + 2;
putThreeCharToLCD1602(lineOne, 0 + 2, uiH);
}
state = 2;
putThreeCharToLCD1602(lineTow, 0 + 2, uiL);
}
break;
case 2:
{
if(uiL > uiH - 2)
{
uiL = uiH - 2;
putThreeCharToLCD1602(lineTow, 0 + 2, uiL);
}
return;
}
break;
}
}
break;
// 如果按的是增加键,改变相应数据并显示
case DATA_KEY_INC:
{
switch(state)
{
case 0:
{
uiD = INC_Number(uiD, DATA_uiD_Min, DATA_uiD_Max);
putThreeCharToLCD1602(lineOne, 8 + 2, uiD);
}
break;
case 1:
{
uchar tempMax = uiD - DATA_uiD_Min;
if(tempMax < 2 + 2) tempMax = 2 + 2;
uiH = INC_Number(uiH, 2, tempMax);
putThreeCharToLCD1602(lineOne, 0 + 2, uiH);
}
break;
case 2:
{
uiL = INC_Number(uiL, 0, uiH - 2);
putThreeCharToLCD1602(lineTow, 0 + 2, uiL);
}
break;
}
}
break;
// 如果按的是减少键,改变相应数据并显示
case DATA_KEY_DEC:
{
switch(state)
{
case 0:
{
uiD = DEC_Number(uiD, DATA_uiD_Min, DATA_uiD_Max);
putThreeCharToLCD1602(lineOne, 8 + 2, uiD);
}
break;
case 1:
{
uchar tempMax = uiD - DATA_uiD_Min;
if(tempMax < 2 + 2) tempMax = 2 + 2;
uiH = DEC_Number(uiH, 2, tempMax);
putThreeCharToLCD1602(lineOne, 0 + 2, uiH);
}
break;
case 2:
{
uiL = DEC_Number(uiL, 0, uiH - 2);
putThreeCharToLCD1602(lineTow, 0 + 2, uiL);
}
break;
}
}
break;
}
}
}
// 蜂鸣器
void buzzerCall(void)
{
uchar i;
for(i = 0; i < 90; i++)
{
io_Buzzer = 0;
delay100us();
io_Buzzer = 1;
delay100us();
delay100us();
}
delay100us();
delay100us();
}
//计算水位
bool CalculatedWaterLevel(void)
{
uchar i = 8 + 2; //当前水位的数字在LCD屏显示的起点位置
uint uiTime; //声波传播时间
ulong ulDis; //实时测量到距离
uiTime = TH0 << 8 | TL0;
ulDis = (uiTime * 3.40) / 200; //计算当前测量的距离,单位cm
TH0 = 0;
TL0 = 0;
if((ulDis > uiD) || (g_flag == isYes )) // ulDis > uiD 超出测量范围;g_flag == isYes超时;
{
g_flag = isNo;
TR0 = 0;
putLineCharsToLCD1602(lineTow, i, 3, "Err"); // 显示Err
//阀门动作:
// if(g_flagSwitch == isYes)
// {
// io_Control_Inlet = isio_Control_Inlet_OFF;
// io_Control_Outlet = isio_Control_Outlet_ON;
// g_flagSwitch = isNo;
// }
//指示灯:
ioLed_Red = ! ioLed_Red; // 三个灯同时快速闪亮
ioLed_Green = ! ioLed_Green;
ioLed_Yellow = ! ioLed_Yellow;
// 蜂鸣器叫:
if(buzzerCallFlag == isCall)
{
buzzerCall(); // 蜂鸣器叫
}
return isNo; // 返回错误信息
}
else
{
ulDis = uiD - ulDis; // 当前水位C = 总距离 - 当前检测到的距离
if(ulDis > uiH) // 如果水位超高
{
//阀门动作:
io_Control_Inlet = isio_Control_Inlet_OFF;
io_Control_Outlet = isio_Control_Outlet_ON;
g_flagSwitch = isNo;
//指示灯:
ioLed_Red = ! ioLed_Red; // 红灯闪
ioLed_Green = isLedOFF;
ioLed_Yellow = isLedOFF;
// 蜂鸣器叫:
if(ulDis - uiH > (uiD - uiH) / DATA_alarmCoefficient) //当“当前水位”超出最高水位“ ((“总高度减高水位)除以2的值”)时报警
{
buzzerCall(); // 蜂鸣器叫
}
}
else if(ulDis < uiL) // 如果水位超低
{
//阀门动作:
if(g_flagSwitch == isYes)
{
io_Control_Outlet = isio_Control_Outlet_OFF;
io_Control_Inlet = isio_Control_Inlet_ON;
g_flagSwitch = isNo;
}
//指示灯:
ioLed_Red = isLedOFF;
ioLed_Green = isLedOFF;
ioLed_Yellow = ! ioLed_Yellow; //黄灯闪
// 蜂鸣器叫:
if( uiL - ulDis > uiL / DATA_alarmCoefficient)//uiL / 2 当“当前水位”低于“低水位” “低水位除以2的值”时报警
{
buzzerCall(); // 蜂鸣器叫
}
}
else // 水位在正常范围
{
ioLed_Red = isLedOFF;
ioLed_Green = ! ioLed_Green;
ioLed_Yellow = isLedOFF;
}
putThreeCharToLCD1602(lineTow, i, ulDis);
return isYes;
}
return isYes;
}
void main(void)
{
initIO(); //初始化IO端口
delay500ms(); //启动延时,给器件进入正常工作状态留够时间
initLCD1602(); //LCD初始化
putLineCharsToLCD1602(lineOne, 8, 8, "D:000cm "); //显示distance (总)距离(检测探头到水库底部的距离)D
putThreeCharToLCD1602(lineOne, 8 + 2, uiD); //显示三位数值
putLineCharsToLCD1602(lineOne, 0, 8, "H:000cm "); //显示设定的最高报警水位H
putThreeCharToLCD1602(lineOne, 0 + 2, uiH); //显示三位数值
putLineCharsToLCD1602(lineTow, 0, 8, "L:000cm "); //显示设定的最低报警水位L
putThreeCharToLCD1602(lineTow, 0 + 2, uiL); //显示三位数值
putLineCharsToLCD1602(lineTow, 8, 8, "C:000cm "); //显示当前CURRENT水位C
initTimer0(); //初始化定时器0
initTimer1();
//阀门动作:初始先排水
io_Control_Inlet = isio_Control_Inlet_OFF;
io_Control_Outlet = isio_Control_Outlet_ON;
g_flagSwitch = isNo;
while(1)
{
io_US_TX = 1; //启动超声波模块信号
delay10us();
io_US_TX = 0;
while(io_US_RX == 0); //等待计时开始
TR0 = 1; //开启定时器0,计时开始
IT1 = 1; //设置外中断INT1输入信号模式(1:Falling only仅下降沿有效 0:Low level低电平有效)
EX1 = 1; //使能外中断INT1
while(EX1 == 1 && g_flag == isNo)//等待中断或超时退出
{
uchar ucKeyValue = GetKey(); //在等待中检测按键
if(ucKeyValue) execute_key_task(ucKeyValue); //如果有键按下则执行按键任务
}
if(CalculatedWaterLevel() == isNo) continue; //计算水位,如果超出范围返回isNo并重新循环
TR0 = 0; //暂时关闭定时器0
//清零定时器和计数变量以及标志
TL0 = 0;
TH0 = 0;
g_flag = isNo;
ucCount = 0;
g_flag05s = isNo;
TR0 = 1; //打开定时器0
鉴于篇幅限制,只能写部分代码
最后,如果有什么意见或者建议欢迎您留言给我,让我们共同学习一起进步,
如果需要 完整代码或设计文件,请在下方留言或者私信我,看到后会第一时间回复。
谢谢!
感谢你的阅读,希望您有所收获,喜欢请点赞评论加关注!
相关问答
求 单片机 水位监测系统程序,要求如下 - 懂得LJMPQ0032HORG0032HQ0032H:JBP1。0,QA;如果开关1接通转灯2亮则水位过高CLRP1。3SJMPQBQA:SETBP1。3;水位过高灯2亮CLRP1。4;水位LJMP...
利用 单片机 进行 液位 检测并显示的基本原理进行阐述?单片机液位检测原理是通过将传感器与单片机连接,实时检测液位高低,将传感器输出的信号转换为数字信号并进行处理,最终通过LED或LCD等显示器显示液位高低情况。...
...线直接接51 单片机 的I/O口吗?另外它的水位 测量 是电_汽配人问答[最佳回答]一个热敏电阻,测量水温;一个可变电阻,电阻值根据水位变化而变化。用万用表打一下就能找出来。至于你要怎么控制,那就把这两个电阻连接到你的电路中...
基于 单片机 的太阳能热水器水位温度显示仪的课程设计这个设计应该不困难,焦点是液位显示,你准备怎么实现。热敏电阻用ad测个电压...1:使用寿命超过三年,水位测量传感器可能到寿命了。2:使用时间长没有保养,看传...
lg洗衣机水位传感器怎么 测量 好坏?判断洗衣机水位传感器好坏方法:1、检查前首先确认洗衣机盛水桶里没有残留水、导气管有无扭结或堵塞的现象。2、电磁式水位传感器(水位传感器):若水位传感器...
智能马桶水位传感器原理-ZOL问答进行电容测量,并将得到的信号转换为数字信号,再通过处理单元计算出当前的液位高...线路通知单片机系统分析,是关闭还是打开进水。如有故障,需重新购买安装,维护...
求解C语言编写的51 单片机 用按键实现 暂停 开启-ZOL问答再次按按键就唤醒单片机};4水位{当水位 单片机 测温电路?,校车人脸测温机性价比好不好??
[回答]近一直讨论鸿慧科技这个公司,上网一搜总部就在我们深圳离得进直接去了,当天就签了他们四线探头结构见图,就是利用电阻变化来检测温度和水位。51单...
豆浆机无水检测原理?1:一般的豆浆机水位检测器是通过水接地检测水位情况。2:K1是防干烧,那么当无水时,K1由5V直连,那么LM324的引脚2为5V,引脚3为2.5V(双10K分压),那么运放...1:...
水位控制器和水位开关有什么区别?水位控制器和水位开关的区别:水位控制器是一种开关的控制电路,可根据水位变化发出不通的电信号量。一般是利用水的导电作用(水中有离子),通过水和不同高...
