给初学单片机朋友的干货,如何用单片机制作模拟交通灯?
在生活中十字路口经常会见到交通信号灯,很多朋友都习以为常,初学电子或单片机的小伙伴们想知道如何动手实现这样的电路吗?今天我利用单片机基础知识手把手教大家如何实现一个模拟交通灯的电路。而现实中的交通灯都是用大功率器件来驱动的,例如到功率三极管或晶闸管等。那其控制电路也必须要单片机芯片,我们讲的是比较典型的一种国产芯片,STC宏晶公司出产的,其改进信号的运行速度是普通C51的十多倍,如果想学高端的单片机芯片,比如STM32、ARM、甚至DSP等高端单片机芯片,我认为先学好C51在学高端的,这样学习循序渐进,不会打消自己的学习积极性,便于建立自己学好单片机的信心。好了。我们言归正传,下面我们说说设计要求,我们是用万能PCB板由C51单片机焊接组成单片机最小应用系统,控制南北和东西两条干线十字路口的交通信号灯量灭,同时用两位共阳极的数码管进行倒计时。使两条干线交替成为放行线和禁止线。刚上电的时候东西绿色灯亮40 秒,然后红色灯亮30秒,黄灯亮3秒;南北绿色灯亮30 秒,然后红色灯亮40秒,黄灯亮3秒。执行一周期然后如此循环。
设计步骤
制作步骤1:根据控制要求选择电子元器件并绘制电路原理图
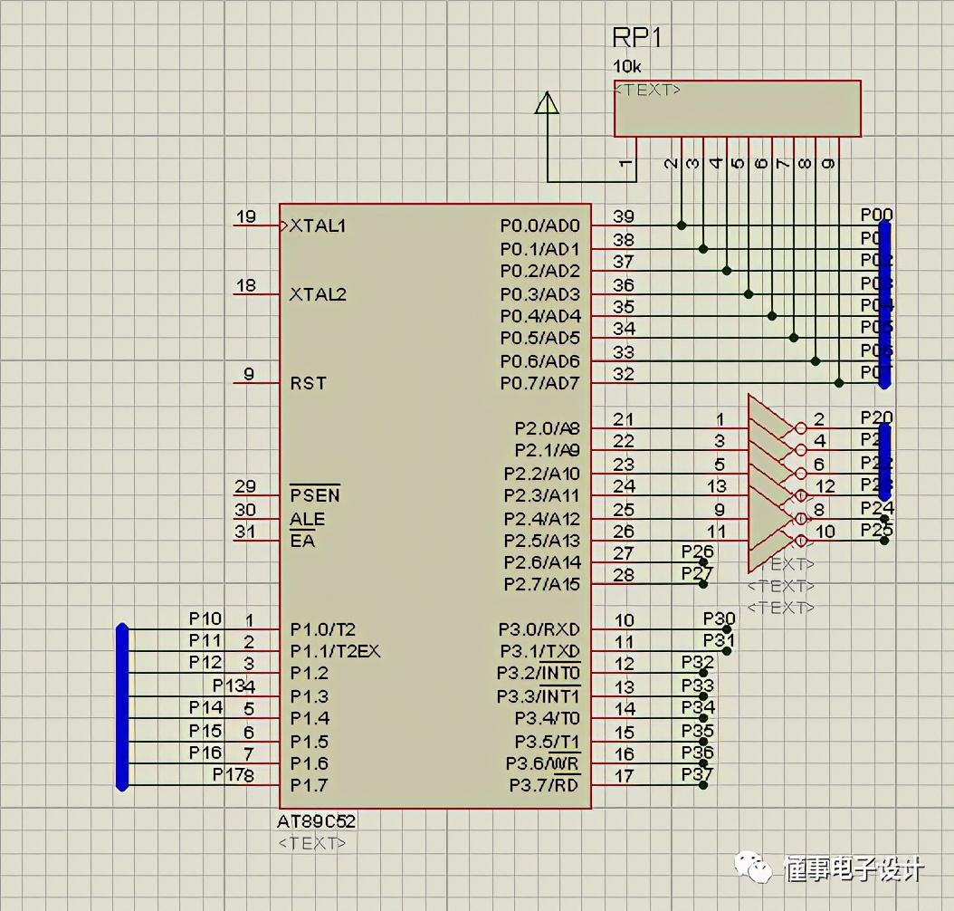
用AD10绘制电路原理图
电子元器件明细表
单片机芯片STC89C52RC+ 1片
共阳数码管 2个
发光二极管 12个 (两红、两绿、亮黄)
排阻10K欧 1个
限流电阻220欧姆 12个
三极管PNP型9102 2个
晶振11.0592MHZ 1个
电解电容10uF 1个
瓷片电容30P 2个
电阻10K欧 1个
电阻100欧 1个
微动按键 1个
电阻330欧 2个
PCB万能电路板 1块
步骤2:根据电路原理图编写控制程序
我们写的程序由于是底层驱动程序,需要参考电路原理图,我们参考下面的原理图。因此要根据电路原理图来进行编写,程序不长,程序主要有主程序、亮灯转换程序、数码管扫描程序、定时中断程序四部分组成。如果不清楚的可以在讨论区留言,我们互相讨论。
便于读程序是参考原理图
参考程序如下:
#include<reg51.h>
#define seg_port0 P0//段码口
unsigned char code seg_code[ ]={0x3f,0x06,0x5b,0x4f,0x66,0x6d,0x7d,0x07,0x7f,0x6f};
unsigned char timer=0;
bit flag1s=1;
sbit ew_red=P3^0;//东西方向红灯
sbit ew_green=P3^1;//东西方向绿灯
sbit ew_yellow=P3^2;//东西方向黄灯
sbit sn_red=P3^3;//南北方向红灯
sbit sn_green=P3^4;//南北方向绿灯
sbit sn_yellow=P3^5;//南北方向黄灯
sbit wela1=P1^1;//数码管位选信号
sbit wela2=P1^2;
sbit Latch=P1^0;
void traffic_light();//交通灯亮灯转换函数声明
void main(void)//主函数
{
EA=1;//打开总中断
Latch=1;
TH0=(65536-1000)/256;//设置定时初值
TL0=(65536-1000)%256;
ET0=1;//定时使能打开
TR0=1;//打开定时器
TMOD=0x01;//设置定时中断模式
while(1)
{
if(flag1s)//判断是否1秒到,位声明为flag1s
{
flag1s=0;
traffic_light();
}
}
}
void traffic_light( )//交通灯转换子程序
{
static unsigned char color=0;
static unsigned char timer=0;//因为在两个函数中都用到此变量所以要用设置为全局变量
if(timer==0)
{
switch(color)
{
case 0:sn_red=0;sn_green=1;sn_yellow=1;
ew_green=0;ew_red=1;ew_yellow=1;
timer=39;color=1;break;
case 1:sn_red=1;sn_green=0;sn_yellow=1;
ew_green=1;ew_red=0;ew_yellow=1;
timer=29;color=2;break;
case 2:sn_red=1;sn_green=1;sn_yellow=0;
ew_green=1;ew_red=1;ew_yellow=0;
timer=3;color=0;break;
default:break;
}
}
else
{
timer--;
seg_port0=seg_code[timer%10];
seg_port0=seg_code[timer/10%10];
}
}
void led_scan(void)//数码管扫描子程序
{
static unsigned char i=0;
switch(i)
{
case 0: wela1=0;wela2=1;i++;seg_port0=seg_code[timer%10];
break;
case 1:wela1=1;wela2=0;i=0;seg_port0=seg_code[timer/10%10];
break;
default:break;
}
}
void interrupttimer0() interrupt 1//定时中断子程序
{
static unsigned int tmr1s=0;
TH0=(65536-1000)/256;
TL0=(65536-1000)%256;
led_scan();
tmr1s++;
if(tmr1s>=1000)
{
tmr1s=0;
flag1s=1;
}
}
步骤3:根据电路原理图和编写好的控制程序进行PROTEUS软件仿真
用PROTEUS软件仿真,主要是验证自己所写的程序是否正确,但能通过仿真并不一定能在电路板上把程序跑起来,需要后续的调试。这一环节可以根据自己的具体情况进行删减。由于仿真是在理想状态下进行的,由于运行准确度的考虑,我没加三极管驱动,主要为了验证程序的正确性。
仿真南北绿灯亮东西红灯亮进行中
南北红灯亮东西绿灯亮进行中
南北黄灯亮东西黄灯亮等待下一循环中
步骤4:根据电路原理图用PCB万能板焊接电路
焊接时要注意的有以下几点:
第一点是在焊接单片机芯片时最好先焊接DIP-40插座或者用自紧锁插座,焊接好插座后再把单片机芯片安装上,如果没有这些插座在焊接时一般要断电用电烙铁的余热进行焊接,因为单片机内部用了大量的COM管对静电防范要求很高,这样通过断电用电烙铁的余热焊接40个引脚3次就可以焊接完成,同时能够确保单片机芯片被损坏。
第二点是在焊接单片机时钟晶振时,设计好晶振的位置,要尽可能的把晶振离单片机近些,同时要选好晶振的稳频电容,一般其容量在20P~30P之间就能满足要求。
第三点是要注意发光二极管的极性,一般长引脚是发光二极管的正极,短脚是发光二极管的负极,不要接错。
可用锁紧口插座方面烧写程序
焊接时所用的DIP-40芯片插座
焊接电路板正面
步骤5:焊接好电路板进行调试
51单片机电源要加5v不能太高,否则会烧坏芯片。前两天刚自己做好一个可调稳压电源,调节好电源5V,在没接电源之前一定要先检查一下焊接的电路板,主要看看极性有没有接错,有没有虚焊、漏焊等。检查没有问题可以通电试验。
南北绿灯亮东西红灯亮进行中
南北红灯亮东西绿灯亮进行中
南北黄灯亮东西黄灯亮等待下一循环中
以上是为各位刚学单片机朋友提供了开发的思路和经验,可以让大家从实践过程中提高自己发现问题、分析问题、解决问题的能力。 想学好单片机这门技术,只能是拿起烙铁焊电路,动手写程序,我们在学习技术的时候,一定要多动脑筋,遇到问题后,三思而后问。每天前进一小步,坚持一段时间后回头看看,就会发现你学会了很多。
欢迎刚学习单片机的小伙伴们转载、讨论。感觉喜欢的朋友给个赞哦!!
基于51单片机的交通灯仿真
今天分享一个51单片机的交通灯仿真。
51单片机交通灯通常也是大部分学校课程设计的主要题目之一。而且制作资料晚上多得是。今天分享的这个Proteus仿真绘制的还是比较精美的,资源来源于网络。话不多说先上静态图。
交通灯Proteus仿真图
仿真图完整的绘制了一个十字路口的状态图,包括路口的红绿灯、行人、斑马线及道路标识,十分生动形象。
系统在东西方向及南北方向各设置了两组红绿灯和倒计时装置。倒计时装置采用的是2位7段式数码管显示器,采用动态扫描的方式进行驱动。
该仿真在设定直行灯的同时还设置了左转指示灯,同时在人行横道上设置了通行指示灯。
仿真中数码管的位选信号通过非门与单片机的IO相连接,这样可以增加单片
机IO的驱动能力,在实际的应用时也可以采用三极管作开关进行控制。
功能按键
在仿真图的左下设置有是三个独立按键,分别是“繁忙”、“时间+”、“时间-”,通过字面意思,这几个按键是用于设定路口的时间参数的。具体的功能接下来进行动态测试时就会知道了。
通行时间指示
仿真界面点击运行按钮。可以看到东西方向红灯状态60秒,南北方向绿灯状态40秒。时间采用的是倒计时的方式,数码管采用的动态扫描的方式,程序运行的很流畅,没有卡顿出现。绿灯信号周期的后三秒,黄灯会闪烁,每个周期会有20秒的左转通行时间,左转指示灯会亮起。
按下繁忙键后信号周期会从原定的60秒变为45秒,左转时间不变依旧是20秒,改变的是直行通行的时间。
通过“时间+”和“时间-”按键可以修改信号周期的时间长度,步进值为5,下限为40秒,上限值为99(这个功能可能存在一个小小的缺陷,当累加达到上限以后再进行减操作的时候是从99开始递减,这样信号周期就是94、89......与增加时不一致,追求完美的小伙伴可以自行修改一下)。
老规矩贴张程序图,程序里面中文注释比较齐全,感兴趣的朋友可以私信获取资源。
相关问答
交通灯单片机 接法?1,单片机1只,如果单片机要使用外部振荡器,+1个晶体两个电容;2,红色、绿色、黄色LED灯若干个;3,用于对LED限流的电阻若干个;4,5V直流电源1个或干电池3...1,...
求 单片机 (红绿灯)程序?ORG0000H;主程序的入口地址LJMPMAIN;跳转到主程序的开始处ORG0003H;外部中断0的中断程序入口地址ORG000BH;定时器0的中断程序入口地址LJMPT0_INT;跳转到中断服.....
交通事故红绿灯能人为改变吗?红绿灯可以通过人为调整时间,也可以通过感应,自动调整时间,红绿灯在路口设有车辆检测器,方案是由计算机或智能控制机计算,可以随时改变。目前最简单的是定...
红绿灯, 单片机 是多少位数?灯顺序L8红,L7黄,L6绿,L5蓝,L4红,L3黄,L2绿,L1白5,6位数码管对应AB路口。灯顺序L8红,L7黄,L6绿,L5蓝,L4红,L3黄,L2绿,L1白5,6位数码管对应AB路口。
急求一 交通灯 程序和电路图要求如下、基本要求(1)手工焊接出...[最佳回答]电路图的话:P0口接数码管七个段码引脚,P2口接段码选通位,K0接P3.5,K1接P3.6,K4接P3.7,K3接P3.2,K2接P3.3.最小系统其实就是复位电路和晶振起振电路,...
城市红绿灯控制是用plc还是 单片机 ?城市红绿灯控制一般采用PLC(可编程逻辑控制器)进行控制。PLC具有高稳定性、灵活性和可编程性,能够满足复杂的交通控制需求,并具有良好的抗干扰能力。PLC还可...
proteus 单片机 红绿灯怎么不亮?数码管的有一个位的其中一段不亮,而其他位的该段能正常显示。这有些不符合常理,因为共阳数码管的4个为的段是连在一起的,如果是程序问题或者硬件连接有问题,...
什么是 交通灯 ?交通灯是各个国家管理交通的重要工具,是城市交通最重要的组成部分,对于疏导交通流量、提高道路通行能力,减少交通事故有明显效果。近年来随着科技的飞速发展,...
单片机 独立按键控制流水灯的C语言程序怎么写?首先选择一款单片机学习。推荐使用51单片机:简单好用资料多。网上随便找一套入门视频教程就行了。如果c语言不会的话,先学c语言。如果c语言已经入门了,就可...
交通红绿灯工作原理的重要内容是什么?交通信号灯是用计算机语言的逻辑来编写的,根据不同的交通路口设定时间。由单片机芯片控制起灯亮的时间和灭的时间;具体就是当红灯该亮时,单片机控制信号灯红...

