运用脉冲法,检测飞机电气线路的故障
本文重点研究故障判断及其定位方法,对检测原理进行了详细地分析,设计了电路原理图,编写了相应的软件程序,并给出线路测试仪的基本构型。
飞机内部导线会因为机龄,或对水、紫外线、温度、振动和过载的影响,以及在正常使用和维修期间所受的应力等老化问题。机龄超过20年的飞机肯定存在电线问题,其中许多问题是在例行机务维修期间发现的。
飞机电线的维修成本相当高,据估计,中国每年在飞机电线系统排故和修理方面要花费约180万人工时。可见,要降低飞机电线故障维修成本,关键在于选用快速多功能测试仪表对电线故障进行分析定位,从而减少飞机故障排除时间。
飞机电缆检测仪器常用的有两种:万用表和专用测量仪器。利用两者检测故障均存在缺点:利用万用表只能对一束电缆中的每根电线逐个测试,需要花费许多时间,可靠性不高;一般的专用仪器采用有线数据传输的方法,在对飞机电缆进行测试的同时引入了大量的附加电缆,操作复杂。
因此,有必要设计一种便携式的飞机电缆检测仪器,以便对机载系统线路进行分析与测试,实现对机载设备故障和线路故障快速准确的定位,本文对一种基于脉冲法的飞机电气线路测试仪进行了研究。
基于行播法的脉冲故障定位方法(略)
脉冲故障检测法的原理是当在故障电缆芯上加脉冲电压时,发射的脉冲在传输线上遇到故障点会产生反射,如果反射脉冲与发射脉冲的极性相同,表示故障性质为断线;如果极性相反,则表示接地故障,如图1所示。本方法主要适用于电缆断线故障和低电阻(l000Ω以下)接地故障。
图1 脉冲故障定位示意图
测试仪主要功能及工作原理
1、测试仪主要功能
便携式飞机电缆智能测试仪系统采用无线发射、单片机控制与测试技术,实现了对飞机电缆的自动测试。其基本功能为:(1)快速检查飞机电缆线路的通、断、短等状态。(2)对机载设备线路故障进行快速准确的定位。(3)通过无线数据传输模块与计算机进行数据传输,完成检测任务的自动加载与检测数据的传送,通过计算机软件完成故障分析。
飞机线路测试仪的主要功能是对飞机电气线路故障的快速测试,及定位。
2、线路测试仪的工作原理(略)
(1) 线路故障的定性检测
飞机线路测试仪的基本功能即飞机线路的短路,断路等故障的检测定性分析。其基本原理是根据所反馈回的脉冲波形来确定故障类型。线路在不同故障下所反馈回的波形有所不同,具体见图3。
(2) 多端线路的断路筛选
多端线缆的筛选检测是飞机线路测试仪的一个主要研究对象。其原理基本如下:主机通过适配器接在被测电缆的一端,各子机则由适配器连在被测电缆另一端的多个接头上,如图4所示。
系统工作时,主机将一个恒流源信号按一定时间间隔逐一施加在被测电缆的各导线上,同时向各子机发出“开始检测”指令,子机接收到指令后开始检测电缆各导线的通断状态,并将数据保存在存储器中。
待检测完毕,各子机向主机发出“检测完毕”信号,主机收到该信号后向子机发出“数据回传”指令,子机将检测数据通过无线传输到主机,主机通过接收到的导线通断状态判断被测电缆线路的状态,同时决策是否启动断缆测长电路,测量断缆位置。
图3 脉冲法故障检测波形图
图4 多端线路检测图
(3) 线路故障定位
a、波速测定
欲知电缆故障点距测试端的距离,须要知道脉冲波在电缆中的传播速度。经资料查询精确测定出下述四种电力电缆的电波传播速度为:油浸纸电缆:V=160m/μs;交联乙烯电缆:V=172m/μs;不滴流电缆:V=160m/μs;聚氯乙烯电缆:V=184m/μs。由于脉冲波在电缆中的传播速度只与电缆介质有关,故将这四种常见的介质电缆的传播速度在本仪器中预置。使用时只需选择出实际电缆的传播速度即可。
b、脉冲法故障定位
线路故障定位主要指输电线路和光缆线路,飞机线路测试仪要兼顾这两种线路故障的定位,既要能够准确定位输电线路故障同时也要能够对飞机的一些光缆线路进行故障定位。在系统对电缆检查完毕后,如果主机从无线传输模块接收到的数据中发现有断路信号,便通过继电器将断线切换到断缆测长电路,进行断点定位。断路故障定位主要是利用电学中脉冲信号遇到断路会产生回波这一原理设计的。
脉冲法故障定位就是当在故障电缆芯上加一脉冲电压时,发射的脉冲在传输线上遇到故障点会产生反射。如果反射脉冲与发射脉冲的极性相同,表示故障性质为断线,如果极性相反,则表示接地故障。脉冲波往返的时间差
通过仪器的指示器示波系统表示出来,这样便能迅速而又准确地确定故障点与测量端之间的距离。
线路故障测试仪的主体设计思想
由于飞机线路分布范围广,往往是“一进多出”,因此线路测试仪的构造采用两部分组成,即一台主机、多分机及各种适配器一起组成,如图5所示。
两部分通过通信模块进行信息交换。主机进行信号发出、信息存储、分析和故障定位,分机则进行信号接收、判断线路通断、储存信息并把信息传输给主机,再由主机判断是何故障并进行故障定位。两部分都由单片机控制,从而实现检测的智能化。
1、 主机部分
线路传感器的主机主要由嵌入式计算机系统、恒流源、线路故障筛选电路、断缆测长电路、显示屏、无线传输模块PTR2000等组成,如图6所示。嵌入式系统构成测试仪的控制部分,主要包括单片机程序、I/O(含定时器)等。系统将各个元件结合起来,进行信号采集、存储和计算等。
图5 电缆检测仪方框图
图6 主机方框图
(1) 线路故障筛选电路
为了避免电缆上压降损耗产生的测量误差,系统的测试激励选用恒流源,恒流源的核心元件为集成恒流源LM334,LM334是一个三端可调集成恒流源,采用金属封装,当外部设定电阻Rset为10千欧,在的LM334输人端施加27 V直流电压时,在输出端就能产生10 mA左右的电流。
(2) 断路定位电路设计
在系统对电缆检查完毕后,如果主机从无线传输模块接收到的数据中发现有断路信号,便通过继电器将断线切换到断缆测长电路,进行断点定位。断路定位电路是根据电学中脉冲信号遇到断路会发生反射设计的。
a、主电路设计
该电路利用程序控制I/O口产生一个宽度为4µs的负脉冲作为检测的交流信号,在脉冲的下降沿启动定时计数器开始计数;在脉冲的上升沿开放与非门U1当脉冲反射波返回来经滤波放大后,变为一个宽度为4µs的正向脉冲时,在脉冲的上升沿使定时器停止计时,从而获得脉冲在导线中的传输时间值,根据电磁信号在导线中的传播速度,即可计算出断线的位置,从而完成故障定位。如图7所示。
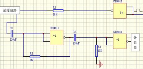
b、脉冲电压源设计
为了研究电缆低压脉冲响应,设计了实用的可调脉冲电压源,电路原理如图8所示。74LS123的A口与单片机P2.0口相连,74LS123的B和CLK端接高电平。当脉冲发射按钮按下后单片机(AT89C51)产生中断,在中断服务程序中,使单片机P2.0口产生一个负电压脉冲,则在74LS123的输出端Q就会产生正脉冲信号,通过对脉冲信号进行放大和跟随,可以增加其带负载能力。实际脉冲电压上升时间小于40ns。
脉冲宽度计算近似公式为W=K*(R4+Rp)*C,其中K为比例系数,一般取0.3~0.5之间。脉冲宽度由电阻R1,进行调节,脉冲宽度设置为4µs到9µs可调。
图7 主测试电路图
图8 脉冲电压源电路图
2、分机部分
系统的分机是一个单片机系统,其硬件结构包括:AT89C51单片机、标准电阻、多路选通器、无线传输芯片、电源电路等。根据主机发出的指令,对多片多路数据选择器构成的输入接口进行巡检,并且把巡检数据存储在存储器中,当检测完成后向主机发出“检测完毕”指令;当接收到主机发出的“数据回传”指令后,各子机按照约定顺序将数据通过无线传输模块传送给主机。
由于子机采用电池供电,所以在长时间使用的过程中电池的电压会产生衰减,为此采用了BAWOS构成的稳压电路对输人电压进行稳压处理。
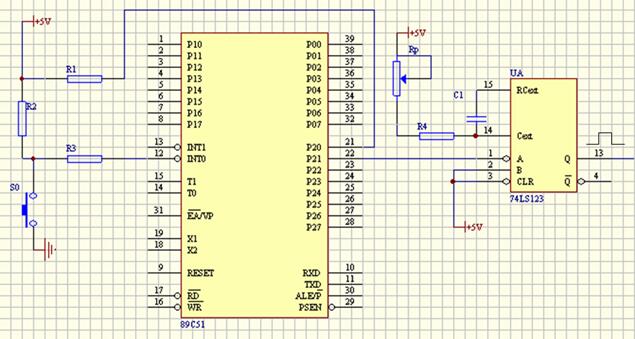
多段线路的筛选工作主要是由分机和主机共同完成的,主要包括信号采集、判断、存储与发送等。信号采集判断主要由AT89C51来完成。这里拟定16个分机,即设16个信号采集点,信号通过前向通道分别进入AT89C51的P1(0~7)和P2(0~7),如图9:
图9 信号的采集判断电路
由前向通道来的16路检测信号直接进入C51的P1和P2端,由单片机控制线路故障筛选和存储,并把测试结果传输给主机。如果16位全导通则LED输出“00”,如果有一根线路故障假设为第三根,则LED输出“03”,从而完成线路故障的筛选任务。
(摘编自《电气技术》,原文标题为“基于脉冲法的飞机电气线路测试仪研究”,作者为彭若梅、刘杰等。)
西门子S7-200Smart学习记录——高频脉冲信号采集
我呢,电子爱好者一枚,对于电气自动化控制充满热情,毕业多年一直从事单片机相关工作。近期时间较空闲,遂决定研究下PLC,在淘宝买了一款S7-200SMART(ST20系列)、模拟量模块AM03。早期在校学习的三菱系列,因此还是充满信心,大概花了半个月时间将模拟量、数字量、通过自由端口编程将数据发送至计算机,配合上位机开发的winfrom界面观察信号变化。注:在此发文是为了记录学习过程中的乐趣,若有幸参考代码(当然一般无太大参考价值),请读者仔细测试,避免造成隐患。
一.脉冲简单介绍:
数字传感器输出
脉冲信号是一组周期性变化的高低电平,不同的使用需求场合的脉冲输出频率不同。
二.S7-200SMART高速计数器相关介绍
摘要于S7-200SMART使用手册
计数器数量,22页
计数器的输入分配点,269页
线缆长度要求,729页
三、采集对象
学习过程中使用的是旋转编码器,转动一圈1000P,供电电压5~35V。编码器是安装在高速旋转的滚筒轴心,最高试验车速达到100km/h,使用示波器测得脉冲频率在50kHz左右。
四、代码验证
1.高速计数器指令
267页
2.需要操作的地址
控制字节:主要用于设置计数器工作模式。
分别: HSC0(SM37)、HSC1(SM47)、HSC2(SM57)、HSC3(SM137)。
计数值:可读取
282页
重装值:
283页
3.编码实现
学习中使用的是工作模式0
计数器初始化
结果读取
上位机读取代码
五、完结
谢谢大家阅读,刚开始学习,班门弄斧了。
相关问答
怎么用 单片机检测脉冲 输入个数?可以使用单片机的计数器功能来检测脉冲输入个数。具体步骤如下:1.将计数器输入引脚与脉冲信号输入引脚连接。2.将计数器清零,并开启计数器。3.每次脉冲信号...
51 单片机脉冲 参数及测量方法?51单片机脉冲参数包括脉冲宽度、脉冲周期、脉冲占空比等。下面是一些测量方法:1.脉冲宽度:使用计时器测量脉冲的高电平或低电平时间即可得到脉冲宽度。2...
如何实现 单片机 产生 脉冲 ?单片机可以通过使用定时器来产生脉冲。以下是一种常见的实现方法:1.配置定时器模块:选择一个合适的定时器,并根据需要进行设置。通常需要设置定时器的精度和...
51 单片机脉冲 计数原理?1.是通过计数器来实现对脉冲信号的计数。2.在51单片机中,可以通过外部中断或定时器/计数器来实现脉冲计数。当脉冲信号触发外部中断或定时器/计数器时,计数...
单片机 能捕捉高速 脉冲 吗?如接高速编码器?能捕捉的。但前提是具体型号的单片机说明书能支持你想捕捉的速度,2来是写的程序效率能不能持续稳定地捕捉能捕捉的。但前提是具体型号的单片机说明书能支持你...
51 单片机 实验我们的实验用DVCC-52JH++实验箱.利用 脉冲 发生器...[最佳回答]很幸运的看到你的问题.但是又很遗憾到现在还没有人回答你的问题.也可能你现在已经在别的地方找到了答案,那就得恭喜你啦.可能是你问的问题有些专业...
时钟 脉冲 的作用?时钟电路的工作原理是单片机外部接上振荡器(也可以是内部振荡器)提供高频脉冲经过分频处理后,成为单片机内部时钟信号,作为片内各部件协调工作的控制信号。...
51 单片机 计数器t0要 脉冲 吗?51单片机计数器t0是一种特定的计时器,在使用过程中需要大量的脉冲来进行计数。计数器t0可以通过外部引脚组合的方式得到不同频率的脉冲来进行计数。但是也可以...
【基于AT89S52 单片机 的电子万年历的设计与制作,的目的和意义...基于AT89S52单片机的电子万年历的设计与制作,的目的和意义,急求!技术指标:1、用液晶显示年月、日、星期、时、分、秒,阴历、运行时间、温度.2、具有年、月...
单片机 定时器自身产生的 脉冲 (方波)信号,怎么将其幅值放大?单片机定时器产生的脉冲(方波)信号,将其幅值放大。应该属于电平转换。有CD4504六电平转换器可直接应用。也可用比较器LM393,LM339转换,比较器输出是OC,在比...
