一文带你读懂UART、TTL、RS232、RS422、RS485、CAN、USB
UART、I2C、RS485……这些通信虽然都普遍在用,但解释起来也是模棱两可,觉得有必要整理一下,目的是巩固和区分。文章有点长,建议先收藏,需要的时候再拿出来看。
UART口指的是一种物理接口形式(硬件)。
UART是异步 ,全双工 串口总线。它比同步串口复杂很多。有两根线,一根TXD用于发送,一根RXD用于接收。
UART的串行数据传输不需要使用时钟信号来同步传输,而是依赖于发送设备和接收设备之间预定义的配置。
对于发送设备和接收设备来说,两者的串行通信配置应该设置为完全相同。
起始位:表示数据传输的开始,电平逻辑为“0” 。
数据位:可能值有5、6、7、8、9,表示传输这几个bit 位数据。一般取值为8,因为一个ASCII 字符值为8 位。
奇偶校验位:用于接收方对接收到的数据进行校验,校验“1” 的位数为偶数(偶校验) 或奇数(奇校验),以此来校验数据传送的正确性,使用时不需要此位也可以。
停止位:表示一帧数据的结束。电平逻辑为“1”。
如果用通用IO口模拟UART总线,则需一个输入口,一个输出口。
小编整理不易,可多多转发点赞哦!
关注+后台私信【资料】,获取学习资料免费领取方式
I2C总线
I2C总线是一种同步 、半双工 双向的两线式串口总线。它由两条总线组成:串行时钟线SCL和串行数据线SDA。
SCL线——负责产生同步时钟脉冲。
SDA线——负责在设备间传输串行数据。
该总线可以将多个I2C设备连接到该系统上。连接到I2C总线上的设备既可以用作主设备,也可以用作从设备。
主设备负责控制通信,通过对数据传输进行初始化,来发送数据并产生所需的同步时钟脉冲。从设备则是等待来自主设备的命令,并响应命令接收。
主设备和从设备都可以作为发送设备或接收设备。无论主设备是作为发送设备还是接收设备,同步时钟信号都只能由主设备产生。
如果用通用IO口模拟I2C总线,并实现双向传输,则需一个输入输出口(SDA),另外还需一个输出口(SCL)。
SPI串行外设接口
SPI总线是同步、全双工 双向的4线式串行接口总线。它是由“单个主设备+多个从设备”构成的系统。
在系统中,只要任意时刻只有一个主设备是处于激活状态的,就可以存在多个SPI主设备。常运用于AD转换器、EEPROM、FLASH、实时时钟、数字信号处理器和数字信号解码器之间实现通信。
为了实现通信,SPI共有4条信号线,分别是:
(1)主设备出、从设备入(Master Out Slave In,MOSI):由主设备向从设备传输数据的信号线,也称为从设备输入(Slave Input/Slave Data In,SI/SDI)。
(2)主设备入、从设备出(Master In Slave Out,MISO):由从设备向主设备传输数据的信号线,也称为从设备输出(Slave Output/Slave Data Out,SO/SDO)。
(3)串行时钟(Serial Clock,SCLK):传输时钟信号的信号线。
(4)从设备选择(Slave Select,SS):用于选择从设备的信号线,低电平有效。
SPI 的工作时序模式由CPOL(Clock Polarity,时钟极性)和CPHA(Clock Phase,时钟相位)之间的相位关系决定,CPOL 表示时钟信号的初始电平的状态,CPOL 为0 表示时钟信号初始状态为低电平,为1 表示时钟信号的初始电平是高电平。CPHA 表示在哪个时钟沿采样数据,CPHA 为0 表示在首个时钟变化沿采样数据,而CPHA 为1 则表示在第二个时钟变化沿采样数据。
UART、SPI、I2C比较
①I2C线更少,比UART、SPI更为强大,但是技术上也更加麻烦些,因为I2C需要有双向IO的支持,而且使用上拉电阻,抗干扰能力较弱,一般用于同一板卡上芯片之间的通信,较少用于远距离通信。
②SPI实现要简单一些,UART需要固定的波特率,就是说两位数据的间隔要相等,而SPI则无所谓,因为它是有时钟的协议。
③I2C的速度比SPI慢一点,协议比SPI复杂一点,但是连线也比标准的SPI要少。
④UART一帧可以传5/6/7/8位,I2C必须是8位。I2C和SPI都从最高位开始传。
⑤SPI用片选信号选择从机,I2C用地址选择从机。
RS232串口通信
传输线有两根,地线一根。电平是负逻辑:
-3V~-15V逻辑“1”,+3V~+15V逻辑“0”。
RS-232串口通信传输距离15米左右。可做到双向传输,全双工通讯,传输速率低20kbps 。
下图是DB9公头和母头的定义,一般用的最多的是RXD、TXD、GND三个信号。
TTL和RS-232互转
单片机接口一般是TTL电平,如果接232电平的外设,就需要加TTL转RS232的模块。如下图,可用芯片MAX232进行转换。
小编整理不易,可多多转发点赞哦!
关注+后台私信【资料】,获取学习资料免费领取方式
RS422串口通信
RS-422有4根信号线:两根发送、两根接收和一根地线。全双工通信。
它有一个主设备,其余为从设备,从设备之间不能通信,所以RS-422支持点对多的双向通信。
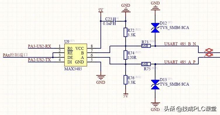
RS485串口通信
RS-485采用平衡发送和差分接收,因此具有抑制共模干扰的能力。
采用两线半双工传输,最大速率10Mb/s,电平逻辑是两线的电平差来决定的,提高抗干扰能力,传输距离长(几十米到上千米)。
+2V~+6V逻辑“1”,-2~-6V逻辑“0”。
TTL转成RS-485很常见,比如MAX485,参考电路如下:
RE引脚:接收器输出使能(低电平有效)。
DE引脚:发送器输出使能(高电平有效)。可以直接通过MCU的IO端口控制。
TTL
嵌入式里面说的串口,一般是指UART口。4个pin(Vcc,GND,RX,TX),用TTL电平。
PC中的COM口即串行通讯端口,简称串口。9个Pin,用RS232电平。
串口、COM口是指物理接口形式(硬件)。而TTL、RS-232、RS-485是指电平标准(电信号)。
单片机与PC通讯示意图如下:
CAN总线
CAN是控制器局域网络的简称,是一种能够实现分布式实时控制的串行通信网络。CAN总线的功能复杂且智能。主要用于汽车通信。
CAN总线网络主要挂在CAN_H和CAN_L,各个节点通过这两条线实现信号的串行差分传输,为了避免信号的反射和干扰,还需要在CAN_H和CAN_L之间接上120欧姆的终端电阻。
每一个设备既可做主设备也可做从设备。CAN总线的通信距离可达10千米(速率低于5Kbps),速度可达1Mbps(通信距离小于40M)。
小编整理不易,可多多转发点赞哦!
关注+后台私信【资料】,获取学习资料免费领取方式
CAN电平逻辑
CAN总线采用"线与"的规则进行总线冲裁,1&0为0,所以称0为显性,1为隐性。
从电位上看,因为规定高电位为0,低电位为1,同时发出信号时实际呈现为高电位,从现象上看就像0覆盖了1,所以称0为显性,1为隐性。
USB通信串行总线
USB接口最少有四根线,其中有两根是数据线,而所有的USB数据传输都是通过这两根线完成。它的通信远比串口复杂的多。
两根数据线采用差分传输,即需要两根数据线配合才能传输一个bit,因此是半双工通信,同一时间只能发送或者接收。
USB 规定,如果电压电平不变,代表逻辑1;如果电压电平变化,则代表逻辑0。
USB转TTL
一般USB转串口都是用CH340G芯片。
用串口通信比USB简单,因为串口通信没有协议。
SD卡
SD卡是一种存储卡,可用于手机作为内存卡使用。
嵌入式中,单片机与SD卡通信有两种模式:
1. SPI总线通信模式;
2. SD总线通信模式。
值得注意的是,SD总线模式中有4条数据线;SPI总线模式中仅有一条数据线(MOSI和MISO不能同时读数据,也不能同时写数据);这样在嵌入式中,单片机与SD卡通信时采用SD总线模式比SPI总线模式速度快几倍。
1-WIRE总线
1-Wire由美国Dallas(达拉斯)公司推出,是一种异步半双工串行传输。采用单根信号线,既传输时钟又传输数据,而且数据传输是双向的。
单总线的数据传输速率一般为16.3Kbit/s,最大可达142 Kbit/s,通常情况下采用100Kbit/s以下的速率传输数据。
1-Wire线端口为漏极开路构或三态门的端口,因此一般需要加上拉电阻Rp,通常选用5K~10KΩ
主要应用在:打印墨盒或医疗消耗品的识别;印刷电路板、配件及外设的识别和认证。
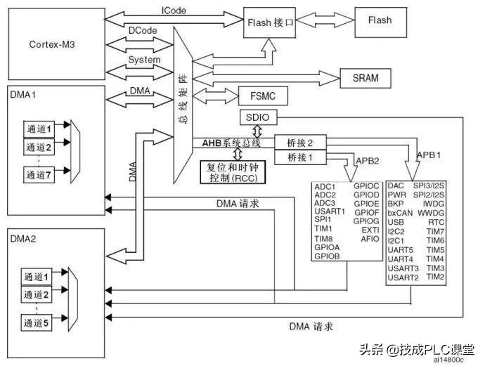
DMA直接存储器访问
DMA是STM32内的一个硬件模块,它独立于CPU,在外围设备和内存之间进行数据传输,解放了CPU,可使CPU的效率大大提高。
它可以高速访问外设、内存,传输不受CPU的控制,并且是双向通信。因此,使用DMA可以大大提高数据传输速度,这也是ARM架构的一个亮点——DMA总线控制。
DMA就相应于一条高速公路,专用、高速的特性。如果不使用DMA,也可以达到目的,只是达到目的的时间比较长。
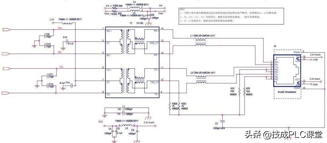
Ethernet以太网
以太网是目前应用最普遍的局域网技术。
大家知道,以太网接口可分为协议层和物理层。
协议层是由一个叫MAC(Media Access Layer)控制器的单一模块实现。
物理层由两部分组成,即PHY(Physical Layer)和传输器。
目前很多主板的南桥芯片已包含了以太网MAC控制功能,只是未提供物理层接口。因此,需外接PHY芯片以提供以太网的接入通道。
网络变压器的作用是:
耦合差分信号,抗干扰能力更强;
变压器隔离网线端不同设备的不同电平,隔离直流信号。
以太网接口参考电路:
(来源:网络,版权归原作者所有,侵删)
单片机是如何与电脑进行通信的,电子工程师必知内容
单片机怎样才能与电脑进行通信呢?相信很多初学者对此都有疑问,今天从应用层面跟大家分析一下。
单片机的串口是TTL电平无法直接与电脑进行通信,需要进行电平转换。现在市面上有很多型号的电平转换芯片,今天给你推荐三款,分别是MAX232,CH340G,CH340C。下面分别介绍。
1. MAX232芯片
这款芯片是出镜率比较高的芯片,不管实在大学的课本上还是在单片机开发板上,只要涉及到USB/串口,一定会讲到这款芯片。这款芯片具有双通道的转换接口,设计电路也不复杂,下图是典型的设计原理图:
MAX232芯片典型原理图
这款芯片需要四个电容来搭建外设电路,手册上推荐用1uF的极性电容,但是经过验证使用0.1uF的电容也是可以的,这大大降低了板子的体积。
2.CH340G芯片
CH340G是南京沁恒生产的,可以说这家公司生产的电平转换芯片、网关芯片都是神器,外设电路简单,功能强大。CH340G芯片由于外设电路简单目前卖的比较火,经常断货。他的典型原理图如下图所示:
CH340G典型原理图
这款芯片需要外接12M的晶振,而且在设计的时候要注意,外接电源为5V和3.3V时,第4引脚V3的处理方式是不一样的,上图外接5V,V3需要通过0.1uF的电容到GND;外接3.3V时,V3需要连接到电源。目前很多USB转串口的模块就是使用该芯片设计的。
USB/TTL模块
目前很火的ISP自动下载电路使用的就是该芯片。
3.CH340C芯片
CH340C跟CH340G是同系列的,但是CH340C在使用时可以省去外接12M晶振和起振电容,更节省了PCB空间和成本,相对而言设计更为方便。CH340C的典型电路原理图如下所示:
CH340C典型原理图
这几款芯片的价格也不是很高,CH340G约1.8元人民币,CH340C约1.94元人民币,MAX232约3元人民币。当然还有其他很多芯片如PL2303,这里就不再推荐。
欢迎留言评论,更多精彩内容可以关注我的头条号玩转嵌入式 。谢谢。
相关问答
STC 单片机 可以用 232 串口烧写程序么?STC的程序下载实际上就是串口下载,并不是直接通过USB进行的,而是很多电脑没有RS232串口,即使有串口也不如USB方便,因此才使用那种东西来下载的,我在实验室用...
我 单片机 最小系统上用的是串口,用的是max 232 芯片,电脑不识别...Max232作为隔离器,不自带驱动,确保你的电脑已安装正确的硬件兼容性设备或更新其现有驱动程序通常能解决问题有可能是需要Max232的驱动,因为这个芯片在转换信号...
232 接台式电脑上,设备管理器上不显示com口-ZOL问答r232接口只是个串行接口!你需要和单片机连接就需要安装软件和相应的驱动!就如usb是个接口,插上U盘也需要安装驱动才能用的而U盘是符合即插即用的规范,所以电...
如何实现模块与 单片机 的RX和TX连接并让它与 PC 机连接,就是实现TX和RX的分时复用功能?一般单片机由于供电的原因,通常都是TTL的UART电平讯号,需要经过转换IC来提升电平(RS-232),电脑通常都是RS-232的讯号,因此直接把转换后的RS-232跟电脑的RS-...
RS 232 C接口的介绍是什么?RS-232C是一个已制定很久的标准(RS表示推荐标准;232表示标识符;C表示修改次数),它描述了计算机及相关设备间较低速率的串行数据通信的物理接口及协议。它是...
51 单片机 如何与电脑相连?51单片机与PC机之间的硬件串口连接,如果PC机有COM串口用RS232转换TTL与单片机RXDTXD连接,如果PC机没有COM串口用USB转换TTL与单片机RX...
我用STC12C5A60S2 实现 单片机 串口通信,给电脑发数据,在电...波特率等是否匹配?可使用STCISP内置的助手查看。STC12C5A60S2用过不少了,都是正常RS232通信的。:)你一次多发几个试试,看后面是不是不会错,我也遇...
两个仪器之间通讯,每台仪器都是 单片机 +max 232 ,连接无法通讯?有没有交叉?同类的设备相连应该交叉A端B端Tx发送----Rx接收Rx接收----Tx发送gnd信号地----gnd信号地有没有交叉?同类的设备相连应...
怎么实现51 单片机 与电脑串口之间的通信?首先,单片机和微机通信的电气标准要一致,微机串口一般是RS232电气标准,所以要加电平转换芯片,大多用MAX232,一般单片机实验板上都提供这样的标准串口。其...
电脑连接 单片机 的时候,COM端口应该怎么调试? - 菲菲_580F0AB...是串口么?如果是串口有很多问题需要注意的:第一,连线RXD,TXD要与单片机的TXDRXD对应(而且是RS232通信方式,),GND-GND,第二:软件设置:1、波特率;2、...

