用10元钱的单片机自制「蓝牙遥控小车」
本文会结合:电路学习、PCB 设计、焊接与单片机开发进行教学,并以视频和图文的形式 讲述如何制作出一辆帅气的智能小车 ,做到零基础也能学会!成本100多。
PS:视频在文末,STC32是一块制作成本只有10元的单片机:一不小心做出了产品级51单片机
一、功能介绍
逐梦壹号是这款智能小车的名字。它通过蓝牙连接手机APP遥控。拥有无人驾驶循迹功能。
它以 STC32 核心板为主控 ,两节 3.7V14500 锂电池供电,经过 7805稳压芯片输出 5V 电压给单片机与其它模块进行供电。
一辆优秀的四驱小车,它的功能必须是强大的,逐梦壹号具备以下八项核心功能 ,且每一项功能都对应了单片机知识点 :
车头放置两个 LED,模拟汽车灯光系统 ,如行驶过程中的单闪,双闪以及近光灯和远光灯的功能,学习单片机的输出功能;使用独立按键,模拟汽车一键启动功能 ,模式切换功能,学习单片机的输入检测;无源蜂鸣器用于产生音乐 及警报功能 ,学习定时器功能配置;路上没电怎么办,使用电池电压检测功能 ,ADC 电阻分压网络给单片机采集电池电压,电量过低时会警报,学习 ADC 电压采集功能;四路电机独立控制,实现小车行走,学习电机驱动“及” PWM 输出功能;前方有障碍物,超声波避障, 读取与前方障碍物的距离,避免撞车,让小车行驶更安全,学习传感器的使用;使用 393 比较器电路与红外光电传感器检测地面黑线,实现小车无人驾驶循迹功能 ,学习传感器的使用;使用蓝牙模块,通过手机 APP 控制 小车行驶,掌握串口协议与数据传输;逐梦壹号功能布局图如下所示:
图 2-1 逐梦壹号功能布局图
二、原理图设计
相信聪明的你已经对逐梦壹号的功能有了一个大致的了解,那么这些功能是如何实现的,它们的电路应该如何进行设计呢?
1.核心板电路
逐梦壹号上的主控是一块可拔插的 STC32 核心板,使用核心板的好处是可以自由设计更换主控,而且焊接起来更加方便。
在学习过程中完成逐梦壹号四驱车的设计后还可以用核心板去设计其它的扩展项目,另外核心板尺寸小巧可以直接插到面包板或者洞洞板 ,实现快递搭建电路模块进行验证。
图 3-1 STC32 核心板电路原理图
图 3-2 STC32 核心板功能布局图
核心板上板载 CH340N 串口芯片 ,配合程序下载按钮,可以直接进行程序烧录以及串口调试。24C02 Flash 存储芯片用于程序空间的扩展 ,适应更加复杂的项目开发使用 431 基准源给芯片提供稳定的基准电压 。作为最小系统必备的独立按键和 LED 灯也是必不可少的单独对核心板进行学习,也能够掌握 STC32 的基本开发能力,接下来要做的就是通过一些扩展项目加强个人能力和培养与项目开发的能力。
2.电源输入电路
在设计电源电路时需要重点考虑四驱小车整体的工作电压:
比如 STC32 核心板的工作电压是 5V,电机参考电压是 6V,那么电源输入电压就不能低于 6V 。常见的供电设备就是外接电池。
一般的干电池是 1.5V,那至少需要 4 节电池, 而干电池又不能循环充电,容易造成资源浪费。故而选择支持充电的锂电池。
锂电池的种类很多,在具体选型的时候主要根据体积以及容量来选型。综合考虑小车整体大小,最终选用了 14500 两节锂电池供电,工作电压为 3.7*2=7.4V。
设计电路如图 3-3 所示:
图 3-3 电源输入电路
图中P1 为双节 14500 的电池座,装上电池后,经过 D1 防反接的二极管,开关 SW1 打开,电源通过 7805 线性稳压器稳压到 5V 输出。
C1 和C2 为电源滤波电容 ;LED1 为电源指示灯 ;R5 为限流电阻 ,这里取 10K,让LED 发光不会太亮,同时也是为了减少项目中所用元件种类;U1 为 7805 稳压器的散热片 ,避免工作过久芯片发热严重,给它降降温。
3.LED 驱动电路
没有车灯的小车是没有灵魂的,那还必须选择高亮的 LED 用来模拟汽车的左右车灯。
LED 灯的阴极接电源地 GND ,这里限流电阻取值就稍微小一些,让LED 电流更大,灯更亮;LED 灯的程序控制也比较容易,R7 电阻左端连接一个LED-R 的网络标签与单片机引脚连接 ,当引脚输出高电平时,二极管导通,LED 点亮;利用定时器及延时以及 IO 口输出配置 ,就可以实现车灯闪烁以及高亮和弱亮的呈现效果了。
图 3-4 LED 灯驱动电路
4.按键输入电路
为了模拟一键启动以及模式切换功能,在智能小车上使用一个独立按键进行控制,可以实现长按以及短按的功能。
该按键引脚与单片机的中断引脚相连,也可以进行中断实验演示。
检测原理为:单片机的引脚与按键连接,当按键按下时, 按键导通接到 GND 电平 ,即单片机引脚检测到低电平后告诉单片机我已经检测到按键按下的信号了,你可以去执行 XXX 操作。这就是单片机外部信号检测的基本原理。
图 3-5 独立按键电路
5.蜂鸣器驱动电路
为了当智能小车能发出声音,你可能会想加上一个喇叭,但是同样还需要一个声音信号的产生,如此设计的话整体电路会变得比较复杂。
在众多电子元器件中,有那么一种神奇的元件,它可以发出各种音调的声音,它就是无源蜂鸣器。相对于无源蜂鸣器,它还有个亲兄弟叫有源蜂鸣器。
值得注意的是这里的“源”指的是振荡源而不是电源。
有源蜂鸣器只要通上电就可以发出响声 ,无需外围电路设计,缺点是只能固定发出某个频率的音调, 不能更改。
而无源蜂鸣器不能直接通电使用 ,还需要外部输入一个振荡信号 ,缺点是外围电路设计相对复杂些,但能够自由控制蜂鸣器输出的声音,我们就可以使用无源蜂鸣器这一特性生成一些美妙的音乐了。
图 3-6 无源蜂鸣器驱动电路
由于单片机的 IO 口驱动电流太小,不能直接驱动无源蜂鸣器,所以需要专门设计一个驱动电路,如图 3-6 所示。
S8050 三极管起开关作用,当输入信号为高电平时,三极管导通,蜂鸣器发声。 二极管 D2 为续流作用,保护蜂鸣器不会损坏。
6.ADC 检测电路
ADC,即模拟信号转数字信号的转换器。
电压信号是一个模拟值,一直不断的变化状态的,使用单片机的 ADC 功能,可以将变化的电压状态转换成我们所需要的电压参数。
我们所用的锂电池电压为 3.7V 不代表电池满电电压是 3.7V, 而是 4.2V,当电池电压为 3.7V 时电量仅剩 20%,此时应注意充电。
有了 ADC 电压检测功能就可以很方便的时刻监控电池的容量,再结合无源蜂鸣器做一个电量过低的警报,提醒我们该去充电了。
逐梦壹号使用两节锂电池供电,即 4.2*2=8.4V,这个电压是不能直接接到单片机的 IO 口的,容易损坏单片机。 通用的处理方式是使用电阻进行分压或者说使用运放电路将电压降低到单片机容忍的电压以内。
这里我们使用了三颗 10K 的电阻进行分压,取 1/3 电压点接到单片机的 ADC 引脚。
图 3-7 ADC 电阻分压电路
7.电机驱动电路
电机驱动是小车的基础所在。单片机直接输出的电流太小,不足以带动小车行走。
电机电路采用了 RZ7899 电机专用驱动芯片 ,该芯片外围电路简单,非常适合智能小车等小型电机驱动应用。它由逻辑输入端口 BI 和 FI 控制电机前进、后退以及制动,配合单片机 PWM 输出可以控制电机转速。
在焊接时注意在电机上并联一个 104 的瓷片电容起着防干扰的作用。 电机则使用的 N20 电机,小巧精致,电机焊接时使用排针直接与电机控制引脚连接,十分方便,小车的安装后续可观看组装视频。
图 3-8 电机驱动电路
8.超声波避障电路
为了避免逐梦壹号在行驶过程中出现撞车事故,使用了一个超声波模块放置在小车车头。
超声波模块的型号为 HC-SR04 ,使用四个引脚与单片机连接,分别是 GND、VCC、Trig 以及 Echo 引脚。
除去电源引脚,只需要两根信号线就可以检测超声波, 也能检测前方障碍物的距离,检测原理方法将在软件部分讲解。
图 3-9 HC-SR04 超声波模块
图 3-10 超声波模块接口电路
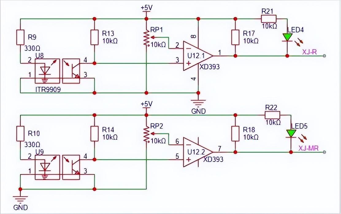
9.红外循迹电路
红外循迹电路是以 ITR9909 传感器为核心 ,使用 XD393 比较器进行检测输入状态 ,配合精度调整的电位器,测量距离在 1mm~15mm 范围 内可调节。
小车循迹一般是在白色地板上沿着一根黑线行走,利用红外光在不同颜色的反射情况进行识别:
红外光一直对外发射,车底如果是白色地板,光线会被折射回去,此时接收管接收到信号,经过比较器输出低电平,LED 指示灯亮,单片机检测到低电平;如果车行驶在黑线周边,红外光被黑色吸收,接收管接收不到发射的信号,此时比较器电路输出为高电平,LED 指示灯熄灭,单片机检测到高电平。循迹其实也就是一个寻找黑线以及沿着黑线行走的过程。
图 3-11 红外光电循迹电路(右侧两路)
10.蓝牙接口电路
既然是要做一辆智能小车,那么无线控制少不了。
常用的智能小车控制方案有:红外、蓝牙、WIFI、2/4G 等方案。逐梦壹号所选用的是蓝牙控制,这种方式电路简单,手机就是遥控器,另外还可以学习蓝牙 APP 的设计。
智能小车上使用 HC05 蓝牙主从模块,一共有 6 个引脚。
EN 引脚用于控制蓝牙模块进入 AT 指令 ,设置为高电平时,可以设置蓝牙模块的状态与数据传输;VCC 引脚和 GND 引脚为电源输入引脚 ,输入电压范围为 3.6-6V;TXD 和 RXD 是用于与单片机连接的串口引脚 ,其中 RXD 接单片机的 TXD,TXD 接单片机的 RXD 引脚,此处需留意不能接反;最后一个引脚为 STATE 引脚,功能是显示蓝牙配对的状态。 当蓝牙连接上手机时,该引脚输出高电平。图 3-12 HC-05 蓝牙主从模块
图 3-13 蓝牙模块接口电路
11.电路原理图及器件列表
将以上电路进行整合,我们就得到了下图的整体电路设计图。
图 3-14 逐梦壹号电路原理图
在嘉立创EDA 绘制逐梦壹号原理图时,可按照下表中的器件名称、封装及立创商城编号进行搜索设计,也可以自由选型,设计过程中如有疑惑可查看逐梦壹号原理图设计视频 ,视频就在文末 ,以下物料清单仅供设计参考:
三、PCB 设计
完成电路原理图的设计之后那么下一步就来到了 PCB 设计环节。
1.小车外形设计
一辆帅气的四驱小车,那么必须拥有一个精致的车型。
我们可以在网络上找到各式各样四驱车的车型参照设计,如果你恰好会 3D 建模,还可以打造属于自己独一无二的智能小车。
图 4-1 田宫双星四驱车T2 底盘
图 4-2《四驱兄弟》胜利冲锋四驱车
智能小车的外形可以在专业的CAD 软件里面设计后将DXF 软件导入到嘉立创EDA 专业版里面作为板框层—即 PCB 的外形,也可以直接在软件里面根据自己的想法进行设计创造。
逐梦壹号的车型设计时参照了技小新四驱智能小车 ,结合电路结构特性设计而成 ,完美地将所有元器件合理地摆放在车体上,即使不加外壳也显得十分好看。
具体设计方法请查看视频教程。
图 4-3 技小新四驱小车底盘图
图 4-4 逐梦壹号外形示意图
2.PCB 布局
在进行 PCB 设计一定需要注意的是布局的合理性 ,在有限的板子空间内放置电池、电机、核心板以及各种电路模块。
布局合理性指的是输入输出接口能操作方便 ,各电路模块摆放在同一区域且摆放整理。
在对智能小车进行布局时只需要根据小车的功能区域进行摆放:四个电机分布在两侧,超声波模块放前面,光电循迹传感器靠近车头,电池盒和核心板位置放中间位置,电源及开关放车尾便于操作。
这样一顿操作下来其实小车整体布局已经出来了,左右两翼可以根据电路情况摆放蓝牙模块以及蜂鸣器电路。
总结下来就是先放核心器件,再摆放其它次要器件 ,器件布局时按各个电路模块放置, 考虑电气特性,摆放整齐合理。 详细布局流程与方法请观看视频课程:
图 4-5 逐梦壹号布局参考图1
图 4-6 逐梦壹号布局参考图 2
3.PCB 走线
一个好的布局相当于完成了 PCB 设计的一大半工作。
在 PCB 走线时需将电源线适当加粗,网络线粗细程度为:GND 线>电源线>信号线 。
在逐梦壹号智能小车设计中,主电源输入线宽为 45mil,VCC 及+5V 网络线宽为 30mil,常规信号线为 15mil,电机驱动处使用 80mil 粗导线连接 ,提高导线过流与散热能力。
图 4-7 电源线与信号线线宽比较
图 4-8 电机驱动芯片连接图
走线避免走直角,使用 45°角折线或者圆弧走线,走线以横平竖直为主,需要拐弯时拐角要小,保持走线的美观性。
图 4-9 圆弧拐角走线(正确)
图 4-10 135°拐角走线(正确)
图 4-11 直角拐角走线(错误)
图 4-12 拐角折线过长(错误)
4.整理与优化
PCB 走线完成后接下来进行下一步,整理与优化。
这一个步骤需要像菜市场挑菜一样,细细检查,把一些可能存在的问题依次排除,最后在加上丝印标记以及 logo 就可以完成整个 PCB 的设计了,可根据以下步骤逐一优化 PCB:
第一步:检查 DRC,根据提示解决 DRC 错误
DRC(设计规则检查)的检查在 PCB 设计里面尤为重要,为了避免走线遗漏以及走线太近等问题的出现,在完成 PCB 设计后需进行 DRC 检查。
点击嘉立创 EDA 顶部工具栏的“设计”-“DRC 检查”,也可以使用快捷键“S”打开底部面板 ,选择 DRC,点击“检查 DRC”,检查出问题后点击问题的对象即可在PCB 中定位到错误的地方,根据报错解释进行修改即可。
图 4-13 的错误提醒就是忘记连接 GND 导线了,当然这个问题可以用敷铜功能快速解决。
图 4-13 DRC 检查窗口
第二步:放大 PCB,逐步检查走线连接情况
这一步其实就是用鼠标滚轮放大 PCB,从电源输入部分再到单片控制电路逐一排查,对整体走线进行优化。
需要检查的地方有: 导线超过焊盘冒尖、导线折角过长、差分等长走线未对齐、焊盘出线方向不对、导线太细、导线间距太窄、电源走线不合理等基础问题。
检查完毕后还需要对整体 PCB 进行添加泪滴操作 , 以加固焊盘与导线的连接,避免焊接过程中过热导致导线铜皮脱落。
第三步:添加丝印及 logo 标识
走线优化完成便我们的 PCB 设计已经接近尾声了,为了让这份辛苦有一个好的收尾,丝印标记以及 logo 添加也是必不可少的。
逐梦壹号智能小车上需要外接一个蓝牙模块以及超声波模块,设计时需要留意是否有明显标记引脚功能,防止模块插反报废。
接口位置标记后接下来需要对所有的元器件位号进行整理,位号摆放位置需一致 。空间允许的情况下还可以把元件的参数也显示出来,在焊接时就显得十分方便了。
最后再合适的位置加上自己喜欢的图案以及 logo,完成 PCB 的设计。
四、视频课程
智能小车视频课程<原理图绘制教学>如下:
视频加载中...
逐梦壹号的开源文章已经结束,但实践学习之路才刚刚开始 ,当你结合视频课程继续学习,你将收获:
学习单片机项目电路分析的方法,学会如何看懂原理图;学习单片机电路设计方法,初步掌握元器件选型与数据手册阅读;掌握嘉立创 EDA 设计原理图和 PCB 方法,设计属于自己的智能小车;掌握元器件焊接的基础方法与硬件调试技能,成为新一代“焊武帝”;学习 STC32 单片机的基础功能和外设使用,上手 STC32 项目开发;掌握嵌入式软件开发、代码的阅读与 BUG 调试的方法与技巧;希望大家可以通过小车的学习,顺利掌握单片机项目的开发能力!
如果您认为这篇文章不错,欢迎点赞、关注、转发!
我会持续更新优质开源项目!
移动机器人避障、测距,不可缺少的超声波传感器!
超声波传感器是移动机器人避障、测距常用传感器之一。传感器安装在机器人上时距离地面不能太近,太近容易产生干扰信号,而且容易将可以翻越的障碍物当成无法逾越的障碍物。传感器两探头间的距离不能太远也不能太近,太远测量误差过大,太近串扰信号过强。
机器人硬件系统主要包括:ARM处理器、单片机、外围接口电路、机器人底盘以及电源等,其中ARM处理器是上层的核心,51单片机是下层的核心。硬件结构框图如图1所示。
图1 硬件结构框图
移动机器人采用H桥控制方案,整体控制方案如图2所示。
图2H桥控制方案
电机共有4路PWM输出分别作为左右轮的驱动,而通过2路PWM输出可控制一个电机,两个电机以并联方式连接。
当L298N芯片使能信号ENABLE为高时,输出才随输入变化,否则为高阻态,所以焊接时,ENABLE引脚及电源引脚VS均接电源VCC。
具体驱动过程为:通过编程由控制芯片经PWM发出驱动信号,PWM输出作为L298N的输入,经L298N转换输出控制信号使电机转动,从而实现电动机的驱动。
PWM输出信号的高低则可以控制直流电机转速。当占空比加大时,转速升高;占空比减小时,转速降低;当PWM信号输出占空比为0时可控制电机的停止。
当左轮停止,右轮转时,小车左转;当右轮停止,左轮转动时,小车右转。而2路PWM输出的正负顺序转换则可控制电机的正反转,进而控制小车的前进和后退。
系统软件结构如图3所示。
图3 系统软件结构
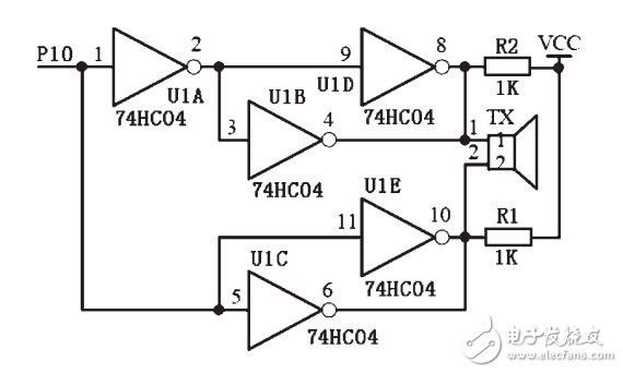
超声波发射模块设计
外加信号频率等于两压电晶片的固有振动频率时,将会发生共振,课题中采用的超声波传感器中心频率为40kHz,因此在超声波发射电路中,通过软件编程方式,对单片机I/O口置高和置低,产生40kHz脉冲信号,输出到发射电路中。由于AT89S51单片机I/O口使用时能提供20mA灌电流能力,而吸电流能力较小,所以用74HC04来提高其输出电流的能力,保证40kHz的脉冲信号有一定的功率。超声波发射模块原理图如图4所示。
图4 超声波发射模块原理图
超声波接收模块设计
如图5所示,超声波接收处理电路采用集成电路CX20106. CX20106接收到与其中心频率相符的信号时, 7脚就输出低电平。 7脚输出的脉冲下降沿和红外传感器测距信号相与后接单片机中断口。
图5 超声波接收电路原理图
反射式红外传感器检测系统设计
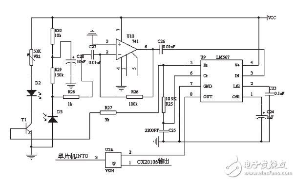
红外测距电路如图6所示, LM567可以构成低频振荡器作为红外传感系统的编码电路,即利用其内部的压控振荡器来产生低频信号,由于R25=10.9kΩ, C25=2200pF,根据公式f0 =1/1.1RC,5脚输出频率38.91kHz的脉冲信号。此脉冲信号使三极管T1(8050)工作于开关状态,驱动红外发光二极管发出的红外脉冲。采用这种方法省去了信号发生电路,简化了线路和调试工作,又防止了周围环境变化和元件参数变化对收发频率造成的差异,实现了红外线发射与接收工作频率的同步自动跟踪,使电路的稳定性和抗干扰能力大大加强。
图6 反射式红外传感器测距原理图
小结 | 文章利用超声波传感器与红外传感器各自的优点,设计了基于超声波传感器和红外传感器的移动机器人感测系统。该系统采用红外传感器补偿了超声波传感器的检测盲区,使移动机器人具有更大的感测范围。
电子发烧友学院 | 第三届中国物联网大会智能机器人
长按识别二维码,立即进入课程学习,免费学习走起!
点击下方“阅读原文”,免费观看
↙↙↙点击“阅读原文”立即学习
相关问答
ev3 超声波避障 小车原理是什么?EV3超声波避障小车原理是利用超声波传感器的原理来实现避障。超声波传感器能够发射出一定频率的声波,当这些声波遇到障碍物时,会被反射回来并被传感器接收到。...
c51 单片机 智能小车所需软件?单片机核心板。电机驱动板。动力锂电池。小车。避障用超声波,寻线用红外对管单片机核心板。电机驱动板。动力锂电池。小车。避障用超声波,寻线用红外对管
【智能捡球机器人(转载)作文】作业帮[回答]北京四中机器人小组制作的智能捡球机器人依靠摄像头、红外传感器、光电传感器进行周围环境的感知,综合使用了PC机图像识别、8051单片机编程、串行口...
英语翻译 单片机 技术作为自动控制技术的核心之一,被广泛应用...[最佳回答]Asasingle-chipmicrocomputerautomaticcontroltechnologyinoneofthecore,arewidelyusedini...
51 单片机 编写程序时如何将两个不同功能的程序连在一起以达到...我用51单片机做的智能小车有遥控,循迹,避障三个功能,用什么样的程序能够达到功能切换你确定这三个功能的代码是你自己写的?代码放在一起,在main处按条件进...
电子科技大学电气工程专业怎么样?..还可以的,这个专业。虽然他强的是电子信息工程专业,这个专业不不错。对于电气工程专业的学习,要想办法提高自己的实际动手实践能力,不能只会一点理论我上...
电子电子,微电子技术,集成电路属什么行业?这个属于电子信息行业,这个行业对动手实践能力要求比较高的,我建议你自己好好把专业课程好好学习一下,可以从单片机开始入手,自己设计一些东西这样找工作的话...
扫地车有什么好处[回答]扫地车具有工作效率高,清洁成本低,清洁效果好,安全性能高,经济回报率高等优点,被普遍应用于各大中小城市道路的清扫工作。作为道路清洁的小帮手,有...
2019年东北大学秦皇岛分校对浙江的录取分数线会升还是降?由分校自动化、测控、电气、机械、车辆等专业的学生组成的代表队在控制工程学院教师团队的指导下,综合运用机械制图、电子电路、自动控制、单片机、传感技术、...
老铁们!帮个忙呗 温州正规的节流阀位置传感器在线检测厂家...[回答]器,最远可以达到10cm(该距离下,探测黑白线的精度降低)。这款黑白线传感器继承了TK-10的受可见光干扰小,输出信号为开关量,信号处理简单,使...这款...
