单片机的顺计时倒计时定时控制器系统设计和制作过程介绍
一、单片机的定时控制器小制作简介
系统硬件的部分主要包含主控电路模块、LCD液晶显示模块、按键处理模块、时钟电路模块、报警模块的设计,软件编程主要采用C语言,虽然程序条数比较多,但是设计起来比较方便,可通过Keils软件进行调试。做此设计,必须熟悉Protel软件、proteus仿真软件和KEIL程序编写软件,因为要用Protel软件画出原理图和制作电路板。
单片机的定时控制器小制作 整体效果
二、单片机的定时控制器小制作功能简介
1、有一个主电源开关,按下主电源开关系统通电,按出主电源开关系统断电;有一个上电指示灯,系统通电指示灯亮起,系统断电指示灯熄灭。
2、系统有三个按键,按键1、按键2、按键3,开机默认时间为00:00;在时间为00:00(倒计时完后必须解除报警的前提),按键1按下,进入设置状态,在设置状态,按键2为分加一,按键3为秒加一,设置好之后,再按下按键1确认保存数据;
3、在暂停状态和未进入设置状态时,按下按键2,清除时间(时间变成00:00);在开机之后或设置好和清除时间之后,第一次按下按键
4、自动识别是顺计时或倒计时(时间>00:00,倒计时,等于00:00,顺计时),之后再按按键3,只切换开始和暂停;
5、液晶显示屏的第一行显示的是顺计时和倒计时的计时时间,左边为分的显示,右边为秒的显示;第二行左边显示开始/暂停的状态,中间显示顺计时还是倒计时暂停,右边显示的是设置状态;
6、顺计时开始时,计时时间以每秒加一递增,当计时时间大于99:59时,计时时间清零重新开始计时,计时不暂停;
7、倒计时开始时,计时时间以每秒加一递减,当计时时间等于00:00时,计时暂停,同时控制蜂鸣器报警60秒,中途可通过任意按键中断报警。
单片机的定时控制器小制作焊接图
三、单片机的定时控制器小制作结构框图
单片机设计的定时控制器系统结构框图
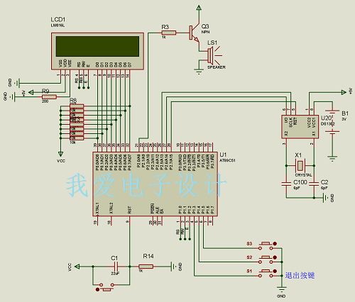
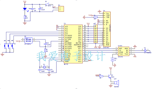
四、单片机的定时控制器小制作电路图
单片机的定时控制器小制作仿真图
单片机的定时控制器小制作PCB图
单片机的定时控制器小制作原理图
面向单片机编程(五)- 多位数码管倒计时
标签: 单片机 C51 数码管 倒计时
在之前的文章中我们学习了单片机是如何实现一位数码管显示数字,一位数码管只能显示个位数让我们观察到,那如何显示十位数、百位数,甚至更大的数字呢。其实也并不复杂,我们可以选用多位数码管来进行显示数字,当每一个0到来的时候下一个十位的数码管再开始工作就可以了。
功能概述
上一章节我们介绍了一位数码管的功能,下面介绍多位数码管与一位数码管的共同点和不同点。每位数码管都分为段码线和位码线以此来控制数码管的工作,多位数码管并不是很多很多个一位数码管组成的,实际上他们的8根段码线是共用的,而对每个数码管进行控制的线叫做选位线,共阴数码管哪个选位线是低电平,哪个数码管就会显示,反之共阳数码管也是一样的。
显示原理
多位数码管也是由LED灯组和成的,它的段同样也是a,b,c,d,e,f,g,dp,但是多位数码管比一位数码管多了一个选位线,因此我们需要对这个选位线的引脚也进行定义。
电路连接
所使用的单片机为AT89C52,数码管为共阳的数码管,开始全部P0设置为低电平,开始运行后发生变化。
程序设计
设计的程序首先根据我们连接好的电路图来进行,首先我们明确我们需要让我们的两位的共阳数码管显示59倒计时到0,对多位数码管上的引脚和单片机上的IO口进行定义,当我们在写这个程序时有两种思路,一种是利用循环和延时的方式来实现数字的倒数,而另一种方式需要用到新的知识定时器的方式,定时器是C51单片机一个专门用来计数的模块,但是其定义也需要我们去记忆,因此本章我们选用循环来进行倒计时。
多位数码管59倒计时到0显示,功能实现代码如下:
#include<reg52.h>
#define uchar unsigned char#define uint unsigned intuchar code table[10] = {0x3f,0x06,0x5b,0x4f,0x66,0x6d,0x7d,0x07,0x7f,0x6f};uchar code LED_W[8] = {0xfe,0xfd,0xfb,0xf7,0xef,0xdf,0xbf,0x7f};void delay(uint i){uint x,j;for(j=0;j<128;j++);for(x=0;x<=148;x++);}void display(uint temp){P0=0;P2=0xfb;P0=table[temp/100];delay(2);P0=0;P2=0xfd;P0=table[temp%100/10];P0=P0 | 0x80;delay(2);P0=0;P2=0xfe;P0=table[temp%10];delay(2);}void main(){uint i=100,j;while(1){ if(i!=0){for(j=0;j<10;j++){display(i);}i--;}else{while(1){ uint i;for(i=0;i<10;i++){P2=0xfe;P0=0x3f;delay(2);P2=0xfd;P0=0x3f;delay(2);P2=0xfb;P0=0x3f;delay(2);}P2=0xff;delay(200);}}}}
总结
多位数码管的学习和一位数码管类似,只不过需要对选位线来进行编写,不同的多位数码管也都是需要用逻辑的方式改变选位线引脚的电平来控制属于哪个的数码管显示。共阴数码管和共阳数码管是不一样的字码,这需要大家对其进行区分。接下来我们将学习如何使用数码管实现时间的计时。
相关问答
单片机 0-59秒怎么改成 倒计时 ?将单片机的计数器从59开始倒计时至0,然后重新从59开始倒计时,如此不断循环即可实现0-59秒的倒计时。可以使用定时器来控制计数器的计时和重置。同时,可以用LED...
想用51 单片机 编个 倒计时 的c程序,要求用两位数码管显示分钟的?并用一个按键啥?51单片机我没设计过电路,用的学习板是现成的,对着电路图。那个学习板上没有锁存器啥的,只能靠扫描来显示2个数字(就是两个数码管轮流显示...
51 单片机 汇编语言 倒计时 60秒循环程序?可以在SJMP$这里改成判断R2是不是为0,如是就重新载入60…如果不是就跳回重新判断R2可以在SJMP$这里改成判断R2是不是为0,如是就重新载入60…如果不是就跳回...
单片机倒计时 秒表程序由什么组成?主要由定时器控制程序组成。主要由定时器控制程序组成。
keil写程序 单片机 二位数码管显示 倒计时 ?管显示,就应该先画仿真图,或用...其实,这与keil没什么关系,主要是取决于用什么语言写程序,是汇编还是C语言,keil不过是用来编译的软件。其次,既然是用数码...
单片机 编程实现0---20秒计时器,并用proteus软件 设计 硬件电路?可设定时间的倒计时定时器,可选择5/15/20/30/35/45/50分钟倒计时;倒计时时间由四位拨码开关的1/2/3位来控制,;第2位表示5分钟,第3位表示15分钟,第4位表示30...
单片机 编程交通灯,求数码管显示程序,先显示45秒 倒计时 ,然后从25秒开始倒计时,再从45秒倒计时?仿真实例,有汇编的也有C语言的。仿真实例,有汇编的也有C语言的。
求大神。51 单片机 的【 倒计时 +密码锁】没办法解锁?这你就钻牛角尖了!解锁何必中断,在倒计时过程中放一句按键检测,有键按下则调用你的解锁子程序,解锁成功关闭定时器不就行了。这你就钻牛角尖了!解锁何必中断,...
60s计时器的应用?单片机控制的60s倒计时,是利用定时器和计数器的原理将倒计时过程显示在LED数码管上。单片机控制的60s倒计时,是利用定时器和计数器的原理将倒计时过程显示在L...
(1)手工焊接出 单片机 的最小系统,至少包括 单片机 的时钟电路...[最佳回答]电路图的话:P0口接数码管七个段码引脚,P2口接段码选通位,K0接P3.5,K1接P3.6,K4接P3.7,K3接P3.2,K2接P3.3.最小系统其实就是复位电路和晶振起振电路,...
